Bonjour ! Aujourd'hui nous allons étudier un algorithme assez connu (enfin, connu, c'est relatif bien sûr :p ) : l'algorithme de Dijkstra. Cet algorithme sert à trouver le chemin le plus court d'un point à un autre. Pour vous c'est facile, mais votre ordinateur, lui, est bête et ne sait pas aller de chez vous à chez Mamie par le chemin le plus court (eh non... :euh: ). Pour la suite, c'est par ici :pirate: !
C'est l'histoire du livreur de pizzas, contraint de livrer ses commandes en moins d'une demi-heure avec pour seule arme un scooter faiblard et poussif. C'est aussi l'histoire de Monsieur Dupont qui, valise à la main, se rend à la gare de Strasbourg, direction Biarritz, sans bien savoir par où passer. C'est encore l'histoire du petit Epsien, synchronisant ses courses au Leclerc du coin avec le feu tricolore et qui cherche à épargner ses petits mollets. C'est enfin l'histoire d'Internet qui permet le transfert de tous types de données dans le monde entier via... quelle route, au fait ?
Le pathfinding est le fait de chercher à aller d'un point à un autre en trouvant le chemin le plus adapté (chemin le plus court, le plus rapide, uniquement sur autoroute, etc.). Je vous invite à lire la définition du pathfinding sur Wikipédia qui est, je trouve, très complète.
J'ajoute que contrairement à l'algorithme A*, l'algorithme de Dijkstra est moins rapide et nécessite souvent plus de traitement, mais trouve le chemin le plus court. Passons maintenant aux choses sérieuses :pirate: .
L'algorithme de Dijkstra a été trouvé par M. Dijkstra (si, si, je vous jure :p ), Edsger de son prénom. Pour plus d'informations, vous pouvez consulter sa fiche sur Wikipédia, mais pour faire court, il a notamment trouvé cet algorithme du chemin le plus court, et a beaucoup participé au développement de langages tels l'ALGOL ou fait avancer les méthodes de programmation en se battant contre l'usage du GOTO en faveur d'une structure If - Then - Else à travers un article qu'il nomma "A case against the GOTO statement".
Principe de l'algorithme de Dijkstra
L'algorithme de Dijkstra se découpe en plusieurs parties.
Prérequis
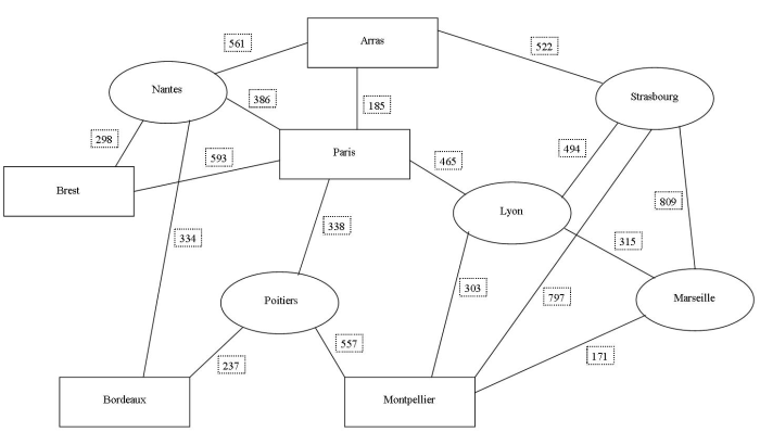
Savoir ce qu'est un graphe et l'interpréter. Ceci est un graphe de liaison représentant vaguement la France, nous l'utiliserons afin d'illustrer ce tutoriel :) .
Ce graphe est composé de 2 types d'objets : les noeuds, représentant des villes (ici dans des rectangles ou des ellipses), et les arêtes (les jointures entre différents noeuds), étant chacune affectée d'un poids (ici le nombre de kilomètres séparant chaque ville l'une de l'autre).
Chaque noeud doit avoir au minimum une liaison.
Le principe
Le principe de l'algorithme de Dijkstra est de trouver le chemin ayant le poids le plus faible entre 2 noeuds, sachant que le poids d'un chemin est la somme des poids des arêtes qui le composent.
Euh...
En clair, sur ce graphe, l'algorithme va trouver le chemin le plus court en distance (poids du chemin = sa longueur en km), sachant que la longueur du chemin est égale à la somme des longueurs de chaque arête le composant (poids d'une arête = sa longueur). Compris ?
Compris ! Mais comment l'ordinateur va-t-il faire ?
La démarche algorithmique n'est pas évidente à trouver, même pour les humains. Pour l'appliquer il va nous falloir deux tableaux.
Un tableau à 3 lignes, que l'on va appeler "tableau des poids" contenant :
dans la première ligne, la liste des noeuds (désignés soit par leur nom, soit plutôt par un numéro) ;
dans la seconde ligne, un poids affecté à chaque noeud ;
dans la troisième ligne, une variable vrai ou faux, qui servira à savoir si l'on est déjà passé par ce noeud.
Un autre tableau à une dimension, que l'on nommera "tableau des prédécesseurs" contenant ce que nous allons appeler les prédécesseurs de chaque noeud, c'est-à-dire le "noeud-père" qui précède le noeud dans le chemin que l'on prend pour y aller. Exemple : si pour aller de Nantes à Strasbourg je suis ce trajet (cf. : graphe) : Strasbourg => Arras => Nantes, le prédécesseur de Nantes sera Arras, le prédécesseur de Arras sera Strasbourg, et Strasbourg lui, n'aura pas de prédécesseur (le pauvre... :euh: ).
Cela peut sembler un peu confus, mais accrochez-vous, je vais expliciter un peu. Prenons un exemple, reprenant le graphe que je vous ai donné ci-dessus. Supposons que l'on veuille aller de Brest à Montpellier, en prenant le chemin le plus court en distance.
Étapes de l'algorithme de Dijkstra
0) Tout d'abord on initialise les tableaux
Concernant le tableau des poids, on va mettre tous les poids à -1, montrant par là qu'aucun poids n'a encore été affecté à un noeud, et on va mettre toutes les variables oui ou non à non, car on n'est passé par aucun noeud (ce qui est logique vu que l'algorithme n'a pas encore commencé son travail ^^ ). Ensuite, on met le poids du point de départ à 0 (bah oui, de Brest à Brest, il y a bien 0 km... ;) ).
Nom du noeud
Poids
Déjà parcouru ?
Arras
-1
Non
Bordeaux
-1
Non
Brest
0
Non
Lyon
-1
Non
Marseille
-1
Non
Montpellier
-1
Non
Nantes
-1
Non
Paris
-1
Non
Poitiers
-1
Non
Strasbourg
-1
Non
Puis on met à 0 le tableau des antécédents.
Noeud
Antécédent du noeud
Arras
Aucun
Bordeaux
Aucun
Brest
Aucun
Lyon
Aucun
Marseille
Aucun
Montpellier
Aucun
Nantes
Aucun
Paris
Aucun
Poitiers
Aucun
Strasbourg
Aucun
1) On recherche le noeud non parcouru ayant le poids le plus faible et on indique donc qu'on l'a parcouru
La première fois, il s'agit forcément du noeud de départ. On met donc la variable oui ou non de Brest à oui.
2)On va rechercher ce que l'on appelle "les fils" du noeud où l'on se trouve
Si l'on découvre des fils au noeud, on va effectuer une condition sur chaque fils que l'on a trouvé :
SI ( le noeud-fils n'a pas encore été parcouru )
ET QUE ( Poids(Noeud-père) + Poids(Liaison Noeud-père/Noeud-fils) < Poids(Noeud-fils) ) OU Poids(Noeud-fils) = -1
{
Poids(Noeud-fils) = Poids(Noeud-père) + Poids(Liaison Noeud-père/Noeud-fils)
Antecedent(Noeud-fils) = Noeud-Père
}
Pourquoi on fait ça ? Et pourquoi on change les poids et les antécédents ? J'aimais bien les anciens, moi... :euh:
Décortiquons un peu ce code :) .
SI ( le noeud-fils n'a pas encore été parcouru )
ET QUE ( Poids(Noeud-père) + Poids(Liaison Noeud-père/Noeud-fils) < Poids(Noeud-fils) ) OU Poids(Noeud-fils) = -1
Que veux dire cette condition ?
SI ( le noeud-fils n'a pas encore été parcouru )
Cette ligne vérifie que l'on n'a pas encore parcouru le noeud-fils (si, si, je vous jure :p ). En effet, en réfléchissant un peu, si on a déjà parcouru le noeud-fils, c'est que la distance (Point de départ-Noeud fils) est inférieure à la distance (Point de départ-Noeud père) et que donc le Noeud-fils ne nous intéresse plus.
Poids(Noeud-père) est le poids pour aller jusqu'au Noeud-père. Ici cela représente la distance parcourue du noeud de départ jusqu'au noeud où l'on se trouve ;
Poids(Liaison Noeud-père/Noeud-fils) représente ici la distance entre le Noeud-père où l'on se trouve, et le Noeud-fils ;
Poids(Noeud-fils) représente la distance à parcourir pour aller du noeud de départ au Noeud-fils.
Concrètement, cela veut dire que la distance pour aller du départ au Noeud-fils, en passant par le Noeud-père où l'on se trouve, est plus petite que la distance pour aller du départ au Noeud-fils que l'on avait déjà trouvée en passant par un autre chemin.
Si on se trouve dans ce cas précis alors notre condition est validée, on exécute ce code :
On change donc le poids du Noeud-fils, en mettant celui du chemin passant par le Noeud-père, et on indique dans le tableau d'antécédents, que l'étape précédente du Noeud-fils est le Noeud-père.
3) On boucle en retournant à l'étape 1) tant que...
Tant que le noeud ayant le poids le plus faible n'est pas le noeud d'arrivée. En effet, quand le noeud ayant le poids le plus faible sera le noeud d'arrivée, cela voudra dire que l'on a trouvé le chemin le plus court pour y aller en partant du noeud de départ.
Le tour est joué :magicien: !
Oui mais... comment je retrouve ce chemin ??
C'est là que le tableau des antécédents est utile ! On va prendre l'antécédent du noeud d'arrivée (dans notre exemple, Montpellier), puis l'antécédent de l'antécédent de Montpellier, puis l'antécédent de l'antécédent de l'antécédent de Montpellierpuis l'antécédentde l'antécédent de... Enfin bref, vous avez compris ^^ . Exemple : supposons qu'à la fin de l'exécution de l'algorithme, vous avez un tableau d'antécédents qui ressemble à ça, et que vous cherchiez à aller de Nantes à Lyon.
Noeud
Antécédent du noeud
Arras
Nantes
Bordeaux
Nantes
Brest
Nantes
Lyon
Paris
Marseille
Aucun
Montpellier
Poitiers
Nantes
Aucun
Paris
Nantes
Poitiers
Bordeaux
Strasbourg
Arras
Vous allez regarder l'antécédent de Lyon : Paris, l'antécédent de Paris : Nantes, hop ! Vous êtes arrivés à Nantes en marche arrière !! (OK, je sors...) Vous remettez le tout dans l'ordre, et vous avez votre chemin le plus court :
Nantes => Paris => Lyon Évidemment, en regardant le graphe, cela semble évident et inutile d'utiliser un algorithme pour arriver à un résultat si trivial, mais imaginez un peu que vous modélisiez toutes les villes et toutes les routes de la France ? Ah ! ça devient intéressant là, non :p ? Imaginez qu'en plus de ça, vous ajoutiez toutes les rues de chaque ville :diable: , ça deviendrait carrément indispensable...
Euh oui, mais c'est peut-être encore un peu confus pour moi...
J'imagine ;) , c'est pour ça que nous allons voir un exemple concret pas à pas. Ne vous inquiétez pas, par souci d'ouverture, c'est un exemple n'utilisant aucun langage, que ce soit le C, le PHP, etc. (je suis gentil, hein ? :-° ).
Reprenons le graphe de tout à l'heure.
Supposons que nous soyons à Bordeaux et que nous voulions aller à Strasbourg.
On initialise les tableaux
Nom du noeud
Poids
Déjà parcouru ?
Arras
-1
Non
Bordeaux
0
Non
Brest
-1
Non
Lyon
-1
Non
Marseille
-1
Non
Montpellier
-1
Non
Nantes
-1
Non
Paris
-1
Non
Poitiers
-1
Non
Strasbourg
-1
Non
Noeud
Antécédent du noeud
Arras
Aucun
Bordeaux
Aucun
Brest
Aucun
Lyon
Aucun
Marseille
Aucun
Montpellier
Aucun
Nantes
Aucun
Paris
Aucun
Poitiers
Aucun
Strasbourg
Aucun
On recherche le noeud avec le plus petit poids
Il s'agit de Bordeaux.
On liste les fils de Bordeaux
Nantes :
est-on déjà passé par Nantes ? => Non ;
kilométrage de Nantes > kilométrage de Bordeaux + distance Bordeaux-Nantes ? OU kilométrage de Nantes non défini (= -1) ? => Oui :
kilométrage de Nantes = kilométrage de Bordeaux + distance Bordeaux-Nantes ;
kilométrage de Nantes = 0 + 334 = 334 ;
antécédent de Nantes = Bordeaux.
Poitiers :
est-on déjà passé par Poitiers ? => Non ;
kilométrage de Poitiers > kilométrage de Bordeaux + distance Bordeaux-Poitiers ? OU kilométrage de Poitiers non défini (= -1) ? => Oui :
kilométrage de Poitiers = kilométrage de Bordeaux + distance Bordeaux-Poitiers ;
kilométrage de Poitiers = 0 + 237 = 237 ;
antécédent de Poitiers = Bordeaux.
Aperçu des tableaux
Nom du noeud
Poids
Déjà parcouru ?
Arras
-1
Non
Bordeaux
0
Oui
Brest
-1
Non
Lyon
-1
Non
Marseille
-1
Non
Montpellier
-1
Non
Nantes
334
Non
Paris
-1
Non
Poitiers
237
Non
Strasbourg
-1
Non
Noeud
Antécédent du noeud
Arras
Aucun
Bordeaux
Aucun
Brest
Aucun
Lyon
Aucun
Marseille
Aucun
Montpellier
Aucun
Nantes
Bordeaux
Paris
Aucun
Poitiers
Bordeaux
Strasbourg
Aucun
Et on recommence ! On recherche le noeud non entouré avec le poids le plus faible
Il s'agit de Poitiers.
On liste ses fils
Bordeaux :
est-on déjà passé par Bordeaux ? => Oui.
Montpellier :
est-on déjà passé par Montpellier ? => Non ;
kilométrage de Montpellier > kilométrage de Poitiers + distance Poitiers-Montpellier ? OU kilométrage de Montpellier non défini (= -1) ? => Oui :
kilométrage de Montpellier = kilométrage de Poitiers + distance Poitiers-Montpellier ;
kilométrage de Montpellier = 237 + 557 = 794 ;
antécédent de Montpellier = Poitiers.
Paris :
est-on déjà passé par Paris ? => Non ;
kilométrage de Paris > kilométrage de Poitiers + distance Poitiers-Paris ? OU kilométrage de Paris non défini (= -1) ? => Oui :
kilométrage de Paris = kilométrage de Poitiers + distance Poitiers-Paris ;
kilométrage de Paris = 237 + 338 = 575 ;
antécédent de Paris = Poitiers.
Aperçu des tableaux
Nom du noeud
Poids
Déjà parcouru ?
Arras
-1
Non
Bordeaux
0
Oui
Brest
-1
Non
Lyon
-1
Non
Marseille
-1
Non
Montpellier
794
Non
Nantes
334
Non
Paris
575
Non
Poitiers
237
Oui
Strasbourg
-1
Non
Noeud
Antécédent du noeud
Arras
Aucun
Bordeaux
Aucun
Brest
Aucun
Lyon
Aucun
Marseille
Aucun
Montpellier
Poitiers
Nantes
Bordeaux
Paris
Poitiers
Poitiers
Bordeaux
Strasbourg
Aucun
Et on recommence ! On recherche le noeud non entouré avec le poids le plus faible
Il s'agit de Nantes.
On liste ses fils
Arras :
est-on déjà passé par Arras ? => Non ;
kilométrage de Arras > kilométrage de Nantes + distance Nantes-Arras ? OU kilométrage de Arras non défini (= -1) ? => Oui :
kilométrage de Arras = kilométrage de Nantes + distance Nantes-Arras
kilométrage de Arras = 334 + 561 = 895 ;
antécédent de Arras = Nantes.
Bordeaux :
est-on déjà passé par Bordeaux ? => Oui.
Brest :
est-on déjà passé par Brest ? => Non ;
kilométrage de Brest > kilométrage de Nantes + distance Nantes-Brest ? OU kilométrage de Brest non défini (= -1) ? => Oui :
kilométrage de Brest = kilométrage de Nantes + distance Nantes-Brest ;
kilométrage de Brest = 334 + 298 = 632 ;
antécédent de Brest = Nantes.
Paris :
est-on déjà passé par Paris ? => Non ;
kilométrage de Paris > kilométrage de Nantes + distance Nantes-Paris ? OU kilométrage de Paris non défini (= -1) ? => Non.
Remarque : donc on n'y touche pas.
Aperçu des tableaux
Nom du noeud
Poids
Déjà parcouru ?
Arras
895
Non
Bordeaux
0
Oui
Brest
632
Non
Lyon
-1
Non
Marseille
-1
Non
Montpellier
794
Non
Nantes
334
Oui
Paris
575
Non
Poitiers
237
Oui
Strasbourg
-1
Non
Noeud
Antécédent du noeud
Arras
Nantes
Bordeaux
Aucun
Brest
Nantes
Lyon
Aucun
Marseille
Aucun
Montpellier
Poitiers
Nantes
Bordeaux
Paris
Poitiers
Poitiers
Bordeaux
Strasbourg
Aucun
Je vous invite à finir de trouver le chemin, et je vous laisse les états des tableaux des poids et des antécédents quand on est arrivé à Strasbourg, comparez-les avec les vôtres :) .
Noeud
Antécédents du noeud
Arras
Paris
Bordeaux
Aucun
Brest
Nantes
Lyon
Paris
Marseille
Montpellier
Montpellier
Poitiers
Nantes
Bordeaux
Paris
Poitiers
Poitiers
Bordeaux
Strasbourg
Arras
Nom du noeud
Poids
Déjà parcouru ?
Arras
760
Oui
Bordeaux
0
Oui
Brest
632
Oui
Lyon
1040
Oui
Marseille
965
Oui
Montpellier
794
Oui
Nantes
334
Oui
Paris
575
Oui
Poitiers
237
Oui
Strasbourg
1282
Oui
Chemin le plus court (roulement de tambours... :D ) : 1282 kilomètres parcourus ! Pour un total de Bordeaux -> Poitiers -> Paris -> Arras -> Strasbourg
L'algorithme de Dijkstra, très puissant, admet quand même quelques limites :
il demande une certaine masse de traitements quand le graphe devient grand. Par exemple, comme l'explique Haveo dans son tutoriel "Le pathfinding avec A*", quand la puissance matérielle est limitée, où que l'on souhaite traiter rapidement le problème du chemin le plus court, on peut utiliser d'autres algorithmes, tel A*, qui sont certes moins précis parfois, mais qui sont plus rapides et moins gourmands en ressources ;
on ne peut pas affecter aux liaisons un poids négatif, sinon l'algorithme est faussé et retournera des résultats faux.
Cependant il a plusieurs avantages :
contrairement à l'algorithme A* par exemple, il trouve toujours le chemin ayant le poids le plus faible ;
il n'est pas si dur à comprendre et à mettre en place (surtout avec quelqu'un qui explique aussi bien que moi :lol: ) ;
il peut être utilisé pour d'autres applications que la distance la plus courte d'un point à un autre. On peut remplacer les villes par d'autres choses. J'avais par exemple fait un graphe où les liaisons étaient des pertes d'argent et les noeuds étaient des choix économiques d'entreprise.
Voilà, c'est fini ! J'espère avoir éclairé votre lanterne sur le fonctionnement de Mappy ^^ . À noter cependant que ma manière d'implémenter peut probablement être améliorée. J'utilise pour ma part une boucle qui se répète jusqu'au noeud d'arrivée, on peut utiliser à la place une approche récursive, chacun ses goûts.