Version en ligne

Tutoriel : Créez des applications pour Android

Table des matières

Créez des applications pour Android
L'univers Android
La création d'Android
La philosophie et les avantages d'Android
Les difficultés du développement pour des systèmes embarqués
Le langage Java
Installation et configuration des outils
Conditions initiales
Le Java Development Kit
Le SDK d'Android
L'IDE Eclipse
L'émulateur de téléphone : Android Virtual Device
Test et configuration
Configuration du vrai terminal
Votre première application
Activité et vue
Création d'un projet
Un non-Hello world!
Lancement de l'application
Les ressources
Le format XML
Les différents types de ressources
L'organisation
Ajouter un fichier avec Eclipse
Récupérer une ressource
Constitution des interfaces graphiques
L'interface d'Eclipse
Règles générales sur les vues
Identifier et récupérer des vues
Les widgets les plus simples
Les widgets
Gérer les évènements sur les widgets
Organiser son interface avec des layouts
LinearLayout : placer les éléments sur une ligne
RelativeLayout : placer les éléments les uns en fonction des autres
TableLayout : placer les éléments comme dans un tableau
FrameLayout : un layout un peu spécial
ScrollView : faire défiler le contenu d'une vue
Les autres ressources
Aspect général des fichiers de ressources
Les chaînes de caractères
Les drawables
Les styles
Les animations
TP : un bloc-notes
Objectif
Spécifications techniques
Déboguer des applications Android
Ma solution
Objectifs secondaires
Des widgets plus avancés et des boîtes de dialogue
Les listes et les adaptateurs
Plus complexe : les adaptateurs personnalisés
Les boîtes de dialogue
Les autres widgets
Gestion des menus de l’application
Menu d'options
Menu contextuel
Maintenant que vous maîtrisez les menus, oubliez tout
Création de vues personnalisées
Règles avancées concernant les vues
Méthode 1 : à partir d'une vue préexistante
Méthode 2 : une vue composite
Méthode 3 : créer une vue en partant de zéro
Préambule : quelques concepts avancés
Généralités sur le nœud <manifest>
Le nœud <application>
Les permissions
Gérer correctement le cycle des activités
Gérer le changement de configuration
La communication entre composants
Aspect technique
Les intents explicites
Les intents implicites
La résolution des intents
Pour aller plus loin : navigation entre des activités
Pour aller plus loin : diffuser des intents
Le stockage de données
Préférences partagées
Manipulation des fichiers
TP : un explorateur de fichiers
Objectifs
Spécifications techniques
Ma solution
Améliorations envisageables
Les bases de données
Généralités
Création et mise à jour
Opérations usuelles
Les curseurs
Le travail en arrière-plan
La gestion du multitâche par Android
Gérer correctement les threads simples
AsyncTask
Les services
Qu'est-ce qu'un service ?
Gérer le cycle de vie d'un service
Créer un service
Les notifications et services de premier plan
Pour aller plus loin : les alarmes
Le partage de contenus entre applications
Côté client : accéder à des fournisseurs
Créer un fournisseur
Créer un AppWidget
L'interface graphique
Définir les propriétés
Le code
Déclarer l'AppWidget dans le Manifest
Application : un AppWidget pour accéder aux tutoriels du Site du Zéro
La connectivité réseau
Surveiller le réseau
Afficher des pages Web
Effectuer des requêtes HTTP
Apprenez à dessiner
La toile
Afficher notre toile
La localisation et les cartes
La localisation
Afficher des cartes
La téléphonie
Téléphoner
Envoyer et recevoir des SMS et MMS
Le multimédia
Le lecteur multimédia
Enregistrement
Les capteurs
Les différents capteurs
Opérations génériques
Les capteurs de mouvements
Les capteurs de position
Les capteurs environnementaux
TP : un labyrinthe
Objectifs
Spécifications techniques
Ma solution
Améliorations envisageables
Publier et rentabiliser une application
Préparez votre application à une distribution
Les moyens de distribution
Rentabilisez votre application
L'architecture d'Android
Le noyau Linux
Le moteur d'exécution d'Android

Créez des applications pour Android

Bonjour à tous et bienvenue dans le monde merveilleux du développement d'applications Android !

Bugdroid, la mascotte d'Android
Bugdroid, la mascotte d'Android

Avec l'explosion des ventes de smartphones ces dernières années, Android a pris une place importante dans la vie quotidienne. Ce système d'exploitation permet d'installer des applications de toutes sortes : jeux, bureautique, multimédia, etc. Que diriez-vous de développer vos propres applications pour Android, en les proposant au monde entier via le Play Store, le marché d'applications de Google ? Eh bien figurez-vous que c'est justement le but de ce cours : vous apprendre à créer des applications pour Android !

Cependant, pour suivre ce cours, il vous faudra quelques connaissances :

Rien de bien méchant, comme vous pouvez le voir. Mais le développement pour Android est déjà assez complet comme cela, ce serait bien trop long de revenir sur ces bases-là. Ce cours débutera cependant en douceur et vous présentera d'abord les bases essentielles pour le développement Android afin que vous puissiez effectuer des applications simples et compatibles avec la majorité des terminaux. Puis nous verrons tout ce que vous avez besoin de savoir afin de créer de belles interfaces graphiques ; et enfin on abordera des notions plus avancées afin d'exploiter les multiples facettes que présente Android, dont les différentes bibliothèques de fonctions permettant de mettre à profit les capacités matérielles des appareils.

À la fin de ce cours, vous serez capables de réaliser des jeux, des applications de géolocalisation, un navigateur Web, des applications sociales, et j'en passe. En fait, le seul frein sera votre imagination !

Open Handset Alliance
Installation des versions d'Android
Le bloc notes que nous allons développer dans un TP

L'univers Android

La création d'Android

Dans ce tout premier chapitre, je vais vous présenter ce que j'appelle l'« univers Android » ! Le système, dans sa genèse, part d'une idée de base simple, et très vite son succès fut tel qu'il a su devenir indispensable pour certains constructeurs et utilisateurs, en particulier dans la sphère de la téléphonie mobile.
Nous allons rapidement revenir sur cette aventure et sur la philosophie d'Android, puis je rappellerai les bases de la programmation en Java, pour ceux qui auraient besoin d'une petite piqûre de rappel... ;)

La création d'Android

L'univers Android La philosophie et les avantages d'Android

La création d'Android

Quand on pense à Android, on pense immédiatement à Google, et pourtant il faut savoir que cette multinationale n'est pas à l'initiative du projet. D'ailleurs, elle n'est même pas la seule à contribuer à plein temps à son évolution. À l'origine, « Android » était le nom d'une PME américaine, créée en 2003 puis rachetée par Google en 2005, qui avait la ferme intention de s'introduire sur le marché des produits mobiles. La gageure, derrière Android, était de développer un système d'exploitation mobile plus intelligent, qui ne se contenterait pas uniquement de permettre d’envoyer des SMS et transmettre des appels, mais qui devait permettre à l'utilisateur d'interagir avec son environnement (notamment avec son emplacement géographique). C'est pourquoi, contrairement à une croyance populaire, il n'est pas possible de dire qu'Android est une réponse de Google à l'iPhone d'Apple, puisque l'existence de ce dernier n'a été révélée que deux années plus tard.

C'est en 2007 que la situation prit une autre tournure. À cette époque, chaque constructeur équipait son téléphone d'un système d'exploitation propriétaire. Chaque téléphone avait ainsi un système plus ou moins différent. Ce système entravait la possibilité de développer facilement des applications qui s'adapteraient à tous les téléphones, puisque la base était complètement différente. Un développeur était plutôt spécialisé dans un système particulier et il devait se contenter de langages de bas niveaux comme le C ou le C++. De plus, les constructeurs faisaient en sorte de livrer des bibliothèques de développement très réduites de manière à dissimuler leurs secrets de fabrication. En janvier 2007, Apple dévoilait l'iPhone, un téléphone tout simplement révolutionnaire pour l'époque. L'annonce est un désastre pour les autres constructeurs, qui doivent s'aligner sur cette nouvelle concurrence. Le problème étant que pour atteindre le niveau d'iOS (iPhone OS), il aurait fallu des années de recherche et développement à chaque constructeur...

C'est pourquoi est créée en novembre de l'année 2007 l'Open Handset Alliance (que j'appellerai désormais par son sigle OHA), et qui comptait à sa création 35 entreprises évoluant dans l'univers du mobile, dont Google. Cette alliance a pour but de développer un système open source (c'est-à-dire dont les sources sont disponibles librement sur internet) pour l'exploitation sur mobile et ainsi concurrencer les systèmes propriétaires, par exemple Windows Mobile et iOS. Cette alliance a pour logiciel vedette Android, mais il ne s'agit pas de sa seule activité.

L'OHA compte à l'heure actuelle 80 membres.

Le logo de l'OHA, une organisation qui cherche à développer des standards open source pour les appareils mobiles
Le logo de l'OHA, une organisation qui cherche à développer des standards open source pour les appareils mobiles

Android est à l'heure actuelle le système d'exploitation pour smartphones et tablettes le plus utilisé.

Les prévisions en ce qui concerne la distribution d'Android sur le marché sont très bonnes avec de plus en plus de machines qui s'équipent de ce système. Bientôt, il se trouvera dans certains téléviseurs (vous avez entendu parler de Google TV, peut-être ?) et les voitures. Android sera partout. Ce serait dommage de ne pas faire partie de ça, n'est-ce pas ? ;)

Fatigué(e) de lire sur un écran ? Découvrez ce cours en livre.

L'univers Android La philosophie et les avantages d'Android

La philosophie et les avantages d'Android

La création d'Android Les difficultés du développement pour des systèmes embarqués

La philosophie et les avantages d'Android

Open source

Le contrat de licence pour Android respecte les principes de l'open source, c'est-à-dire que vous pouvez à tout moment télécharger les sources et les modifier selon vos goûts ! Bon, je ne vous le recommande vraiment pas, à moins que vous sachiez ce que vous faites... Notez au passage qu'Android utilise des bibliothèques open source puissantes, comme par exemple SQLite pour les bases de données et OpenGL pour la gestion d'images 2D et 3D.

Gratuit (ou presque)

Android est gratuit, autant pour vous que pour les constructeurs. S'il vous prenait l'envie de produire votre propre téléphone sous Android, alors vous n'auriez même pas à ouvrir votre porte-monnaie (mais bon courage pour tout le travail à fournir !). En revanche, pour poster vos applications sur le Play Store, il vous en coûtera la modique somme de 25$. Ces 25$ permettent de publier autant d'applications que vous le souhaitez, à vie ! :D

Facile à développer

Toutes les API mises à disposition facilitent et accélèrent grandement le travail. Ces APIs sont très complètes et très faciles d'accès. De manière un peu caricaturale, on peut dire que vous pouvez envoyer un SMS en seulement deux lignes de code (concrètement, il y a un peu d'enrobage autour de ce code, mais pas tellement).

Facile à vendre

Le Play Store (anciennement Android Market) est une plateforme immense et très visitée ; c'est donc une mine d'opportunités pour quiconque possède une idée originale ou utile.

Flexible

Le système est extrêmement portable, il s'adapte à beaucoup de structures différentes. Les smartphones, les tablettes, la présence ou l'absence de clavier ou de trackball, différents processeurs... On trouve même des fours à micro-ondes qui fonctionnent à l'aide d'Android ! ^^
Non seulement c'est une immense chance d'avoir autant d'opportunités, mais en plus Android est construit de manière à faciliter le développement et la distribution en fonction des composants en présence dans le terminal (si votre application nécessite d'utiliser le Bluetooth, seuls les terminaux équipés de Bluetooth pourront la voir sur le Play Store).

Ingénieux

L'architecture d'Android est inspirée par les applications composites, et encourage par ailleurs leur développement. Ces applications se trouvent essentiellement sur internet et leur principe est que vous pouvez combiner plusieurs composants totalement différents pour obtenir un résultat surpuissant. Par exemple, si on combine l'appareil photo avec le GPS, on peut poster les coordonnées GPS des photos prises.

Fatigué(e) de lire sur un écran ? Découvrez ce cours en livre.

La création d'Android Les difficultés du développement pour des systèmes embarqués

Les difficultés du développement pour des systèmes embarqués

La philosophie et les avantages d'Android Le langage Java

Les difficultés du développement pour des systèmes embarqués

Il existe certaines contraintes pour le développement Android, qui ne s'appliquent pas au développement habituel !

Prenons un cas concret : la mémoire RAM est un composant matériel indispensable. Quand vous lancez un logiciel, votre système d'exploitation lui réserve de la mémoire pour qu'il puisse créer des variables, telles que des tableaux, des listes, etc. Ainsi, sur mon ordinateur, j'ai 4 Go de RAM, alors que je n'ai que 512 Mo sur mon téléphone, ce qui signifie que j'en ai huit fois moins. Je peux donc lancer moins de logiciels à la fois et ces logiciels doivent faire en sorte de réserver moins de mémoire. C'est pourquoi votre téléphone est dit limité, il doit supporter des contraintes qui font doucement sourire votre ordinateur.

Voici les principales contraintes à prendre en compte quand on développe pour un environnement mobile :

Les conséquences de telles négligences peuvent être terribles pour l'utilisateur. Saturez le processeur et il ne pourra plus rien faire excepté redémarrer ! Faire crasher une application ne fera en général pas complètement crasher le système, cependant il pourrait bien s'interrompre quelques temps et irriter profondément l'utilisateur.

Il faut bien comprendre que dans le paradigme de la programmation classique vous êtes dans votre propre monde et vous n'avez vraiment pas grand-chose à faire du reste de l'univers dans lequel vous évoluez, alors que là vous faites partie d'un système fragile qui évolue sans anicroche tant que vous n'intervenez pas. Votre but est de fournir des fonctionnalités de plus à ce système et faire en sorte de ne pas le perturber.

Bon, cela paraît très alarmiste dit comme ça, Android a déjà anticipé la plupart des âneries que vous commettrez et a pris des dispositions pour éviter des catastrophes qui conduiront au blocage total du téléphone. ;) Si vous êtes un tantinet curieux, je vous invite à lire l'annexe sur l'architecture d'Android pour comprendre un peu pourquoi il faut être un barbare pour vraiment réussir à saturer le système.

Fatigué(e) de lire sur un écran ? Découvrez ce cours en livre.

La philosophie et les avantages d'Android Le langage Java

Le langage Java

Les difficultés du développement pour des systèmes embarqués Installation et configuration des outils

Le langage Java

Cette petite section permettra à ceux fâchés avec le Java de se remettre un peu dans le bain et surtout de réviser le vocabulaire de base. Notez qu'il ne s'agit que d'un rappel, il est conseillé de connaître la programmation en Java auparavant ; je ne fais ici que rappeler quelques notions de base pour vous rafraîchir la mémoire ! Il ne s'agit absolument pas d'une introduction à la programmation.

Les variables

La seule chose qu'un programme sait faire, c'est des calculs. Il arrive qu'on puisse lui faire afficher des formes et des couleurs, mais pas toujours. Pour faire des calculs, on a besoin de variables. Ces variables permettent de conserver des informations avec lesquelles on va pouvoir faire des opérations. Ainsi, on peut avoir une variable radis qui vaudra 4 pour indiquer qu'on a quatre radis. Si on a une variable carotte qui vaut 2, on peut faire le calcul radis + carotte de manière à pouvoir déduire qu'on a six légumes.

Les primitives

En Java, il existe deux types de variable. Le premier type s'appelle les primitives. Ces primitives permettent de retenir des informations simples telles que des nombres sans virgule (auquel cas la variable est un entier, int), des chiffres à virgule (des réels, float) ou des booléens (variable qui ne peut valoir que vrai (true) ou faux (false), avec les boolean).

Les objets

Le second type, ce sont les objets. En effet, à l'opposé des primitives (variables simples), les objets sont des variables compliquées.
En fait, une primitive ne peut contenir qu'une information, par exemple la valeur d'un nombre ; tandis qu'un objet est constitué d'une ou plusieurs autres variables, et par conséquent d'une ou plusieurs valeurs. Ainsi, un objet peut lui-même contenir un objet ! Un objet peut représenter absolument ce qu'on veut : une chaise, une voiture, un concept philosophique, une formule mathématique, etc. Par exemple, pour représenter une voiture, je créerai un objet qui contient une variable roue qui vaudra 4, une variable vitesse qui variera en fonction de la vitesse et une variable carrosserie pour la couleur de la carrosserie et qui pourra valoir « rouge », « bleu », que sais-je ! D'ailleurs, une variable qui représente une couleur ? Ça ne peut pas être une primitive, ce n'est pas une variable facile ça, une couleur ! Donc cette variable sera aussi un objet, ce qui signifie qu'un objet peut contenir des primitives ou d'autres objets.

Mais dans le code, comment représenter un objet ? Pour cela, il va falloir déclarer ce qu'on appelle une classe. Cette classe aura un nom, pour notre voiture on peut simplement l'appeler Voiture, comme ceci :

// On déclare une classe Voiture avec cette syntaxe
class Voiture {
  // Et dedans on ajoute les attributs qu'on utilisera, par exemple le nombre de roues
  int roue = 4;
  // On ne connaît pas la vitesse, alors on ne la déclare pas
  float vitesse;
  // Et enfin la couleur, qui est représentée par une classe de nom Couleur
  Couleur carrosserie;
}

Les variables ainsi insérées au sein d'une classe sont appelées des attributs.

Il est possible de donner des instructions à cette voiture, comme d'accélérer ou de s'arrêter. Ces instructions s'appellent des méthodes, par exemple pour freiner :

//Je déclare une méthode qui s'appelle "arreter"
void arreter() {
  //Pour s'arrêter, je passe la vitesse à 0 
  vitesse = 0;
}

En revanche, pour changer de vitesse, il faut que je dise si j'accélère ou décélère et de combien la vitesse change. Ces deux valeurs données avant l'exécution de la méthode s'appellent des paramètres. De plus, je veux que la méthode rende à la fin de son exécution la nouvelle vitesse. Cette valeur rendue à la fin de l'exécution d'une méthode s'appelle une valeur de retour. Par exemple :

// On dit ici que la méthode renvoie un float et qu'elle a besoin d'un float et d'un boolean pour s'exécuter
float changer_vitesse(float facteur_de_vitesse, boolean acceleration)
  // S'il s'agit d'une accelération
  if(acceleration == true) {
    // On augmente la vitesse
    vitesse = vitesse + facteur_de_vitesse;
  }else {
    // On diminue la vitesse
    vitesse = vitesse - facteur_de_vitesse;
  }
  // La valeur de retour est la nouvelle vitesse
  return vitesse;
}

Parmi les différents types de méthode, il existe un type particulier qu'on appelle les constructeurs. Ces constructeurs sont des méthodes qui construisent l'objet désigné par la classe. Par exemple, le constructeur de la classe Voiture renvoie un objet de type Voiture :

// Ce constructeur prend en paramètre la couleur de la carrosserie
Voiture(Couleur carros) {
  // Quand on construit une voiture, elle a une vitesse nulle
  vitesse = 0;
  carrosserie = carros;
}

On peut ensuite construire une voiture avec cette syntaxe :

Voiture v = new Voiture(rouge);

Construire un objet s'appelle l'instanciation.

L'héritage

Il existe certains objets dont l'instanciation n'aurait aucun sens. Par exemple, un objet de type Véhicule n'existe pas vraiment dans un jeu de course. En revanche il est possible d'avoir des véhicules de certains types, par exemple des voitures ou des motos. Si je veux une moto, il faut qu'elle ait deux roues et, si j'instancie une voiture, elle doit avoir 4 roues, mais dans les deux cas elles ont des roues. Dans les cas de ce genre, c'est-à-dire quand plusieurs classes ont des attributs en commun, on fait appel à l'héritage. Quand une classe A hérite d'une classe B, on dit que la classe A est la fille de la classe B et que la classe B est le parent (ou la superclasse) de la classe A.

// Dans un premier fichier
// Classe qui ne peut être instanciée
abstract class Vehicule {
  int nombre_de_roues;
  float vitesse;
}

// Dans un autre fichier
// Une Voiture est un Vehicule
class Voiture extends Vehicule {

}

// Dans un autre fichier
// Une Moto est aussi un Vehicule
class Moto extends Vehicule {

}

// Dans un autre fichier
// Un Cabriolet est une Voiture (et par conséquent un Véhicule)
class Cabriolet extends Voiture {

}

Le mot-clé abstract signifie qu'une classe ne peut être instanciée.

Pour contrôler les capacités des classes à utiliser les attributs et méthodes les unes des autres, on a accès à trois niveaux d'accessibilité :

On trouve par exemple :

// Cette classe est accessible à tout le monde
public abstract class Vehicule {
  // Cet attribut est accessible à toutes les filles de la classe Vehicule
  protected roue;

  // Personne n'a accès à cette méthode.
  abstract private void decelerer();
}

Enfin, il existe un type de classe mère particulier : les interfaces. Une interface est impossible à instancier et toutes les classes filles de cette interface devront instancier les méthodes de cette interface — elles sont toutes forcément abstract.

//Interface des objets qui peuvent voler
interface PeutVoler {
  void décoller();
}

class Avion extends Vehicule implements PeutVoler {
  //Implémenter toutes les méthodes de PeutVoler et les méthodes abstraites de Vehicule
}
La compilation et l'exécution

Votre programme est terminé et vous souhaitez le voir fonctionner, c'est tout à fait normal. Cependant, votre programme ne sera pas immédiatement compréhensible par l'ordinateur. En effet, pour qu'un programme fonctionne, il doit d'abord passer par une étape de compilation, qui consiste à traduire votre code Java en bytecode. Dans le cas d'Android, ce bytecode sera ensuite lu par un logiciel qui s'appelle la machine virtuelle Dalvik. Cette machine virtuelle interprète les instructions bytecode et va les traduire en un autre langage que le processeur pourra comprendre, afin de pouvoir exécuter votre programme.

En résumé
Fatigué(e) de lire sur un écran ? Découvrez ce cours en livre.

Les difficultés du développement pour des systèmes embarqués Installation et configuration des outils

Installation et configuration des outils

Le langage Java Conditions initiales

Avant de pouvoir entrer dans le vif du sujet, nous allons vérifier que votre ordinateur est capable de supporter la charge du développement pour Android, puis, le cas échéant, on installera tous les programmes et composants nécessaires. Vous aurez besoin de plus de 800 Mo pour tout installer. Et si vous possédez un appareil sous Android, je vous montrerai comment le configurer de façon à pouvoir travailler directement avec.

Encore un peu de patience, les choses sérieuses démarreront dès le prochain chapitre.

Conditions initiales

Installation et configuration des outils Le Java Development Kit

Conditions initiales

De manière générale, n'importe quel matériel permet de développer sur Android du moment que vous utilisez Windows, Mac OS X ou une distribution Linux. Il y a bien sûr certaines limites à ne pas franchir.

Voyons si votre système d'exploitation est suffisant pour vous mettre au travail.
Pour un environnement Windows, sont tolérés XP (en version 32 bits), Vista (en version 32 et 64 bits) et 7 (aussi en 32 et 64 bits). Officieusement (en effet, Google n'a rien communiqué à ce sujet), Windows 8 est aussi supporté en 32 et 64 bits.

Et comment savoir quelle version de Windows j'utilise ?

C'est simple, si vous utilisez Windows 7 ou Windows Vista, appuyez en même temps sur la touche Windows et sur la touche R. Si vous êtes sous Windows XP, il va falloir cliquer sur Démarrer puis sur Exécuter. Dans la nouvelle fenêtre qui s'ouvre, tapez winver. Si la fenêtre qui s'ouvre indique Windows 7 ou Windows Vista, c'est bon, mais s'il est écrit Windows XP, alors vous devez vérifier qu'il n'est écrit à aucun moment 64 bits. Si c'est le cas, alors vous ne pourrez pas développer pour Android.

Sous Mac, il vous faudra Mac OS 10.5.8 ou plus récent et un processeur x86.

Sous GNU/Linux, Google conseille d'utiliser une distribution Ubuntu plus récente que la 10.04. Enfin de manière générale, n'importe quelle distribution convient à partir du moment où votre bibliothèque GNU C (glibc) est au moins à la version 2.7. Si vous avez une distribution 64 bits, elle devra être capable de lancer des applications 32 bits.

Fatigué(e) de lire sur un écran ? Découvrez ce cours en livre.

Installation et configuration des outils Le Java Development Kit

Le Java Development Kit

Conditions initiales Le SDK d'Android

Le Java Development Kit

En tant que développeur Java vous avez certainement déjà installé le JDK (pour « Java Development Kit »), cependant on ne sait jamais ! Je vais tout de même vous rappeler comment l'installer. En revanche, si vous l'avez bien installé et que vous êtes à la dernière version, ne perdez pas votre temps et filez directement à la prochaine section !

Un petit rappel technique ne fait de mal à personne. Il existe deux plateformes en Java :

Rendez-vous ici et cliquez sur Download à côté de Java SE 6 Update xx (on va ignorer Java SE 7 pour le moment) dans la colonne JDK, comme à la figure suivante.

On télécharge Java SE 6 et non Java SE 7
On télécharge Java SE 6 et non Java SE 7

On vous demande ensuite d'accepter (Accept License Agreement) ou de décliner (Decline License Agreement) un contrat de licence, vous devez accepter ce contrat avant de continuer.

Choisissez ensuite la version adaptée à votre configuration. Une fois le téléchargement terminé, vous pouvez installer le tout là où vous le désirez. Vous aurez besoin de 200 Mo de libre sur le disque ciblé.

Fatigué(e) de lire sur un écran ? Découvrez ce cours en livre.

Conditions initiales Le SDK d'Android

Le SDK d'Android

Le Java Development Kit L'IDE Eclipse

Le SDK d'Android

C'est quoi un SDK?

Un SDK, c'est-à-dire un kit de développement dans notre langue, est un ensemble d'outils que met à disposition un éditeur afin de vous permettre de développer des applications pour un environnement précis. Le SDK Android permet donc de développer des applications pour Android et uniquement pour Android.

Pour se le procurer, rendez-vous ici et cliquez sur USE AN EXISTING IDE puis sur Download the SDK Tools. Au premier lancement du SDK, un écran semblable à la figure suivante s'affichera.

L'Android SDK Manager vous permet de choisir les paquets à télécharger
L'Android SDK Manager vous permet de choisir les paquets à télécharger

Les trois paquets que je vous demanderai de sélectionner sont Tools, Android 2.1 (API 7) et Extras, mais vous pouvez voir que j'en ai aussi sélectionné d'autres.

À quoi servent les autres paquets ?

Regardez bien le nom des paquets, vous remarquerez qu'ils suivent tous un même motif. Il est écrit à chaque fois Android [un nombre] (API [un autre nombre]). La présence de ces nombres s'explique par le fait qu'il existe plusieurs versions de la plateforme Android qui ont été développées depuis ses débuts et qu'il existe donc plusieurs versions différentes en circulation.
Le premier nombre correspond à la version d'Android et le second à la version de l'API Android associée. Quand on développe une application, il faut prendre en compte ces numéros, puisqu'une application développée pour une version précise d'Android ne fonctionnera pas pour les versions précédentes.
J'ai choisi de délaisser les versions précédant la version 2.1 (l'API 7), de façon à ce que l'application puisse fonctionner pour 2.1, 2.2, 3.1… mais pas forcément pour 1.6 ou 1.5 !

Vous penserez peut-être qu'il est injuste de laisser de côté les personnes qui sont contraintes d'utiliser encore ces anciennes versions, mais sachez qu'ils ne représentent que 0,5 % du parc mondial des utilisateurs d'Android. De plus, les changements entre la version 1.6 et la version 2.1 sont trop importants pour être ignorés. Ainsi, toutes les applications que nous développerons fonctionneront sous Android 2.1 minimum. On trouve aussi pour chaque SDK des échantillons de code, samples, qui vous seront très utiles pour approfondir ou avoir un second regard à propos de certains aspects, ainsi qu'une API Google associée. Dans un premier temps, vous pouvez ignorer ces API, mais sachez qu'on les utilisera par la suite.

Une fois votre choix effectué, un écran vous demandera de confirmer que vous souhaitez bien télécharger ces éléments-là. Cliquez sur Accept All puis sur Install pour continuer, comme à la figure suivante.

Cliquez sur « Accept All » pour accepter toutes les licences d'un coup
Cliquez sur « Accept All » pour accepter toutes les licences d'un coup

Si vous installez tous ces paquets, vous aurez besoin de 1,8 Go sur le disque de destination. Eh oui, le téléchargement prendra un peu de temps.

Fatigué(e) de lire sur un écran ? Découvrez ce cours en livre.

Le Java Development Kit L'IDE Eclipse

L'IDE Eclipse

Le SDK d'Android L'émulateur de téléphone : Android Virtual Device

L'IDE Eclipse

Un IDE est un logiciel dont l'objectif est de faciliter le développement, généralement pour un ensemble restreint de langages. Il contient un certain nombre d'outils, dont au moins un éditeur de texte - souvent étendu pour avoir des fonctionnalités avancées telles que l'auto-complétion ou la génération automatique de code - des outils de compilation et un débogueur. Dans le cas du développement Android, un IDE est très pratique pour ceux qui souhaitent ne pas avoir à utiliser les lignes de commande.

J'ai choisi pour ce tutoriel de me baser sur Eclipse : tout simplement parce qu'il est gratuit, puissant et recommandé par Google dans la documentation officielle d'Android. Vous pouvez aussi opter pour d'autres IDE compétents tels que IntelliJ IDEA, NetBeans avec une extension ou encore MoSync.

Le tutoriel reste en majorité valide quel que soit l'IDE que vous sélectionnez, mais vous aurez à explorer vous-mêmes les outils proposés, puisque je ne présenterai ici que ceux d'Eclipse.

Cliquez ici pour choisir une version d'Eclipse à télécharger. J'ai personnellement opté pour Eclipse IDE for Java Developers qui est le meilleur compromis entre contenu suffisant et taille du fichier à télécharger. Les autres versions utilisables sont Eclipse IDE for Java EE Developers (je ne vous le recommande pas pour notre cours, il pèse plus lourd et on n'utilisera absolument aucune fonctionnalité de Java EE) et Eclipse Classic (qui lui aussi intègre des modules que nous n'utiliserons pas).

Il vous faudra 110 Mo sur le disque pour installer la version d'Eclipse que j'ai choisie.

Maintenant qu'Eclipse est installé, lancez-le. Au premier démarrage, il vous demandera de définir un Workspace, un espace de travail, c'est-à-dire l'endroit où il créera les fichiers indispensables contenant les informations sur les projets. Sélectionnez l'emplacement que vous souhaitez.

Vous avez maintenant un Eclipse prêt à fonctionner… mais pas pour le développement pour Android ! Pour cela, on va télécharger le plug-in (l'extension) Android Development Tools (que j'appellerai désormais ADT). Il vous aidera à créer des projets pour Android avec les fichiers de base, mais aussi à tester, à déboguer et à exporter votre projet au format APK (pour pouvoir publier vos applications).

Allez dans Help puis dans Install New Softwares… (installer de nouveaux programmes). Au premier encart intitulé Work with:, cliquez sur le bouton Add… qui se situe juste à côté. On va définir où télécharger ce nouveau programme. Dans l'encart Name écrivez par exemple ADT et, dans location, mettez cette adresse https://dl-ssl.google.com/android/eclipse/, comme à la figure suivante. Avec cette adresse, on indique à Eclipse qu'on désire télécharger de nouveaux logiciels qui se trouvent à cet emplacement, afin qu'Eclipse nous propose de les télécharger. Cliquez ensuite sur OK.

On ajoute un répertoire distant d'où seront téléchargés les sources de l'ADT
On ajoute un répertoire distant d'où seront téléchargés les sources de l'ADT

Si cette manipulation ne fonctionne pas, essayez avec cette adresse suivante : http://dl-ssl.google.com/android/eclipse/ (même chose mais sans le « s » à « http »).

Si vous rencontrez toujours une erreur, alors il va falloir télécharger l'ADT manuellement. Rendez-vous sur la documentation officielle, puis cliquez sur le lien qui se trouve dans la colonne Package du tableau afin de télécharger une archive qui contient l'ADT, comme à la figure suivante.

Téléchargez l'archive
Téléchargez l'archive

Si le nom n'est pas exactement le même, ce n'est pas grave, il s'agit du même programme mais à une version différente. Ne désarchivez pas le fichier, cela ne vous mènerait à rien.

Une fois le téléchargement terminé, retournez dans la fenêtre que je vous avais demandé d'ouvrir dans Eclipse, puis cliquez sur Archives. Sélectionnez le fichier que vous venez de télécharger, entrez un nom dans le champ Name: et là seulement cliquez sur OK. Le reste est identique à la procédure normale.

Vous devrez patienter tant que sera écrit Pending…, puisque c'est ainsi qu'Eclipse indique qu'il cherche les fichiers disponibles à l'emplacement que vous avez précisé. Dès que Developer Tools apparaît à la place de Pending…, développez le menu en cliquant sur le triangle à gauche du carré de sélection et analysons les éléments proposés, comme sur la figure suivante.

Il nous faut télécharger au moins ces modules
Il nous faut télécharger au moins ces modules

Il existe d'autres modules que nous n'utiliserons pas pendant ce cours :

Sélectionnez tout et cliquez sur Next, à nouveau sur Next à l'écran suivant puis finalement sur « I accept the terms of the license agreements » après avoir lu les différents contrats. Cliquez enfin sur Finish.

L'ordinateur téléchargera puis installera les composants. Une fenêtre s'affichera pour vous dire qu'il n'arrive pas à savoir d'où viennent les programmes téléchargés et par conséquent qu'il n'est pas sûr qu'ils soient fonctionnels et qu'ils ne soient pas dangereux. Cependant, nous savons qu'ils sont sûrs et fonctionnels, alors cliquez sur OK. ;)

Une fois l'installation et le téléchargement terminés, il vous proposera de redémarrer l'application. C'est presque fini, mais il nous reste quand même une dernière étape à accomplir.

Fatigué(e) de lire sur un écran ? Découvrez ce cours en livre.

Le SDK d'Android L'émulateur de téléphone : Android Virtual Device

L'émulateur de téléphone : Android Virtual Device

L'IDE Eclipse Test et configuration

L'émulateur de téléphone : Android Virtual Device

L'Android Virtual Device, aussi appelé AVD, est un émulateur de terminal sous Android, c'est-à-dire que c'est un logiciel qui fait croire à votre ordinateur qu'il est un appareil sous Android. C'est la raison pour laquelle vous n'avez pas besoin d'un périphérique sous Android pour développer et tester la plupart de vos applications ! En effet, une application qui affiche un calendrier par exemple peut très bien se tester dans un émulateur, mais une application qui exploite le GPS doit être éprouvée sur le terrain pour que l'on soit certain de son comportement.

Lancez à nouveau Eclipse si vous l'avez fermé. Au cas où vous auriez encore l'écran d'accueil, cliquez sur la croix en haut à gauche pour le fermer. Repérez tout d'abord où se trouve la barre d'outils, visible à la figure suivante.

La barre d'outils d'Eclipse
La barre d'outils d'Eclipse

Vous voyez le couple d'icônes représenté à la figure suivante ? Celle de gauche permet d'ouvrir les outils du SDK et celle de droite permet d'ouvrir l'interface de gestion d'AVD. Cliquez dessus puis sur New… pour ajouter un nouvel AVD.

Les deux icônes réservées au SDK et à l'AVD
Les deux icônes réservées au SDK et à l'AVD

Une fenêtre s'ouvre (voir figure suivante), vous proposant de créer votre propre émulateur ! Bien que ce soit facultatif, je vous conseille d'indiquer un nom dans Name, histoire de pouvoir différencier vos AVD. Pour ma part, j'ai choisi « Site_Du_Zero_2_1 ». Notez que certains caractères comme les caractères accentués et les espaces ne sont pas autorisés. Dans Target, choisissez Android 2.1 - API Level 7, puisque j'ai décidé que nous ferons nos applications avec la version 7 de l'API et sans le Google API. Laissez les autres options à leur valeur par défaut, nous y reviendrons plus tard quand nous confectionnerons d'autres AVD. Cliquez enfin sur Create AVD et vous aurez une machine prête à l'emploi !

Créez votre propre émulateur
Créez votre propre émulateur

Si vous utilisez Windows et que votre nom de session contient un caractère spécial, par exemple un accent, alors Eclipse vous enverra paître en déclarant qu'il ne trouve pas le fichier de configuration de l'AVD. Par exemple, un de nos lecteur avait une session qui s'appelait « Jérémie » et avait ce problème. Heureusement, il existe une solution à ce problème. Si vous utilisez Windows 7 ou Windows Vista, appuyez en même temps sur la touche Windows et sur la touche R. Si vous êtes sous Windows XP, il va falloir cliquer sur Démarrer puis sur Exécuter.

Dans la nouvelle fenêtre qui s'ouvre, tapez « cmd » puis appuyez sur la touche Entrée de votre clavier. Une nouvelle fenêtre va s'ouvrir, elle permet de manipuler Windows en ligne de commande. Tapez cd .. puis Entrée. Maintenant, tapez dir /x. Cette commande permet de lister tous les répertoires et fichiers présents dans le répertoire actuel et aussi d'afficher le nom abrégé de chaque fichier ou répertoire. Par exemple, pour la session Administrator on obtient le nom abrégé ADMINI~1, comme le montre la figure suivante.

La valeur à gauche est le nom réduit, alors que celle de droite est le nom entier
La valeur à gauche est le nom réduit, alors que celle de droite est le nom entier

Maintenant, repérez le nom réduit qui correspond à votre propre session, puis dirigez-vous vers le fichier X:\Utilisateurs\<Votre session>\.android\avd\<nom_de_votre_avd>.ini et ouvrez ce fichier. Il devrait ressembler au code suivant :

target=android-7
path=X:\Users\<Votre session>\.android\avd\SDZ_2.1.avd

S'il n'y a pas de retour à la ligne entre target=android-7 et path=X:\Users\<Votre session>\.android\avd\SDZ_2.1.avd, c'est que vous n'utilisez pas un bon éditeur de texte. Utilisez le lien que j'ai donné ci-dessus.
Enfin, il vous suffit de remplacer <Votre session> par le nom abrégé de la session que nous avions trouvé précédemment. Par exemple pour le cas de la session Administrator, je change :

target=android-7
path=C:\Users\Administrator\.android\avd\SDZ_2.1.avd

en

target=android-7
path=C:\Users\ADMINI~1\.android\avd\SDZ_2.1.avd
Fatigué(e) de lire sur un écran ? Découvrez ce cours en livre.

L'IDE Eclipse Test et configuration

Test et configuration

L'émulateur de téléphone : Android Virtual Device Configuration du vrai terminal

Test et configuration

Bien, maintenant que vous avez créé un AVD, on va pouvoir vérifier qu'il fonctionne bien.

Si vous êtes sortis du gestionnaire Android, retournez-y en cliquant sur l'icône Bugdroid, comme nous l'avons fait auparavant. Vous aurez quelque chose de plus ou moins similaire à la figure suivante.

La liste des émulateurs que connaît votre AVD Manager
La liste des émulateurs que connaît votre AVD Manager

Vous y voyez l'AVD que nous venons tout juste de créer. Cliquez dessus pour déverrouiller le menu de droite. Comme je n'ai pas l'intention de vraiment détailler ces options moi-même, je vais rapidement vous expliquer à quoi elles correspondent pour que vous sachiez les utiliser en cas de besoin. Les options du menu de droite sont les suivantes :

Cliquons donc sur le bouton Start… et une nouvelle fenêtre se lance, qui devrait ressembler peu ou prou à la figure suivante.

Les différentes options pour l'exécution de cet AVD
Les différentes options pour l'exécution de cet AVD

Laissez les options vierges pour l'instant, on n'a absolument pas besoin de ce genre de détails ! Cliquez juste sur Launch. En théorie, une nouvelle fenêtre se lancera et passera par deux écrans de chargement successifs. Enfin, votre terminal se lancera. Voici la liste des boutons qui se trouvent dans le menu à droite et à quoi ils servent :

Mais ! L'émulateur n'est pas à l'heure ! En plus c'est de l'anglais !

La maîtrise de l'anglais devient vite indispensable dans le monde de l'informatique… ! Ensuite, les machines que vous achetez dans le commerce sont déjà configurées pour le pays dans lequel vous les avez acquises, et, comme ce n'est pas une machine réelle ici, Android a juste choisi les options par défaut. Nous allons devoir configurer la machine pour qu'elle réponde à nos exigences. Vous pouvez manipuler la partie de gauche avec votre souris, ce qui simulera le tactile. Faites glisser le verrou sur la gauche pour déverrouiller la machine. Vous vous retrouverez sur l'accueil. Cliquez sur le bouton MENU à droite pour ouvrir un petit menu en bas de l'écran de l'émulateur, comme à la figure suivante.

Le menu est ouvert
Le menu est ouvert

Cliquez sur l'option Settings pour ouvrir le menu de configuration d'Android. Vous pouvez y naviguer soit en faisant glisser avec la souris (un clic, puis en laissant appuyé on dirige le curseur vers le haut ou vers le bas), soit avec la molette de votre souris. Si par mégarde vous entrez dans un menu non désiré, appuyez sur le bouton Retour présenté précédemment (une flèche qui effectue un demi-tour).

Cliquez sur l'option Language & keyboard (voir figure suivante) ; c'est le menu qui vous permet de choisir dans quelle langue utiliser le terminal et quel type de clavier utiliser (par exemple, vous avez certainement un clavier dont les premières lettres forment le mot AZERTY, c'est ce qu'on s'appelle un clavier AZERTY. Oui, oui, les informaticiens ont beaucoup d'imagination ;) ).

On va sélectionner « Language & keyboard »
On va sélectionner « Language & keyboard »

Puis, vous allez cliquer sur Select locale. Dans le prochain menu, il vous suffit de sélectionner la langue dans laquelle vous préférez utiliser Android. J'ai personnellement choisi Français (France). Voilà, un problème de réglé ! Maintenant j'utiliserai les noms français des menus pour vous orienter. Pour revenir en arrière, il faut appuyer sur le bouton Retour du menu de droite.

Votre prochaine mission, si vous l'acceptez, sera de changer l'heure pour qu'elle s'adapte à la zone dans laquelle vous vous trouvez, et ce, par vous-mêmes. En France, nous vivons dans la zone GMT + 1. À l'heure où j'écris ces lignes, nous sommes en heure d'été, il y a donc une heure encore à rajouter. Ainsi, si vous êtes en France, en Belgique ou au Luxembourg et en heure d'été, vous devez sélectionner une zone à GMT + 2. Sinon GMT + 1 pour l'heure d'hiver. Cliquez d'abord sur Date & heure, désélectionnez Automatique, puis cliquez sur Définir fuseau horaire et sélectionnez le fuseau qui vous concerne.

Très bien, votre terminal est presque complètement configuré, nous allons juste activer les options pour le rendre apte à la programmation. Toujours dans le menu de configuration, allez chercher Applications et cliquez dessus. Cliquez ensuite sur Développement et vérifiez que tout est bien activé comme à la figure suivante.

Ce menu vous permet de développer pour Android
Ce menu vous permet de développer pour Android

Si vous comptez faire immédiatement le prochain chapitre qui vous permettra de commencer — enfin — le développement, ne quittez pas la machine. Dans le cas contraire, il vous suffit de rester appuyé sur le bouton pour arrêter l'émulateur puis de vous laisser guider.

Fatigué(e) de lire sur un écran ? Découvrez ce cours en livre.

L'émulateur de téléphone : Android Virtual Device Configuration du vrai terminal

Configuration du vrai terminal

Test et configuration Votre première application

Configuration du vrai terminal

Maintenant on va s'occuper de notre vrai outil, si vous en avez un !

Configuration du terminal

Tout naturellement, vous devez configurer votre téléphone comme on a configuré l'émulateur. En plus, vous devez indiquer que vous acceptez les applications qui ne proviennent pas du Market dans Configuration > Application > Source inconnue.

Pour les utilisateurs de Windows

Tout d'abord, vous devez télécharger les drivers adaptés à votre terminal. Je peux vous donner la marche à suivre pour certains terminaux, mais pas pour tous… En effet, chaque appareil a besoin de drivers adaptés, et ce sera donc à vous de les télécharger, souvent sur le site du constructeur. Cependant, il existe des pilotes génériques qui peuvent fonctionner sur certains appareils. En suivant ma démarche, ils sont déjà téléchargés, mais rien n'assure qu'ils fonctionnent pour votre appareil. En partant du répertoire où vous avez installé le SDK, on peut les trouver à cet emplacement : \android-sdk\extras\google\usb_driver. Vous trouverez l'emplacement des pilotes à télécharger pour toutes les marques dans le tableau qui se trouve sur cette page.

Pour les utilisateurs de Mac

À la bonne heure, vous n'avez absolument rien à faire de spécial pour que tout fonctionne !

Pour les utilisateurs de Linux

La gestion des drivers USB de Linux étant beaucoup moins chaotique que celle de Windows, vous n'avez pas à télécharger de drivers. Il y a cependant une petite démarche à accomplir. On va en effet devoir ajouter au gestionnaire de périphériques une règle spécifique pour chaque appareil qu'on voudra relier. Je vais vous décrire cette démarche pour les utilisateurs d'Ubuntu :

  1. On va d'abord créer le fichier qui contiendra ces règles à l'aide de la commande sudo touch /etc/udev/rules.d/51-android.rules. touch est la commande qui permet de créer un fichier, et udev est l'emplacement des fichiers du gestionnaire de périphériques. udev conserve ses règles dans le répertoire ./rules.d.

  2. Le système vous demandera de vous identifier en tant qu'utilisateur root.

  3. Puis on va modifier les autorisations sur le fichier afin d'autoriser la lecture et l'écriture à tous les utilisateurs chmod a+rw /etc/udev/rules.d/51-android.rules.

  4. Enfin, il faut rajouter les règles dans notre fichier nouvellement créé. Pour cela, on va ajouter une instruction qui ressemblera à : SUBSYSTEM=="usb", ATTR{idVendor}=="XXXX", MODE="0666", GROUP="plugdev". Attention, on n'écrira pas exactement cette phrase.

Est-il possible d'avoir une explication ?

SUBSYSTEM est le mode de connexion entre le périphérique et votre ordinateur, dans notre cas on utilisera une interface USB. MODE détermine qui peut faire quoi sur votre périphérique, et la valeur « 0666 » indique que tous les utilisateurs pourront lire des informations mais aussi en écrire. GROUP décrit tout simplement quel groupe UNIX possède le périphérique. Enfin, ATTR{idVendor est la ligne qu'il vous faudra modifier en fonction du constructeur de votre périphérique. On peut trouver quelle valeur indiquer sur la documentation. Par exemple pour mon HTC Desire, j'indique la ligne suivante :

SUBSYSTEM=="usb", ATTR{idVendor}=="0bb4", MODE="0666", GROUP="plugdev"

… ce qui entraîne que je tape dans la console :

echo "SUBSYSTEM==\"usb\", ATTR{idVendor}==\"0bb4\", MODE=\"0666\", GROUP=\"plugdev\"" >> /etc/udev/rules.d/51-android.rules

Si cette configuration ne vous correspond pas, je vous invite à lire la documentation de udev afin de créer votre propre règle.

Et après ?

Ben rien ! :p La magie de l'informatique opère, reliez votre terminal à l'ordinateur et tout devrait se faire de manière automatique (tout du moins sous Windows 7, désolé pour les autres !).

Fatigué(e) de lire sur un écran ? Découvrez ce cours en livre.

Test et configuration Votre première application

Votre première application

Configuration du vrai terminal Activité et vue

Ce chapitre est très important. Il vous permettra d'enfin mettre la main à la pâte, mais surtout on abordera la notion de cycle d'une activité, qui est la base d'un programme pour Android. Si pour vous un programme en Java débute forcément par un main, vous risquez d'être surpris. :-°

On va tout d'abord voir ce qu'on appelle des activités et comment les manipuler. Sachant que la majorité de vos applications (si ce n'est toutes) contiendront plusieurs activités, il est indispensable que vous maîtrisiez ce concept ! Nous verrons aussi ce que sont les vues et nous créerons enfin notre premier projet — le premier d'une grande série — qui n'est pas, de manière assez surprenante, un « Hello World! ». Enfin presque ! ;)

Activité et vue

Votre première application Création d'un projet

Activité et vue

Qu'est-ce qu'une activité ?

Si vous observez un peu l'architecture de la majorité des applications Android, vous remarquerez une construction toujours à peu près similaire. Prenons par exemple l'application du Play Store. Vous avez plusieurs fenêtres à l'intérieur même de cette application : si vous effectuez une recherche, une liste de résultats s'affichera dans une première fenêtre et si vous cliquez sur un résultat, une nouvelle fenêtre s'ouvre pour vous afficher la page de présentation de l'application sélectionnée. Au final, on remarque qu'une application est un assemblage de fenêtres entre lesquelles il est possible de naviguer.

Ces différentes fenêtres sont appelées des activités. Un moyen efficace de différencier des activités est de comparer leur interface graphique : si elles sont radicalement différentes, c'est qu'il s'agit d'activités différentes. De plus, comme une activité remplit tout l'écran, votre application ne peut en afficher qu'une à la fois. La figure suivante illustre ce concept.

Cliquer sur un élément de la liste dans la première activité permet d'ouvrir les détails dans une seconde activité
Cliquer sur un élément de la liste dans la première activité permet d'ouvrir les détails dans une seconde activité

Je me permets de faire un petit aparté pour vous rappeler ce qu'est une interface graphique : il s'agit d'un ensemble d’éléments visuels avec lesquels peuvent interagir les utilisateurs, ou qui leur fournissent des informations. Tout ça pour vous dire qu'une activité est un support sur lequel nous allons greffer une interface graphique. Cependant, ce n'est pas le rôle de l'activité que de créer et de disposer les éléments graphiques, elle n'est que l’échafaudage sur lequel vont s'insérer les objets graphiques.

De plus, une activité contient des informations sur l'état actuel de l'application : ces informations s'appellent le context. Ce context constitue un lien avec le système Android ainsi que les autres activités de l'application, comme le montre la figure suivante.

Une activité est constituée du contexte de l'application et d'une seule et unique interface graphique
Une activité est constituée du contexte de l'application et d'une seule et unique interface graphique

Comme il est plus aisé de comprendre à l'aide d'exemples, imaginez que vous naviguiez sur le Site du Zéro avec votre téléphone, le tout en écoutant de la musique sur ce même téléphone. Il se passe deux choses dans votre système :

On a ainsi au moins deux applications lancées en même temps ; cependant, le navigateur affiche une activité alors que le lecteur audio n'en affiche pas.

États d'une activité

Si un utilisateur reçoit un appel, il devient plus important qu'il puisse y répondre que d'émettre la chanson que votre application diffuse. Pour pouvoir toujours répondre à ce besoin, les développeurs d'Android ont eu recours à un système particulier :

Pour être plus précis, quand une application se lance, elle se met tout en haut de ce qu'on appelle la pile d'activités.

Fonctionnement de la pile d'activités
Fonctionnement de la pile d'activités

L'activité que voit l'utilisateur est celle qui se trouve au-dessus de la pile. Ainsi, lorsqu'un appel arrive, il se place au sommet de la pile et c'est lui qui s'affiche à la place de votre application, qui n'est plus qu'à la deuxième place. Votre activité ne reviendra qu'à partir du moment où toutes les activités qui se trouvent au-dessus d'elle seront arrêtées et sorties de la pile. On retrouve ainsi le principe expliqué précédemment, on ne peut avoir qu'une application visible en même temps sur le terminal, et ce qui est visible est l'interface graphique de l'activité qui se trouve au sommet de la pile.

Une activité peut se trouver dans trois états qui se différencient surtout par leur visibilité :

État

Visibilité

Description

Active
active » ou « running »)

L'activité est visible en totalité.

Elle est sur le dessus de la pile, c'est ce que l'utilisateur consulte en ce moment même et il peut l'utiliser dans son intégralité.
C'est cette application qui a le focus, c'est-à-dire que l'utilisateur agit directement sur l'application.

Suspendue
paused »)

L'activité est partiellement visible à l'écran.
C'est le cas quand vous recevez un SMS et qu'une fenêtre semi-transparente se pose devant votre activité pour afficher le contenu du message et vous permettre d'y répondre par exemple.

Ce n'est pas sur cette activité qu'agit l'utilisateur.
L'application n'a plus le focus, c'est l'application sus-jacente qui l'a. Pour que notre application récupère le focus, l'utilisateur devra se débarrasser de l'application qui l'obstrue, puis l'utilisateur pourra à nouveau interagir avec.
Si le système a besoin de mémoire, il peut très bien tuer l'application (cette affirmation n'est plus vraie si vous utilisez un SDK avec l'API 11 minimum).

Arrêtée
stopped »)

L'activité est tout simplement oblitérée par une autre activité, on ne peut plus la voir du tout.

L'application n'a évidemment plus le focus, et puisque l'utilisateur ne peut pas la voir, il ne peut pas agir dessus.
Le système retient son état pour pouvoir reprendre, mais il peut arriver que le système tue votre application pour libérer de la mémoire système.

Mais j'ai pourtant déjà vu des systèmes Android avec deux applications visibles en même temps !

Ah oui, c'est possible. Mais il s'agit d'un artifice, il n'y a vraiment qu'une application qui est active. Pour faciliter votre compréhension, je vous conseille d'oublier ces systèmes.

Cycle de vie d'une activité

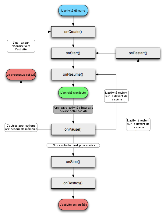
Une activité n'a pas de contrôle direct sur son propre état (et par conséquent vous non plus en tant que programmeur), il s'agit plutôt d'un cycle rythmé par les interactions avec le système et d'autres applications. Voici un schéma qui présente ce que l'on appelle le cycle de vie d'une activité, c'est-à-dire qu'il indique les étapes que va traverser notre activité pendant sa vie, de sa naissance à sa mort. Vous verrez que chaque étape du cycle est représentée par une méthode. Nous verrons comment utiliser ces méthodes en temps voulu.

Cycle de vie d'une activité
Cycle de vie d'une activité

Pour rappel, un package est un répertoire qui permet d'organiser notre code source, un récipient dans lequel nous allons mettre nos classes de façon à pouvoir trier votre code et différencier des classes qui auraient le même nom. Concrètement, supposez que vous ayez à créer deux classes X — qui auraient deux utilisations différentes, bien sûr. Vous vous rendez bien compte que vous seriez dans l'incapacité totale de différencier les deux classes si vous deviez instancier un objet de l'une des deux classes X, et Java vous houspillera en déclarant qu'il ne peut pas savoir à quelle classe vous faites référence. C'est exactement comme avoir deux fichiers avec le même nom et la même extension dans un même répertoire : c'est impossible car c'est incohérent.

Pour contrer ce type de désagrément, on organise les classes à l'aide d'une hiérarchie. Si je reprends mon exemple des deux classes X, je peux les placer dans deux packages différents Y et Z par exemple, de façon à ce que vous puissiez préciser dans quel package se trouve la classe X sollicitée. On utilisera la syntaxe Y.X pour la classe X qui se trouve dans le package Y et Z.X pour la classe X qui se trouve dans le package Z. Dans le cas un peu farfelu du code source d'un navigateur internet, on pourrait trouver les packages Web.Affichage.Image, Web.Affichage.Video et Web.Telechargement.

Les vues (que nos amis anglais appellent view), sont ces fameux composants qui viendront se greffer sur notre échafaudage, il s'agit de l'unité de base de l'interface graphique. Leur rôle est de fournir du contenu visuel avec lequel il est éventuellement possible d'interagir. À l'instar de l'interface graphique en Java, il est possible de disposer les vues à l'aide de conteneurs, nous verrons comment plus tard.

Fatigué(e) de lire sur un écran ? Découvrez ce cours en livre.

Votre première application Création d'un projet

Création d'un projet

Activité et vue Un non-Hello world!

Création d'un projet

Une fois Eclipse démarré, repérez les icônes visibles à la figure suivante et cliquez sur le bouton le plus à gauche de la section consacrée à la gestion de projets Android.

Ces trois boutons permettent de gérer des projets Android
Ces trois boutons permettent de gérer des projets Android

La fenêtre visible à la figure suivante s'ouvre ; voyons ensemble ce qu'elle contient :

Création d'un nouveau projet
Création d'un nouveau projet

Tous ces champs nous permettent de définir certaines caractéristiques de notre projet :

Ces trois champs sont indispensables, vous devrez donc tous les renseigner.

Vous vous retrouvez ensuite confronté à deux listes défilantes :

Enfin, cette fenêtre se conclut par trois cases à cocher :

Pour passer à la page suivante, cliquez sur Next. Si vous avez cliqué sur Create custom launcher icon, alors c'est la fenêtre visible à la figure suivante qui s'affichera.

Cet outil facilite la création d'icônes
Cet outil facilite la création d'icônes

Je vous invite à jouer avec les boutons pour découvrir toutes les fonctionnalités de cet outil. Cliquez sur Next une fois obtenu un résultat satisfaisant et vous retrouverez la page que vous auriez eue si vous n'aviez pas cliqué sur Create custom launcher icon (voir figure suivante).

Vous pouvez ici choisir une mise en page standard
Vous pouvez ici choisir une mise en page standard

Il s'agit ici d'un outil qui vous demande si vous voulez qu'Eclipse crée une activité pour vous, et si oui à partir de quelle mise en page. On va déclarer qu'on veut qu'il crée une activité, cliquez sur la case à gauche de Create Activity, mais on va sélectionner BlankActivity parce qu'on veut rester maître de notre mise en page. Cliquez à nouveau sur Next.

Dans la fenêtre représentée à la figure suivante, il faut déclarer certaines informations relatives à notre nouvelle activité :

Permet de créer une première activité facilement
Permet de créer une première activité facilement

Ici encore une fois, on fait face à cinq champs à renseigner :

Pour finaliser la création, cliquez sur Finish.

Fatigué(e) de lire sur un écran ? Découvrez ce cours en livre.

Activité et vue Un non-Hello world!

Un non-Hello world!

Création d'un projet Lancement de l'application

Un non-Hello world!

Vous trouverez les fichiers créés dans le Package Explorer (voir figure suivante).

Le Package Explorer permet de naviguer entre vos projets
Le Package Explorer permet de naviguer entre vos projets

On y trouve notre premier grand répertoire src/, celui qui contiendra tous les fichiers sources .java. Ouvrez le seul fichier qui s'y trouve, chez moi MainActivity.java (en double cliquant dessus). Vous devriez avoir un contenu plus ou moins similaire à celui-ci :

package sdz.chapitreUn.premiere.application;

import android.os.Bundle;
import android.app.Activity;
import android.view.Menu;
import android.view.MenuItem;
import android.support.v4.app.NavUtils;

public class MainActivity extends Activity {

  @Override
  public void onCreate(Bundle savedInstanceState) {
    super.onCreate(savedInstanceState);
    setContentView(R.layout.activity_main);
  }

  @Override
  public boolean onCreateOptionsMenu(Menu menu) {
    getMenuInflater().inflate(R.menu.activity_main, menu);
    return true;
  }
}

Ah ! On reconnaît certains termes que je viens tout juste d'expliquer ! Je vais prendre toutes les lignes une par une, histoire d'être certain de ne déstabiliser personne.

package sdz.chapitreUn.premiere.application;

Là, on déclare que notre programme se situe dans le package sdz.chapitreUn.premiere.application, comme expliqué précédemment. Si on veut faire référence à notre application, il faudra faire référence à ce package.

import android.os.Bundle;
import android.app.Activity;
import android.view.Menu;
import android.view.MenuItem;
import android.support.v4.app.NavUtils;

On importe des classes qui se trouvent dans des packages différents : les classes Activity, Bundle, Menu et MenuItem qui se trouvent dans le même package, puis NavUtils. Chez moi, deux de ces packages sont inutiles car inutilisés dans le code, comme le montre la figure suivante.

Eclipse souligne les importations inutiles en jaune
Eclipse souligne les importations inutiles en jaune

Il existe trois manières de résoudre ces problèmes :

public class MainActivity extends Activity {
  //…
}

On déclare ici une nouvelle classe, MainActivity, et on la fait dériver de Activity, puisqu'il s'agit d'une activité.

@Override
public void onCreate(Bundle savedInstanceState) {
  //…
}

Le petit @Override permet d'indiquer que l'on va redéfinir une méthode qui existait auparavant dans la classe parente, ce qui est logique puisque vous saviez déjà qu'une activité avait une méthode void onCreate() et que notre classe héritait de Activity.

Cette méthode est la première qui est lancée au démarrage d'une application, mais elle est aussi appelée après qu'une application a été tuée par le système en manque de mémoire ! C'est à cela que sert le paramètre de type Bundle :

Dans cette méthode, vous devez définir ce qui doit être créé à chaque démarrage, en particulier l'interface graphique.

super.onCreate(savedInstanceState);

L'instruction super signifie qu'on fait appel à une méthode ou un attribut qui appartient à la superclasse de la méthode actuelle, autrement dit la classe juste au-dessus dans la hiérarchie de l'héritage — la classe parente, c'est-à-dire la classe Activity.

Ainsi, super.onCreate fait appel au onCreate de la classe Activity, mais pas au onCreate de MainActivity. Il gère bien entendu le cas où le Bundle est null. Cette instruction est obligatoire.

L'instruction suivante :

setContentView(R.layout.activity_main);

sera expliquée dans le prochain chapitre.

En revanche, l'instruction suivante :

@Override
public boolean onCreateOptionsMenu(Menu menu) {
  getMenuInflater().inflate(R.menu.activity_main, menu);
  return true;
}

… sera expliquée bien, bien plus tard.

En attendant, vous pouvez remplacer le contenu du fichier par celui-ci :

//N'oubliez pas de déclarer le bon package dans lequel se trouve le fichier !

import android.app.Activity;
import android.os.Bundle;
import android.widget.TextView;

public class MainActivity extends Activity {
  private TextView coucou = null;

  @Override
  public void onCreate(Bundle savedInstanceState) {
    super.onCreate(savedInstanceState);
        
    coucou = new TextView(this);
    coucou.setText("Bonjour, vous me devez 1 000 000€.");
    setContentView(coucou);
  }

}

Nous avons ajouté un attribut de classe que j'ai appelé coucou. Cet attribut est de type TextView, j'imagine que le nom est déjà assez explicite. :D Il s'agit d'une vue (View)… qui représente un texte (Text). J'ai changé le texte qu'affichera cette vue avec la méthode void setText(String texte).

La méthode void setContentView (View vue) permet d'indiquer l'interface graphique de notre activité. Si nous lui donnons un TextView, alors l'interface graphique affichera ce TextView et rien d'autre.

Fatigué(e) de lire sur un écran ? Découvrez ce cours en livre.

Création d'un projet Lancement de l'application

Lancement de l'application

Un non-Hello world! Les ressources

Lancement de l'application

Souvenez-vous, je vous ai dit précédemment qu'il était préférable de ne pas fermer l'AVD, celui-ci étant long à se lancer. Si vous l'avez fermé, ce n'est pas grave, il s'ouvrira tout seul. Mais ce sera loooong. :(

Pour lancer notre application, regardez la barre d'outils d'Eclipse et cherchez l'encart visible à la figure suivante.

Les outils pour exécuter votre code
Les outils pour exécuter votre code

Il vous suffit de cliquer sur le deuxième bouton (celui qui ressemble au symbole « play »). Une fenêtre s'ouvre (voir figure suivante) pour vous demander comment exécuter l'application. Sélectionnez Android Application.

Sélectionnez « Android Application »
Sélectionnez « Android Application »

Si vous avez plusieurs terminaux, l'écran visible à la figure suivante s'affichera (sauf si vous n'avez pas de terminal connecté).

Choisissez le terminal de test
Choisissez le terminal de test

On vous demande sur quel terminal vous voulez lancer votre application. Vous pouvez valider en cliquant sur OK. Le résultat devrait s'afficher sur votre terminal ou dans l'émulateur (voir figure suivante). Génial ! L'utilisateur (naïf) vous doit 1 000 000 € !

Les couleurs peuvent être différentes chez vous, ce n'est pas grave
Les couleurs peuvent être différentes chez vous, ce n'est pas grave

J'ai une erreur ! Apparemment liée au(x) @Override, le code ne fonctionne pas !

Le problème est que vous utilisez le JDK 7, alors que j'utilise le JDK 6 comme je l'ai indiqué dans le chapitre précédent. Ce n'est pas grave, il vous suffit de supprimer tous les @Override et le code fonctionnera normalement.

Fatigué(e) de lire sur un écran ? Découvrez ce cours en livre.

Un non-Hello world! Les ressources

Les ressources

Lancement de l'application Le format XML

Je vous ai déjà présenté le répertoire src/ qui contient toutes les sources de votre programme. On va maintenant s'intéresser à un autre grand répertoire : res/. Vous l'aurez compris, c'est dans ce répertoire que sont conservées les ressources, autrement dit les éléments qui s'afficheront à l'écran ou avec lesquels l'utilisateur pourra interagir.

Android est destiné à être utilisé sur un très grand nombre de supports différents, et il faut par conséquent s'adapter à ces supports. Imaginons qu'une application ait à afficher une image. Si on prend une petite image, il faut l’agrandir pour qu'elle n'ait pas une dimension ridicule sur un grand écran. Mais en faisant cela, l'image perdra en qualité. Une solution serait donc d'avoir une image pour les petits écrans, une pour les écrans moyens et une pour les grands écrans. C'est ce genre de précautions qu'il faut prendre quand on veut développer pour les appareils mobiles.

Un des moyens d'adapter nos applications à tous les terminaux est d'utiliser les ressources. Les ressources sont des fichiers organisés d'une manière particulière de façon à ce qu'Android sache quelle ressource utiliser pour s'adapter au matériel sur lequel s'exécute l’application. Comme je l'ai dit précédemment, adapter nos applications à tous les types de terminaux est indispensable. Cette adaptation passe par la maîtrise des ressources.

Pour déclarer des ressources, on passe très souvent par le format XML, c'est pourquoi un point sur ce langage est nécessaire.

Le format XML

Les ressources Les différents types de ressources

Le format XML

Les langages de balisage

Le XML est un langage de balisage un peu comme le HTML — le HTML est d'ailleurs indirectement un dérivé du XML. Le principe d'un langage de programmation (Java, C++, etc.) est d'effectuer des calculs, puis éventuellement de mettre en forme le résultat de ces calculs dans une interface graphique. À l'opposé, un langage de balisage (XML, donc) n'effectue ni calcul, ni affichage, mais se contente de mettre en forme des informations. Concrètement, un langage de balisage est une syntaxe à respecter, de façon à ce qu'on sache de manière exacte la structuration d'un fichier. Et si on connaît l'architecture d'un fichier, alors il est très facile de retrouver l'emplacement des informations contenues dans ce fichier et de pouvoir les exploiter. Ainsi, il est possible de développer un programme appelé interpréteur qui récupérera les données d'un fichier (structuré à l'aide d'un langage de balisage).

Par exemple pour le HTML, c'est un navigateur qui interprète le code afin de donner un sens aux instructions ; si vous lisez un document HTML sans interpréteur, vous ne verrez que les sources, pas l'interprétation des balises.

Un exemple pratique

Imaginons un langage de balisage très simple, que j'utilise pour stocker mes contacts téléphoniques :

Anaïs Romain Thomas Xavier

Ce langage est très simple : les prénoms de mes contacts sont séparés par une espace. Ainsi, quand je demanderai à mon interpréteur de lire le fichier, il saura que j'ai 4 contacts parce que les prénoms sont séparés par des espaces. Il lit une suite de caractères et dès qu'il tombe sur une espace, il sait qu'on va passer à un autre prénom.

On va maintenant rendre les choses plus complexes pour introduire les numéros de téléphone :

Anaïs : 1111111111
Romain: 2222222222
Thomas: 3333333333
Xavier: 4444444444

Là, l'interpréteur sait que pour chaque ligne, la première suite de caractères correspond à un prénom qui se termine par un deux-points, puis on trouve le numéro de téléphone qui se termine par un retour à la ligne. Et, si j'ai bien codé mon interpréteur, il sait que le premier prénom est « Anaïs » sans prendre l'espace à la fin, puisque ce n'est pas un caractère qui rentre dans la composition d'un prénom.

Si j'avais écrit mon fichier sans syntaxe particulière à respecter, alors il m'aurait été impossible de développer un interpréteur qui puisse retrouver les informations.

La syntaxe XML

Comme pour le format HTML, un fichier XML débute par une déclaration qui permet d'indiquer qu'on se trouve bien dans un fichier XML.

<?xml version="1.0" encoding="utf-8"?>

Cette ligne permet d'indiquer que :

Je vais maintenant vous détailler un fichier XML :

<?xml version="1.0" encoding="utf-8"?>
<bibliotheque>
  <livre style="fantaisie">
    <auteur>George R. R. MARTIN</auteur>
    <titre>A Game Of Thrones</titre>
    <langue>klingon</langue>
    <prix>10.17</prix>
  </livre>
  <livre style="aventure">
    <auteur>Alain Damasio</auteur>
    <titre>La Horde Du Contrevent</titre>
    <prix devise="euro">9.40</prix>
    <recommandation note="20"/>
  </livre>
</bibliotheque>

L'élément de base du format XML est la balise. Elle commence par un chevron ouvrant < et se termine par un chevron fermant >. Entre ces deux chevrons, on trouve au minimum un mot. Par exemple <bibliotheque>. Cette balise s'appelle balise ouvrante, et autant vous le dire tout de suite : il va falloir la fermer ! Il existe deux manières de fermer une balise ouvrante :

Ce type d'informations, qu'il soit fermé par une balise fermante ou qu'il n'en n'ait pas besoin, s'appelle un nœud. Vous voyez donc que l'on a un nœud appelé bibliotheque, deux nœuds appelés livre, etc.

Le nœud <bibliotheque>, qui est le nœud qui englobe tous les autres nœuds, s'appelle la racine. Il y a dans un fichier XML au moins une racine et au plus une racine. Oui ça veut dire qu'il y a exactement une racine par fichier. ;)

On peut établir toute une hiérarchie dans un fichier XML. En effet, entre la balise ouvrante et la balise fermante d'un nœud, il est possible de mettre d'autres nœuds. Les nœuds qui se trouvent dans un autre nœud s'appellent des enfants, et le nœud encapsulant s'appelle le parent.

Les nœuds peuvent avoir des attributs pour indiquer des informations. Dans notre exemple, le nœud <prix> a l'attribut devise afin de préciser en quelle devise est exprimé ce prix : <prix devise="euro">9.40</prix> pour La Horde Du Contrevent, qui vaut donc 9€40. Vous remarquerez que pour A Game Of Thrones on a aussi le nœud prix, mais il n'a pas l'attribut devise ! C'est tout à fait normal : dans l'interpréteur, si la devise est précisée, alors je considère que le prix est exprimé en cette devise ; mais si l'attribut devise n'est pas précisé, alors le prix est en dollars. A Game Of Thrones vaut donc $10.17. Le format XML en lui-même ne peut pas détecter si l'absence de l'attribut devise est une anomalie, cela retirerait toute la liberté que permet le format.

En revanche, le XML est intransigeant sur la syntaxe. Si vous ouvrez une balise, n'oubliez pas de la fermer par exemple !

Fatigué(e) de lire sur un écran ? Découvrez ce cours en livre.

Les ressources Les différents types de ressources

Les différents types de ressources

Le format XML L'organisation

Les différents types de ressources

Les ressources sont des éléments capitaux dans une application Android. On y trouve par exemple des chaînes de caractères ou des images. Comme Android est destiné à être utilisé sur une grande variété de supports, il fallait trouver une solution pour permettre à une application de s'afficher de la même manière sur un écran 7" que sur un écran 10", ou faire en sorte que les textes s'adaptent à la langue de l'utilisateur. C'est pourquoi les différents éléments qui doivent s'adapter de manière très précise sont organisés de manière tout aussi précise, de façon à ce qu'Android sache quels éléments utiliser pour quels types de terminaux.

On découvre les ressources à travers une hiérarchie particulière de répertoires. Vous pouvez remarquer qu'à la création d'un nouveau projet, Eclipse crée certains répertoires par défaut, comme le montre la figure suivante.

L'emplacement des ressources au sein d'un projet
L'emplacement des ressources au sein d'un projet

Je vous ai déjà dit que les ressources étaient divisées en plusieurs types. Pour permettre à Android de les retrouver facilement, chaque type de ressources est associé à un répertoire particulier. Voici un tableau qui vous indique les principales ressources que l'on peut trouver, avec le nom du répertoire associé. Vous remarquerez que seuls les répertoires les plus courants sont créés par défaut.

Type

Description

Analyse syntaxique

Dessin et image
(res/drawable)

On y trouve les images matricielles (les images de type PNG, JPEG ou encore GIF) ainsi que des fichiers XML qui permettent de décrire des dessins simples (par exemple des cercles ou des carrés).

Oui

Mise en page ou interface graphique
(res/layout)

Les fichiers XML qui représentent la disposition des vues (on abordera cet aspect, qui est très vaste, dans la prochaine partie).

Exclusivement

Menu
(res/menu)

Les fichiers XML pour pouvoir constituer des menus.

Exclusivement

Donnée brute
(res/raw)

Données diverses au format brut. Ces données ne sont pas des fichiers de ressources standards, on pourrait y mettre de la musique ou des fichiers HTML par exemple.

Le moins possible

Différentes variables
(res/values)

Il est plus difficile de cibler les ressources qui appartiennent à cette catégorie tant elles sont nombreuses. On y trouve entre autre des variables standards, comme des chaînes de caractères, des dimensions, des couleurs, etc.

Exclusivement

La colonne « Analyse syntaxique » indique la politique à adopter pour les fichiers XML de ce répertoire. Elle vaut :

Il existe d'autres répertoires pour d'autres types de ressources, mais je ne vais pas toutes vous les présenter. De toute manière, on peut déjà faire des applications complexes avec ces ressources-là.

Fatigué(e) de lire sur un écran ? Découvrez ce cours en livre.

Le format XML L'organisation

L'organisation

Les différents types de ressources Ajouter un fichier avec Eclipse

L'organisation

Si vous êtes observateurs, vous avez remarqué sur l'image précédente que nous avions trois répertoires res/drawable/, alors que dans le tableau que nous venons de voir, je vous disais que les drawables allaient tous dans le répertoire res/drawable/ et point barre ! C'est tout à fait normal et ce n'est pas anodin du tout.

Comme je vous le disais, nous avons plusieurs ressources à gérer en fonction du matériel. Les emplacements indiqués dans le tableau précédent sont les emplacements par défaut, c'est-à-dire qu'il s'agit des emplacements qui visent le matériel le plus générique possible. Par exemple, vous pouvez considérer que le matériel le plus générique est un système qui n'est pas en coréen, alors vous allez mettre dans le répertoire par défaut tous les fichiers qui correspondent aux systèmes qui ne sont pas en coréen (par exemple les fichiers de langue). Pour placer des ressources destinées aux systèmes en coréen, on va créer un sous-répertoire et préciser qu'il est destiné aux systèmes en coréen. Ainsi, automatiquement, quand un utilisateur français ou anglais utilisera votre application, Android choisira les fichiers dans l'emplacement par défaut, alors que si c'est un utilisateur coréen, il ira chercher dans les sous-répertoires consacrés à cette langue.

En d'autres termes, en partant du nom du répertoire par défaut, il est possible de créer d'autres répertoires qui permettent de préciser à quels types de matériels les ressources contenues dans ce répertoire sont destinées. Les restrictions sont représentées par des quantificateurs et ce sont ces quantificateurs qui vous permettront de préciser le matériel pour lequel les fichiers dans ce répertoire sont destinés. La syntaxe à respecter peut être représentée ainsi :
res/<type_de_ressource>[<-quantificateur 1><-quantificateur 2>…<-quantificateur N>]

Autrement dit, on peut n'avoir aucun quantificateur si l'on veut définir l'emplacement par défaut, ou en avoir un pour réduire le champ de destination, deux pour réduire encore plus, etc. Ces quantificateurs sont séparés par un tiret. Si Android ne trouve pas d'emplacement dont le nom corresponde exactement aux spécifications techniques du terminal, il cherchera parmi les autres répertoires qui existent la solution la plus proche. Je vais vous montrer les principaux quantificateurs (il y en a quatorze en tout, dont un bon paquet qu'on utilise rarement, j'ai donc décidé de les ignorer).

Langue et région

Priorité : 2
La langue du système de l'utilisateur. On indique une langue puis, éventuellement, on peut préciser une région avec « -r ».
Exemples :

Taille de l'écran

Priorité : 3
Il s'agit de la taille de la diagonale de l'écran :

Orientation de l'écran

Priorité : 5
Il existe deux valeurs :

Résolution de l'écran

Priorité : 8

Version d'Android

Priorité : 14
Il s'agit du niveau de l'API (v3, v5, v7 (c'est celle qu'on utilise nous !), etc.).

Regardez l'image précédente (qui de toute façon représente les répertoires créés automatiquement pour tous les projets), que se passe-t-il si l'écran du terminal de l'utilisateur a une grande résolution ? Android ira chercher dans res/drawable-hdpi ! L'écran du terminal de l'utilisateur a une petite résolution ? Il ira chercher dans res/drawable-ldpi/ ! L'écran du terminal de l'utilisateur a une très grande résolution ? Eh bien… il ira chercher dans res/drawable-hdpi puisqu'il s'agit de la solution la plus proche de la situation matérielle réelle.

Exemples et règles à suivre

Tous les répertoires de ressources qui sont différenciés par des quantificateurs devront avoir le même contenu : on indique à Android de quelle ressource on a besoin, sans se préoccuper dans quel répertoire aller le chercher, Android le fera très bien pour nous. Sur l'image précédente, vous voyez que l'icône se trouve dans les trois répertoires drawable/, sinon Android ne pourrait pas la trouver pour les trois types de configuration.

Mes recommandations

Voici les règles que je respecte pour la majorité de mes projets, quand je veux faire bien les choses :

Une mise en page pour chaque orientation et des images adaptées pour chaque résolution. Le quantificateur de l'orientation est surtout utile pour l'interface graphique. Le quantificateur de la résolution sert plutôt à ne pas avoir à ajuster une image et par conséquent à ne pas perdre de qualité.

Pour finir, sachez que les écrans de taille small et xlarge se font rares.

Fatigué(e) de lire sur un écran ? Découvrez ce cours en livre.

Les différents types de ressources Ajouter un fichier avec Eclipse

Ajouter un fichier avec Eclipse

L'organisation Récupérer une ressource

Ajouter un fichier avec Eclipse

Heureusement, les développeurs de l'ADT ont pensé à nous en créant un petit menu qui vous aidera à créer des répertoires de manière simple, sans avoir à retenir de syntaxe. En revanche, il vous faudra parler un peu anglais, je le crains. Faites un clic droit sur n'importe quel répertoire ou fichier de votre projet. Vous aurez un menu un peu similaire à celui représenté à l'image suivante, qui s'affichera.

L'ADT permet d'ajouter des répertoires facilement
L'ADT permet d'ajouter des répertoires facilement

Dans le sous-menu New, soit vous cliquez directement sur Android XML File, soit, s'il n'est pas présent, vous devrez cliquer sur Other…, puis chercher Android XML File dans le répertoire Android. Cette opération ouvrira un assistant de création de fichiers XML visible à la figure suivante.

L'assistant de création de fichiers XML
L'assistant de création de fichiers XML

Le premier champ vous permet de sélectionner le type de ressources désiré. Vous retrouverez les noms des ressources que nous avons décrites dans le premier tableau, ainsi que d'autres qui nous intéressent moins, à l'exception de raw puisqu'il n'est pas destiné à contenir des fichiers XML. À chaque fois que vous changez de type de ressources, la seconde partie de l'écran change et vous permet de choisir plus facilement quel genre de ressources vous souhaitez créer. Par exemple pour Layout, vous pouvez choisir de créer un bouton (Button) ou un encart de texte (TextView). Vous pouvez ensuite choisir dans quel projet vous souhaitez ajouter le fichier. Le champ File vous permet quant à lui de choisir le nom du fichier à créer.

Une fois votre sélection faite, vous pouvez cliquer sur Next pour passer à l'écran suivant (voir figure suivante) qui vous permettra de choisir des quantificateurs pour votre ressource ou Finish pour que le fichier soit créé dans un répertoire sans quantificateurs.

Cette fenêtre vous permet de choisir des quantificateurs pour votre ressource
Cette fenêtre vous permet de choisir des quantificateurs pour votre ressource

Cette section contient deux listes. Celle de gauche présente les quantificateurs à appliquer au répertoire de destination. Vous voyez qu'ils sont rangés dans l'ordre de priorité que j'ai indiqué.

Mais il y a beaucoup plus de quantificateurs et de ressources que ce que tu nous as indiqué !

Oui. Je n'écris pas une documentation officielle pour Android. Si je le faisais, j'en laisserais plus d'un confus et vous auriez un nombre impressionnant d'informations qui ne vous serviraient pas ou peu. Je m'attelle à vous apprendre à faire de jolies applications optimisées et fonctionnelles, pas à faire de vous des encyclopédies vivantes d'Android. ;)

Le champ suivant, Folder, est le répertoire de destination. Quand vous sélectionnez des quantificateurs, vous pouvez avoir un aperçu en temps réel de ce répertoire. Si vous avez commis une erreur dans les quantificateurs, par exemple choisi une langue qui n’existe pas, le quantificateur ne s'ajoutera pas dans le champ du répertoire. Si ce champ ne vous semble pas correct vis-à-vis des quantificateurs sélectionnés, c'est que vous avez fait une faute d'orthographe. Si vous écrivez directement un répertoire dans Folder, les quantificateurs indiqués s'ajouteront dans la liste correspondante.

Cet outil peut gérer les erreurs et conflits. Si vous indiquez comme nom « strings » et comme ressource une donnée (« values »), vous verrez un petit avertissement qui s'affichera en haut de la fenêtre, puisque ce fichier existe déjà (il est créé par défaut).

Petit exercice

Vérifions que vous avez bien compris : essayez, sans passer par les outils d'automatisation, d'ajouter une mise en page destinée à la version 8, quand l'utilisateur penche son téléphone en mode portrait alors qu'il utilise le français des Belges (fr-rBE) et que son terminal a une résolution moyenne.

Le Folder doit contenir exactement/res/layout-fr-rBE-port-mdpi-v8.

Il vous suffit de cliquer sur Finish si aucun message d'erreur ne s'affiche.

Fatigué(e) de lire sur un écran ? Découvrez ce cours en livre.

L'organisation Récupérer une ressource

Récupérer une ressource

Ajouter un fichier avec Eclipse Constitution des interfaces graphiques

Récupérer une ressource

La classe R

On peut accéder à cette classe qui se trouve dans le répertoire gen/ (comme generated, c'est-à-dire que tout ce qui se trouvera dans ce répertoire sera généré automatiquement), comme indiqué à la figure suivante.

On retrouve le fichier R.java dans gen/<votre_package>/
On retrouve le fichier R.java dans gen//

Ouvrez donc ce fichier et regardez le contenu.

public final class R {
  public static final class attr {
  }
  public static final class dimen {
    public static final int padding_large=0x7f040002;
    public static final int padding_medium=0x7f040001;
    public static final int padding_small=0x7f040000;
  }
  public static final class drawable {
    public static final int ic_action_search=0x7f020000;
    public static final int ic_launcher=0x7f020001;
  }
  public static final class id {
    public static final int menu_settings=0x7f080000;
  }
  public static final class layout {
    public static final int activity_main=0x7f030000;
  }
  public static final class menu {
    public static final int activity_main=0x7f070000;
  }
  public static final class string {
    public static final int app_name=0x7f050000;
    public static final int hello_world=0x7f050001;
    public static final int menu_settings=0x7f050002;
    public static final int title_activity_main=0x7f050003;
  }
  public static final class style {
    public static final int AppTheme=0x7f060000;
  }
}

Ça vous rappelle quelque chose ? Comparons avec l'ensemble des ressources que comporte notre projet (voir figure suivante).

Tiens, ces noms me disent quelque chose…
Tiens, ces noms me disent quelque chose…

On remarque en effet une certaine ressemblance, mais elle n'est pas parfaite ! Décryptons certaines lignes de ce code.

La classe layout
public static final class layout { 
  public static final int activity_main=0x7f030000; 
}

Il s'agit d'une classe déclarée dans une autre classe : c'est ce qui s'appelle une classe interne. La seule particularité d'une classe interne est qu'elle est déclarée dans une autre classe, mais elle peut agir comme toutes les autres classes. Cependant, pour y accéder, il faut faire référence à la classe qui la contient. Cette classe est de type public static final et de nom layout.

Cette classe contient un unique public int, affublé des modificateurs static et final. Il s'agit par conséquent d'une constante, à laquelle n'importe quelle autre classe peut accéder sans avoir à créer d'objet de type layout ni de type R.

Cet entier est de la forme 0xZZZZZZZZ. Quand un entier commence par 0x, c'est qu'il s'agit d'un nombre hexadécimal sur 32 bits. Si vous ignorez ce dont il s'agit, ce n'est pas grave, dites-vous juste que ce type de nombre est un nombre exactement comme un autre, sauf qu'il respecte ces règles-ci :

Regardez les exemples suivants :

int deuxNorm = 2; // Valide !
int deuxHexa = 0x00000002; // Valide, et vaut la même chose que « deuxNorm »
int deuxRed = 0x2; // Valide, et vaut la même chose que « deuxNorm » et « deuxHexa » (évidemment, 00000002, c'est la même chose que 2 !)
//Ici, nous allons toujours écrire les nombres hexadécimaux avec huit chiffres, même les 0 inutiles !
int beaucoup = 0x0AFA1B00; // Valide !
int marcheraPas = 1x0AFA1B00; // Non ! Un nombre hexadécimal commence toujours par « 0x » !
int marcheraPasNonPlus = 0xG00000000; // Non ! Un chiffre hexadécimal va de 0 à F, on n'accepte pas les autres lettres !
int caVaPasLaTete = 0x124!AZ5%; // Alors là c'est carrément n'importe quoi !

Cet entier a le même nom qu'un fichier de ressources (activity_main), tout simplement parce qu'il représente ce fichier (activity_main.xml). On ne peut donc avoir qu'un seul attribut de ce nom-là dans la classe, puisque deux fichiers qui appartiennent à la même ressource se trouvent dans le même répertoire et ne peuvent par conséquent pas avoir le même nom. Cet entier est un identifiant unique pour le fichier de mise en page qui s'appelle activity_main. Si un jour on veut utiliser ou accéder à cette mise en page depuis notre code, on y fera appel à l'aide de cet identifiant.

La classe drawable
public static final class drawable { 
  public static final int ic_action_search=0x7f020000; 
  public static final int ic_launcher=0x7f020001; 
}

Contrairement au cas précédent, on a un seul entier pour plusieurs fichiers qui ont le même nom ! On a vu dans la section précédente qu'il fallait nommer de façon identique ces fichiers qui ont la même fonction, pour une même ressource, mais avec des quantificateurs différents. Eh bien, quand vous ferez appel à l'identificateur, Android saura qu'il lui faut le fichier ic_launcher et déterminera automatiquement quel est le répertoire le plus adapté à la situation du matériel parmi les répertoires des ressources drawable, puisqu'on se trouve dans la classe drawable.

La classe string
public static final class string {
  public static final int app_name=0x7f050000; 
  public static final int hello_world=0x7f050001; 
  public static final int menu_settings=0x7f050002; 
  public static final int title_activity_main=0x7f050003;
}

Cette fois, si on a quatre entiers, c'est tout simplement parce qu'on a quatre chaînes de caractères dans le fichier res/values/strings.xml, qui contient les chaînes de caractères (qui sont des données). Vous pouvez le vérifier par vous-mêmes en fouillant le fichier strings.xml.

Il existe d'autres variables dont je n'ai pas discuté, mais vous avez tout compris déjà avec ce que nous venons d'étudier.

Application
Énoncé

J'ai créé un nouveau projet pour l'occasion, mais vous pouvez très bien vous amuser avec le premier projet. L'objectif ici est de récupérer la ressource de type chaîne de caractères qui s'appelle hello_world (créée automatiquement par Eclipse) afin de la mettre comme texte dans un TextView. On affichera ensuite le TextView.

On utilisera la méthode public final void setText (int id) (id étant l'identifiant de la ressource) de la classe TextView.

Solution
import android.app.Activity;
import android.os.Bundle;
import android.widget.TextView;

public class Main extends Activity {
  private TextView text = null;
	
  @Override
  public void onCreate(Bundle savedInstanceState) {
    super.onCreate(savedInstanceState);

    text = new TextView(this);
    text.setText(R.string.hello_world);

    setContentView(text);
  }
}

Comme indiqué auparavant, on peut accéder aux identificateurs sans instancier de classe. On récupère dans la classe R l'identificateur de la ressource du nom hello_world qui se trouve dans la classe string, puisqu'il s'agit d'une chaîne de caractères, donc R.string.hello_world.

Et si je mets à la place de l'identifiant d'une chaîne de caractères un identifiant qui correspond à un autre type de ressources ?

Eh bien, les ressources sont des objets Java comme les autres. Par conséquent ils peuvent aussi posséder une méthode public String toString() ! Pour ceux qui l'auraient oublié, la méthode public String toString() est appelée sur un objet pour le transformer en chaîne de caractères, par exemple si on veut passer l'objet dans un System.out.println. Ainsi, si vous mettez une autre ressource qu'une chaîne de caractères, ce sera la valeur rendue par la méthode toString() qui sera affichée.

Essayez par vous-mêmes, vous verrez ce qui se produit. ;) Soyez curieux, c'est comme ça qu'on apprend !

Application
Énoncé

Je vous propose un autre exercice. Dans le précédent, le TextView a récupéré l'identifiant et a été chercher la chaîne de caractères associée pour l'afficher. Dans cet exercice, on va plutôt récupérer la chaîne de caractères pour la manipuler.

Instructions
Solution
import android.app.Activity;
import android.os.Bundle;
import android.widget.TextView;

public class Main extends Activity {
  private TextView text = null;
  private String hello = null;
	
  @Override
  public void onCreate(Bundle savedInstanceState) {
    super.onCreate(savedInstanceState);
    
    hello = getResources().getString(R.string.hello_world);
    // Au lieu d'afficher "Hello World!" on va afficher "Hello les Zéros !"
    hello = hello.replace("world", "les Zéros ");
    
    text = new TextView(this);
    text.setText(hello);
    
    setContentView(text);
  }
}

J'ai une erreur à la compilation ! Et un fichier similaire à mon fichier XML mais qui se finit par .out vient d'apparaître !

Ah, ça veut dire que vous avez téléchargé une version d'Eclipse avec un analyseur syntaxique XML. En fait si vous lancez la compilation alors que vous étiez en train de consulter un fichier XML, alors c'est l'analyseur qui se lancera et pas le compilateur. La solution est donc de cliquer sur n'importe quel autre fichier que vous possédez qui ne soit pas un XML, puis de relancer la compilation.

Fatigué(e) de lire sur un écran ? Découvrez ce cours en livre.

Ajouter un fichier avec Eclipse Constitution des interfaces graphiques

Constitution des interfaces graphiques

Récupérer une ressource L'interface d'Eclipse

Bien, maintenant que vous avez compris le principe et l'utilité des ressources, voyons comment appliquer nos nouvelles connaissances aux interfaces graphiques. Avec la diversité des machines sous lesquelles fonctionne Android, il faut vraiment exploiter toutes les opportunités offertes par les ressources pour développer des applications qui fonctionneront sur la majorité des terminaux.

Une application Android polyvalente possède un fichier XML pour chaque type d'écran, de façon à pouvoir s'adapter. En effet, si vous développez une application uniquement à destination des petits écrans, les utilisateurs de tablettes trouveront votre travail illisible et ne l'utiliseront pas du tout. Ici on va voir un peu plus en profondeur ce que sont les vues, comment créer des ressources d'interface graphique et comment récupérer les vues dans le code Java de façon à pouvoir les manipuler.

L'interface d'Eclipse

Constitution des interfaces graphiques Règles générales sur les vues

L'interface d'Eclipse

La bonne nouvelle, c'est qu'Eclipse nous permet de créer des interfaces graphiques à la souris. Il est en effet possible d'ajouter un élément et de le positionner grâce à sa souris. La mauvaise, c'est que c'est beaucoup moins précis qu'un véritable code et qu'en plus l'outil est plutôt buggé. Tout de même, voyons voir un peu comment cela fonctionne.

Ouvrez le seul fichier qui se trouve dans le répertoire res/layout. Il s'agit normalement du fichier activity_main.xml. Une fois ouvert, vous devriez avoir quelque chose qui ressemble à la figure suivante.

Le fichier est ouvert
Le fichier est ouvert

Cet outil vous aide à mettre en place les vues directement dans le layout de l'application, représenté par la fenêtre du milieu. Comme il ne peut remplacer la manipulation de fichiers XML, je ne le présenterai pas dans les détails. En revanche, il est très pratique dès qu'il s'agit d'afficher un petit aperçu final de ce que donnera un fichier XML.

Présentation de l'outil

C'est à l'aide du menu en haut, celui visible à la figure suivante, que vous pourrez observer le résultat avec différentes options.

Menu d'options
Menu d'options

Ce menu est divisé en deux parties : les icônes du haut et celles du bas. Nous allons nous concentrer sur les icônes du haut pour l'instant (voir figure suivante).

Les icônes du haut du menu d'options
Les icônes du haut du menu d'options

Occupons-nous maintenant de la deuxième partie, tout d'abord avec les icônes de gauche, visibles à la figure suivante.

Les icônes de gauche du bas menu
Les icônes de gauche du bas menu

Ces boutons sont spécifiques à un composant et à son layout parent, contrairement aux boutons précédents qui étaient spécifiques à l'outil. Ainsi, si vous ne sélectionnez aucune vue, ce sera la vue racine qui sera sélectionnée par défaut. Comme les boutons changent en fonction du composant et du layout parent, je ne vais pas les présenter en détail.

Enfin l'ensemble de boutons de droite, visibles à la figure suivante.

Les icônes de droite du bas menu
Les icônes de droite du bas menu
Utilisation

Autant cet outil n'est pas aussi précis, pratique et surtout dénué de bugs que le XML, autant il peut s'avérer pratique pour certaines manipulations de base. Il permet par exemple de modifier les attributs d'une vue à la volée. Sur la figure suivante, vous voyez au centre de la fenêtre une activité qui ne contient qu'un TextView. Si vous effectuez un clic droit dessus, vous pourrez voir les différentes options qui se présentent à vous, comme le montre la figure suivante.

Un menu apparaît lors d'un clic droit sur une vue
Un menu apparaît lors d'un clic droit sur une vue

Vous comprendrez plus tard la signification de ces termes, mais retenez bien qu'il est possible de modifier les attributs via un clic droit. Vous pouvez aussi utiliser l'encart Properties en bas à droite (voir figure suivante).

L'encart « Properties »
L'encart « Properties »

De plus, vous pouvez placer différentes vues en cliquant dessus depuis le menu de gauche, puis en les déposant sur l'activité, comme le montre la figure suivante.

Il est possible de faire un cliquer/glisser
Il est possible de faire un cliquer/glisser

Il vous est ensuite possible de les agrandir, de les rapetisser ou de les déplacer en fonction de vos besoins, comme le montre la figure suivante.

Vous pouvez redimensionner les vues
Vous pouvez redimensionner les vues

Nous allons maintenant voir la véritable programmation graphique. Pour accéder au fichier XML correspondant à votre projet, cliquez sur le deuxième onglet activity_main.xml.

Fatigué(e) de lire sur un écran ? Découvrez ce cours en livre.

Constitution des interfaces graphiques Règles générales sur les vues

Règles générales sur les vues

L'interface d'Eclipse Identifier et récupérer des vues

Règles générales sur les vues

Différenciation entre un layout et un widget

Normalement, Eclipse vous a créé un fichier XML par défaut :

<RelativeLayout xmlns:android="http://schemas.android.com/apk/res/android"
  xmlns:tools="http://schemas.android.com/tools"
  android:layout_width="fill_parent"
  android:layout_height="fill_parent" >

  <TextView
    android:layout_width="wrap_content"
    android:layout_height="wrap_content"
    android:layout_centerHorizontal="true"
    android:layout_centerVertical="true"
    android:padding="@dimen/padding_medium"
    android:text="@string/hello_world"
    tools:context=".MainActivity" />

</RelativeLayout>

La racine possède deux attributs similaires : xmlns:android="http://schemas.android.com/apk/res/android" et xmlns:tools="http://schemas.android.com/tools". Ces deux lignes permettent d'utiliser des attributs spécifiques à Android. Si vous ne les mettez pas, vous ne pourrez pas utiliser les attributs et le fichier XML sera un fichier XML banal au lieu d'être un fichier spécifique à Android. De plus, Eclipse refusera de compiler.

On trouve ensuite une racine qui s'appelle RelativeLayout. Vous voyez qu'elle englobe un autre nœud qui s'appelle TextView. Ah ! Ça vous connaissez ! Comme indiqué précédemment, une interface graphique pour Android est constituée uniquement de vues. Ainsi, tous les nœuds de ces fichiers XML seront des vues.

Revenons à la première vue qui en englobe une autre. Avec Swing vous avez déjà rencontré ces objets graphiques qui englobent d'autres objets graphiques. On les appelle en anglais des layouts et en français des gabarits. Un layout est donc une vue spéciale qui peut contenir d'autres vues et qui n'est pas destinée à fournir du contenu ou des contrôles à l'utilisateur. Les layouts se contentent de disposer les vues d'une certaine façon. Les vues contenues sont les enfants, la vue englobante est le parent, comme en XML. Une vue qui ne peut pas en englober d'autres est appelée un widget (composant, en français).

Vous pouvez bien sûr avoir en racine un simple widget si vous souhaitez que votre mise en page consiste en cet unique widget.

Attributs en commun

Comme beaucoup de nœuds en XML, une vue peut avoir des attributs, qui permettent de moduler certains de ses aspects. Certains de ces attributs sont spécifiques à des vues, d'autres sont communs. Parmi ces derniers, les deux les plus courants sont layout_width, qui définit la largeur que prend la vue (la place sur l'axe horizontal), et layout_height, qui définit la hauteur qu'elle prend (la place sur l'axe vertical). Ces deux attributs peuvent prendre une valeur parmi les trois suivantes :

Je vous conseille de ne retenir que deux unités :

Il y a quelque chose que je trouve étrange : la racine de notre layout, le nœud RelativeLayout, utilise fill_parent en largeur et en hauteur. Or, tu nous avais dit que cet attribut signifiait qu'on prenait toute la place du parent… Mais il n'a pas de parent, puisqu'il s'agit de la racine !

C'est parce qu'on ne vous dit pas tout, on vous cache des choses, la vérité est ailleurs. En fait, même notre racine a une vue parent, c'est juste qu'on n'y a pas accès. Cette vue parent invisible prend toute la place possible dans l'écran.

Vous pouvez aussi définir une marge interne pour chaque widget, autrement dit l'espacement entre le contour de la vue et son contenu (voir figure suivante).

Il est possible de définir une marge interne pour chaque widget
Il est possible de définir une marge interne pour chaque widget

Ci-dessous avec l'attribut android:padding dans le fichier XML pour définir un carré d'espacement ; la valeur sera suivie d'une unité, 10.5dp par exemple.

<TextView
  android:layout_width="fill_parent"
  android:layout_height="wrap_content"
  android:padding="10.5dp"
  android:text="@string/hello" />

La méthode Java équivalente est public void setPadding (int left, int top, int right, int bottom).

textView.setPadding(15, 105, 21, 105);

En XML on peut aussi utiliser des attributs android:paddingBottom pour définir uniquement l'espacement avec le plancher, android:paddingLeft pour définir uniquement l'espacement entre le bord gauche du widget et le contenu, android:paddingRight pour définir uniquement l'espacement de droite et enfin android:paddingTop pour définir uniquement l'espacement avec le plafond.

Fatigué(e) de lire sur un écran ? Découvrez ce cours en livre.

L'interface d'Eclipse Identifier et récupérer des vues

Identifier et récupérer des vues

Règles générales sur les vues Les widgets les plus simples

Identifier et récupérer des vues

Identification

Vous vous rappelez certainement qu'on a dit que certaines ressources avaient un identifiant. Eh bien, il est possible d'accéder à une ressource à partir de son identifiant à l'aide de la syntaxe @X/Y. Le @ signifie qu'on va parler d'un identifiant, le X est la classe où se situe l'identifiant dans R.java et enfin, le Y sera le nom de l'identifiant. Bien sûr, la combinaison X/Y doit pointer sur un identifiant qui existe. Reprenons notre classe créée par défaut :

<RelativeLayout xmlns:android="http://schemas.android.com/apk/res/android"
  xmlns:tools="http://schemas.android.com/tools"
  android:layout_width="fill_parent"
  android:layout_height="fill_parent" >

  <TextView
    android:layout_width="wrap_content"
    android:layout_height="wrap_content"
    android:layout_centerHorizontal="true"
    android:layout_centerVertical="true"
    android:padding="@dimen/padding_medium"
    android:text="@string/hello_world"
    tools:context=".MainActivity" />

</RelativeLayout>

On devine d'après la ligne surlignée que le TextView affichera le texte de la ressource qui se trouve dans la classe String de R.java et qui s'appelle hello_world. Enfin, vous vous rappelez certainement aussi que l'on a récupéré des ressources à l'aide de l'identifiant que le fichier R.java créait automatiquement dans le chapitre précédent. Si vous allez voir ce fichier, vous constaterez qu'il ne contient aucune mention à nos vues, juste au fichier activity_main.xml. Eh bien, c'est tout simplement parce qu'il faut créer cet identifiant nous-mêmes (dans le fichier XML hein, ne modifiez jamais R.java par vous-mêmes, malheureux !).

Afin de créer un identifiant, on peut rajouter à chaque vue un attribut android:id. La valeur doit être de la forme @+X/Y. Le + signifie qu'on parle d'un identifiant qui n'est pas encore défini. En voyant cela, Android sait qu'il doit créer un attribut.

Le X est la classe dans laquelle sera créé l'identifiant. Si cette classe n'existe pas, alors elle sera créée. Traditionnellement, X vaut id, mais donnez-lui la valeur qui vous plaît. Enfin, le Y sera le nom de l'identifiant. Cet identifiant doit être unique au sein de la classe, comme d'habitude.

Par exemple, j'ai décidé d'appeler mon TextView « text » et de changer le padding pour qu'il vaille 25.7dp, ce qui nous donne :

<RelativeLayout xmlns:android="http://schemas.android.com/apk/res/android"
  xmlns:tools="http://schemas.android.com/tools"
  android:layout_width="fill_parent"
  android:layout_height="fill_parent" >

  <TextView
    android:id="@+id/text"
    android:layout_width="wrap_content"
    android:layout_height="wrap_content"
    android:layout_centerHorizontal="true"
    android:layout_centerVertical="true"
    android:padding="25.7dp"
    android:text="@string/hello_world"
    tools:context=".MainActivity" />

</RelativeLayout>

Dès que je sauvegarde, mon fichier R sera modifié automatiquement :

public final class R {
  public static final class attr {
  }
  public static final class dimen {
    public static final int padding_large=0x7f040002;
    public static final int padding_medium=0x7f040001;
    public static final int padding_small=0x7f040000;
  }
  public static final class drawable {
    public static final int ic_action_search=0x7f020000;
    public static final int ic_launcher=0x7f020001;
  }
  public static final class id {
    public static final int menu_settings=0x7f080000;
  }
  public static final class layout {
    public static final int activity_main=0x7f030000;
  }
  public static final class menu {
    public static final int activity_main=0x7f070000;
  }
  public static final class string {
    public static final int app_name=0x7f050000;
    public static final int hello_world=0x7f050001;
    public static final int menu_settings=0x7f050002;
    public static final int title_activity_main=0x7f050003;
  }
  public static final class style {
    public static final int AppTheme=0x7f060000;
  }
}
Instanciation des objets XML

Enfin, on peut utiliser cet identifiant dans le code, comme avec les autres identifiants. Pour cela, on utilise la méthode public View findViewById (int id). Attention, cette méthode renvoie une View, il faut donc la « caster » dans le type de destination.

On caste ? Aucune idée de ce que cela peut vouloir dire !

Petit rappel en ce qui concerne la programmation objet : quand une classe Classe_1 hérite (ou dérive, on trouve les deux termes) d'une autre classe Classe_2, il est possible d'obtenir un objet de type Classe_1 à partir d'un de Classe_2 avec le transtypage. Pour dire qu'on convertit une classe mère (Classe_2) en sa classe fille (Classe_1) on dit qu'on casteClasse_2 en Classe_1, et on le fait avec la syntaxe suivante :

//avec « class Class_1 extends Classe_2 »
Classe_2 objetDeux = null;
Classe_1 objetUn = (Classe_1) objetDeux;

Ensuite, et c'est là que tout va devenir clair, vous pourrez déclarer que votre activité utilise comme interface graphique la vue que vous désirez à l'aide de la méthode void setContentView (View view). Dans l'exemple suivant, l'interface graphique est référencée par R.layout.activity_main, il s'agit donc du layout d'identifiant main, autrement dit celui que nous avons manipulé un peu plus tôt.

import android.app.Activity;
import android.os.Bundle;
import android.widget.TextView;

public class TroimsActivity extends Activity {
  TextView monTexte = null;
	
  @Override
  public void onCreate(Bundle savedInstanceState) {
    super.onCreate(savedInstanceState);
    setContentView(R.layout.activity_main);
    	
    monTexte = (TextView)findViewById(R.id.text);
    monTexte.setText("Le texte de notre TextView");
  }
}

Je peux tout à fait modifier le padding a posteriori.

import android.app.Activity;
import android.os.Bundle;
import android.widget.TextView;

public class TroimsActivity extends Activity {
  TextView monTexte = null;
	
  @Override
  public void onCreate(Bundle savedInstanceState) {
    super.onCreate(savedInstanceState);
    setContentView(R.layout.activity_main);
    	
    monTexte = (TextView)findViewById(R.id.text);
    // N'oubliez pas que cette fonction n'utilise que des entiers
    monTexte.setPadding(50, 60, 70, 90);
  }
}

Y a-t-il une raison pour laquelle on accède à la vue après le setContentView ?

Oui ! Essayez de le faire avant, votre application va planter.

En fait, à chaque fois qu'on récupère un objet depuis un fichier XML dans notre code Java, on procède à une opération qui s'appelle la désérialisation. Concrètement, la désérialisation, c'est transformer un objet qui n'est pas décrit en Java − dans notre cas l'objet est décrit en XML − en un objet Java réel et concret. C'est à cela que sert la fonction View findViewById (int id). Le problème est que cette méthode va aller chercher dans un arbre de vues, qui est créé automatiquement par l'activité. Or, cet arbre ne sera créé qu'après le setContentView ! Donc le findViewById retournera null puisque l'arbre n'existera pas et l'objet ne sera donc pas dans l'arbre. On va à la place utiliser la méthode static View inflate (Context context, int id, ViewGroup parent). Cette méthode va désérialiser l'arbre XML au lieu de l'arbre de vues qui sera créé par l'activité.

import android.app.Activity;
import android.os.Bundle;
import android.widget.RelativeLayout;
import android.widget.TextView;

public class TroimsActivity extends Activity {
  RelativeLayout layout = null;
  TextView text = null;

  @Override
  public void onCreate(Bundle savedInstanceState) {
    super.onCreate(savedInstanceState);

    // On récupère notre layout par désérialisation. La méthode inflate retourne un View
    // C'est pourquoi on caste (on convertit) le retour de la méthode avec le vrai type de notre layout, c'est-à-dire RelativeLayout
    layout = (RelativeLayout) RelativeLayout.inflate(this, R.layout.activity_main, null);
    // … puis on récupère TextView grâce à son identifiant
    text = (TextView) layout.findViewById(R.id.text);
    text.setText("Et cette fois, ça fonctionne !");
    setContentView(layout);
    // On aurait très bien pu utiliser « setContentView(R.layout.activity_main) » bien sûr !
  }
}

C'est un peu contraignant ! Et si on se contentait de faire un premier setContentView pour « inflater » (désérialiser) l'arbre et récupérer la vue pour la mettre dans un second setContentView ?

Un peu comme cela, voulez-vous dire ?

import android.app.Activity;
import android.os.Bundle;
import android.widget.TextView;

public class TroimsActivity extends Activity {
  TextView monTexte = null;

  @Override
  public void onCreate(Bundle savedInstanceState) {
    super.onCreate(savedInstanceState);
    setContentView(R.layout.activity_main);

    monTexte = (TextView)findViewById(R.id.text);
    monTexte.setPadding(50, 60, 70, 90);

    setContentView(R.layout.activity_main);
  }
}

Ah d'accord, comme cela l'arbre sera inflate et on n'aura pas à utiliser la méthode compliquée vue au-dessus…

C'est une idée… mais je vous répondrais que vous avez oublié l'optimisation ! Un fichier XML est très lourd à parcourir, donc construire un arbre de vues prend du temps et des ressources. À la compilation, si on détecte qu'il y a deux setContentView dans onCreate, eh bien on ne prendra en compte que la dernière ! Ainsi, toutes les instances de setContentView précédant la dernière sont rendues caduques.

Fatigué(e) de lire sur un écran ? Découvrez ce cours en livre.

Règles générales sur les vues Les widgets les plus simples

Les widgets les plus simples

Identifier et récupérer des vues Les widgets

Maintenant qu'on sait comment est construite une interface graphique, on va voir avec quoi il est possible de la peupler. Ce chapitre traitera uniquement des widgets, c'est-à-dire des vues qui fournissent un contenu et non qui le mettent en forme — ce sont les layouts qui s'occupent de ce genre de choses.

Fournir un contenu, c'est permettre à l'utilisateur d'interagir avec l'application, ou afficher une information qu'il est venu consulter.

Les widgets

Les widgets les plus simples Gérer les évènements sur les widgets

Les widgets

Un widget est un élément de base qui permet d'afficher du contenu à l'utilisateur ou lui permet d'interagir avec l'application. Chaque widget possède un nombre important d'attributs XML et de méthodes Java, c'est pourquoi je ne les détaillerai pas, mais vous pourrez trouver toutes les informations dont vous avez besoin sur la documentation officielle d'Android (cela tombe bien, j'en parle à la fin du chapitre ;) ).

TextView

Vous connaissez déjà cette vue, elle vous permet d'afficher une chaîne de caractères que l'utilisateur ne peut modifier. Vous verrez plus tard qu'on peut aussi y insérer des chaînes de caractères formatées, à l'aide de balises HTML, ce qui nous servira à souligner du texte ou à le mettre en gras par exemple.

Exemple en XML
<TextView
  android:layout_width="fill_parent"
  android:layout_height="wrap_content"
  android:text="@string/textView"
  android:textSize="8sp"
  android:textColor="#112233" />

Vous n'avez pas encore vu comment faire, mais cette syntaxe @string/textView signifie qu'on utilise une ressource de type string. Il est aussi possible de passer directement une chaîne de caractères dans android:text, mais ce n'est pas recommandé. On précise également la taille des caractères avec android:textSize, puis on précise la couleur du texte avec android:textColor. Cette notation avec un # permet de décrire des couleurs à l'aide de nombres hexadécimaux.

Exemple en Java
TextView textView = new TextView(this);
textView.setText(R.string.textView);
textView.setTextSize(8);
textView.setTextColor(0x112233);

Vous remarquerez que l'équivalent de #112233 est 0x112233 (il suffit de remplacer le # par 0x).

Rendu

Le rendu se trouve à la figure suivante.

Rendu d'un TextView
Rendu d'un TextView
EditText

Ce composant est utilisé pour permettre à l'utilisateur d'écrire des textes. Il s'agit en fait d'un TextView éditable.

Exemple en XML
<EditText 
  android:layout_width="fill_parent"
  android:layout_height="wrap_content" 
  android:hint="@string/editText"
  android:inputType="textMultiLine"
  android:lines="5" />
Exemple en Java
EditText editText = new EditText(this);
editText.setHint(R.string.editText);
editText.setInputType(InputType.TYPE_TEXT_FLAG_MULTI_LINE);
editText.setLines(5);
Rendu

Le rendu se trouve à la figure suivante.

Rendu d'un EditText
Rendu d'un EditText
Button

Un simple bouton, même s'il s'agit en fait d'un TextView cliquable.

Exemple en XML
<Button 
  android:layout_width="fill_parent"
  android:layout_height="wrap_content"
  android:text="@string/button" />
Exemple en Java
Button button = new Button(this);
editText.setText(R.string.button);
Rendu

Le rendu se trouve à la figure suivante.

Rendu d'un Button
Rendu d'un Button
CheckBox

Une case qui peut être dans deux états : cochée ou pas.

Exemple en XML
<CheckBox 
  android:layout_width="fill_parent"
  android:layout_height="wrap_content"
  android:text="@string/checkBox"
  android:checked="true" />

android:checked="true" signifie que la case est cochée par défaut.

Exemple en Java
CheckBox checkBox = new CheckBox(this);
checkBox.setText(R.string.checkBox);
checkBox.setChecked(true)
if(checkBox.isChecked())
  // Faire quelque chose si le bouton est coché
Rendu

Le rendu se trouve à la figure suivante.

Rendu d'une CheckBox : cochée à gauche, non cochée à droite
Rendu d'une CheckBox : cochée à gauche, non cochée à droite
RadioButton et RadioGroup

Même principe que la CheckBox, à la différence que l'utilisateur ne peut cocher qu'une seule case. Il est plutôt recommandé de les regrouper dans un RadioGroup.

Un RadioGroup est en fait un layout, mais il n'est utilisé qu'avec des RadioButton, c'est pourquoi on le voit maintenant. Son but est de faire en sorte qu'il puisse n'y avoir qu'un seul RadioButton sélectionné dans tout le groupe.

Exemple en XML
<RadioGroup
  android:layout_width="wrap_content"
  android:layout_height="wrap_content"
  android:orientation="horizontal" >
  <RadioButton
    android:layout_width="wrap_content"
    android:layout_height="wrap_content"  
    android:checked="true" />
  <RadioButton
    android:layout_width="wrap_content"
    android:layout_height="wrap_content" />
  <RadioButton
    android:layout_width="wrap_content"
    android:layout_height="wrap_content" />
</RadioGroup>
Exemple en Java
RadioGroup radioGroup = new RadioGroup(this);
RadioButton radioButton1 = new RadioButton(this);
RadioButton radioButton2 = new RadioButton(this);
RadioButton radioButton3 = new RadioButton(this);

// On ajoute les boutons au RadioGroup
radioGroup.addView(radioButton1, 0);
radioGroup.addView(radioButton2, 1);
radioGroup.addView(radioButton3, 2);

// On sélectionne le premier bouton
radioGroup.check(0);

// On récupère l'identifiant du bouton qui est coché
int id = radioGroup.getCheckedRadioButtonId();
Rendu

Le rendu se trouve à la figure suivante.

Le bouton radio de droite est sélectionné
Le bouton radio de droite est sélectionné
Utiliser la documentation pour trouver une information

Je fais un petit aparté afin de vous montrer comment utiliser la documentation pour trouver les informations que vous recherchez, parce que tout le monde en a besoin. Que ce soit vous, moi, des développeurs Android professionnels ou n'importe qui chez Google, nous avons tous besoin de la documentation. Il n'est pas possible de tout savoir, et surtout, je ne peux pas tout vous dire ! La documentation est là pour ça, et vous ne pourrez pas devenir de bons développeurs Android — voire de bons développeurs tout court — si vous ne savez pas chercher des informations par vous-mêmes.

Je vais procéder à l'aide d'un exemple. Je me demande comment faire pour changer la couleur du texte de ma TextView. Pour cela, je me dirige vers la documentation officielle : http://developer.android.com/.

Vous voyez un champ de recherche en haut à gauche. Je vais insérer le nom de la classe que je recherche : TextView. Vous voyez une liste qui s'affiche et qui permet de sélectionner la classe qui pourrait éventuellement vous intéresser, comme à la figure suivante.

Une liste s'affiche afin que vous sélectionniez ce qui vous intéresse
Une liste s'affiche afin que vous sélectionniez ce qui vous intéresse

J'ai bien sûr cliqué sur Android.widget.TextView puisque c'est celle qui m'intéresse. Nous arrivons alors sur une page qui vous décrit toutes les informations possibles et imaginables sur la classe TextView (voir figure suivante).

Vous avez accès à beaucoup d'informations sur la classe
Vous avez accès à beaucoup d'informations sur la classe

On voit par exemple qu'il s'agit d'une classe, publique, qui dérive de View et implémente une interface.

La partie suivante représente un arbre qui résume la hiérarchie de ses superclasses.

Ensuite, on peut voir les classes qui dérivent directement de cette classe (Known Direct Subclasses) et les classes qui en dérivent indirectement, c'est-à-dire qu'un des ancêtres de ces classes dérive de View (Known Indirect Subclasses).

Enfin, on trouve en haut à droite un résumé des différentes sections qui se trouvent dans le document (je vais aussi parler de certaines sections qui ne se trouvent pas dans cette classe mais que vous pourrez rencontrer dans d'autres classes) :

Ainsi, si je cherche un attribut XML, je peux cliquer sur XML Attrs et parcourir la liste des attributs pour découvrir celui qui m'intéresse (voir figure suivante), ou alors je peux effectuer une recherche sur la page (le raccourci standard pour cela est Ctrl + F ).

Apprenez à utiliser les recherches
Apprenez à utiliser les recherches

J'ai trouvé ! Il s'agit de android:textColor ! Je peux ensuite cliquer dessus pour obtenir plus d'informations et ainsi l'utiliser correctement dans mon code.

Calcul de l'IMC - Partie 1
Énoncé

On va commencer un mini-TP (TP signifie « travaux pratiques » ; ce sont des exercices pour vous entraîner à programmer). Vous voyez ce qu'est l'IMC ? C'est un nombre qui se calcule à partir de la taille et de la masse corporelle d'un individu, afin qu'il puisse déterminer s'il est trop svelte ou trop corpulent.

Pour l'instant, on va se contenter de faire l'interface graphique. Elle ressemblera à la figure suivante.

Notre programme ressemblera à ça
Notre programme ressemblera à ça
Instructions

Avant de commencer, voici quelques instructions :

Voici le layout de base :

<LinearLayout xmlns:android="http://schemas.android.com/apk/res/android"
  android:layout_width="fill_parent"
  android:layout_height="fill_parent" 
  android:orientation="vertical">

  <!-- mettre les composants ici -->

</LinearLayout>
Solution
<?xml version="1.0" encoding="utf-8"?>
<LinearLayout xmlns:android="http://schemas.android.com/apk/res/android"
  android:layout_width="fill_parent"
  android:layout_height="fill_parent" 
  android:orientation="vertical">
  <TextView 
    android:layout_width="fill_parent"
    android:layout_height="wrap_content" 
    android:text="Poids : "
    android:textStyle="bold"
    android:textColor="#FF0000"
    android:gravity="center"
  />
  <EditText 
    android:id="@+id/poids"
    android:layout_width="fill_parent"
    android:layout_height="wrap_content" 
    android:hint="Poids"
    android:inputType="numberDecimal"
  />
  <TextView 
    android:layout_width="fill_parent"
    android:layout_height="wrap_content" 
    android:text="Taille : "
    android:textStyle="bold"
    android:textColor="#FF0000"
    android:gravity="center"
  />
  <EditText 
    android:id="@+id/taille"
    android:layout_width="fill_parent"
    android:layout_height="wrap_content" 
    android:hint="Taille"
    android:inputType="numberDecimal"
  />
  <RadioGroup
    android:id="@+id/group"
    android:layout_width="wrap_content"
    android:layout_height="wrap_content"
    android:checkedButton="@+id/radio2"
    android:orientation="horizontal"
  >
    <RadioButton 
      android:id="@+id/radio1"
      android:layout_width="wrap_content"
      android:layout_height="wrap_content"
      android:text="Mètre"
    />
    <RadioButton 
      android:id="@+id/radio2"
      android:layout_width="wrap_content"
      android:layout_height="wrap_content"
      android:text="Centimètre"
    />
  </RadioGroup>
  <CheckBox 
    android:id="@+id/mega"
    android:layout_width="wrap_content"
    android:layout_height="wrap_content"
    android:text="Mega fonction !"
  />
  <Button 
    android:id="@+id/calcul"
    android:layout_width="wrap_content"
    android:layout_height="wrap_content"
    android:text="Calculer l'IMC"
  />
  <Button 
    android:id="@+id/raz"
    android:layout_width="wrap_content"
    android:layout_height="wrap_content"
    android:text="RAZ"
  />
  <TextView 
    android:layout_width="wrap_content"
    android:layout_height="wrap_content" 
    android:text="Résultat:"
  />
  <TextView 
    android:id="@+id/result"
    android:layout_width="fill_parent"
    android:layout_height="fill_parent" 
    android:text="Vous devez cliquer sur le bouton « Calculer l'IMC » pour obtenir un résultat."
  />
</LinearLayout>

Et voilà, notre interface graphique est prête ! Bon pour le moment, elle ne fait rien : si vous appuyez sur les différents élements, rien ne se passe. Mais nous allons y remédier d'ici peu, ne vous inquiétez pas. :)

Fatigué(e) de lire sur un écran ? Découvrez ce cours en livre.

Les widgets les plus simples Gérer les évènements sur les widgets

Gérer les évènements sur les widgets

Les widgets Organiser son interface avec des layouts

Gérer les évènements sur les widgets

On va voir ici comment gérer les interactions entre l'interface graphique et l'utilisateur.

Les listeners

Il existe plusieurs façons d'interagir avec une interface graphique. Par exemple cliquer sur un bouton, entrer un texte, sélectionner une portion de texte, etc. Ces interactions s'appellent des évènements. Pour pouvoir réagir à l'apparition d'un évènement, il faut utiliser un objet qui va détecter l'évènement et afin de vous permettre le traiter. Ce type d'objet s'appelle un listener. Un listener est une interface qui vous oblige à redéfinir des méthodes de callback et chaque méthode sera appelée au moment où se produira l'évènement associé.

Par exemple, pour intercepter l'évènement clic sur un Button, on appliquera l'interface View.OnClickListener sur ce bouton. Cette interface contient la méthode de callbackvoid onClick(View vue) — le paramètre de type View étant la vue sur laquelle le clic a été effectué, qui sera appelée à chaque clic et qu'il faudra implémenter pour déterminer que faire en cas de clic. Par exemple pour gérer d'autres évènements, on utilisera d'autres méthodes (liste non exhaustive) :

Que veux-tu dire par « Cette méthode doit retourner true une fois que l'action associée a été effectuée » ?

Petite subtilité pas forcément simple à comprendre. Il faut indiquer à Android quand vous souhaitez que l'évènement soit considéré comme traité, achevé. En effet, il est possible qu'un évènement continue à agir dans le temps. Un exemple simple est celui du toucher. Le toucher correspond au fait de toucher l'écran, pendant que vous touchez l'écran et avant même de lever le doigt pour le détacher de l'écran. Si vous levez ce doigt, le toucher s'arrête et un nouvel évènement est lancé : le clic, mais concentrons-nous sur le toucher. Quand vous touchez l'écran, un évènement de type onTouch est déclenché. Si vous retournez true au terme de cette méthode, ça veut dire que cet évènement toucher a été géré, et donc si l'utilisateur continue à bouger son doigt sur l'écran, Android considérera les mouvements sont de nouveaux évènements toucher et à nouveaux la méthode de callbackonTouch sera appelée pour chaque mouvement. En revanche, si vous retournez false, l'évènement ne sera pas considéré comme terminé et si l'utilisateur continue à bouger son doigt sur l'écran, Android ne considérera pas que ce sont de nouveaux évènements et la méthode onTouch ne sera plus appelée. Il faut donc réfléchir en fonction de la situation.

Enfin pour associer un listener à une vue, on utilisera une méthode du type setOn[Evenement]Listener(On[Evenenement]Listener listener) avec Evenement l'évènement concerné, par exemple pour détecter les clics sur un bouton on fera :

Bouton b = new Button(getContext());
b.setOnClickListener(notre_listener);
Par héritage

On va faire implémenter un listener à notre classe, ce qui veut dire que l'activité interceptera d'elle-même les évènements. N'oubliez pas que lorsqu'on implémente une interface, il faut nécessairement implémenter toutes les méthodes de cette interface. Enfin, il n'est bien entendu pas indispensable que vous gériez tous les évènements d'une interface, vous pouvez laisser une méthode vide si vous ne voulez pas vous préoccuper de ce style d'évènements.

Un exemple d'implémentation :

import android.view.View.OnTouchListener;
import android.view.View.OnClickListener;
import android.app.Activity;
import android.os.Bundle;
import android.view.MotionEvent;
import android.view.View;
import android.widget.Button;

// Notre activité détectera les touchers et les clics sur les vues qui se sont inscrites
public class Main extends Activity implements View.OnTouchListener, View.OnClickListener {
  private Button b = null;
	
  @Override
  public void onCreate(Bundle savedInstanceState) {
    super.onCreate(savedInstanceState);
        
    setContentView(R.layout.main);
        
    b = (Button) findViewById(R.id.boutton);
    b.setOnTouchListener(this);
    b.setOnClickListener(this);
  }

  @Override
  public boolean onTouch(View v, MotionEvent event) {
    /* Réagir au toucher */
    return true;
  }

  @Override
  public void onClick(View v) {
    /* Réagir au clic */
  }
}

Cependant, un problème se pose. À chaque fois qu'on appuiera sur un bouton, quel qu'il soit, on rentrera dans la même méthode, et on exécutera donc le même code… C'est pas très pratique, si nous avons un bouton pour rafraîchir un onglet dans une application de navigateur internet et un autre pour quitter un onglet, on aimerait bien que cliquer sur le bouton de rafraîchissement ne quitte pas l'onglet et vice-versa. Heureusement, la vue passée dans la méthode onClick(View) permet de différencier les boutons. En effet, il est possible de récupérer l'identifiant de la vue (vous savez, l'identifiant défini en XML et qu'on retrouve dans le fichier R !) sur laquelle le clic a été effectué. Ainsi, nous pouvons réagir différemment en fonction de cet identifiant :

public void onClick(View v) {
  // On récupère l'identifiant de la vue, et en fonction de cet identifiant…
  switch(v.getId()) {

    // Si l'identifiant de la vue est celui du premier bouton
    case R.id.bouton1:
    /* Agir pour bouton 1 */
    break;

    // Si l'identifiant de la vue est celui du deuxième bouton		
    case R.id.bouton2:
    /* Agir pour bouton 2 */
    break;
  
    /* etc. */
  }
}
Par une classe anonyme

L'inconvénient principal de la technique précédente est qu'elle peut très vite allonger les méthodes des listeners, ce qui fait qu'on s'y perd un peu s'il y a beaucoup d'éléments à gérer. C'est pourquoi il est préférable de passer par une classe anonyme dès qu'on a un nombre élevé d'éléments qui réagissent au même évènement.

Pour rappel, une classe anonyme est une classe interne qui dérive d'une superclasse ou implémente une interface, et dont on ne précise pas le nom. Par exemple pour créer une classe anonyme qui implémente View.OnClickListener() je peux faire :

widget.setTouchListener(new View.OnTouchListener() {
  /**
   * Contenu de ma classe
   * Comme on implémente une interface, il y aura des méthodes à implémenter, dans ce cas-ci  
   * « public boolean onTouch(View v, MotionEvent event) »
  */
}); // Et on n'oublie pas le point-virgule à la fin ! C'est une instruction comme les autres !

Voici un exemple de code :

import android.app.Activity;
import android.os.Bundle;
import android.view.View;
import android.widget.Button;

public class AnonymousExampleActivity extends Activity {
  // On cherchera à détecter les touchers et les clics sur ce bouton
  private Button touchAndClick = null;
  // On voudra détecter uniquement les clics sur ce bouton
  private Button clickOnly = null;
	
  @Override
  public void onCreate(Bundle savedInstanceState) {
    super.onCreate(savedInstanceState);
    setContentView(R.layout.main);
        
    touchAndClick = (Button)findViewById(R.id.touchAndClick);
    clickOnly = (Button)findViewById(R.id.clickOnly);
        
    touchAndClick.setOnLongClickListener(new View.OnLongClickListener() {
      @Override
      public boolean onLongClick(View v) {
        // Réagir à un long clic
        return false;
      }
    });
        
    touchAndClick.setOnClickListener(new View.OnClickListener() {
      @Override
      public void onClick(View v) {
        // Réagir au clic
      }
    });

    clickOnly.setOnClickListener(new View.OnClickListener() {
      @Override
      public void onClick(View v) {
        // Réagir au clic
      }
    });
  }
}
Par un attribut

C'est un dérivé de la méthode précédente : en fait on implémente des classes anonymes dans des attributs de façon à pouvoir les utiliser dans plusieurs éléments graphiques différents qui auront la même réaction pour le même évènement. C'est la méthode que je privilégie dès que j'ai, par exemple, plusieurs boutons qui utilisent le même code.

import android.app.Activity;
import android.os.Bundle;
import android.view.MotionEvent;
import android.view.View;
import android.widget.Button;

public class Main extends Activity {
  private OnClickListener clickListenerBoutons = new View.OnClickListener() {
    @Override
    public void onClick(View v) {
      /* Réagir au clic pour les boutons 1 et 2*/
    }
  };

  private OnTouchListener touchListenerBouton1 = new View.OnTouchListener() {
    @Override
    public boolean onTouch(View v, MotionEvent event) {
      /* Réagir au toucher pour le bouton 1*/
      return onTouch(v, event);
    }
  };

  private OnTouchListener touchListenerBouton3 = new View.OnTouchListener() {
    @Override
    public boolean onTouch(View v, MotionEvent event) {
      /* Réagir au toucher pour le bouton 3*/
      return super.onTouch(v, event);
    }
  };

  Button b1 = null;
  Button b2 = null;
  Button b3 = null;
	
  @Override
  public void onCreate(Bundle savedInstanceState) {
    super.onCreate(savedInstanceState);
  
    setContentView(R.layout.main);
    
    b1 = (Button) findViewById(R.id.bouton1);
    b2 = (Button) findViewById(R.id.bouton2);
    b3 = (Button) findViewById(R.id.bouton3);

    b1.setOnTouchListener(touchListenerBouton1);
    b1.setOnClickListener(clickListenerBoutons);
    b2.setOnClickListener(clickListenerBoutons);
    b3.setOnTouchListener(touchListenerBouton3);
  }
}
Application
Énoncé

On va s'amuser un peu : nous allons créer un bouton qui prend tout l'écran et faire en sorte que le texte à l'intérieur du bouton grossisse quand on s'éloigne du centre du bouton, et rétrécisse quand on s'en rapproche.

Instructions

Je vous donne le code pour faire en sorte d'avoir le bouton bien au milieu du layout :

<?xml version="1.0" encoding="utf-8"?>
<LinearLayout xmlns:android="http://schemas.android.com/apk/res/android"
  android:orientation="vertical"
  android:layout_width="fill_parent"
  android:layout_height="fill_parent" >
  <Button
    android:id="@+id/bouton"
    android:layout_width="fill_parent" 
    android:layout_height="fill_parent" 
    android:layout_gravity="center"
    android:text="@string/hello" />
</LinearLayout>

Maintenant, c'est à vous de jouer !

Solution
// On fait implémenter OnTouchListener par notre activité
public class Main extends Activity implements View.OnTouchListener {
  @Override
  public void onCreate(Bundle savedInstanceState) {
    super.onCreate(savedInstanceState);
        
    setContentView(R.layout.main);
        
    // On récupère le bouton par son identifiant
    Button b = (Button) findViewById(R.id.bouton);
    // Puis on lui indique que cette classe sera son listener pour l'évènement Touch
    b.setOnTouchListener(this);
  }

  // Fonction qui sera lancée à chaque fois qu'un toucher est détecté sur le bouton rattaché
  @Override
  public boolean onTouch(View view, MotionEvent event) {
    // Comme l'évènement nous donne la vue concernée par le toucher, on le récupère et on le caste en Button
    Button bouton = (Button)view;

    // On récupère la largeur du bouton
    int largeur = bouton.getWidth();
    // On récupère la hauteur du bouton
    int hauteur = bouton.getHeight();

    // On récupère la coordonnée sur l'abscisse (X) de l'évènement
    float x = event.getX();
    // On récupère la coordonnée sur l'ordonnée (Y) de l'évènement
    float y = event.getY();

    // Puis on change la taille du texte selon la formule indiquée dans l'énoncé
    bouton.setTextSize(Math.abs(x - largeur / 2) + Math.abs(y - hauteur / 2));
    // Le toucher est fini, on veut continuer à détecter les touchers d'après
    return true;
  }
}

On a procédé par héritage puisqu'on a qu'un seul bouton sur lequel agir.

Calcul de l'IMC - Partie 2
Énoncé

Il est temps maintenant de relier tous les boutons de notre application pour pouvoir effectuer tous les calculs, en respectant les quelques règles suivantes :

Consignes
Ma solution
import android.app.Activity;
import android.os.Bundle;
import android.view.KeyEvent;
import android.view.MotionEvent;
import android.view.View;
import android.view.View.OnClickListener;
import android.view.View.OnKeyListener;
import android.widget.Button;
import android.widget.CheckBox;
import android.widget.EditText;
import android.widget.RadioGroup;
import android.widget.TextView;
import android.widget.Toast;

public class IMCActivity extends Activity {
  // La chaîne de caractères par défaut
  private final String defaut = "Vous devez cliquer sur le bouton « Calculer l'IMC » pour obtenir un résultat.";
  // La chaîne de caractères de la megafonction
  private final String megaString = "Vous faites un poids parfait ! Wahou ! Trop fort ! On dirait Brad Pitt (si vous êtes un homme)/Angelina Jolie (si vous êtes une femme)/Willy (si vous êtes un orque) !"; 
	
  Button envoyer = null;
  Button raz = null;
	
  EditText poids = null;
  EditText taille = null;
	
  RadioGroup group = null;
	
  TextView result = null;
	
  CheckBox mega = null;
	
  @Override
  public void onCreate(Bundle savedInstanceState) {
    super.onCreate(savedInstanceState);
    setContentView(R.layout.activity_main);
    	
    // On récupère toutes les vues dont on a besoin
    envoyer = (Button)findViewById(R.id.calcul);
    	
    raz = (Button)findViewById(R.id.raz);
    	
    taille = (EditText)findViewById(R.id.taille);
    poids = (EditText)findViewById(R.id.poids);
    	
    mega = (CheckBox)findViewById(R.id.mega);
    	
    group = (RadioGroup)findViewById(R.id.group);

    result = (TextView)findViewById(R.id.result);

    // On attribue un listener adapté aux vues qui en ont besoin
    envoyer.setOnClickListener(envoyerListener);
    raz.setOnClickListener(razListener);
    taille.addTextChangedListener(textWatcher);
    poids.addTextChangedListener(textWatcher);

    // Solution avec des onKey
    //taille.setOnKeyListener(modificationListener);
    //poids.setOnKeyListener(modificationListener);
    mega.setOnClickListener(checkedListener);
  }

  /*
  // Se lance à chaque fois qu'on appuie sur une touche en étant sur un EditText
  private OnKeyListener modificationListener = new OnKeyListener() {
    @Override
    public boolean onKey(View v, int keyCode, KeyEvent event) {
      // On remet le texte à sa valeur par défaut pour ne pas avoir de résultat incohérent
      result.setText(defaut);
      return false;
    }
  };*/

  private TextWatcher textWatcher = new TextWatcher() {

    @Override
    public void onTextChanged(CharSequence s, int start, int before, int count) {
      result.setText(defaut);
    }
		
    @Override
    public void beforeTextChanged(CharSequence s, int start, int count,
      int after) {
  
    }
  
    @Override
    public void afterTextChanged(Editable s) {
  
    }
  };
	
  // Uniquement pour le bouton "envoyer"
  private OnClickListener envoyerListener = new OnClickListener() {
    @Override
    public void onClick(View v) {
      if(!mega.isChecked()) {
        // Si la megafonction n'est pas activée
        // On récupère la taille
        String t = taille.getText().toString();
        // On récupère le poids
        String p = poids.getText().toString();
			
        float tValue = Float.valueOf(t);
			
        // Puis on vérifie que la taille est cohérente
        if(tValue == 0)
          Toast.makeText(IMCActivity.this, "Hého, tu es un Minipouce ou quoi ?", Toast.LENGTH_SHORT).show();
        else {
          float pValue = Float.valueOf(p);
          // Si l'utilisateur a indiqué que la taille était en centimètres
          // On vérifie que la Checkbox sélectionnée est la deuxième à l'aide de son identifiant
          if(group.getCheckedRadioButtonId() == R.id.radio2)
            tValue = tValue / 100;

          tValue = (float)Math.pow(tValue, 2);
          float imc = pValue / tValue;
          result.setText("Votre IMC est " + String.valueOf(imc));
        }
      } else
        result.setText(megaString);
    }
  };
	
  // Listener du bouton de remise à zéro
  private OnClickListener razListener = new OnClickListener() {
    @Override
    public void onClick(View v) {
      poids.getText().clear();
      taille.getText().clear();
      result.setText(defaut);
    }
  };
	
  // Listener du bouton de la megafonction.
  private OnClickListener checkedListener = new OnClickListener() {
    @Override
    public void onClick(View v) {
      // On remet le texte par défaut si c'était le texte de la megafonction qui était écrit
      if(!((CheckBox)v).isChecked() && result.getText().equals(megaString))
        result.setText(defaut);
    }
  };
}

Pourquoi on retourne false dans le onKeyListener ? Il se serait passer quoi si j'avais retourné true ?

Curieux va ! :p En fait l'évènement onKey sera lancé avant que l'écriture soit prise en compte par le système. Ainsi, si vous renvoyez true, Android considérera que l'évènement a été géré, et que vous avez vous-même écrit la lettre qui a été pressée. Si vous renvoyez false, alors le système comprendra que vous n'avez pas écrit la lettre et il le fera de lui-même. Alors vous auriez très bien pu renvoyer true, mais il faudrait écrire nous-même la lettre et c'est du travail en plus pour rien !

Vous avez vu ce qu'on a fait ? Sans toucher à l'interface graphique, on a pu effectuer toutes les modifications nécessaires au bon fonctionnement de notre application. C'est l'intérêt de définir l'interface dans un fichier XML et le côté interactif en Java : vous pouvez modifier l'un sans toucher l'autre !

Fatigué(e) de lire sur un écran ? Découvrez ce cours en livre.

Les widgets Organiser son interface avec des layouts

Organiser son interface avec des layouts

Gérer les évènements sur les widgets LinearLayout : placer les éléments sur une ligne

Pour l'instant, la racine de tous nos layouts a toujours été la même, ce qui fait que toutes nos applications avaient exactement le même squelette ! Mais il vous suffit de regarder n'importe quelle application Android pour réaliser que toutes les vues ne sont pas forcément organisées comme cela et qu'il existe une très grande variété d'architectures différentes. C'est pourquoi nous allons maintenant étudier les différents layouts, afin d'apprendre à placer nos vues comme nous le désirons. Nous pourrons ainsi concevoir une application plus attractive, plus esthétique et plus ergonomique ! :D

LinearLayout : placer les éléments sur une ligne

Organiser son interface avec des layouts RelativeLayout : placer les éléments les uns en fonction des autres

LinearLayout : placer les éléments sur une ligne

Comme son nom l'indique, ce layout se charge de mettre les vues sur une même ligne, selon une certaine orientation. L'attribut pour préciser cette orientation est android:orientation. On peut lui donner deux valeurs :

On va faire quelques expériences pour s'amuser !

Premier exemple
<LinearLayout xmlns:android="http://schemas.android.com/apk/res/android"
  android:orientation="vertical"
  android:layout_width="fill_parent"
  android:layout_height="fill_parent" >
  <Button  
    android:id="@+id/premier"
    android:layout_width="fill_parent" 
    android:layout_height="wrap_content" 
    android:text="Premier bouton" />
    
  <Button  
    android:id="@+id/second"
    android:layout_width="fill_parent" 
    android:layout_height="wrap_content" 
    android:text="Second bouton" />
</LinearLayout>

Le rendu de ce code se trouve à la figure suivante.

Les deux boutons prennent toute la largeur
Les deux boutons prennent toute la largeur
Deuxième exemple
<LinearLayout xmlns:android="http://schemas.android.com/apk/res/android"
  android:orientation="vertical"
  android:layout_width="fill_parent"
  android:layout_height="fill_parent" >
    
  <Button  
    android:id="@+id/premier"
    android:layout_width="wrap_content" 
    android:layout_height="fill_parent" 
    android:text="Premier bouton" />
    
  <Button  
    android:id="@+id/second"
    android:layout_width="wrap_content" 
    android:layout_height="fill_parent" 
    android:text="Second bouton" />
</LinearLayout>

Le rendu de ce code se trouve à la figure suivante.

Le premier bouton fait toute la hauteur, on ne voit donc pas le deuxième bouton
Le premier bouton fait toute la hauteur, on ne voit donc pas le deuxième bouton
Troisième exemple
<LinearLayout xmlns:android="http://schemas.android.com/apk/res/android"
  android:orientation="vertical"
  android:layout_width="wrap_content"
  android:layout_height="wrap_content" >
  <Button  
    android:id="@+id/premier"
    android:layout_width="wrap_content"
    android:layout_height="fill_parent" 
    android:text="Premier bouton" />
  <Button  
    android:id="@+id/second"
    android:layout_width="wrap_content" 
    android:layout_height="fill_parent" 
    android:text="Second bouton" />
</LinearLayout>

Le rendu de ce code se trouve à la figure suivante.

Les deux boutons prennent uniquement la place nécessaire en hauteur et en largeur
Quatrième exemple
<LinearLayout xmlns:android="http://schemas.android.com/apk/res/android"
  android:orientation="horizontal"
  android:layout_width="fill_parent"
  android:layout_height="fill_parent" >
  <Button  
    android:id="@+id/premier"
    android:layout_width="wrap_content" 
    android:layout_height="wrap_content" 
    android:text="Premier bouton" />
  <Button  
    android:id="@+id/second"
    android:layout_width="wrap_content" 
    android:layout_height="fill_parent" 
    android:text="Second bouton" />
</LinearLayout>

Le rendu de ce code se trouve à la figure suivante.

Le premier bouton prend uniquement la place nécessaire et le deuxième toute la hauteur
Le premier bouton prend uniquement la place nécessaire et le deuxième toute la hauteur

Vous remarquerez que l'espace est toujours divisé entre les deux boutons, soit de manière égale, soit un bouton écrase complètement l'autre. Et si on voulait que le bouton de droite prenne deux fois plus de place que celui de gauche par exemple ?

Pour cela, il faut attribuer un poids au composant. Ce poids peut être défini grâce à l'attribut android:layout_weight. Pour faire en sorte que le bouton de droite prenne deux fois plus de place, on peut lui mettre android:layout_weight="1" et mettre au bouton de gauche android:layout_weight="2". C'est alors le composant qui a la plus faible pondération qui a la priorité.

Et si, dans l'exemple précédent où un bouton en écrasait un autre, les deux boutons avaient eu un poids identique, par exemple android:layout_weight="1" pour les deux, ils auraient eu la même priorité et auraient pris la même place. Par défaut, ce poids est à 0.

Dernier attribut particulier pour les widgets de ce layout, android:layout_gravity, qu'il ne faut pas confondre avec android:gravity. android:layout_gravity vous permet de déterminer comment se placera la vue dans le parent, alors que android:gravity vous permet de déterminer comment se placera le contenu de la vue à l'intérieur même de la vue (par exemple, comment se placera le texte dans un TextView ? Au centre, en haut, à gauche ?).

Vous prendrez bien un petit exemple pour illustrer ces trois concepts ? :)

<LinearLayout xmlns:android="http://schemas.android.com/apk/res/android"
  android:orientation="horizontal"
  android:layout_width="fill_parent"
  android:layout_height="fill_parent" >
  <Button
    android:id="@+id/bouton1"
    android:layout_width="fill_parent" 
    android:layout_height="wrap_content" 
    android:layout_gravity="bottom"
    android:layout_weight="40"
    android:text="Bouton 1" />
  <Button
    android:id="@+id/bouton2"
    android:layout_width="fill_parent" 
    android:layout_height="wrap_content" 
    android:layout_gravity="center"
    android:layout_weight="20"
    android:gravity="bottom|right"
    android:text="Bouton 2" />
  <Button
    android:id="@+id/bouton3"
    android:layout_width="fill_parent" 
    android:layout_height="wrap_content" 
    android:layout_gravity="top"
    android:layout_weight="40"
    android:text="Bouton 3" />
</LinearLayout>

Le rendu de ce code se trouve à la figure suivante.

Trois boutons placés différemment
Trois boutons placés différemment

Comme le bouton 2 a un poids deux fois inférieur aux boutons 1 et 3, alors il prend deux fois plus de place qu'eux. De plus, chaque bouton possède un attribut android:layout_gravity afin de que l'on détermine sa position dans le layout. Le deuxième bouton présente aussi l'attribut android:gravity, qui est un attribut de TextView et non layout, de façon à mettre le texte en bas (bottom) à droite (right).

Calcul de l'IMC - Partie 3.1
Énoncé

Récupérez le code de votre application de calcul de l'IMC et modifiez le layout pour obtenir quelque chose ressemblant à la figure suivante.

Essayez d'obtenir la même interface
Essayez d'obtenir la même interface

Les EditText prennent le plus de place possible, mais comme ils ont un poids plus fort que les TextView, ils n'ont pas la priorité.

<?xml version="1.0" encoding="utf-8"?>
<LinearLayout xmlns:android="http://schemas.android.com/apk/res/android"
  android:layout_width="fill_parent"
  android:layout_height="fill_parent" 
  android:orientation="vertical">
  <LinearLayout 
    android:layout_width="fill_parent"
    android:layout_height="wrap_content"
    android:orientation="horizontal"
  >
    <TextView 
      android:layout_width="wrap_content"
      android:layout_height="wrap_content" 
      android:text="Poids : "
      android:textStyle="bold"
      android:textColor="#FF0000"
      android:gravity="center"
    />
    <EditText 
      android:id="@+id/poids"
      android:layout_width="fill_parent"
      android:layout_height="wrap_content" 
      android:hint="Poids"
      android:inputType="numberDecimal"
      android:layout_weight="1"
    />
  </LinearLayout>
  <LinearLayout 
    android:layout_width="fill_parent"
    android:layout_height="wrap_content"
    android:orientation="horizontal"
  >
    <TextView 
      android:layout_width="wrap_content"
      android:layout_height="wrap_content" 
      android:text="Taille : "
      android:textStyle="bold"
      android:textColor="#FF0000"
      android:gravity="center"
    />
    <EditText 
      android:id="@+id/taille"
      android:layout_width="fill_parent"
      android:layout_height="wrap_content" 
      android:hint="Taille"
      android:inputType="numberDecimal"
      android:layout_weight="1"
    />
  </LinearLayout>
  <RadioGroup
    android:id="@+id/group"
    android:layout_width="wrap_content"
    android:layout_height="wrap_content"
    android:checkedButton="@+id/radio2"
    android:orientation="horizontal"
  >
    <RadioButton 
      android:id="@+id/radio1"
      android:layout_width="wrap_content"
      android:layout_height="wrap_content"
      android:text="Mètre"
    />
    <RadioButton 
      android:id="@+id/radio2"
      android:layout_width="wrap_content"
      android:layout_height="wrap_content"
      android:text="Centimètre"
    />
  </RadioGroup>
  <CheckBox 
    android:id="@+id/mega"
    android:layout_width="wrap_content"
    android:layout_height="wrap_content"
    android:text="Mega fonction !"
  />
  <LinearLayout 
    android:layout_width="fill_parent"
    android:layout_height="wrap_content"
    android:orientation="horizontal"
  >
    <Button 
      android:id="@+id/calcul"
      android:layout_width="wrap_content" 
      android:layout_height="wrap_content" 
      android:text="Calculer l'IMC"
      android:layout_weight="1"
      android:layout_marginLeft="25dip" 
      android:layout_marginRight="25dip"
    />
    <Button 
      android:id="@+id/raz"
      android:layout_width="wrap_content"
      android:layout_height="wrap_content"
      android:text="RAZ"
      android:layout_weight="1" 
      android:layout_marginLeft="25dip" 
      android:layout_marginRight="25dip"
    />
  </LinearLayout>
  <TextView 
    android:layout_width="wrap_content"
    android:layout_height="wrap_content" 
    android:text="Résultat:"
  />
  <TextView 
    android:id="@+id/result"
    android:layout_width="fill_parent"
    android:layout_height="fill_parent" 
    android:text="Vous devez cliquer sur le bouton « Calculer l'IMC » pour obtenir un résultat."
  />
</LinearLayout>
Fatigué(e) de lire sur un écran ? Découvrez ce cours en livre.

Organiser son interface avec des layouts RelativeLayout : placer les éléments les uns en fonction des autres

RelativeLayout : placer les éléments les uns en fonction des autres

LinearLayout : placer les éléments sur une ligne TableLayout : placer les éléments comme dans un tableau

RelativeLayout : placer les éléments les uns en fonction des autres

De manière totalement différente, ce layout propose plutôt de placer les composants les uns par rapport aux autres. Il est même possible de les placer par rapport au RelativeLayout parent.

Si on veut par exemple placer une vue au centre d'un RelativeLayout, on peut passer à cette vue l'attribut android:layout_centerInParent="true". Il est aussi possible d'utiliser android:layout_centerHorizontal="true" pour centrer, mais uniquement sur l'axe horizontal, de même avec android:layout_centerVertical="true" pour centrer sur l'axe vertical.

Premier exemple
<RelativeLayout xmlns:android="http://schemas.android.com/apk/res/android"
  android:layout_width="fill_parent"
  android:layout_height="fill_parent" >

  <TextView
    android:layout_width="wrap_content"
    android:layout_height="wrap_content"
    android:text="Centré dans le parent"
    android:layout_centerInParent="true" />
  <TextView
    android:layout_width="wrap_content"
    android:layout_height="wrap_content"
    android:text="Centré verticalement"
    android:layout_centerVertical="true" />
  <TextView
    android:layout_width="wrap_content"
    android:layout_height="wrap_content"
    android:text="Centré horizontalement"
    android:layout_centerHorizontal="true" />

</RelativeLayout>

Le rendu de ce code se trouve à la figure suivante.

Deux vues sont empilées
Deux vues sont empilées

On observe ici une différence majeure avec le LinearLayout : il est possible d'empiler les vues. Ainsi, le TextView centré verticalement s’entremêle avec celui centré verticalement et horizontalement.

Il existe d'autres contrôles pour situer une vue par rapport à un RelativeLayout. On peut utiliser :

Deuxième exemple
<RelativeLayout xmlns:android="http://schemas.android.com/apk/res/android"
  android:layout_width="fill_parent"
  android:layout_height="fill_parent" >
  <TextView
    android:layout_width="wrap_content"
    android:layout_height="wrap_content"
    android:text="En haut !"
    android:layout_alignParentTop="true" />
  <TextView
    android:layout_width="wrap_content"
    android:layout_height="wrap_content"
    android:text="En bas !"
    android:layout_alignParentBottom="true" />    
  <TextView
    android:layout_width="wrap_content"
    android:layout_height="wrap_content"
    android:text="A gauche !"
    android:layout_alignParentLeft="true" />
  <TextView
    android:layout_width="wrap_content"
    android:layout_height="wrap_content"
    android:text="A droite !"
    android:layout_alignParentRight="true" />
  <TextView
    android:layout_width="wrap_content"
    android:layout_height="wrap_content"
    android:text="Ces soirées là !"
    android:layout_centerInParent="true" />
</RelativeLayout>

Le rendu de ce code se trouve à la figure suivante.

En haut à gauche, deux TextView se superposent

On remarque tout de suite que les TextView censés se situer à gauche et en haut s'entremêlent, mais c'est logique puisque par défaut une vue se place en haut à gauche dans un RelativeLayout. Donc, quand on lui dit « Place-toi à gauche » ou « Place-toi en haut », c'est comme si on ne lui donnait pas d'instructions au final.

Enfin, il ne faut pas oublier que le principal intérêt de ce layout est de pouvoir placer les éléments les uns par rapport aux autres. Pour cela il existe deux catégories d'attributs :

Troisième exemple
<RelativeLayout xmlns:android="http://schemas.android.com/apk/res/android"
  android:layout_width="fill_parent"
  android:layout_height="fill_parent" >
  <TextView
    android:id="@+id/premier"
    android:layout_width="wrap_content"
    android:layout_height="wrap_content"
    android:text="[I] En haut à gauche par défaut" />
  <TextView
    android:id="@+id/deuxieme"
    android:layout_width="wrap_content"
    android:layout_height="wrap_content"
    android:text="[II] En dessous de (I)"
    android:layout_below="@id/premier" />    
  <TextView
    android:id="@+id/troisieme"
    android:layout_width="wrap_content"
    android:layout_height="wrap_content"
    android:text="[III] En dessous et à droite de (I)"
    android:layout_below="@id/premier"
    android:layout_toRightOf="@id/premier" />
  <TextView
    android:id="@+id/quatrieme"
    android:layout_width="wrap_content"
    android:layout_height="wrap_content"
    android:text="[IV] Au dessus de (V), bord gauche aligné avec le bord gauche de (II)"
    android:layout_above="@+id/cinquieme"
    android:layout_alignLeft ="@id/deuxieme" />
  <TextView
    android:id="@+id/cinquieme"
    android:layout_width="wrap_content"
    android:layout_height="wrap_content"
    android:text="[V] En bas à gauche"
    android:layout_alignParentBottom="true"
    android:layout_alignParentRight="true" />
</RelativeLayout>

Le rendu de ce code se trouve à la figure suivante.

Les TextView sont bien placés
Les TextView sont bien placés

Je vous demande maintenant de regarder l'avant dernier TextView, en particulier son attribut android:layout_above. On ne fait pas référence au dernier TextView comme aux autres, il faut préciser un + ! Eh oui, rappelez-vous, je vous avais dit il y a quelques chapitres déjà que, si nous voulions faire référence à une vue qui n'était définie que plus tard dans le fichier XML, alors il fallait ajouter un + dans l'identifiant, sinon Android pensera qu'il s'agit d'une faute et non d'un identifiant qui sera déclaré après.

Calcul de l'IMC - Partie 3.2

Même chose pour un layout différent ! Moi, je vise le même résultat que précédemment.

Ma solution
<?xml version="1.0" encoding="utf-8"?>
<RelativeLayout xmlns:android="http://schemas.android.com/apk/res/android"
  android:layout_width="fill_parent"
  android:layout_height="fill_parent">
  <TextView 
    android:id="@+id/textPoids"
    android:layout_width="wrap_content"
    android:layout_height="wrap_content" 
    android:text="Poids : "
    android:textStyle="bold"
    android:textColor="#FF0000"
  />
  <EditText 
    android:id="@+id/poids"
    android:layout_width="wrap_content"
    android:layout_height="wrap_content" 
    android:hint="Poids"
    android:inputType="numberDecimal"
    android:layout_toRightOf="@id/textPoids"
    android:layout_alignParentRight="true"
  />
  <TextView 
    android:id="@+id/textTaille"
    android:layout_width="wrap_content"
    android:layout_height="wrap_content" 
    android:text="Taille : "
    android:textStyle="bold"
    android:textColor="#FF0000"
    android:gravity="left"
    android:layout_below="@id/poids"
  />
  <EditText 
    android:id="@+id/taille"
    android:layout_width="wrap_content"
    android:layout_height="wrap_content" 
    android:hint="Taille"
    android:inputType="numberDecimal"
    android:layout_below="@id/poids"
    android:layout_toRightOf="@id/textTaille"
    android:layout_alignParentRight="true"
  />
  <RadioGroup
    android:id="@+id/group"
    android:layout_width="wrap_content"
    android:layout_height="wrap_content"
    android:checkedButton="@+id/radio2"
    android:orientation="horizontal"
    android:layout_below="@id/taille"
  >
    <RadioButton 
      android:id="@+id/radio1"
      android:layout_width="wrap_content"
      android:layout_height="wrap_content"
      android:text="Mètre"
    />
    <RadioButton 
      android:id="@+id/radio2"
      android:layout_width="wrap_content"
      android:layout_height="wrap_content"
      android:text="Centimètre"
    />
  </RadioGroup>
  <CheckBox 
    android:id="@+id/mega"
    android:layout_width="wrap_content"
    android:layout_height="wrap_content"
    android:text="Mega fonction !"
    android:layout_below="@id/group"
  />
  <Button 
    android:id="@+id/calcul"
    android:layout_width="wrap_content"
    android:layout_height="wrap_content"
    android:text="Calculer l'IMC"
    android:layout_below="@id/mega"
    android:layout_marginLeft="25dip"
  />
  <Button 
    android:id="@+id/raz"
    android:layout_width="wrap_content"
    android:layout_height="wrap_content"
    android:text="RAZ"
    android:layout_below="@id/mega"
    android:layout_alignRight="@id/taille"
    android:layout_marginRight="25dip"
  />
  <TextView 
    android:id="@+id/resultPre"
    android:layout_width="wrap_content"
    android:layout_height="wrap_content" 
    android:text="Résultat:"
    android:layout_below="@id/calcul"
  />
  <TextView 
    android:id="@+id/result"
    android:layout_width="fill_parent"
    android:layout_height="fill_parent" 
    android:text="Vous devez cliquer sur le bouton « Calculer l'IMC » pour obtenir un résultat."
    android:layout_below="@id/resultPre"
  />
</RelativeLayout>

Le problème de ce layout, c'est qu'une petite modification dans l'interface graphique peut provoquer de grosses modifications dans tout le fichier XML, il faut donc savoir par avance très précisément ce qu'on veut faire.

Fatigué(e) de lire sur un écran ? Découvrez ce cours en livre.

LinearLayout : placer les éléments sur une ligne TableLayout : placer les éléments comme dans un tableau

TableLayout : placer les éléments comme dans un tableau

RelativeLayout : placer les éléments les uns en fonction des autres FrameLayout : un layout un peu spécial

TableLayout : placer les éléments comme dans un tableau

Dernier layout de base, il permet d'organiser les éléments en tableau, comme en HTML, mais sans les bordures. Voici un exemple d'utilisation de ce layout :

<?xml version="1.0" encoding="utf-8"?>
<TableLayout xmlns:android="http://schemas.android.com/apk/res/android"
  android:layout_width="fill_parent"
  android:layout_height="fill_parent"
  android:stretchColumns="1">
  <TextView 
    android:text="Les items précédés d'un V ouvrent un sous-menu"
  />
  <View
    android:layout_height="2dip"
    android:background="#FF909090"
  />
  <TableRow>
    <TextView 
      android:text="N'ouvre pas un sous-menu"
      android:layout_column="1"
      android:padding="3dip" 
    />
    <TextView 
      android:text="Non !"
      android:gravity="right"
      android:padding="3dip" 
    />
  </TableRow>
  <TableRow>
    <TextView 
      android:text="V"
    />
    <TextView 
      android:text="Ouvre un sous-menu"
      android:layout_column="1"
      android:padding="3dip" 
    />
    <TextView 
      android:text="Là si !"
      android:gravity="right"
      android:padding="3dip" 
    />
  </TableRow>
  <View
    android:layout_height="2dip"
    android:background="#FF909090" 
  />
  <TableRow>
    <TextView 
      android:text="V" 
    />
    <TextView 
      android:text="Ouvre un sous-menu"
      android:padding="3dip"
    />
  </TableRow>
  <View
    android:layout_height="2dip"
    android:background="#FF909090" 
  />
  <TableRow>
    <TextView 
      android:layout_column="1"
      android:layout_span="2"
      android:text="Cet item s'étend sur deux colonnes, cool hein ?"
      android:padding="3dip" 
    />
  </TableRow>
</TableLayout>

Ce qui donne la figure suivante.

Le contenu est organisé en tableau
Le contenu est organisé en tableau

On observe tout d'abord qu'il est possible de mettre des vues directement dans le tableau, auquel cas elles prendront toute la place possible en longueur. En fait, elles s'étendront sur toutes les colonnes du tableau. Cependant, si on veut un contrôle plus complet ou avoir plusieurs éléments sur une même ligne, alors il faut passer par un objet <TableRow>.

<TextView 
  android:text="Les items précédés d'un V ouvrent un sous-menu" />

Cet élément s'étend sur toute la ligne puisqu'il ne se trouve pas dans un <TableRow>

<View
  android:layout_height="2dip"
  android:background="#FF909090" />

Moyen efficace pour dessiner un séparateur — n'essayez pas de le faire en dehors d'un <TableLayout> ou votre application plantera.

Une ligne est composée de cellules. Chaque cellule peut contenir une vue, ou être vide. La taille du tableau en colonnes est celle de la ligne qui contient le plus de cellules. Dans notre exemple, nous avons trois colonnes pour tout le tableau, puisque la ligne avec le plus cellules est celle qui contient « V » et se termine par « Là si ! ».

<TableRow>
  <TextView 
    android:text="V" 
  />
  <TextView 
    android:text="Ouvre un sous-menu"
    android:layout_column="1"
    android:padding="3dip" 
  />
  <TextView 
    android:text="Là si !"
    android:gravity="right"
    android:padding="3dip" 
  />
</TableRow>

Cette ligne a trois éléments, c'est la plus longue du tableau, ce dernier est donc constitué de trois colonnes.

Il est possible de choisir dans quelle colonne se situe un item avec l'attribut android:layout_column. Attention, l'index des colonnes commence à 0. Dans notre exemple, le dernier item se place directement à la deuxième colonne grâce à android:layout_column="1".

<TableRow>
  <TextView 
    android:text="N'ouvre pas un sous-menu"
    android:layout_column="1"
    android:padding="3dip" 
  />
  <TextView 
    android:text="Non !"
    android:gravity="right"
    android:padding="3dip" 
  />
</TableRow>

On veut laisser vide l'espace pour la première colonne, on place alors les deux TextView dans les colonnes 1 et 2.

La taille d'une cellule dépend de la cellule la plus large sur une même colonne. Dans notre exemple, la seconde colonne fait la largeur de la cellule qui contient le texte « N'ouvre pas un sous-menu », puisqu'il se trouve dans la deuxième colonne et qu'il n'y a pas d'autres éléments dans cette colonne qui soit plus grand.

Enfin, il est possible d'étendre un item sur plusieurs colonnes à l'aide de l'attribut android:layout_span. Dans notre exemple, le dernier item s'étend de la deuxième colonne à la troisième. Il est possible de faire de même sur les lignes avec l'attribut android:layout_column.

<TableRow>
  <TextView 
    android:layout_column="1"
    android:layout_span="2"
    android:text="Cet item s'étend sur deux colonnes, cool hein ?"
    android:padding="3dip" 
  />
</TableRow>

Ce TextView débute à la deuxième colonne et s'étend sur deux colonnes, donc jusqu'à la troisième.

Sur le nœud TableLayout, on peut jouer avec trois attributs (attention, les rangs débutent à 0) :

Calcul de l'IMC - Partie 3.3
Énoncé

Réitérons l'expérience, essayez encore une fois d'obtenir le même rendu, mais cette fois avec un TableLayout. L'exercice est intéressant puisqu'on n'est pas vraiment en présence d'un tableau, il va donc falloir réfléchir beaucoup et exploiter au maximum vos connaissances pour obtenir un rendu acceptable.

Ma solution
<?xml version="1.0" encoding="utf-8"?>
<TableLayout xmlns:android="http://schemas.android.com/apk/res/android"
  android:layout_width="fill_parent"
  android:layout_height="fill_parent"
  android:stretchColumns="1">
  <TableRow>
    <TextView 
      android:text="Poids : "
      android:textStyle="bold"
      android:textColor="#FF0000"
      android:gravity="center"
    />
    <EditText 
      android:id="@+id/poids"
      android:hint="Poids"
      android:inputType="numberDecimal"
      android:layout_span="2"
    />
  </TableRow>
  <TableRow>
    <TextView 
      android:layout_width="fill_parent"
      android:layout_height="wrap_content" 
      android:text="Taille : "
      android:textStyle="bold"
      android:textColor="#FF0000"
      android:gravity="center"
    />
    <EditText 
      android:id="@+id/taille"
      android:layout_width="fill_parent"
      android:layout_height="wrap_content" 
      android:hint="Taille"
      android:inputType="numberDecimal"
      android:layout_span="2"
    />
  </TableRow>
  <RadioGroup
    android:id="@+id/group"
    android:layout_width="wrap_content"
    android:layout_height="wrap_content"
    android:checkedButton="@+id/radio2"
    android:orientation="horizontal">
    <RadioButton 
      android:id="@+id/radio1"
      android:layout_width="wrap_content"
      android:layout_height="wrap_content"
      android:text="Mètre"
    />
    <RadioButton 
      android:id="@+id/radio2"
      android:layout_width="wrap_content"
      android:layout_height="wrap_content"
      android:text="Centimètre"
    />
  </RadioGroup>
  <CheckBox 
    android:id="@+id/mega"
    android:layout_width="wrap_content"
    android:layout_height="wrap_content"
    android:text="Mega fonction !"
  />
  <TableRow>
    <Button 
      android:id="@+id/calcul"
      android:layout_width="wrap_content"
      android:layout_height="wrap_content"
      android:text="Calculer l'IMC"
    />
    <Button 
      android:id="@+id/raz"
      android:layout_width="wrap_content"
      android:layout_height="wrap_content"
      android:text="RAZ"
      android:layout_column="2"
    />
  </TableRow>
  <TextView 
    android:layout_width="wrap_content"
    android:layout_height="wrap_content" 
    android:text="Résultat:"
  />
  <TextView 
    android:id="@+id/result"
    android:layout_width="fill_parent"
    android:layout_height="fill_parent" 
    android:text="Vous devez cliquer sur le bouton « Calculer l'IMC » pour obtenir un résultat."
  />
</TableLayout>
Fatigué(e) de lire sur un écran ? Découvrez ce cours en livre.

RelativeLayout : placer les éléments les uns en fonction des autres FrameLayout : un layout un peu spécial

FrameLayout : un layout un peu spécial

TableLayout : placer les éléments comme dans un tableau ScrollView : faire défiler le contenu d'une vue

FrameLayout : un layout un peu spécial

Ce layout est plutôt utilisé pour afficher une unique vue. Il peut sembler inutile comme ça, mais ne l'est pas du tout ! Il n'est destiné à afficher qu'un élément, mais il est possible d'en mettre plusieurs dedans puisqu'il s'agit d'un ViewGroup. Si par exemple vous souhaitez faire un album photo, il vous suffit de mettre plusieurs éléments dans le FrameLayout et de ne laisser qu'une seule photo visible, en laissant les autres invisibles grâce à l'attribut android:visibility (cet attribut est disponible pour toutes les vues). Pareil pour un lecteur de PDF, il suffit d'empiler toutes les pages dans le FrameLayout et de n'afficher que la page actuelle, celle du dessus de la pile, à l'utilisateur. Cet attribut peut prendre trois valeurs :

L'équivalent Java de cet attribut est public void setVisibility (int) avec comme paramètre une des valeurs entre parenthèses dans la liste ci-dessus. Quand il y a plusieurs éléments dans un FrameLayout, celui-ci les empile les uns au-dessus des autres, le premier élément du XML se trouvant en dernière position et le dernier ajouté tout au-dessus.

Fatigué(e) de lire sur un écran ? Découvrez ce cours en livre.

TableLayout : placer les éléments comme dans un tableau ScrollView : faire défiler le contenu d'une vue

ScrollView : faire défiler le contenu d'une vue

FrameLayout : un layout un peu spécial Les autres ressources

ScrollView : faire défiler le contenu d'une vue

Ne vous laissez pas bernez par son nom, cette vue est bel et bien un layout. Elle est par ailleurs un peu particulière puisqu'elle fait juste en sorte d'ajouter une barre de défilement verticale à un autre layout. En effet, si le contenu de votre layout dépasse la taille de l'écran, une partie du contenu sera invisible à l'utilisateur. De façon à rendre ce contenu visible, on peut préciser que la vue est englobée dans une ScrollView, et une barre de défilement s'ajoutera automatiquement.

Ce layout hérite de FrameLayout, par conséquent il vaut mieux envisager de ne mettre qu'une seule vue dedans.
Il s'utilise en général avec LinearLayout, mais peut être utilisé avec tous les layouts… ou bien des widgets ! Par exemple :

<?xml version="1.0" encoding="utf-8"?>
<ScrollView
xmlns:android="http://schemas.android.com/apk/res/android"
android:layout_width="fill_parent"
android:layout_height="wrap_content">
  <LinearLayout>
    <!-- contenu du layout -->
  </LinearLayout>
</ScrollView>
Fatigué(e) de lire sur un écran ? Découvrez ce cours en livre.

FrameLayout : un layout un peu spécial Les autres ressources

Les autres ressources

ScrollView : faire défiler le contenu d'une vue Aspect général des fichiers de ressources

Maintenant que vous avez parfaitement compris ce qu'étaient les ressources, pourquoi et comment les utiliser, je vous propose de voir… comment les créer. :D Il existe une grande variété ressources différences, c'est pourquoi on ne les verra pas toutes. Je vous présenterai ici uniquement les plus utiles et plus compliquées à utiliser.

Un dernier conseil avant d'entrer dans le vif du sujet : créez le plus de ressources possible, dès que vous le pouvez. Ainsi, vos applications seront plus flexibles, et le développement sera plus évident.

Aspect général des fichiers de ressources

Les autres ressources Les chaînes de caractères

Aspect général des fichiers de ressources

Nous allons voir comment sont constitués les fichiers de ressources qui contiennent des values (je les appellerai « données » désormais). C'est encore une fois un fichier XML, mais qui revêt cette forme-ci :

<?xml version="1.0" encoding="utf-8"?>
<resources>
  …
</resources>

Afin d'avoir un petit aperçu de ce à quoi elles peuvent ressembler, on va d'abord observer les fichiers que crée Android à la création d'un nouveau projet. Double-cliquez sur le fichier res/values/strings.xml pour ouvrir une nouvelle fenêtre (voir figure suivante).

Fenêtre d'édition des données
Fenêtre d'édition des données

On retrouve à gauche toutes les ressources qui sont contenues dans ce fichier. Là il y en a deux, c'est plutôt facile de s'y retrouver, mais imaginez un gros projet avec une cinquantaine voire une centaine de données, vous risquez de vite vous y perdre. Si vous voulez éviter ce type de désagréments, vous pouvez envisager deux manières de vous organiser :

Si vous souhaitez opter pour la seconde organisation, alors le meilleur moyen de s'y retrouver est de savoir trier les différentes ressources à l'aide du menu qui se trouve en haut de la fenêtre. Il vous permet de filtrer la liste des données en fonction de leur type. Voici la signification de tous les boutons :

De plus, le menu du milieu (voir figure suivante) vous permet de créer ou supprimer des données.

Menu du milieu

Personnellement, je n'utilise cette fenêtre que pour avoir un aperçu rapide de mes données. Cependant, dès qu'il me faut effectuer des manipulations, je préfère utiliser l'éditeur XML. D'ailleurs je ne vous apprendrai ici qu'à travailler avec un fichier XML, de manière à ce que vous ne soyez pas totalement déboussolés si vous souhaitiez utiliser une autre extension que l'ADT. Vous pouvez naviguer entre les deux interfaces à l'aide des deux boutons en bas de la fenêtre, visibles à la figure suivante.

Vous pouvez naviguer entre les deux interfaces
Référence à une ressource

Nous avons déjà vu que quand une ressource avait un identifiant, Android s'occupait d'ajouter au fichier R.java une référence à l'identifiant de cette ressource, de façon à ce que nous puissions la récupérer en l'inflatant. La syntaxe de la référence était :

R.type_de_ressource.nom_de_la_ressource

Ce que je ne vous ai pas dit, c'est qu'il était aussi possible d'y accéder en XML. Ce n'est pas tellement plus compliqué qu'en Java puisqu'il suffit de respecter la syntaxe suivante :

@type_de_ressource/nom_de_la_ressource

Par exemple pour une chaîne de caractères qui s'appellerait salut, on y ferait référence en Java à l'aide de R.strings.salut et en XML avec @string/salut.

Enfin, si la ressource à laquelle on essaie d'accéder est une ressource fournie par Android dans son SDK, il suffit de respecter la syntaxe Android.R.type_de_ressource.nom_de_la_ressource en Java et @android:type_de_ressource/nom_de_la_ressource en XML.

Fatigué(e) de lire sur un écran ? Découvrez ce cours en livre.

Les autres ressources Les chaînes de caractères

Les chaînes de caractères

Aspect général des fichiers de ressources Les drawables

Les chaînes de caractères

Vous connaissez les chaînes de caractères, c'est le mot compliqué pour désigner un texte. La syntaxe est évidente à maîtriser, par exemple si nous voulions créer une chaîne de caractères de nom « nomDeLExemple » et de valeur Texte de la chaîne qui s'appelle "nomDeLExemple" :

<string name="nomDeLExemple">Texte de la chaîne qui s appelle nomDeLExemple</string>

Et ils ont disparu où, les guillemets et l'apostrophe ?

Commençons par l'évidence, s'il n'y a ni espace, ni apostrophe dans le nom, c'est parce qu'il s'agit du nom d'une variable comme nous l'avons vu précédemment, par conséquent il faut respecter les règles de nommage d'une variable standard.

Pour ce qui est du texte, il est interdit d'insérer des apostrophes ou des guillemets. Sinon, comment Android peut-il détecter que vous avez fini d'écrire une phrase ? Afin de contourner cette limitation, vous pouvez très bien échapper les caractères gênants, c'est-à-dire les faire précéder d'un antislash (\).

<string name="nomDeLExemple">Texte de la chaîne qui s\'appelle \"nomDeLExemple\"</string>

Vous pouvez aussi encadrer votre chaîne de guillemets afin de ne pas avoir à échapper les apostrophes ; en revanche vous aurez toujours à échapper les guillemets.

<string name="nomDeLExemple">"Texte de la chaîne qui s'appelle \"nomDeLExemple\""</string>
Application

Je vous propose de créer un bouton et de lui associer une chaîne de caractères qui contient des balises HTML (<b>, <u> et <i>) ainsi que des guillemets et des apostrophes. Si vous ne connaissez pas de balises HTML, vous allez créer la chaîne suivante : « Vous connaissez l'histoire de <b>"Tom Sawyer"</b> ? ». Les balises <b></b> vous permettent de mettre du texte en gras.

Instructions
Ma correction

Le fichier strings.xml :

<?xml version="1.0" encoding="utf-8"?>
<resources>
  <string name="hello">Hello World, TroimsActivity!</string>
  <string name="histoire">Vous connaissez l\'histoire de <b>\"Tom Sawyer\"</b> ?</string>
  <string name="app_name">Troims</string>
</resources>

Et le code Java associé :

import android.app.Activity;
import android.os.Bundle;
import android.text.Html;
import android.text.Spanned;
import android.widget.Button;

public class StringExampleActivity extends Activity {
  Button button = null;
  String hist = null;
    
  @Override
  public void onCreate(Bundle savedInstanceState) {
    super.onCreate(savedInstanceState);
        
    // On récupère notre ressource au format String
    hist = getResources().getString(R.string.histoire);
    // On le convertit en Spanned
    Spanned marked_up = Html.fromHtml(hist);

    button = new Button(this);
    // Et on attribue le Spanned au bouton
    button.setText(marked_up);

    setContentView(button);
  }
}
Formater des chaînes de caractères

Le problème avec nos chaînes de caractères en tant que ressources, c'est qu'elles sont statiques. Elles ne sont pas destinées à être modifiées et par conséquent elles ne peuvent pas s'adapter.

Imaginons une application qui salue quelqu'un, qui lui donne son âge, et qui s'adapte à la langue de l'utilisateur. Il faudrait qu'elle dise : « Bonjour Anaïs, vous avez 22 ans » en français et « Hello Anaïs, you are 22 » en anglais. Cette technique est par exemple utilisée dans le jeu Civilization IV pour traduire le texte en plusieurs langues. Pour indiquer dans une chaîne de caractères à quel endroit se situe la partie dynamique, on va utiliser un code. Dans l'exemple précédent, on pourrait avoir Bonjour %1$s, vous avez %2$d ans en français et Hello %1$s, you are %2$d en anglais. L'astuce est que la première partie du code correspond à une position dans une liste d'arguments (qu'il faudra fournir) et la seconde partie à un type de texte (int, float, string, bool, …). En d'autres termes, un code se décompose en deux parties :

On va maintenant voir comment insérer les arguments. Il existe au moins deux manières de faire.

On peut le faire en récupérant la ressource :

Resources res = getResources();
// Anaïs ira en %1 et 22 ira en %2
String chaine = res.getString(R.string.hello, "Anaïs", 22);

Ou alors sur n'importe quelle chaîne avec une fonction statique de String :

// On n'est pas obligé de préciser la position puisqu'on n'a qu'un argument !
String iLike = String.format("J'aime les $s", "pâtes");
Application

C'est simple, je vais vous demander d'arriver au résultat visible à la figure suivante.

L'exemple à reproduire
Ma solution

On aura besoin de deux fichiers strings.xml : un dans le répertoire values et un dans le répertoire values-en qui contiendra le texte en anglais :

values/strings.xml

<?xml version="1.0" encoding="utf-8"?>
<resources>
  <string name="hello">Bonjour %1$s, vous avez %2$d ans.</string>
  <string name="app_name">Deums</string>
</resources>

values-en/strings.xml

<?xml version="1.0" encoding="utf-8"?>
<resources>
  <string name="hello">Hello %1$s, you are %2$d.</string>
  <string name="app_name">Deums</string>
</resources>

De plus on va donner un identifiant à notre TextView pour récupérer la chaîne :

<?xml version="1.0" encoding="utf-8"?>
<LinearLayout xmlns:android="http://schemas.android.com/apk/res/android"
  android:layout_width="fill_parent"
  android:layout_height="fill_parent"
  android:orientation="vertical" >

  <TextView
    android:id="@+id/vue"
    android:layout_width="fill_parent"
    android:layout_height="wrap_content" />

</LinearLayout>

Et enfin, on va récupérer notre TextView et afficher le texte correct pour une femme s’appelant Anaïs et qui aurait 22 ans :

import android.app.Activity;
import android.content.res.Resources;
import android.os.Bundle;
import android.widget.TextView;

public class DeumsActivity extends Activity {
  @Override
  public void onCreate(Bundle savedInstanceState) {
    super.onCreate(savedInstanceState);
        
    setContentView(R.layout.main);
        
    Resources res = getResources();
    // Anaïs se mettra dans %1 et 22 ira dans %2, mais le reste changera en fonction de la langue du terminal !
    String chaine = res.getString(R.string.hello, "Anaïs", 22);
    TextView vue = (TextView)findViewById(R.id.vue);
    vue.setText(chaine);
  }
}

Et voilà, en fonction de la langue de l'émulateur, le texte sera différent !

Fatigué(e) de lire sur un écran ? Découvrez ce cours en livre.

Aspect général des fichiers de ressources Les drawables

Les drawables

Les chaînes de caractères Les styles

Les drawables

La dénomination « drawable » rassemble tous les fichiers « dessinables » (oui, ce mot n'existe pas en français, mais « drawable » n'existe pas non plus en anglais après tout :p ), c'est-à-dire les dessins ou les images. Je ne parlerai que des images puisque ce sont les drawables les plus utilisés et les plus indispensables.

Les images matricielles

Android supporte trois types d'images : les PNG, les GIF et les JPEG. Sachez que ces trois formats n'ont pas les mêmes usages :

Il n'y a rien de plus simple que d'ajouter une image dans les ressources, puisqu'il suffit de faire glisser le fichier à l'emplacement voulu dans Eclipse (ou mettre le fichier dans le répertoire voulu dans les sources de votre projet), comme à la figure suivante, et le drawable sera créé automatiquement.

On se contente de glisser-déposer l'image dans le répertoire voulu et Android fera le reste
On se contente de glisser-déposer l'image dans le répertoire voulu et Android fera le reste
Les images extensibles

Utiliser une image permet d'agrémenter son application, mais, si on veut qu'elle soit de qualité pour tous les écrans, il faudrait une image pour chaque résolution, ce qui est long. La solution la plus pratique serait une image qui s'étire sans jamais perdre en qualité ! Dans les faits, c'est difficile à obtenir, mais certaines images sont assez simples pour qu'Android puisse déterminer comment étirer l'image en perdant le moins de qualité possible. Je fais ici référence à la technique 9-Patch. Un exemple sera plus parlant qu'un long discours : on va utiliser l'image visible à la figure suivante, qui est aimablement prêtée par ce grand monsieur, qui nous autorise à utiliser ses images, même pour des projets professionnels, un grand merci à lui.

Nous allons utiliser cette image pour l'exemple
Nous allons utiliser cette image pour l'exemple

Cette image ne paye pas de mine, mais elle pourra être étendue jusqu'à former une image immense sans pour autant être toute pixellisée. L'astuce consiste à indiquer quelles parties de l'image peuvent être étendues, et le SDK d'Android contient un outil pour vous aider dans votre démarche. Par rapport à l'endroit où vous avez installé le SDK, il se trouve dans \Android ools\draw9patch.bat. Vous pouvez directement glisser l'image dans l'application pour l'ouvrir ou bien aller dans File > Open 9-patch… (voir figure suivante).

Le logiciel Draw 9-patch

Ce logiciel contient trois zones différentes :

Si vous passez votre curseur à l'intérieur de l'image, un filtre rouge s'interposera de façon à vous indiquer que vous ne devez pas dessiner à cet endroit (mais vous pouvez désactiver ce filtre avec l'option Show lock). En effet, l'espèce de quadrillage à côté de votre image indique les zones de transparence, celles qui ne contiennent pas de dessin. Votre rôle sera d'indiquer quels bords de l'image sont extensibles et dans quelle zone de l'objet on pourra insérer du contenu. Pour indiquer les bords extensibles on va tracer un trait d'une largeur d'un pixel sur les bords haut et gauche de l'image, alors que des traits sur les bords bas et droite déterminent où peut se placer le contenu. Par exemple pour cette image, on pourrait avoir (il n'y a pas qu'une façon de faire, faites en fonction de ce que vous souhaitez obtenir) le résultat visible à la figure suivante.

Indiquez les zones extensibles ainsi que l'emplacement du contenu
Indiquez les zones extensibles ainsi que l'emplacement du contenu

Vous voyez la différence ? Les images étirées montrent beaucoup moins de pixels et les transitions entre les couleurs sont bien plus esthétiques ! Enfin pour ajouter cette image à votre projet, il vous suffit de l'enregistrer au format .9.png, puis de l'ajouter à votre projet comme un drawable standard.

L'image suivante vous montre plus clairement à quoi correspondent les bords :

À gauche, la zone qui peut être agrandie, à droite la zone dans laquelle on peut écrire
À gauche, la zone qui peut être agrandie, à droite la zone dans laquelle on peut écrire
Les commandes
Fatigué(e) de lire sur un écran ? Découvrez ce cours en livre.

Les chaînes de caractères Les styles

Les styles

Les drawables Les animations

Les styles

Souvent quand on fait une application, on adopte un certain parti pris en ce qui concerne la charte graphique. Par exemple, des tons plutôt clairs avec des boutons blancs qui font une taille de 20 pixels et dont la police du texte serait en cyan. Et pour dire qu'on veut que tous les boutons soient blancs, avec une taille de 20 pixels et le texte en cyan, il va falloir indiquer pour chaque bouton qu'on veut qu'il soit blanc, avec une taille de 20 pixels et le texte en cyan, ce qui est très vite un problème si on a beaucoup de boutons !

Afin d'éviter d'avoir à se répéter autant, il est possible de définir ce qu'on appelle un style. Un style est un ensemble de critères esthétiques dont l'objectif est de pouvoir définir plusieurs règles à différents éléments graphiques distincts. Ainsi, il est plus évident de créer un style « Boutons persos », qui précise que la cible est « blanche, avec une taille de 20 pixels et le texte en cyan » et d'indiquer à tous les boutons qu'on veut qu'ils soient des « Boutons persos ». Et si vous voulez mettre tous vos boutons en jaune, il suffit simplement de changer l'attribut blanc du style « Bouton persos » en jaune .

Voici la forme standard d'un style :

<resources>
  <style name="nom_du_style" parent="nom_du_parent">
    <item name="propriete_1">valeur_de_la_propriete_1</item>
    <item name="propriete_2">valeur_de_la_propriete_2</item>
    <item name="propriete_3">valeur_de_la_propriete_3</item>
    …
    <item name="propriete_n">valeur_de_la_propriete_n</item>
  </style>
</resources>

Voici les règles à respecter :

Le style suivant permet de mettre du texte en cyan :

<style name="texte_cyan">
  <item name="android:textColor">#00FFFF</item>
</style>

Les deux styles suivants héritent du style précédent en rajoutant d'autres attributs :

<style name="texte_cyan_grand" parent="texte_cyan">
  <!-- On récupère la couleur du texte définie par le parent -->
  <item name="android:textSize">20sp</item>
</style>
<style name="texte_rouge_grand" parent="texte_cyan_grand">
  <!-- On écrase la couleur du texte définie par le parent, mais on garde la taille -->
  <item name="android:textColor">#FF0000</item>
</style>

Il est ensuite possible d'attribuer un style à une vue en XML avec l'attribut style="identifiant_du_style". Cependant, un style ne s'applique pas de manière dynamique en Java, il faut alors préciser le style à utiliser dans le constructeur. Regardez le constructeur d'une vue : public View (Context contexte, AttributeSet attrs). Le paramètre attrs est facultatif, et c'est lui qui permet d'attribuer un style à une vue. Par exemple :

Button bouton = new Button (this, R.style.texte_rouge_grand);
Fatigué(e) de lire sur un écran ? Découvrez ce cours en livre.

Les drawables Les animations

Les animations

Les styles TP : un bloc-notes

Les animations

Pour donner un peu de dynamisme à notre interface graphique, on peut faire en sorte de bouger, faire tourner, agrandir ou faire disparaître une vue ou un ensemble de vues. Mais au préalable sachez qu'il est possible de placer un système de coordonnées sur notre écran de manière à pouvoir y situer les éléments. Comme à la figure suivante, l'axe qui va de gauche à droite s'appelle l'axe X et l'axe qui va de haut en bas s'appelle l'axe Y.

L'axe horizontal est X, l'axe vertical est Y

Voici quelques informations utiles :

Définition en XML

Contrairement aux chaînes de caractères et aux styles, les animations ne sont pas des données mais des ressources indépendantes, comme l'étaient les drawables. Elles doivent être définies dans le répertoire res/anim/.

Pour un widget

Il existe quatre animations de base qu'il est possible d'effectuer sur une vue (que ce soit un widget ou un layout !). Une animation est décrite par un état de départ pour une vue et un état d'arrivée : par exemple on part d'une vue visible pour qu'elle devienne invisible.

Transparence

<alpha> permet de faire apparaître ou disparaître une vue.

Rotation

<rotate> permet de faire tourner une vue autour d'un axe.

Taille

<scale> permet d'agrandir ou de réduire une vue.

Mouvement

<translate> permet de faire subir une translation à une vue (mouvement rectiligne).

Sachez qu'il est en plus possible de regrouper les animations en un ensemble et de définir un horaire de début et un horaire de fin. Le nœud qui représente cet ensemble est de type <set>. Tous les attributs qui sont passés à ce nœud se répercuteront sur les animations qu'il contient. Par exemple :

<?xml version="1.0" encoding="utf-8"?>
<set xmlns:android="http://schemas.android.com/apk/res/android">
  <scale
    android:fromXScale="1.0"
    android:fromYScale="1.0"
    android:toXScale="2.0"
    android:toYScale="0.5"
    android:pivotX="50%"
    android:pivotY="50%" />
  <alpha
    android:fromAlpha="1.0"
    android:toAlpha="0.0" />
</set>

Dans ce code, le scale et l'alpha se feront en même temps ; cependant notre objectif va être d'effectuer d'abord le scale, et seulement après l'alpha. Pour cela, on va dire au scale qu'il démarrera exactement au lancement de l'animation, qu'il durera 0,3 seconde et on dira à l'alpha de démarrer à partir de 0,3 seconde, juste après le scale. Pour qu'une animation débute immédiatement, il ne faut rien faire, c'est la propriété par défaut. En revanche pour qu'elle dure 0,3 seconde, il faut utiliser l'attribut android:duration qui prend comme valeur la durée en millisecondes (ça veut dire qu'il vous faut multiplier le temps en secondes par 1000). Enfin, pour définir à quel moment l'alpha débute, c'est-à-dire avec quel retard, on utilise l'attribut android:startOffset (toujours en millisecondes). Par exemple, pour que le scale démarre immédiatement, dure 0,3 seconde et soit suivi par un alpha qui dure 2 secondes, voici ce qu'on écrira :

<?xml version="1.0" encoding="utf-8"?>
<set xmlns:android="http://schemas.android.com/apk/res/android">
  <scale
    android:fromXScale="1.0"
    android:fromYScale="1.0"
    android:toXScale="2.0"
    android:toYScale="0.5"
    android:pivotX="50%"
    android:pivotY="50%"
    android:duration="300"/>
  <alpha
    android:fromAlpha="1.0"
    android:toAlpha="0.0"
    android:startOffset="300"
    android:duration="2000"/>
</set>

Un dernier détail. Une animation permet de donner du dynamisme à une vue, mais elle n'effectuera pas de changements réels sur l'animation : l'animation effectuera l'action, mais uniquement sur le plan visuel. Ainsi, si vous essayez ce code, Android affichera un mouvement, mais une fois l'animation finie, les vues redeviendront exactement comme elles étaient avant le début de l'animation. Heureusement, il est possible de demander à votre animation de changer les vues pour qu'elles correspondent à leur état final à la fin de l'animation. Il suffit de rajouter les deux attributs android:fillAfter="true" et android:fillEnabled="true".

Enfin je ne vais pas abuser de votre patience, je comprendrais que vous ayez envie d'essayer votre nouveau joujou. Pour ce faire, c'est très simple, utilisez la classe AnimationUtils.

// On crée un utilitaire de configuration pour cette animation
Animation animation = AnimationUtils.loadAnimation(contexte_dans_lequel_se_situe_la_vue, identifiant_de_l_animation);
// On l'affecte au widget désiré, et on démarre l'animation
le_widget.startAnimation(animation);
Pour un layout

Si vous effectuez l'animation sur un layout, alors vous aurez une petite manipulation à faire. En fait, on peut très bien appliquer une animation normale à un layout avec la méthode que nous venons de voir, mais il se trouve qu'on voudra parfois faire en sorte que l'animation se propage parmi les enfants du layout pour donner un joli effet.

Tout d'abord, il vous faut créer un nouveau fichier XML, toujours dans le répertoire res/anim, mais la racine de celui-ci sera un nœud de type <layoutAnimation> (attention au « l » minuscule !). Ce nœud peut prendre trois attributs. Le plus important est android:animation puisqu'il faut y mettre l'identifiant de l'animation qu'on veut passer au layout. On peut ensuite définir le délai de propagation de l'animation entre les enfants à l'aide de l'attribut android:delay. Le mieux est d'utiliser un pourcentage, par exemple 100% pour attendre que l'animation soit finie ou 0% pour ne pas attendre. Enfin, on peut définir l'ordre dans lequel l'animation s'effectuera parmi les enfants avec android:animationOrder, qui peut prendre les valeurs : normal pour l'ordre dans lequel les vues ont été ajoutées au layout, reverse pour l'ordre inverse et random pour une distribution aléatoire entre les enfants.

On obtient alors :

<?xml version="1.0" encoding="utf-8"?>
<layoutAnimation xmlns:android="http://schemas.android.com/apk/res/android" 
  android:delay="10%"
  android:animationOrder="random"
  android:animation="@anim/animation_standard"
/>

Puis on peut l'utiliser dans le code Java avec :

LayoutAnimationController animation = AnimationUtils.loadLayoutAnimation(contexte_dans_lequel_se_situe_la_vue, identifiant_de_l_animation);
layout.setLayoutAnimation(animation);
Un dernier raffinement : l'interpolation

Nos animations sont super, mais il manque un petit quelque chose qui pourrait les rendre encore plus impressionnantes. Si vous testez les animations, vous verrez qu'elles sont constantes, elles ne montrent pas d'effets d'accélération ou de décélération par exemple. On va utiliser ce qu'on appelle un agent d'interpolation, c'est-à-dire une fonction mathématique qui va calculer dans quel état doit se trouver notre animation à un moment donné pour simuler un effet particulier.

Regardez la figure suivante : en rouge, sans interpolation, la vitesse de votre animation reste identique pendant toute la durée de l'animation. En bleu, avec interpolation, votre animation démarrera très lentement et accélérera avec le temps. Heureusement, vous n'avez pas besoin d'être bons en maths pour utiliser les interpolateurs. :D

La vitesse de l'animation s'accélère avec le temps

Vous pouvez rajouter un interpolateur à l'aide de l'attribut android:interpolator, puis vous pouvez préciser quel type d'effet vous souhaitez obtenir à l'aide d'une des valeurs suivantes :

Enfin, si on place un interpolateur dans un <set>, il est probable qu'on veuille le partager à tous les enfants de ce <set>. Pour propager une interpolation à tous les enfants d'un ensemble, il faut utiliser l'attribut android:shareInterpolator="true".

En ce qui concerne les répétitions, il existe aussi un interpolateur, mais il y a plus pratique. Préférez plutôt la combinaison des attributs android:repeatCount et android:repeatMode. Le premier définit le nombre de répétitions de l'animation qu'on veut effectuer (-1 pour un nombre infini, 0 pour aucune répétition, et n'importe quel autre nombre entier positif pour fixer un nombre précis de répétitions), tandis que le second s'occupe de la façon dont les répétitions s'effectuent. On peut lui affecter la valeur restart (répétition normale) ou alors reverse (à la fin de l'animation, on effectue la même animation mais à l'envers).

L'évènementiel dans les animations

Il y a trois évènements qui peuvent être gérés dans le code : le lancement de l'animation, la fin de l'animation, et chaque début d'une répétition. C'est aussi simple que :

animation.setAnimationListener(new AnimationListener() {
  public void onAnimationEnd(Animation _animation) {
    // Que faire quand l'animation se termine ? (n'est pas lancé à la fin d'une répétition)
  }

  public void onAnimationRepeat(Animation _animation) {
    // Que faire quand l'animation se répète ?
  }

  public void onAnimationStart(Animation _animation) {
    // Que faire au premier lancement de l'animation ?
  }
});
Fatigué(e) de lire sur un écran ? Découvrez ce cours en livre.

Les styles TP : un bloc-notes

TP : un bloc-notes

Les animations Objectif

Notre premier TP ! Nous avions bien sûr déjà fait un petit programme avec le calculateur d'IMC, mais cette fois nous allons réfléchir à tous les détails pour faire une application qui plaira à d'éventuels utilisateurs : un bloc-notes.

En théorie, vous verrez à peu près tout ce qui a été abordé jusque là, donc s'il vous manque une information, pas de panique, on respire un bon coup et on regarde dans les chapitres précédents, en quête d'informations. Je vous donnerai évidemment la solution à ce TP, mais ce sera bien plus motivant pour vous si vous réussissez seuls. Une dernière chose : il n'existe pas une solution mais des solutions. Si vous parvenez à réaliser cette application en n'ayant pas le même code que moi, ce n'est pas grave, l'important c'est que cela fonctionne.

Objectif

TP : un bloc-notes Spécifications techniques

Objectif

L'objectif ici va être de réaliser un programme qui mettra en forme ce que vous écrivez. Cela ne sera pas très poussé : mise en gras, en italique, souligné, changement de couleur du texte et quelques smileys. Il y aura une visualisation de la mise en forme en temps réel. Le seul hic c'est que… vous ne pourrez pas enregistrer le texte, étant donné que nous n'avons pas encore vu comment faire.

Ici, on va surtout se concentrer sur l'aspect visuel du TP. C'est pourquoi nous allons essayer d'utiliser le plus de widgets et de layouts possible. Mais en plus, on va exploiter des ressources pour nous simplifier la vie sur le long terme. La figure suivante vous montre ce que j'obtiens. Ce n'est pas très joli, mais ça fonctionne.

Voici à quoi va ressembler l'application
Voici à quoi va ressembler l'application

Vous pouvez voir que l'écran se divise en deux zones :

Le menu

Chaque bouton permet d'effectuer une des commandes de base d'un éditeur de texte. Par exemple, le bouton Gras met une portion du texte en gras, appuyer sur n'importe lequel des smileys permet d'insérer cette image dans le texte et les trois couleurs permettent de choisir la couleur de l'ensemble du texte (enfin vous pouvez le faire pour une portion du texte si vous le désirez, c'est juste plus compliqué).

Ce menu est mouvant. En appuyant sur le bouton Cacher, le menu se rétracte vers le haut jusqu'à disparaître. Puis, le texte sur le bouton devient « Afficher » et cliquer dessus fait redescendre le menu (voir figure suivante).

Le bouton « Afficher »
Le bouton « Afficher »
L'éditeur

Je vous en parlais précédemment, nous allons mettre en place une zone de prévisualisation qui permettra de voir le texte mis en forme en temps réel, comme sur l'image suivante.

Le texte est mis en forme en temps téel dans la zone de prévisualisation
Le texte est mis en forme en temps téel dans la zone de prévisualisation
Fatigué(e) de lire sur un écran ? Découvrez ce cours en livre.

TP : un bloc-notes Spécifications techniques

Spécifications techniques

Objectif Déboguer des applications Android

Spécifications techniques

Fichiers à utiliser

On va d'abord utiliser les smileys du Site du Zéro :

:)
:D
;)

.

Pour les boutons, j'ai utilisé les 9-patches visibles à la figure suivante.

Carré bleu
Carré vert
Le HTML
Les balises

Comme vous avez pu le constater, nos textes seront formatés à l'aide du langage de balisage HTML. Rappelez-vous, je vous avais déjà dit qu'il était possible d’interpréter du HTML dans un TextView ; cependant, on va procéder un peu différemment ici comme je vous l'indiquerai plus tard.

Heureusement, vous n'avez pas à connaître le HTML, juste certaines balises de base que voici :

Effet désiré

Balise

Écrire en gras

<b>Le texte</b>

Écrire en italique

<i>Le texte</i>

Souligner du texte

<u>Le texte</u>

Insérer une image

<img src="Nom de l'image">

Changer la couleur de la police

<font color="Code couleur">Le texte</font>

L'évènementiel

Ensuite, on a dit qu'il fallait que le TextView interprète en temps réel le contenu de l'EditText. Pour cela, il suffit de faire en sorte que chaque modification de l'EditText provoque aussi une modification du TextView : c'est ce qu'on appelle un évènement. Comme nous l'avons déjà vu, pour gérer les évènements, nous allons utiliser un Listener. Dans ce cas précis, ce sera un objet de type TextWatcher qui fera l'affaire. On peut l'utiliser de cette manière :

editText.addTextChangedListener(new TextWatcher() {
  @Override
  /**
   * s est la chaîne de caractères qui est en train de changer
  */
  public void onTextChanged(CharSequence s, int start, int before, int count) {
    // Que faire au moment où le texte change ?
  }

  @Override
  /**
   * @param s La chaîne qui a été modifiée
   * @param count Le nombre de caractères concernés
   * @param start L'endroit où commence la modification dans la chaîne
   * @param after La nouvelle taille du texte
  */
  public void beforeTextChanged(CharSequence s, int start, int count, int after) {
    // Que faire juste avant que le changement de texte soit pris en compte ?
  }

  @Override
  /**
   * @param s L'endroit où le changement a été effectué
  */
  public void afterTextChanged(Editable s) {
    // Que faire juste après que le changement de texte a été pris en compte ?				
  }
});

De plus, il nous faut penser à autre chose. L'utilisateur va vouloir appuyer sur Entrée pour revenir à la ligne quand il sera dans l'éditeur. Le problème est qu'en HTML il faut préciser avec une balise qu'on veut faire un retour à la ligne ! S'il appuie sur Entrée, aucun retour à la ligne ne sera pris en compte dans le TextView, alors que dans l'EditText, si. C'est pourquoi il va falloir faire attention aux touches que presse l'utilisateur et réagir en fonction du type de touche. Cette détection est encore un évènement, il s'agit donc encore d'un rôle pour un Listener : cette fois, le OnKeyListener. Il se présente ainsi :

editText.setOnKeyListener(new View.OnKeyListener() {
  /**
   * Que faire quand on appuie sur une touche ?
   * @param v La vue sur laquelle s'est effectué l'évènement
   * @param keyCode Le code qui correspond à la touche
   * @param event L'évènement en lui-même
  */
  public boolean onKey(View v, int keyCode, KeyEvent event) {
    // …
  }
});

Le code pour la touche Entrée est 66. Le code HTML du retour à la ligne est <br />.

Les images

Pour pouvoir récupérer les images en HTML, il va falloir préciser à Android comment les récupérer. On utilise pour cela l'interface Html.ImageGetter. On va donc faire implémenter cette interface à une classe et devoir implémenter la seule méthode à implémenter : public Drawable getDrawable (String source). À chaque fois que l'interpréteur HTML rencontrera une balise pour afficher une image de ce style <img src="source">, alors l'interpréteur donnera à la fonction getDrawable la source précisée dans l'attribut src, puis l'interpréteur affichera l'image que renvoie getDrawable. On a par exemple :

public class Exemple implements ImageGetter {
  @Override
  public Drawable getDrawable(String smiley) {
    Drawable retour = null;
	
    Resources resources = context.getResources();
	
    retour = resources.getDrawable(R.drawable.ic_launcher);
		
    // On délimite l'image (elle va de son coin en haut à gauche à son coin en bas à droite)
    retour.setBounds(0, 0, retour.getIntrinsicWidth(), retour.getIntrinsicHeight());
    return retour;
  }
}

Enfin, pour interpréter le code HTML, utilisez la fonction public Spanned Html.fromHtml(String source, Html.ImageGetter imageGetter, null) (nous n'utiliserons pas le dernier paramètre). L'objet Spanned retourné est celui qui doit être inséré dans le TextView.

Les codes pour chaque couleur

La balise <font color="couleur"> a besoin qu'on lui précise un code pour savoir quelle couleur afficher. Vous devez savoir que :

L'animation

On souhaite faire en sorte que le menu se rétracte et ressorte à volonté. Le problème, c'est qu'on a besoin de la hauteur du menu pour pouvoir faire cette animation, et cette mesure n'est bien sûr pas disponible en XML. On va donc devoir faire une animation de manière programmatique.

Comme on cherche uniquement à déplacer linéairement le menu, on utilisera la classe TranslateAnimation, en particulier son constructeur public TranslateAnimation (float fromXDelta, float toXDelta, float fromYDelta, float toYDelta). Chacun de ces paramètres permet de définir sur les deux axes (X et Y) d'où part l'animation (from) et jusqu'où elle va (to). Dans notre cas, on aura besoin de deux animations : une pour faire remonter le menu, une autre pour le faire descendre.

Pour faire remonter le menu, on va partir de sa position de départ (donc fromXDelta = 0 et fromYDelta = 0, c'est-à-dire qu'on ne bouge pas le menu sur aucun des deux axes au début) et on va le déplacer sur l'axe Y jusqu'à ce qu'il sorte de l'écran (donc toXDelta = 0 puisqu'on ne bouge pas et toYDelta = -tailleDuMenu puisque, rappelez-vous, l'axe Y part du haut pour aller vers le bas). Une fois l'animation terminée, on dissimule le menu avec la méthode setVisibility(VIEW.Gone).

Avec un raisonnement similaire, on va d'abord remettre la visibilité à une valeur normale (setVisibility(VIEW.Visible)) et on déplacera la vue de son emplacement hors cadre jusqu'à son emplacement normal (donc fromXDelta = 0, fromYDelta = -tailleDuMenu, toXDelta = 0 et toYDelta = 0).

Il est possible d'ajuster la vitesse avec la fonction public void setDuration (long durationMillis). Pour rajouter un interpolateur, on peut utiliser la fonction public void setInterpolator (Interpolator i) ; j'ai par exemple utilisé un AccelerateInterpolator.

Enfin, je vous conseille de créer un layout personnalisé pour des raisons pratiques. Je vous laisse imaginer un peu comment vous débrouiller ; cependant, sachez que pour utiliser une vue personnalisée dans un fichier XML, il vous faut préciser le package dans lequel elle se trouve, suivi du nom de la classe. Par exemple :

<nom.du.package.NomDeLaClasse>
Liens

Plus d'informations :

Fatigué(e) de lire sur un écran ? Découvrez ce cours en livre.

Objectif Déboguer des applications Android

Déboguer des applications Android

Spécifications techniques Ma solution

Déboguer des applications Android

Quand on veut déboguer en Java, sans passer par le débogueur, on utilise souvent System.out.println afin d'afficher des valeurs et des messages dans la console. Cependant, on est bien embêté avec Android, puisqu'il n'est pas possible de faire de System.out.println. En effet, si vous faites un System.out.println, vous envoyez un message dans la console du terminal sur lequel s'exécute le programme, c'est-à-dire la console du téléphone, de la tablette ou de l'émulateur ! Et vous n'y avez pas accès avec Eclipse. Alors, qu'est-ce qui existe pour la remplacer ?

Laissez-moi vous présenter le Logcat. C'est un outil de l'ADT, une sorte de journal qui permet de lire des entrées, mais surtout d'en écrire. Voyons d'abord comment l'ouvrir. Dans Eclipse, allez dans Window > Show View > Logcat. Normalement, il s'affichera en bas de la fenêtre, dans la partie visible à la figure suivante.

Le Logcast est ouvert
Le Logcast est ouvert

La première chose à faire, c'est de cliquer sur le troisième bouton en haut à droite (voir figure suivante).

Cliquez sur le troisième bouton
Cliquez sur le troisième bouton

Félicitations, vous venez de vous débarrasser d'un nombre incalculable de bugs laissés dans le Logcat ! En ce qui concerne les autres boutons, celui de gauche permet d'enregistrer le journal dans un fichier externe, le deuxième, d'effacer toutes les entrées actuelles du journal afin d'obtenir un journal vierge, et le dernier bouton permet de mettre en pause pour ne plus voir le journal défiler sans cesse.

Pour ajouter des entrées manuellement dans le Logcat, vous devez tout d'abord importer android.util.Log dans votre code. Vous pouvez ensuite écrire des messages à l'aide de plusieurs méthodes. Chaque message est accompagné d'une étiquette, qui permet de le retrouver facilement dans le Logcat.

Vous pouvez ensuite filtrer les messages que vous souhaitez afficher dans le Logcat à l'aide de la liste déroulante visible à la figure suivante.

Cette liste déroulante permet d'afficher dans le Logcat les messages que vous souhaitez
Cette liste déroulante permet d'afficher dans le Logcat les messages que vous souhaitez

Vous voyez, la première lettre utilisée dans le code indique un type de message : v pour Verbose, d pour Debug, etc.

Par exemple avec le code :

Log.d("Essai", "Coucou les Zéros !");
TextView x = null;
x.setText("Va planter");

On obtient la figure suivante.

Une liste d'erreurs s'affiche

À la figure suivante, on peut voir le message que j'avais inséré.

le message que j'avais inséré s'affiche bien

Avec, dans les colonnes (de gauche à droite) :

On peut aussi voir à la figure suivante que mon étourderie a provoqué un plantage de l'application.

L'application a planté, il suffit de regarder le message pour savoir où

Ce message signifie qu'il y a eu une exception de type NullPointerException (provoquée quand on veut utiliser un objet qui vaut null). Vous pouvez voir à la deuxième ligne que cette erreur est intervenue dans ma classe RelativeLayoutActivity qui appartient au package sdz.chapitreDeux.relativeLayout. L'erreur s'est produite dans la méthode onCreate, à la ligne 23 de mon code pour être précis. Enfin, pas besoin de fouiller, puisqu'un double-clic sur l'une de ces lignes permet d'y accéder directement.

Fatigué(e) de lire sur un écran ? Découvrez ce cours en livre.

Spécifications techniques Ma solution

Ma solution

Déboguer des applications Android Objectifs secondaires

Ma solution

Les ressources
Couleurs utilisées

J'ai défini une ressource de type values qui contient toutes mes couleurs. Elle contient :

<resources>
  <color name="background">#99CCFF</color>
  <color name="black">#000000</color>
  <color name="translucide">#00000000</color>
</resources>

La couleur translucide est un peu différente des autres qui sont des nombres hexadécimaux sur 8 bits : elle est sur 8 + 2 bits. En fait, les deux bits supplémentaires expriment la transparence. Je l'ai mise à 00, comme ça elle représente les objets transparents.

Styles utilisés

Parce qu'ils sont bien pratiques, j'ai utilisé des styles, par exemple pour tous les textes qui doivent prendre la couleur noire :

<resources>
  <style name="blueBackground">
    <item name="android:background">@color/background</item>
  </style>
    
  <style name="blackText">
    <item name="android:textColor">@color/black</item>
  </style>
    
  <style name="optionButton">
    <item name="android:background">@drawable/option_button</item>
  </style>
    
  <style name="hideButton">
    <item name="android:background">@drawable/hide_button</item>
  </style>
    
  <style name="translucide">
    <item name="android:background">@color/translucide</item>
  </style>
</resources>

Rien de très étonnant encore une fois. Notez bien que le style appelé translucide me permettra de mettre en transparence le fond des boutons qui affichent des smileys.

Les chaînes de caractères

Sans surprise, j'utilise des ressources pour contenir mes string :

<resources>
  <string name="app_name">Notepad</string>
  <string name="hide">Cacher</string>
  <string name="show">Afficher</string>
  <string name="bold">Gras</string>
  <string name="italic">Italique</string>
  <string name="underline">Souligné</string>
  <string name="blue">Bleu</string>
  <string name="red">Rouge</string>
  <string name="black">Noir</string>
  <string name="smileys">Smileys :</string>
  <string name="divider">Séparateur</string>
  <string name="edit">Édition :</string>
  <string name="preview">Prévisualisation : </string>
  <string name="smile">Smiley content</string>
  <string name="clin">Smiley qui fait un clin d\oeil</string>
  <string name="heureux">Smiley avec un gros sourire</string>
</resources>
Le Slider

J'ai construit une classe qui dérive de LinearLayout pour contenir toutes mes vues et qui s'appelle Slider. De cette manière, pour faire glisser le menu, je fais glisser toute l'activité et l'effet est plus saisissant. Mon Slider possède plusieurs attributs :

Finalement, cette classe ne possède qu'une grosse méthode, qui permet d'ouvrir ou de fermer le menu :

/**
 * Utilisée pour ouvrir ou fermer le menu.
 * @return true si le menu est désormais ouvert.
*/
public boolean toggle() {
  //Animation de transition.
  TranslateAnimation animation = null;

  // On passe de ouvert à fermé (ou vice versa)
  isOpen = !isOpen;

  // Si le menu est déjà ouvert
  if (isOpen) 
  {
    // Animation de translation du bas vers le haut
    animation = new TranslateAnimation(0.0f, 0.0f, -toHide.getHeight(), 0.0f);
    animation.setAnimationListener(openListener);
  } else
  {
    // Sinon, animation de translation du haut vers le bas
    animation = new TranslateAnimation(0.0f, 0.0f, 0.0f, -toHide.getHeight());
    animation.setAnimationListener(closeListener);
  }

  // On détermine la durée de l'animation
  animation.setDuration(SPEED);
  // On ajoute un effet d'accélération
  animation.setInterpolator(new AccelerateInterpolator());
  // Enfin, on lance l'animation
  startAnimation(animation);

  return isOpen;
}
Le layout

Tout d'abord, je rajoute un fond d'écran et un padding au layout pour des raisons esthétiques. Comme mon Slider se trouve dans le package sdz.chapitreDeux.notepad, je l'appelle avec la syntaxe sdz.chapitreDeux.notepad.Slider :

<sdz.chapitreDeux.notepad.Slider xmlns:android="http://schemas.android.com/apk/res/android"
  android:id="@+id/slider"
  android:layout_width="fill_parent"
  android:layout_height="fill_parent"
  android:orientation="vertical"
  android:padding="5dip"
  style="@style/blueBackground" >
  <!-- Restant du code -->
</sdz.chapitreDeux.notepad.Slider>

Ensuite, comme je vous l'ai dit dans le chapitre consacré aux layouts, on va éviter de cumuler les LinearLayout, c'est pourquoi j'ai opté pour le très puissant RelativeLayout à la place :

<RelativeLayout
  android:id="@+id/toHide"
  android:layout_width="fill_parent"
  android:layout_height="wrap_content"
  android:layoutAnimation="@anim/main_appear"
  android:paddingLeft="10dip"
  android:paddingRight="10dip" >

  <Button
    android:id="@+id/bold"
    style="@style/optionButton"
    android:layout_width="wrap_content"
    android:layout_height="wrap_content"
    android:layout_alignParentLeft="true"
    android:layout_alignParentTop="true"
    android:text="@string/bold"
  />

  <TextView
    android:id="@+id/smiley"
    style="@style/blackText"
    android:layout_width="wrap_content"
    android:layout_height="wrap_content"
    android:layout_alignParentLeft="true"
    android:layout_below="@id/bold"
    android:paddingTop="5dip"
    android:text="@string/smileys" 
  />

  <ImageButton
    android:id="@+id/smile"
    android:layout_width="wrap_content"
    android:layout_height="wrap_content"
    android:layout_below="@id/bold"
    android:layout_toRightOf="@id/smiley"
    android:contentDescription="@string/smile"
    android:padding="5dip"
    android:src="@drawable/smile"
    style="@style/translucide"  
  />

  <ImageButton
    android:id="@+id/heureux"
    android:layout_width="wrap_content"
    android:layout_height="wrap_content"
    android:layout_alignTop="@id/smile"
    android:layout_centerHorizontal="true"
    android:contentDescription="@string/heureux"
    android:padding="5dip"
    android:src="@drawable/heureux"
    style="@style/translucide" 
  />

  <ImageButton
    android:id="@+id/clin"
    android:layout_width="wrap_content"
    android:layout_height="wrap_content"
    android:layout_alignTop="@id/smile"
    android:layout_alignLeft="@+id/underline"
    android:layout_alignRight="@+id/underline"
    android:contentDescription="@string/clin"
    android:padding="5dip"
    android:src="@drawable/clin"
    style="@style/translucide" 
  />

  <Button
    android:id="@+id/italic"
    style="@style/optionButton"
    android:layout_width="wrap_content"
    android:layout_height="wrap_content"
    android:layout_alignParentTop="true"
    android:layout_centerHorizontal="true"
    android:text="@string/italic" 
  />

  <Button
    android:id="@+id/underline"
    style="@style/optionButton"
    android:layout_width="wrap_content"
    android:layout_height="wrap_content"
    android:layout_alignParentTop="true"
    android:layout_alignParentRight="true"
    android:text="@string/underline" 
  />
	
  <RadioGroup
    android:id="@+id/colors"
    android:layout_width="wrap_content"
    android:layout_height="wrap_content"
    android:layout_alignParentLeft="true"
    android:layout_alignParentRight="true"
    android:layout_below="@id/heureux"
    android:orientation="horizontal" >

    <RadioButton
      android:id="@+id/black"
      style="@style/blackText"
      android:layout_width="wrap_content"
      android:layout_height="wrap_content"  
      android:checked="true"
      android:text="@string/black" 
    />
    <RadioButton
      android:id="@+id/blue"
      style="@style/blackText"
      android:layout_width="wrap_content"
      android:layout_height="wrap_content"      
      android:text="@string/blue" 
    />
    <RadioButton
      android:id="@+id/red"
      style="@style/blackText"
      android:layout_width="wrap_content"
      android:layout_height="wrap_content"     
      android:text="@string/red" 
    />
  </RadioGroup>
</RelativeLayout>

On trouve ensuite le bouton pour actionner l'animation. On parle de l'objet au centre du layout parent (sur l'axe horizontal) avec l'attribut android:layout_gravity="center_horizontal".

<Button
  android:id="@+id/hideShow"
  style="@style/hideButton"
  android:layout_width="wrap_content"
  android:layout_height="wrap_content"
  android:paddingBottom="5dip"
  android:layout_gravity="center_horizontal"
  android:text="@string/hide" />

J'ai ensuite rajouté un séparateur pour des raisons esthétiques. C'est une ImageView qui affiche une image qui est présente dans le système Android ; faites de même quand vous désirez faire un séparateur facilement !

<ImageView
  android:src="@android:drawable/divider_horizontal_textfield"
  android:layout_width="fill_parent"
  android:layout_height="wrap_content"
  android:scaleType="fitXY"
  android:paddingLeft="5dp"
  android:paddingRight="5dp"
  android:paddingBottom="2dp"
  android:paddingTop="2dp"
  android:contentDescription="@string/divider" />

La seconde partie de l'écran est représentée par un TableLayout — plus par intérêt pédagogique qu'autre chose. Cependant, j'ai rencontré un comportement étrange (mais qui est voulu, d'après Google…). Si on veut que notre EditText prenne le plus de place possible dans le TableLayout, on doit utiliser android:stretchColumns, comme nous l'avons déjà vu. Cependant, avec ce comportement, le TextView ne fera pas de retour à la ligne automatique, ce qui fait que le texte dépasse le cadre de l'activité. Pour contrer ce désagrément, au lieu d'étendre la colonne, on la rétrécit avec android:shrinkColumns et on ajoute un élément invisible qui prend le plus de place possible en largeur. Regardez vous-mêmes :

<TableLayout
  android:layout_width="fill_parent"
  android:layout_height="fill_parent"
  android:shrinkColumns="1" >

  <TableRow
    android:layout_width="fill_parent"
    android:layout_height="fill_parent" >
    
    <TextView
      android:text="@string/edit"
      android:layout_width="fill_parent"
      android:layout_height="fill_parent"
      style="@style/blackText" />

    <EditText
       android:id="@+id/edit"
       android:layout_width="fill_parent"
       android:layout_height="wrap_content"
       android:gravity="top"
       android:inputType="textMultiLine"
       android:lines="5"
       android:textSize="8sp" />

  </TableRow>

  <TableRow
    android:layout_width="fill_parent"
    android:layout_height="fill_parent" >
       
    <TextView
      android:layout_width="fill_parent"
      android:layout_height="fill_parent"
      android:text="@string/preview"
      style="@style/blackText" />

    <TextView
      android:id="@+id/text"
      android:layout_width="fill_parent"
      android:layout_height="fill_parent"
      android:textSize="8sp"
      android:text=""
      android:scrollbars="vertical"
      android:maxLines = "100"
      android:paddingLeft="5dip"
      android:paddingTop="5dip"
      style="@style/blackText" />

  </TableRow>
  
  <TableRow
    android:layout_width="fill_parent"
    android:layout_height="fill_parent" >
    <TextView
      android:layout_width="fill_parent"
      android:layout_height="fill_parent"
      android:text="" />

    <TextView
      android:layout_width="fill_parent"
      android:layout_height="fill_parent"
      android:text="                    " />

  </TableRow>
  
</TableLayout>
Le code
Le SmileyGetter

On commence par la classe que j'utilise pour récupérer mes smileys dans mes drawables. On lui donne le Context de l'application en attribut :

/**
 * Récupère une image depuis les ressources
 * pour les ajouter dans l'interpréteur HTML
*/
public class SmileyGetter implements ImageGetter {
  /* Context de notre activité */
  protected Context context = null;
  
  public SmileyGetter(Context c) {
    context = c;
  }

  public void setContext(Context context) {
    this.context = context;
  }

  @Override
  /**
   * Donne un smiley en fonction du paramètre d'entrée
   * @param smiley Le nom du smiley à afficher
   */
  public Drawable getDrawable(String smiley) {
    Drawable retour = null;
    
    // On récupère le gestionnaire de ressources
    Resources resources = context.getResources();
    
    // Si on désire le clin d'œil…
    if(smiley.compareTo("clin") == 0)
      // … alors on récupère le drawable correspondant
      retour = resources.getDrawable(R.drawable.clin);
    else if(smiley.compareTo("smile") == 0)
      retour = resources.getDrawable(R.drawable.smile);
    else
      retour = resources.getDrawable(R.drawable.heureux);
    // On délimite l'image (elle va de son coin en haut à gauche à son coin en bas à droite)
    retour.setBounds(0, 0, retour.getIntrinsicWidth(), retour.getIntrinsicHeight());
    return retour;
  }
}
L'activité

Enfin, le principal, le code de l'activité :

public class NotepadActivity extends Activity {
  /* Récupération des éléments du GUI */
  private Button hideShow = null;
  private Slider slider = null;
  private RelativeLayout toHide = null;
  private EditText editer = null;
  private TextView text = null;
  private RadioGroup colorChooser = null;

  private Button bold = null;
  private Button italic = null;
  private Button underline = null;

  private ImageButton smile = null;
  private ImageButton heureux = null;
  private ImageButton clin = null;

  /* Utilisé pour planter les smileys dans le texte */
  private SmileyGetter getter = null;

  /* Couleur actuelle du texte */
  private String currentColor = "#000000";

  @Override
  public void onCreate(Bundle savedInstanceState) {
    super.onCreate(savedInstanceState);
    setContentView(R.layout.main);

    getter = new SmileyGetter(this);

    // On récupère le bouton pour cacher/afficher le menu
    hideShow = (Button) findViewById(R.id.hideShow);
    // Puis on récupère la vue racine de l'application et on change sa couleur
    hideShow.getRootView().setBackgroundColor(R.color.background);
    // On rajoute un Listener sur le clic du bouton…
    hideShow.setOnClickListener(new View.OnClickListener() {
      @Override
      public void onClick(View vue) {
        // … pour afficher ou cacher le menu
        if(slider.toggle())
        {
          // Si le Slider est ouvert…
          // … on change le texte en "Cacher"
          hideShow.setText(R.string.hide);
        }else
        {
          // Sinon on met "Afficher"
          hideShow.setText(R.string.show);
        }
      }
    });

    // On récupère le menu
    toHide = (RelativeLayout) findViewById(R.id.toHide);
    // On récupère le layout principal
    slider = (Slider) findViewById(R.id.slider);
    // On donne le menu au layout principal
    slider.setToHide(toHide);

    // On récupère le TextView qui affiche le texte final
    text = (TextView) findViewById(R.id.text);
    // On permet au TextView de défiler
    text.setMovementMethod(new ScrollingMovementMethod());
        
    // On récupère l'éditeur de texte
    editer = (EditText) findViewById(R.id.edit);
    // On ajoute un Listener sur l'appui de touches
    editer.setOnKeyListener(new View.OnKeyListener() {
      @Override
      public boolean onKey(View v, int keyCode, KeyEvent event) {
        // On récupère la position du début de la sélection dans le texte
        int cursorIndex = editer.getSelectionStart();
        // Ne réagir qu'à l'appui sur une touche (et pas au relâchement)
        if(event.getAction() == 0)
          // S'il s'agit d'un appui sur la touche « entrée »
          if(keyCode == 66)
            // On insère une balise de retour à la ligne
            editer.getText().insert(cursorIndex, "<br />");
        return true;
      }
    });
    // On ajoute un autre Listener sur le changement, dans le texte cette fois
    editer.addTextChangedListener(new TextWatcher() {
      @Override
      public void onTextChanged(CharSequence s, int start, int before, int count) {
        // Le Textview interprète le texte dans l'éditeur en une certaine couleur
        text.setText(Html.fromHtml("<font color=\"" + currentColor + "\">" + editer.getText().toString() + "</font>", getter, null));
      }

      @Override
      public void beforeTextChanged(CharSequence s, int start, int count, int after) {

      }

      @Override
      public void afterTextChanged(Editable s) {

      }
    });
        
        
    // On récupère le RadioGroup qui gère la couleur du texte
    colorChooser = (RadioGroup) findViewById(R.id.colors);
    // On rajoute un Listener sur le changement de RadioButton sélectionné
    colorChooser.setOnCheckedChangeListener(new RadioGroup.OnCheckedChangeListener() {
      @Override
      public void onCheckedChanged(RadioGroup group, int checkedId) {
        // En fonction de l'identifiant du RadioButton sélectionné…
        switch(checkedId)
        {
          // On change la couleur actuelle pour noir
          case R.id.black:
            currentColor = "#000000";
            break;
          // On change la couleur actuelle pour bleu
          case R.id.blue:
            currentColor = "#0022FF";
            break;
          // On change la couleur actuelle pour rouge
          case R.id.red:
            currentColor = "#FF0000";
        }
        /*
         * On met dans l'éditeur son texte actuel
         * pour activer le Listener de changement de texte
        */
        editer.setText(editer.getText().toString());
      }
    });
        
    smile = (ImageButton) findViewById(R.id.smile);
    smile.setOnClickListener(new View.OnClickListener() {
      @Override
      public void onClick(View v) {
        // On récupère la position du début de la sélection dans le texte
        int selectionStart = editer.getSelectionStart();
        // Et on insère à cette position une balise pour afficher l'image du smiley
        editer.getText().insert(selectionStart, "<img src=\"smile\" >");
      }
    });
        
    heureux =(ImageButton) findViewById(R.id.heureux);
    heureux.setOnClickListener(new View.OnClickListener() {
      @Override
      public void onClick(View v) {
        // On récupère la position du début de la sélection
        int selectionStart = editer.getSelectionStart();
        editer.getText().insert(selectionStart, "<img src=\"heureux\" >");
      }
    });

    clin = (ImageButton) findViewById(R.id.clin);
    clin.setOnClickListener(new View.OnClickListener() {
      @Override
      public void onClick(View v) {
        //On récupère la position du début de la sélection
        int selectionStart = editer.getSelectionStart();
        editer.getText().insert(selectionStart, "<img src=\"clin\" >");
      }
    });
        
    bold = (Button) findViewById(R.id.bold);
    bold.setOnClickListener(new View.OnClickListener() {
      @Override
      public void onClick(View vue) {
        // On récupère la position du début de la sélection
        int selectionStart = editer.getSelectionStart();
        // On récupère la position de la fin de la sélection
        int selectionEnd = editer.getSelectionEnd();
        
        Editable editable = editer.getText();
        
        // Si les deux positions sont identiques (pas de sélection de plusieurs caractères)
        if(selectionStart == selectionEnd)
          //On insère les balises ouvrante et fermante avec rien dedans
          editable.insert(selectionStart, "<b></b>");
        else
        {
          // On met la balise avant la sélection
          editable.insert(selectionStart, "<b>");
          // On rajoute la balise après la sélection (et après les 3 caractères de la balise <b>)
          editable.insert(selectionEnd + 3, "</b>");
        }
      }
    });
        
    italic = (Button) findViewById(R.id.italic);
    italic.setOnClickListener(new View.OnClickListener() {
      @Override
      public void onClick(View vue) {
        // On récupère la position du début de la sélection
        int selectionStart = editer.getSelectionStart();
        // On récupère la position de la fin de la sélection
        int selectionEnd = editer.getSelectionEnd();

        Editable editable = editer.getText();

        // Si les deux positions sont identiques (pas de sélection de plusieurs caractères)
        if(selectionStart == selectionEnd)
          //On insère les balises ouvrante et fermante avec rien dedans
          editable.insert(selectionStart, "<i></i>");
        else
        {
          // On met la balise avant la sélection
          editable.insert(selectionStart, "<i>");
          // On rajoute la balise après la sélection (et après les 3 caractères de la balise <b>)
          editable.insert(selectionEnd + 3, "</i>");
        }
      }
    });

     underline = (Button) findViewById(R.id.underline);
     underline.setOnClickListener(new View.OnClickListener() {
      @Override
      public void onClick(View vue) {
        // On récupère la position du début de la sélection
        int selectionStart = editer.getSelectionStart();
        // On récupère la position de la fin de la sélection
        int selectionEnd = editer.getSelectionEnd();

        Editable editable = editer.getText();
        
        // Si les deux positions sont identiques (pas de sélection de plusieurs caractères)
        if(selectionStart == selectionEnd)
          // On insère les balises ouvrante et fermante avec rien dedans
          editable.insert(selectionStart, "<u></u>");
        else
        {
          // On met la balise avant la sélection
          editable.insert(selectionStart, "<u>");
          // On rajoute la balise après la sélection (et après les 3 caractères de la balise <b>)
          editable.insert(selectionEnd + 3, "</u>");
        }
      }
    });
  }
}

Télécharger le projet

Fatigué(e) de lire sur un écran ? Découvrez ce cours en livre.

Déboguer des applications Android Objectifs secondaires

Objectifs secondaires

Ma solution Des widgets plus avancés et des boîtes de dialogue

Objectifs secondaires

Boutons à plusieurs états

En testant votre application, vous verrez qu'en cliquant sur un bouton, il conserve sa couleur et ne passe pas orange, comme les vrais boutons Android. Le problème est que l'utilisateur risque d'avoir l'impression que son clic ne fait rien, il faut donc lui fournir un moyen d'avoir un retour. On va faire en sorte que nos boutons changent de couleur quand on clique dessus. Pour cela, on va avoir besoin du 9-Patch visible à la figure suivante.

Ce bouton va nous permettre de modifier la couleur d'un bouton appuyé

Comment faire pour que le bouton prenne ce fond quand on clique dessus ? On va utiliser un type de drawable que vous ne connaissez pas, les state lists. Voici ce qu'on peut obtenir à la fin :

<?xml version="1.0" encoding="utf-8"?>
<selector xmlns:android="http://schemas.android.com/apk/res/android" >
  <item android:state_pressed="true"
    android:drawable="@drawable/pressed" />
  <item android:drawable="@drawable/number" />
</selector>

On a une racine <selector> qui englobe des <item>, et chaque <item> correspond à un état. Le principe est qu'on va associer chaque état à une image différente. Ainsi, le premier état <item android:state_pressed="true" android:drawable="@drawable/pressed" /> indique que, quand le bouton est dans l'état « pressé », on utilise le drawable d'identifiant pressed (qui correspond à une image qui s'appelle pressed.9.png). Le second item, <item android:drawable="@drawable/number" />, n'a pas d'état associé, c'est donc l'état par défaut. Si Android ne trouve pas d'état qui correspond à l'état actuel du bouton, alors il utilisera celui-là.

Internationalisation

Pour toucher le plus de gens possible, il vous est toujours possible de traduire votre application en anglais ! Même si, je l'avoue, il n'y a rien de bien compliqué à comprendre.

Gérer correctement le mode paysage

Et si vous tournez votre téléphone en mode paysage (Ctrl + F11 avec l'émulateur) ? Eh oui, ça ne passe pas très bien. Mais vous savez comment procéder, n'est-ce pas ? :)

Fatigué(e) de lire sur un écran ? Découvrez ce cours en livre.

Ma solution Des widgets plus avancés et des boîtes de dialogue

Des widgets plus avancés et des boîtes de dialogue

Objectifs secondaires Les listes et les adaptateurs

On a vu dans un chapitre précédent les vues les plus courantes et les plus importantes. Mais le problème est que vous ne pourrez pas tout faire avec les éléments précédemment présentés. Je pense en particulier à une structure de données fondamentale pour représenter un ensemble de données… je parle bien entendu des listes.

On verra aussi les boîtes de dialogue, qui sont utilisées dans énormément d'applications. Enfin, je vous présenterai de manière un peu moins détaillée d'autres éléments, moins répandus mais qui pourraient éventuellement vous intéresser.

Les listes et les adaptateurs

Des widgets plus avancés et des boîtes de dialogue Plus complexe : les adaptateurs personnalisés

Les listes et les adaptateurs

N'oubliez pas que le Java est un langage orienté objet et que par conséquent il pourrait vous arriver d'avoir à afficher une liste d'un type d'objet particulier, des livres par exemple. Il existe plusieurs paramètres à prendre en compte dans ce cas-là. Tout d'abord, quelle est l'information à afficher pour chaque livre ? Le titre ? L'auteur ? Le genre littéraire ? Et que faire quand on clique sur un élément de la liste ? Et l'esthétique dans tout ça, c'est-à-dire comment sont représentés les livres ? Affiche-t-on leur couverture avec leur titre ? Ce sont autant d'éléments à prendre en compte quand on veut afficher une liste.

La gestion des listes se divise en deux parties distinctes. Tout d'abord les Adapter (que j’appellerai adaptateurs), qui sont les objets qui gèrent les données, mais pas leur affichage ou leur comportement en cas d’interaction avec l'utilisateur. On peut considérer un adaptateur comme un intermédiaire entre les données et la vue qui représente ces données. De l'autre côté, on trouve les AdapterView, qui, eux, vont gérer l'affichage et l'interaction avec l'utilisateur, mais sur lesquels on ne peut pas effectuer d'opération de modification des données.

Le comportement typique pour afficher une liste depuis un ensemble de données est celui-ci : on donne à l'adaptateur une liste d'éléments à traiter et la manière dont ils doivent l'être, puis on passe cet adaptateur à un AdapterView, comme schématisé à la figure suivante. Dans ce dernier, l'adaptateur va créer un widget pour chaque élément en fonction des informations fournies en amont.

Schéma du fonctionnement des « Adapter » et « AdapterView »
Schéma du fonctionnement des « Adapter » et « AdapterView »

L'ovale rouge représente la liste des éléments. On la donne à l'adaptateur, qui se charge de créer une vue pour chaque élément, avec le layout à respecter. Puis, les vues sont fournies à un AdapterView (toutes au même instant, bien entendu), où elles seront affichées dans l'ordre fourni et avec le layout correspondant. L'AdapterView possède lui aussi un layout afin de le personnaliser.

Les adaptateurs

Si on veut construire un widget simple, on retiendra trois principaux adaptateurs :

  1. ArrayAdapter, qui permet d'afficher les informations simples ;

  2. SimpleAdapter est quant à lui utile dès qu'il s'agit d'écrire plusieurs informations pour chaque élément (s'il y a deux textes dans l'élément par exemple) ;

  3. CursorAdapter, pour adapter le contenu qui provient d'une base de données. On y reviendra dès qu'on abordera l'accès à une base de données.

Les listes simples : ArrayAdapter

La classe ArrayAdapter se trouve dans le package android.widget.ArrayAdapter.

On va considérer le constructeur suivant : public ArrayAdapter (Context contexte, int id, T[] objects) ou encore public ArrayAdapter (Context contexte, int id, List<T> objects). Pour vous aider, voici la signification de chaque paramètre :

Des listes plus complexes : SimpleAdapter

On peut utiliser la classe SimpleAdapter à partir du package android.widget.SimpleAdapter.

Le SimpleAdapter est utile pour afficher simplement plusieurs informations par élément. En réalité, pour chaque information de l'élément on aura une vue dédiée qui affichera l'information voulue. Ainsi, on peut avoir du texte, une image… ou même une autre liste si l'envie vous en prend. Mieux qu'une longue explication, voici l'exemple d'un répertoire téléphonique :

import java.util.ArrayList;
import java.util.HashMap;
import java.util.List;
import android.app.Activity;
import android.os.Bundle;
import android.widget.ListAdapter;
import android.widget.ListView;
import android.widget.SimpleAdapter;

public class ListesActivity extends Activity {
  ListView vue;
	
  @Override
  public void onCreate(Bundle savedInstanceState) {
    super.onCreate(savedInstanceState);
    setContentView(R.layout.activity_main);
    
    //On récupère une ListView de notre layout en XML, c'est la vue qui représente la liste
    vue = (ListView) findViewById(R.id.listView);
    
    /*
     * On entrepose nos données dans un tableau qui contient deux colonnes :
     *  - la première contiendra le nom de l'utilisateur
     *  - la seconde contiendra le numéro de téléphone de l'utilisateur
    */
    String[][] repertoire = new String[][]{
      {"Bill Gates", "06 06 06 06 06"},
      {"Niels Bohr", "05 05 05 05 05"},
      {"Alexandre III de Macédoine", "04 04 04 04 04"}};
    
    /*
     * On doit donner à notre adaptateur une liste du type « List<Map<String, ?> » :
     *  - la clé doit forcément être une chaîne de caractères
     *  - en revanche, la valeur peut être n'importe quoi, un objet ou un entier par exemple,
     *  si c'est un objet, on affichera son contenu avec la méthode « toString() »
     *
     * Dans notre cas, la valeur sera une chaîne de caractères, puisque le nom et le numéro de téléphone
     * sont entreposés dans des chaînes de caractères
    */
    List<HashMap<String, String>> liste = new ArrayList<HashMap<String, String>>();
    
    HashMap<String, String> element;
    //Pour chaque personne dans notre répertoire…
    for(int i = 0 ; i < repertoire.length ; i++) {
      //… on crée un élément pour la liste…
      element = new HashMap<String, String>();
      /*
       * … on déclare que la clé est « text1 » (j'ai choisi ce mot au hasard, sans sens technique particulier)  
       * pour le nom de la personne (première dimension du tableau de valeurs)…
      */
      element.put("text1", repertoire[i][0]);
      /*
       * … on déclare que la clé est « text2 »
       * pour le numéro de cette personne (seconde dimension du tableau de valeurs)
      */
      element.put("text2", repertoire[i][1]);
      liste.add(element);
    }
    
    ListAdapter adapter = new SimpleAdapter(this,  
      //Valeurs à insérer
      liste, 
      /*
       * Layout de chaque élément (là, il s'agit d'un layout par défaut
       * pour avoir deux textes l'un au-dessus de l'autre, c'est pourquoi on 
       * n'affiche que le nom et le numéro d'une personne)
      */
      android.R.layout.simple_list_item_2,
      /*
       * Les clés des informations à afficher pour chaque élément :
       *  - la valeur associée à la clé « text1 » sera la première information
       *  - la valeur associée à la clé « text2 » sera la seconde information
      */
      new String[] {"text1", "text2"}, 
      /*
       * Enfin, les layouts à appliquer à chaque widget de notre élément
       * (ce sont des layouts fournis par défaut) :
       *  - la première information appliquera le layout « android.R.id.text1 »
       *  - la seconde information appliquera le layout « android.R.id.text2 »
      */
      new int[] {android.R.id.text1, android.R.id.text2 });
    //Pour finir, on donne à la ListView le SimpleAdapter
    vue.setAdapter(adapter);
  }
}

Ce qui donne la figure suivante.

Le résultat en image
Le résultat en image

On a utilisé le constructeur public SimpleAdapter(Context context, List<? extends Map<String, ?>> data, int ressource, String[] from, int[] to).

Quelques méthodes communes à tous les adaptateurs

Tout d'abord, pour ajouter un objet à un adaptateur, on peut utiliser la méthode void add (T object) ou l'insérer à une position particulière avec void insert (T object, int position). Il est possible de récupérer un objet dont on connaît la position avec la méthode T getItem (int position), ou bien récupérer la position d'un objet précis avec la méthode int getPosition (T object).

On peut supprimer un objet avec la méthode void remove (T object) ou vider complètement l'adaptateur avec void clear().

Par défaut, un ArrayAdapter affichera pour chaque objet de la liste le résultat de la méthode String toString() associée et l'insérera dans une TextView.

Voici un exemple de la manière d'utiliser ces codes :

// On crée un adaptateur qui fonctionne avec des chaînes de caractères
ArrayAdapter<String> adapter = new ArrayAdapter<String>(this, android.R.layout.simple_list_item_1);
// On rajoute la chaîne de caractères "Pommes"
adapter.add("Pommes");
// On récupère la position de la chaîne dans l'adaptateur. Comme il n'y a pas d'autres chaînes dans l'adaptateur, position vaudra 0
int position = adapter.getPosition("Pommes");
// On affiche la valeur et la position de la chaîne de caractères
Toast.makeText(this, "Les " + adapter.getItem(position) + " se trouvent à la position " + position + ".", Toast.LENGTH_LONG).show();
// Puis on la supprime, n'en n'ayant plus besoin
adapter.remove("Pommes");
Les vues responsables de l'affichage des listes : les AdapterView

On trouve la classe AdapterView dans le package android.widget.AdapterView.

Alors que l'adaptateur se chargera de construire les sous-éléments, c'est l'AdapterView qui liera ces sous-éléments et qui fera en sorte de les afficher en une liste. De plus, c'est l'AdapterView qui gérera les interactions avec les utilisateurs : l'adaptateur s'occupe des éléments en tant que données, alors que l'AdapterView s'occupe de les afficher et veille aux interactions avec un utilisateur.

On observe trois principaux AdapterView :

  1. ListView, pour simplement afficher des éléments les uns après les autres ;

  2. GridView, afin d'organiser les éléments sous la forme d'une grille ;

  3. Spinner, qui est une liste défilante.

Pour associer un adaptateur à une AdapterView, on utilise la méthode void setAdapter (Adapter adapter), qui se chargera de peupler la vue, comme vous le verrez dans quelques instants.

Les listes standards : ListView

On les trouve dans le package android.widget.ListView. Elles affichent les éléments les uns après les autres, comme à la figure suivante. Le layout de base est android.R.layout.simple_list_item_1.

Une liste simple
Une liste simple

L'exemple précédent est obtenu à l'aide de ce code :

import java.util.ArrayList;

import android.app.Activity;
import android.os.Bundle;
import android.widget.ArrayAdapter;
import android.widget.ListView;

public class TutoListesActivity extends Activity {
  ListView liste = null;
	
  @Override
  public void onCreate(Bundle savedInstanceState) {
    super.onCreate(savedInstanceState);
    setContentView(R.layout.main);
        
    liste = (ListView) findViewById(R.id.listView);
    List<String> exemple = new ArrayList<String>();
    exemple.add("Item 1");
    exemple.add("Item 2");
    exemple.add("Item 3");
        
    ArrayAdapter<String> adapter = new ArrayAdapter<String>(this, android.R.layout.simple_list_item_1, exemple);
    liste.setAdapter(adapter);
  }
}

Au niveau évènementiel, il est toujours possible de gérer plusieurs types de clic, comme par exemple :

Ce qui donne :

listView.setOnItemClickListener(new AdapterView.OnItemClickListener() {
  @Override
  public void onItemClick(AdapterView<?> adapterView, 
    View view, 
    int position,
    long id) {
      // Que faire quand on clique sur un élément de la liste ?
  }
});

En revanche il peut arriver qu'on ait besoin de sélectionner un ou plusieurs éléments. Tout d'abord, il faut indiquer à la liste quel mode de sélection elle accepte. On peut le préciser en XML à l'aide de l'attribut android:choiceMode qui peut prendre les valeurs singleChoice (sélectionner un seul élément) ou multipleChoice (sélectionner plusieurs éléments). En Java, il suffit d'utiliser la méthode void setChoiceMode(int mode) avec mode qui peut valoir ListView.CHOICE_MODE_SINGLE (sélectionner un seul élément) ou ListView.CHOICE_MODE_MULTIPLE (sélectionner plusieurs éléments).

À nouveau, il nous faut choisir un layout adapté. Pour les sélections uniques, on peut utiliser android.R.layout.simple_list_item_single_choice, ce qui donnera la figure suivante.

Une liste de sélection unique
Une liste de sélection unique

Pour les sélections multiples, on peut utiliser android.R.layout.simple_list_item_multiple_choice, ce qui donnera la figure suivante.

Une liste de sélection multiple
Une liste de sélection multiple

Enfin, pour récupérer le rang de l'élément sélectionné dans le cas d'une sélection unique, on peut utiliser la méthode int getCheckedItemPosition() et dans le cas d'une sélection multiple, SparseBooleanArray getCheckedItemPositions().

Un SparseBooleanArray est un tableau associatif dans lequel on associe un entier à un booléen, c'est-à-dire que c'est un équivalent à la structure Java standard Hashmap<Integer, Boolean>, mais en plus optimisé. Vous vous rappelez ce que sont les hashmaps, les tableaux associatifs ? Ils permettent d'associer une clé (dans notre cas un Integer) à une valeur (dans ce cas-ci un Boolean) afin de retrouver facilement cette valeur. La clé n'est pas forcément un entier, on peut par exemple associer un nom à une liste de prénoms avec Hashmap<String, ArrayList<String>> afin de retrouver les prénoms des gens qui portent un nom en commun.

En ce qui concerne les SparseBooleanArray, il est possible de vérifier la valeur associée à une clé entière avec la méthode boolean get(int key). Par exemple dans notre cas de la sélection multiple, on peut savoir si le troisième élément de la liste est sélectionné en faisant liste.getCheckedItemPositions().get(3), et, si le résultat vaut true, alors l'élément est bien sélectionné dans la liste.

Application

Voici un petit exemple qui vous montre comment utiliser correctement tous ces attributs. Il s'agit d'une application qui réalise un sondage. L'utilisateur doit indiquer son sexe et les langages de programmation qu'il maîtrise. Notez que, comme l'application est destinée aux Zéros qui suivent ce tuto, par défaut on sélectionne le sexe masculin et on déclare que l'utilisateur connaît le Java !

Dès que l'utilisateur a fini d'entrer ses informations, il peut appuyer sur un bouton pour confirmer sa sélection. Ce faisant, on empêche l'utilisateur de changer ses informations en enlevant les boutons de sélection et en l'empêchant d'appuyer à nouveau sur le bouton, comme le montre la figure suivante.

À gauche, au démarrage de l'application ; à droite, après avoir appuyé sur le bouton « Envoyer »
À gauche, au démarrage de l'application ; à droite, après avoir appuyé sur le bouton « Envoyer »
Solution

Le layout :

<?xml version="1.0" encoding="utf-8"?>
<LinearLayout xmlns:android="http://schemas.android.com/apk/res/android"
  android:layout_width="fill_parent"
  android:layout_height="fill_parent"
  android:orientation="vertical" >

  <TextView
    android:id="@+id/textSexe"
    android:layout_width="fill_parent"
    android:layout_height="wrap_content"
    android:text="Quel est votre sexe :" />

    <!-- On choisit le mode de sélection avec android:choiceMode -->
    <ListView
      android:id="@+id/listSexe"
      android:layout_width="fill_parent"
      android:layout_height="wrap_content"
      android:choiceMode="singleChoice" >
    </ListView>

    <TextView
      android:id="@+id/textProg"
      android:layout_width="fill_parent"
      android:layout_height="wrap_content"
      android:text="Quel(s) langage(s) maîtrisez-vous :" />
    
    <ListView
      android:id="@+id/listProg"
      android:layout_width="fill_parent"
      android:layout_height="wrap_content"
      android:choiceMode="multipleChoice" >
    </ListView>

    <Button
      android:id="@+id/send"
      android:layout_width="wrap_content"
      android:layout_height="wrap_content"
      android:layout_gravity="center"
      android:text="Envoyer" />

</LinearLayout>

Et le code :

package sdz.exemple.selectionMultiple;

import android.app.Activity;
import android.os.Bundle;
import android.view.View;
import android.widget.ArrayAdapter;
import android.widget.Button;
import android.widget.ListView;
import android.widget.Toast;

public class SelectionMultipleActivity extends Activity {
  /** Affichage de la liste des sexes **/
  private ListView mListSexe = null;
  /** Affichage de la liste des langages connus **/
  private ListView mListProg = null;
  /** Bouton pour envoyer le sondage **/
  private Button mSend = null;
  
  /** Contient les deux sexes **/
  private String[] mSexes = {"Masculin", "Feminin"};
  /** Contient différents langages de programmation **/
  private String[] mLangages = null;

  @Override
  public void onCreate(Bundle savedInstanceState) {
    super.onCreate(savedInstanceState);
    setContentView(R.layout.main);
    
    //On récupère les trois vues définies dans notre layout
    mListSexe = (ListView) findViewById(R.id.listSexe);
    mListProg = (ListView) findViewById(R.id.listProg);
    mSend = (Button) findViewById(R.id.send);
    
    //Une autre manière de créer un tableau de chaînes de caractères
    mLangages = new String[]{"C", "Java", "COBOL", "Perl"};
    
    //On ajoute un adaptateur qui affiche des boutons radio (c'est l'affichage à considérer quand on ne peut
    //sélectionner qu'un élément d'une liste)
    mListSexe.setAdapter(new ArrayAdapter<String>(this, android.R.layout.simple_list_item_single_choice, mSexes));
    //On déclare qu'on sélectionne de base le premier élément (Masculin)
    mListSexe.setItemChecked(0, true);
    
    //On ajoute un adaptateur qui affiche des cases à cocher (c'est l'affichage à considérer quand on peut sélectionner
    //autant d'éléments qu'on veut dans une liste)
    mListProg.setAdapter(new ArrayAdapter<String>(this, android.R.layout.simple_list_item_multiple_choice, mLangages));
    //On déclare qu'on sélectionne de base le second élément (Féminin)
    mListProg.setItemChecked(1, true);
    
    //Que se passe-t-il dès qu'on clique sur le bouton ?
    mSend.setOnClickListener(new View.OnClickListener() {
      
      @Override
      public void onClick(View v) {
        Toast.makeText(SelectionMultipleActivity.this, "Merci ! Les données ont été envoyées !", Toast.LENGTH_LONG).show();
        
        //On déclare qu'on ne peut plus sélectionner d'élément
        mListSexe.setChoiceMode(ListView.CHOICE_MODE_NONE);
        //On affiche un layout qui ne permet pas de sélection
        mListSexe.setAdapter(new ArrayAdapter<String>(SelectionMultipleActivity.this, android.R.layout.simple_list_item_1, 
                      mSexes));
        
        //On déclare qu'on ne peut plus sélectionner d'élément
        mListProg.setChoiceMode(ListView.CHOICE_MODE_NONE);
        //On affiche un layout qui ne permet pas de sélection
        mListProg.setAdapter(new ArrayAdapter<String>(SelectionMultipleActivity.this, android.R.layout.simple_list_item_1, mLangages));
        
        //On désactive le bouton
        mSend.setEnabled(false);
      }
    });
  }
}
Dans un tableau : GridView

On peut utiliser la classe GridView à partir du package android.widget.GridView.

Ce type de liste fonctionne presque comme le précédent ; cependant, il met les éléments dans une grille dont il détermine automatiquement le nombre d'éléments par ligne, comme le montre la figure suivante.

Les éléments sont placés sur une grille
Les éléments sont placés sur une grille

Il est cependant possible d'imposer ce nombre d'éléments par ligne à l'aide de android:numColumns en XML et void setNumColumns (int column) en Java.

Les listes défilantes : Spinner

La classe Spinner se trouve dans le package android.widget.Spinner.

Encore une fois, cet AdapterView ne réinvente pas l'eau chaude. Cependant, on utilisera deux vues. Une pour l'élément sélectionné qui est affiché, et une pour la liste d'éléments sélectionnables. La figure suivante montre ce qui arrive si on ne définit pas de mise en page pour la liste d'éléments.

Aucune mise en page pour la liste d'éléments n'a été définie
Aucune mise en page pour la liste d'éléments n'a été définie

La première vue affiche uniquement « Element 2 », l'élément actuellement sélectionné. La seconde vue affiche la liste de tous les éléments qu'il est possible de sélectionner.

Heureusement, on peut personnaliser l'affichage de la seconde vue, celle qui affiche une liste, avec la fonction void setDropDownViewResource (int id). D'ailleurs, il existe déjà un layout par défaut pour cela. Voici un exemple :

import java.util.ArrayList;

import android.app.Activity;
import android.os.Bundle;
import android.widget.ArrayAdapter;
import android.widget.Spinner;

public class TutoListesActivity extends Activity {
  private Spinner liste = null;
	
  @Override
  public void onCreate(Bundle savedInstanceState) {
    super.onCreate(savedInstanceState);
    setContentView(R.layout.main);
        
    liste = (Spinner) findViewById(R.id.spinner1);
    List<String> exemple = new ArrayList<String>();
    exemple.add("Element 1");
    exemple.add("Element 2");
    exemple.add("Element 3");
    exemple.add("Element 4");
    exemple.add("Element 5");
    exemple.add("Element 6");
        
    ArrayAdapter<String> adapter = new ArrayAdapter<String>(this, android.R.layout.simple_spinner_item, exemple);
    //Le layout par défaut est android.R.layout.simple_spinner_dropdown_item
    adapter.setDropDownViewResource(android.R.layout.simple_spinner_dropdown_item);
    liste.setAdapter(adapter);
  }
}

Ce code donnera la figure suivante.

Un style a été défini
Un style a été défini
Fatigué(e) de lire sur un écran ? Découvrez ce cours en livre.

Des widgets plus avancés et des boîtes de dialogue Plus complexe : les adaptateurs personnalisés

Plus complexe : les adaptateurs personnalisés

Les listes et les adaptateurs Les boîtes de dialogue

Plus complexe : les adaptateurs personnalisés

Imaginez que vous vouliez faire un répertoire téléphonique. Il consisterait donc en une liste, et chaque élément de la liste aurait une photo de l'utilisateur, son nom et prénom ainsi que son numéro de téléphone. Ainsi, on peut déduire que les items de notre liste auront un layout qui utilisera deux TextView et une ImageView. Je vous vois vous trémousser sur votre chaise en vous disant qu'on va utiliser un SimpleAdapter pour faire l'intermédiaire entre les données (complexes) et les vues, mais comme nous sommes des Zéros d'exception, nous allons plutôt créer notre propre adaptateur. :D

Un adaptateur est le conteneur des informations d'une liste, au contraire de l'AdapterView, qui affiche les informations et régit ses interactions avec l'utilisateur. C'est donc dans l'adaptateur que se trouve la structure de données qui détermine comment sont rangées les données. Ainsi, dans notre adaptateur se trouvera une liste de contacts sous forme de ArrayList.

Dès qu'une classe hérite de BaseAdapter, il faut implémenter obligatoirement trois méthodes :

import android.widget.BaseAdapter;

public class RepertoireAdapter extends BaseAdapter {
  /**
   * Récupérer un item de la liste en fonction de sa position
   * @param position - Position de l'item à récupérer
   * @return l'item récupéré
  */
  public Object getItem(int position) {
    // …
  }

  /**
   * Récupérer l'identifiant d'un item de la liste en fonction de sa position (plutôt utilisé dans le cas d'une
   * base de données, mais on va l'utiliser aussi)
   * @param position - Position de l'item à récupérer
   * @return l'identifiant de l'item
  */
  public long getItemId(int position) {
    // …
  }

  /**
   * Explication juste en dessous.
  */
  public View getView(int position, View convertView, ViewGroup parent) {
    //…
  }
}

La méthode View getView(int position, View convertView, ViewGroup parent) est la plus délicate à utiliser. En fait, cette méthode est appelée à chaque fois qu'un item est affiché à l'écran, comme à la figure suivante.

Dans cet exemple, la méthode « getView » a été appelée sur les sept lignes visibles, mais pas sur les autres lignes de la liste
Dans cet exemple, la méthode « getView » a été appelée sur les sept lignes visibles, mais pas sur les autres lignes de la liste

En ce qui concerne les trois paramètres :

convertView vaut null uniquement les premières fois qu'on affiche la liste. Dans notre exemple, convertView vaudra null aux sept premiers appels de getView (donc les sept premières créations de vues), c'est-à-dire pour tous les éléments affichés à l'écran au démarrage. Toutefois, dès qu'on fait défiler la liste jusqu'à afficher un élément qui n'était pas à l'écran à l'instant d'avant, convertView ne vaut plus null, mais plutôt la valeur de la vue qui vient de disparaître de l'écran. Ce qui se passe en interne, c'est que la vue qu'on n'affiche plus est recyclée, puisqu'on a plus besoin de la voir.

Il nous faut alors un moyen d'inflater une vue, mais sans l'associer à notre activité. Il existe au moins trois méthodes pour cela :

Puis vous pouvez inflater une vue à partir de ce LayoutInflater à l'aide de la méthode View inflate (int id, ViewGroup root), avec root la racine à laquelle attacher la hiérarchie désérialisée. Si vous indiquez null, c'est la racine actuelle de la hiérarchie qui sera renvoyée, sinon la hiérarchie s'attachera à la racine indiquée.

Pourquoi ce mécanisme me demanderez-vous ? C'est encore une histoire d'optimisation. En effet, si vous avez un layout personnalisé pour votre liste, à chaque appel de getView vous allez peupler votre rangée avec le layout à inflater depuis son fichier XML :

LayoutInflater mInflater;
String[] mListe;

public View getView(int position, View convertView, ViewGroup parent) {
  TextView vue = (TextView) mInflater.inflate(R.layout.ligne, null);

  vue.setText(mListe[position]);

  return vue;
}

Cependant, je vous l'ai déjà dit plein de fois, la désérialisation est un processus lent ! C'est pourquoi il faut utiliser convertView pour vérifier si cette vue n'est pas déjà peuplée et ainsi ne pas désérialiser à chaque construction d'une vue :

LayoutInflater mInflater;
String[] mListe;

public View getView(int position, View convertView, ViewGroup parent) {
  TextView vue = null;
  // Si la vue est recyclée, elle contient déjà le bon layout
  if(convertView != null)
    // On n'a plus qu'à la récupérer
    vue  = (TextView) convertView;
  else
    // Sinon, il faut en effet utiliser le LayoutInflater
    vue = mInflater.inflate(R.layout.ligne, null);

  vue.setText(mListe[position]);

  return vue;
}

En faisant cela, votre liste devient au moins deux fois plus fluide.

Amélioration : le patternViewHolder

Dans notre adaptateur, on remarque qu'on a optimisé le layout de chaque contact en ne l'inflatant que quand c'est nécessaire… mais on inflate quand même les trois vues qui ont le même layout ! C'est moins grave, parce que les vues inflatées par findViewById le sont plus rapidement, mais quand même. Il existe une alternative pour améliorer encore le rendu. Il faut utiliser une classe interne statique, qu'on appelle ViewHolder d'habitude. Cette classe devra contenir toutes les vues de notre layout :

static class ViewHolder {
  public TextView mNom;
  public TextView mNumero;
  public ImageView mPhoto;
}

Ensuite, la première fois qu'on inflate le layout, on récupère chaque vue pour les mettre dans le ViewHolder, puis on insère le ViewHolder dans le layout à l'aide de la méthode
void setTag (Object tag), qui peut être utilisée sur n'importe quel View. Cette technique permet d'insérer dans notre vue des objets afin de les récupérer plus tard avec la méthode Object getTag (). On récupérera le ViewHolder si le convertView n'est pas null, comme ça on n'aura inflaté les vues qu'une fois chacune.

public View getView(int r, View convertView, ViewGroup parent) {
  ViewHolder holder = null;
  // Si la vue n'est pas recyclée
  if(convertView == null) {
    // On récupère le layout
    convertView  = mInflater.inflate(R.layout.item, null);
    			
    holder = new ViewHolder();
    // On place les widgets de notre layout dans le holder
    holder.mNom = (TextView) convertView.findViewById(R.id.nom);
    holder.mNumero = (TextView) convertView.findViewById(R.id.numero);
    holder.mPhoto = (ImageView) convertView.findViewById(R.id.photo);
    			
    // puis on insère le holder en tant que tag dans le layout
    convertView.setTag(holder);
  } else {
    // Si on recycle la vue, on récupère son holder en tag
    holder = (ViewHolder)convertView.getTag();
  }
    
  // Dans tous les cas, on récupère le contact téléphonique concerné
  Contact c = (Contact)getItem(r);
  // Si cet élément existe vraiment…
  if(c != null) {
    // On place dans le holder les informations sur le contact
    holder.mNom.setText(c.getNom());
    holder.mNumero.setText(c.getNumero());
  }
  return convertView;
}
Fatigué(e) de lire sur un écran ? Découvrez ce cours en livre.

Les listes et les adaptateurs Les boîtes de dialogue

Les boîtes de dialogue

Plus complexe : les adaptateurs personnalisés Les autres widgets

Les boîtes de dialogue

Une boîte de dialogue est une petite fenêtre qui passe au premier plan pour informer l'utilisateur ou lui demander ce qu'il souhaite faire. Par exemple, si je compte quitter mon navigateur internet alors que j'ai plusieurs onglets ouverts, une boîte de dialogue s'ouvrira pour me demander confirmation, comme le montre la figure suivante.

Firefox demande confirmation avant de se fermer si plusieurs onglets sont ouverts
Firefox demande confirmation avant de se fermer si plusieurs onglets sont ouverts

On les utilise souvent pour annoncer des erreurs, donner une information ou indiquer un état d'avancement d'une tâche à l'aide d'une barre de progression par exemple.

Généralités

Les boîtes de dialogue d'Android sont dites modales, c'est-à-dire qu'elles bloquent l’interaction avec l'activité sous-jacente. Dès qu'elles apparaissent, elles passent au premier plan en surbrillance devant notre activité et, comme on l'a vu dans le chapitre introduisant les activités, une activité qu'on ne voit plus que partiellement est suspendue.

On verra ici les boîtes de dialogue les plus communes, celles que vous utiliserez certainement un jour ou l'autre. Il en existe d'autres, et il vous est même possible de faire votre propre boîte de dialogue. Mais chaque chose en son temps. ;)

Dans un souci d'optimisation, les développeurs d'Android ont envisagé un système très astucieux. En effet, on fera en sorte de ne pas avoir à créer de nouvelle boîte de dialogue à chaque occasion, mais plutôt de recycler les anciennes.

La classe Activity possède la méthode de callbackDialog onCreateDialog (int id), qui sera appelée quand on instancie pour la première fois une boîte de dialogue. Elle prend en argument un entier qui sera l'identifiant de la boîte. Mais un exemple vaut mieux qu'un long discours :

private final static int IDENTIFIANT_BOITE_UN  = 0;
private final static int IDENTIFIANT_BOITE_DEUX  = 1;

@Override
public Dialog onCreateDialog(int identifiant) {
  Dialog box = null;
  //En fonction de l'identifiant de la boîte qu'on veut créer
  switch(identifiant) {
    case IDENTIFIANT_BOITE_UN :
      // On construit la première boîte de dialogue, que l'on insère dans « box »
      break;

    case IDENTIFIANT_BOITE_DEUX :
      // On construit la seconde boîte de dialogue, que l'on insère dans « box »
      break;
  }
  return box;
}

Bien sûr, comme il s'agit d'une méthode de callback, on ne fait pas appel directement à onCreateDialog. Pour appeler une boîte de dialogue, on utilise la méthode void showDialog (int id), qui se chargera d'appeler onCreateDialog(id) en lui passant le même identifiant.

Quand on utilise la méthode showDialog pour un certain identifiant la première fois, elle se charge d'appeler onCreateDialog comme nous l'avons vu, mais aussi la méthode void onPrepareDialog (int id, Dialog dialog), avec le paramètre id qui est encore une fois l'identifiant de la boîte de dialogue, alors que le paramètre dialog est tout simplement la boîte de dialogue en elle-même. La seconde fois qu'on utilise showDialog avec un identifiant, onCreateDialog ne sera pas appelée (puisqu'on ne crée pas une boîte de dialogue deux fois), mais onPrepareDialog sera en revanche appelée.

Autrement dit, onPrepareDialog est appelée à chaque fois qu'on veut montrer la boîte de dialogue. Cette méthode est donc à redéfinir uniquement si on veut afficher un contenu différent pour la boîte de dialogue à chaque appel, mais, si le contenu est toujours le même à chaque appel, il suffit de définir le contenu dans onCreateDialog, qui n'est appelée qu'à la création. Et cela tombe bien, c'est le sujet du prochain exercice !

Application
Énoncé

L'activité consistera en un gros bouton. Cliquer sur ce bouton lancera une boîte de dialogue dont le texte indiquera le nombre de fois que la boîte a été lancée. Cependant une autre boîte de dialogue devient jalouse au bout de 5 appels et souhaite être sollicitée plus souvent, comme à la figure suivante.

Après le cinquième clic
Après le cinquième clic
Instructions

Pour créer une boîte de dialogue, on va passer par le constructeur Dialog (Context context). On pourra ensuite lui donner un texte à afficher à l'aide de la méthode void setTitle (CharSequence text).

Ma solution
import android.app.Activity;
import android.app.Dialog;
import android.os.Bundle;
import android.view.View;
import android.view.View.OnClickListener;
import android.widget.Button;

public class StringExampleActivity extends Activity {
  private Button bouton;
  //Variable globale, au-dessus de cette valeur c'est l'autre boîte de dialogue qui s'exprime
  private final static int ENERVEMENT = 4;
  private int compteur = 0;
  
  private final static int ID_NORMAL_DIALOG = 0;
  private final static int ID_ENERVEE_DIALOG = 1;
  
  @Override
  public void onCreate(Bundle savedInstanceState) {
    super.onCreate(savedInstanceState);
    setContentView(R.layout.activity_main);
    
    bouton = (Button) findViewById(R.id.bouton);
    bouton.setOnClickListener(boutonClik);
  }
  
  private OnClickListener boutonClik = new OnClickListener() {
    @Override
    public void onClick(View v) {
      // Tant qu'on n'a pas invoqué la première boîte de dialogue 5 fois
      if(compteur < ENERVEMENT) {
        //on appelle la boîte normale
        compteur ++;
        showDialog(ID_NORMAL_DIALOG);
      } else
        showDialog(ID_ENERVEE_DIALOG);
    }
  };
  
  /*
   * Appelée qu'à la première création d'une boîte de dialogue
   * Les fois suivantes, on se contente de récupérer la boîte de dialogue déjà créée…
   * Sauf si la méthode « onPrepareDialog » modifie la boîte de dialogue.
  */
  @Override
  public Dialog onCreateDialog (int id) {
    Dialog box = null;
    switch(id) {
    // Quand on appelle avec l'identifiant de la boîte normale
    case ID_NORMAL_DIALOG:
      box = new Dialog(this);
      box.setTitle("Je viens tout juste de naître.");
      break;
      
    // Quand on appelle avec l'identifiant de la boîte qui s'énerve
    case ID_ENERVEE_DIALOG:
      box = new Dialog(this);
      box.setTitle("ET MOI ALORS ???");
    }
    return box;
  }
  
  @Override
  public void onPrepareDialog (int id, Dialog box) {
    if(id == ID_NORMAL_DIALOG && compteur > 1)
      box.setTitle("On est au " + compteur + "ème lancement !");
     //On ne s'intéresse pas au cas où l'identifiant vaut 1, puisque cette boîte affiche le même texte à chaque lancement
  }
}

On va maintenant discuter des types de boîte de dialogue les plus courantes.

La boîte de dialogue de base

On sait déjà qu'une boîte de dialogue provient de la classe Dialog. Cependant, vous avez bien vu qu'on ne pouvait mettre qu'un titre de manière programmatique. Alors, de la même façon qu'on fait une interface graphique pour une activité, on peut créer un fichier XML pour définir la mise en page de notre boîte de dialogue.

<?xml version="1.0" encoding="utf-8"?>
<LinearLayout
  xmlns:android="http://schemas.android.com/apk/res/android"
  android:orientation="vertical"
  android:layout_width="fill_parent"
  android:layout_height="fill_parent">
  <LinearLayout 
    android:layout_width="fill_parent" 
    android:layout_height="wrap_content"
    android:orientation="horizontal">
    <ImageView 
      android:layout_width="wrap_content"
      android:layout_height="wrap_content" 
      android:src="@drawable/ic_launcher"/>
    <TextView 
      android:layout_width="fill_parent"
      android:layout_height="fill_parent"
      android:text="Je suis une jolie boîte de dialogue !"/>
  </LinearLayout>
</LinearLayout>

On peut associer ce fichier XML à une boîte de dialogue comme on le fait pour une activité :

Dialog box = new Dialog(this);
box.setContentView(R.layout.dialog);
box.setTitle("Belle ! On dirait un mot inventé pour moiiii !");

Sur le résultat, visible à la figure suivante, on voit bien à gauche l'icône de notre application et à droite le texte qu'on avait inséré. On voit aussi une des contraintes des boîtes de dialogue : le titre ne doit pas dépasser une certaine taille limite.

Résultat en image
Résultat en image

Cependant il est assez rare d'utiliser ce type de boîte de dialogue. Il y a des classes bien plus pratiques.

AlertDialog

On les utilise à partir du package android.app.AlertDialog. Il s'agit de la boîte de dialogue la plus polyvalente. Typiquement, elle peut afficher un titre, un texte et/ou une liste d'éléments.

La force d'une AlertDialog est qu'elle peut contenir jusqu'à trois boutons pour demander à l'utilisateur ce qu'il souhaite faire. Bien entendu, elle peut aussi n'en contenir aucun.

Pour construire une AlertDialog, on peut passer par le constructeur de la classe AlertDialog bien entendu, mais on préférera utiliser la classe AlertDialog.Builder, qui permet de simplifier énormément la construction. Ce constructeur prend en argument un Context.

Un objet de type AlertDialog.Builder connaît les méthodes suivantes :

On peut ensuite ajouter des boutons avec les méthodes suivantes :

Enfin, il est possible de mettre une liste d'éléments et de déterminer combien d'éléments on souhaite pouvoir choisir :

Méthode

Éléments sélectionnables

Usage

AlertDialog.Builder setItems (CharSequence[] items, DialogInterface.OnClickListener listener)

Aucun

Le paramètre items correspond au tableau contenant les éléments à mettre dans la liste, alors que le paramètre listener décrit l'action à effectuer quand on clique sur un élément.

AlertDialog.Builder setSingleChoiceItems (CharSequence[] items, int checkedItem, DialogInterface.OnClickListener listener)

Un seul à la fois

Le paramètre checkedItem indique l'élément qui est sélectionné par défaut. Comme d'habitude, on commence par le rang 0 pour le premier élément. Pour ne sélectionner aucun élément, il suffit de mettre -1.
Les éléments seront associés à un bouton radio afin que l'on ne puisse en sélectionner qu'un seul.

AlertDialog.Builder setMultipleChoiceItems (CharSequence[] items, boolean[] checkedItems, DialogInterface.OnClickListener listener)

Plusieurs

Le tableau checkedItems permet de déterminer les éléments qui sont sélectionnés par défaut. Les éléments seront associés à une case à cocher afin que l'on puisse en sélectionner plusieurs.

Fatigué(e) de lire sur un écran ? Découvrez ce cours en livre.

Plus complexe : les adaptateurs personnalisés Les autres widgets

Les autres widgets

Les boîtes de dialogue Gestion des menus de l’application

Les autres widgets

Date et heure

Il arrive assez fréquemment qu'on ait à demander à un utilisateur de préciser une date ou une heure, par exemple pour ajouter un rendez-vous dans un calendrier.

On va d'abord réviser comment on utilise les dates en Java. C'est simple, il suffit de récupérer un objet de type Calendar à l'aide de la méthode de classe Calendar.getInstance(). Cette méthode retourne un Calendar qui contiendra les informations sur la date et l'heure, au moment de la création de l'objet.

Il est ensuite possible de récupérer des informations à partir de la méthode int get(int champ) avec champ qui prend une valeur telle que :

// Contient la date et l'heure au moment de sa création
Calendar calendrier = Calendar.getInstance();
// On peut ainsi lui récupérer des attributs
int mois = calendrier.get(Calendar.MONTH);
Insertion de dates

Pour insérer une date, on utilise le widget DatePicker. Ce widget possède en particulier deux attributs XML intéressants. Tout d'abord android:minDate pour indiquer quelle est la date la plus ancienne à laquelle peut remonter le calendrier, et son opposé android:maxDate.

En Java, on peut tout d'abord initialiser le widget à l'aide de la méthode void init(int annee, int mois, int jour_dans_le_mois, DatePicker.OnDateChangedListener listener_en_cas_de_changement_de_date). Tous les attributs semblent assez évidents de prime abord à l'exception du dernier, peut-être. Il s'agit d'un Listener qui s'enclenche dès que la date du widget est modifiée, on l'utilise comme n'importe quel autre Listener. Remarquez cependant que ce paramètre peut très bien rester null.

Enfin vous pouvez à tout moment récupérer l'année avec int getYear(), le mois avec int getMonth() et le jour dans le mois avec int getDayOfMonth().

Par exemple, j'ai créé un DatePicker en XML, qui commence en 2012 et se termine en 2032 :

<DatePicker
  android:id="@+id/datePicker"
  android:layout_width="wrap_content"
  android:layout_height="wrap_content"
  android:layout_centerHorizontal="true"
  android:layout_centerVertical="true"
  android:startYear="2012"
  android:endYear="2032" />

Puis je l'ai récupéré en Java afin de changer la date de départ (par défaut, un DatePicker s'initialise à la date du jour) :

mDatePicker = (DatePicker) findViewById(R.id.datePicker);
mDatePicker.updateDate(mDatePicker.getYear(), 0, 1);

Ce qui donne le résultat visible à la figure suivante.

Notre DatePicker
Insertion d'horaires

Pour choisir un horaire, on utilise TimePicker, classe pas très contraignante puisqu'elle fonctionne comme DatePicker ! Alors qu'il n'est pas possible de définir un horaire maximal et un horaire minimal cette fois, il est possible de définir l'heure avec void setCurrentHour(Integer hour), de la récupérer avec Integer getCurrentHour(), et de définir les minutes avec void setCurrentMinute(Integer minute), puis de les récupérer avec Integer getCurrentMinute().

Comme nous utilisons en grande majorité le format 24 heures (rappelons que pour nos amis américains il n'existe pas de 13e heure, mais une deuxième 1re heure), notez qu'il est possible de l'activer à l'aide de la méthode void setIs24HourView(Boolean mettre_en_format_24h).

Le Listener pour le changement d'horaire est cette fois géré par void setOnTimeChangedListener(TimePicker.OnTimeChangedListener onTimeChangedListener).

Cette fois encore, je définis le TimePicker en XML :

<TimePicker
  android:id="@+id/timePicker"
  android:layout_width="wrap_content"
  android:layout_height="wrap_content"
  android:layout_centerHorizontal="true"
  android:layout_centerVertical="true" />

Puis je le récupère en Java pour rajouter un Listener qui se déclenche à chaque fois que l'utilisateur change l'heure :

mTimePicker = (TimePicker) findViewById(R.id.timePicker);
mTimePicker.setIs24HourView(true);
mTimePicker.setOnTimeChangedListener(new TimePicker.OnTimeChangedListener() {
  @Override
  public void onTimeChanged(TimePicker view, int hourOfDay, int minute) {
    Toast.makeText(MainActivity.this, "C'est vous qui voyez, il est donc " + String.valueOf(hourOfDay) + ":" + String.valueOf(minute), Toast.LENGTH_SHORT).show();
  }
});

Ce qui donne la figure suivante.

Changement de l'heure

Sachez enfin que vous pouvez utiliser de manière équivalente des boîtes de dialogue qui contiennent ces widgets. Ces boîtes s'appellent DatePickerDialog et TimePickerDialog.

Affichage de dates

Il n'existe malheureusement pas de widgets permettant d'afficher la date pour l'API 7, mais il existe deux façons d'écrire l'heure actuelle, soit avec une horloge analogique (comme sur une montre avec des aiguilles) qui s'appelle AnalogClock, soit avec une horloge numérique (comme sur une montre sans aiguilles) qui s'appelle DigitalClock, les deux visibles à la figure suivante.

À gauche une « AnalogClock » et à droite une « DigitalClock »
À gauche une « AnalogClock » et à droite une « DigitalClock »
Afficher des images

Le widget de base pour afficher une image est ImageView. On peut lui fournir une image en XML à l'aide de l'attribut android:src dont la valeur est une ressource de type drawable.
L'attribut android:scaleType permet de préciser comment vous souhaitez que l'image réagisse si elle doit être agrandie à un moment (si vous mettez android:layout_width="fill_parent" par exemple).

Les différentes valeurs qu'on peut attribuer sont visibles à la figure suivante.

L'image peut prendre différentes valeurs

En Java, la méthode à employer dépend du typage de l'image. Par exemple, si l'image est décrite dans une ressource, on va passer par void setImageResource(int id). On peut aussi insérer un objet Drawable avec la méthode void setImageDrawable(Drawable image) ou un fichier Bitmap avec void setImageBitmap(Bitmap bm).

Enfin, il est possible de récupérer l'image avec la méthode Drawable getDrawable().

C'est quoi la différence entre un Drawable et un Bitmap ?

Un Bitmap est une image de manière générale, pour être précis une image matricielle comme je les avais déjà décrites précédemment, c'est-à-dire une matrice (un tableau à deux dimensions) pour laquelle chaque case correspond à une couleur ; toutes les cases mises les unes à côté des autres forment une image. Un Drawable est un objet qui représente tout ce qui peut être dessiné. C'est-à-dire autant une image qu'un ensemble d'images pour former une animation, qu'une forme (on peut définir un rectangle rouge dans un drawable), etc.

Notez enfin qu'il existe une classe appelée ImageButton, qui est un bouton normal, mais avec une image. ImageButton dérive de ImageView.

Autocomplétion

Quand on tape un mot, on risque toujours de faire une faute de frappe, ce qui est agaçant ! C'est pourquoi il existe une classe qui hérite de EditText et qui permet, en passant par un adaptateur, de suggérer à l'utilisateur le mot qu'il souhaite insérer.

Cette classe s'appelle AutoCompleteTextView et on va voir son utilisation dans un exemple dans lequel on va demander à l'utilisateur quelle est sa couleur préférée et l'aider à l'écrire plus facilement.

On peut modifier le nombre de lettres nécessaires avant de lancer l'autocomplétion à l'aide de l'attribut android:completionThreshold en XML et avec la méthode void setThreshold(int threshold) en Java.

Voici le fichier main.xml :

<?xml version="1.0" encoding="utf-8"?>
<LinearLayout xmlns:android="http://schemas.android.com/apk/res/android"
  android:layout_width="fill_parent"
  android:layout_height="fill_parent"
  android:orientation="vertical" >
    
  <AutoCompleteTextView
    android:id="@+id/complete"
    android:layout_width="fill_parent"
    android:layout_height="wrap_content" />

</LinearLayout>

Ensuite, je déclare l'activité AutoCompletionActivity suivante :

import android.app.Activity;
import android.os.Bundle;
import android.widget.ArrayAdapter;
import android.widget.AutoCompleteTextView;

public class AutoCompletionActivity extends Activity {
  private AutoCompleteTextView complete = null;

  // Notre liste de mots que connaîtra l'AutoCompleteTextView 
  private static final String[] COULEUR = new String[] {
    "Bleu", "Vert", "Jaune", "Jaune canari", "Rouge", "Orange"
  };
	
  @Override
  public void onCreate(Bundle savedInstanceState) {
    super.onCreate(savedInstanceState);
    setContentView(R.layout.main);
        
    // On récupère l'AutoCompleteTextView déclaré dans notre layout
    complete = (AutoCompleteTextView) findViewById(R.id.complete);
    complete.setThreshold(2);        

    // On associe un adaptateur à notre liste de couleurs…
    ArrayAdapter<String> adapter = new ArrayAdapter<String>(this, android.R.layout.simple_dropdown_item_1line, COULEUR);
    // … puis on indique que notre AutoCompleteTextView utilise cet adaptateur
    complete.setAdapter(adapter);
  }
}

Et voilà, dès que notre utilisateur a tapé deux lettres du nom d'une couleur, une liste défilante nous permet de sélectionner celle qui correspond à notre choix, comme le montre la figure suivante.

L'autocomplétion en marche

Vous remarquerez que cette autocomplétion se fait sur la ligne entière, c'est-à-dire que si vous tapez « Jaune rouge », l'application pensera que vous cherchez une couleur qui s'appelle « Jaune rouge », alors que bien entendu vous vouliez le mot « jaune » puis le mot « rouge ». Pour faire en sorte qu'une autocomplétion soit répartie entre plusieurs constituants d'une même chaîne de caractères, il faut utiliser la classe MultiAutoCompleteTextView. Toutefois, il faut préciser quel caractère sera utilisé pour séparer deux éléments avec la méthode void setTokenizer(MultiAutoCompleteTextView.Tokenizer t). Par défaut, on peut par exemple utiliser un MultiAutoCompleteTextView.CommaTokenizer, qui différencie les éléments par des virgules (ce qui signifie qu'à chaque fois que vous écrirez une virgule, le MultiAutoCompleteTextView vous proposera une nouvelle suggestion).

Fatigué(e) de lire sur un écran ? Découvrez ce cours en livre.

Les boîtes de dialogue Gestion des menus de l’application

Gestion des menus de l’application

Les autres widgets Menu d'options

À une époque pas si lointaine, tous les terminaux sous Android possédaient un bouton physique pour afficher le menu. Cependant, cette pratique est devenue un peu plus rare depuis que les constructeurs essaient au maximum de dématérialiser les boutons. Mais depuis Android 2.3, il existe un bouton directement dans l'interface du système d'exploitation, qui permet d'ouvrir un menu. En sorte, on peut dire que tous les utilisateurs sont touchés par la présence d'un menu.

En tout cas, un menu est un endroit privilégié pour placer certaines fonctions tout en économisant notre précieux espace dans la fenêtre. Vous pouvez par exemple faire en sorte que ce menu ouvre la page des options, ou au contraire vous ramène à la page d'accueil.

Il existe deux sortes de menu dans Android :

Et ces deux menus peuvent bien entendu contenir des sous-menus, qui peuvent contenir des sous-menus, etc. Encore une fois, on va devoir manipuler des fichiers XML mais, franchement, vous êtes devenus des experts maintenant, non ? :p

Menu d'options

Gestion des menus de l’application Menu contextuel

Menu d'options

Créer un menu

Chaque activité est capable d'avoir son menu propre. On peut définir un menu de manière programmatique en Java, mais la meilleure façon de procéder est en XML. Tout d'abord, la racine de ce menu est de type <menu> (vous arriverez à retenir ? :euh: ), et on ne peut pas vraiment le personnaliser avec des attributs, ce qui donne la majorité du temps :

<?xml version="1.0" encoding="utf-8"?>
<menu xmlns:android="http://schemas.android.com/apk/res/android">
  <!-- Code -->
</menu>

Ce menu doit être peuplé avec des éléments, et c'est sur ces éléments que cliquera l'utilisateur pour activer ou désactiver une fonctionnalité. Ces éléments s'appellent en XML des <item> et peuvent être personnalisés à l'aide de plusieurs attributs :

Le problème est que l'espace consacré à un menu est assez réduit, comme toujours sur un périphérique portable, remarquez. Afin de gagner un peu de place, il est possible d'avoir un <item> qui ouvre un sous-menu, et ce sous-menu sera à traiter comme tout autre menu. On lui mettra donc des items aussi. En d'autres termes, la syntaxe est celle-ci :

<item>
  <menu>
    <item />
    <!-- d'autres items-->
    <item />
  </menu>
</item>

Le sous-menu s'ouvrira dans une nouvelle fenêtre, et le titre de cette fenêtre se trouve dans l'attribut android:title. Si vous souhaitez mettre un titre plutôt long dans cette fenêtre et conserver un nom court dans le menu, utilisez l'attribut android:titleCondensed, qui permet d'indiquer un titre à utiliser si le titre dans android:title est trop long. Ces <item> qui se trouvent dans un sous-menu peuvent être modulés avec d'autres attributs, comme android:checkable auquel vous pouvez mettre true si vous souhaitez que l'élément puisse être coché, comme une CheckBox. De plus, si vous souhaitez qu'il soit coché par défaut, vous pouvez mettre android:checked à true. Je réalise que ce n'est pas très clair, aussi vous proposé-je de regarder les deux figures suivantes : la première utilise android:titleCondensed="Item 1", la deuxième android:title="Item 1 mais avec un titre plus long quand même".

Le titre est condensé
Le titre est condensé
Le titre est plus long
Le titre est plus long

Enfin, il peut arriver que plusieurs éléments se ressemblent beaucoup ou fonctionnent ensemble, c'est pourquoi il est possible de les regrouper avec <group>. Si on veut que tous les éléments du groupe soient des CheckBox, on peut mettre au groupe l'attribut android:checkableBehavior="all", ou, si on veut qu'ils soient tous des RadioButton, on peut mettre l'attribut android:checkableBehavior="single".

Voici un exemple de menu qu'il vous est possible de créer avec cette méthode :

<?xml version="1.0" encoding="utf-8"?>
<menu xmlns:android="http://schemas.android.com/apk/res/android" >
  <item android:id="@+id/item1" android:title="Item 1"></item>
  <item android:id="@+id/item2" android:titleCondensed="Item 2" android:title="Item 2 mais avec un nom assez long quand même">
    <menu>
      <item android:id="@+id/item3" android:title="Item 2.1" android:checkable="true"/>
      <item android:id="@+id/item4" android:title="Item 2.2"/>
    </menu>
  </item>
  <item android:id="@+id/item5" android:title="Item 3" android:checkable="true"/>
  <item android:id="@+id/item6" android:title="Item 4">
    <group android:id="@+id/group1" android:checkableBehavior="all">
      <item android:id="@+id/item7" android:title="Item 4.1"></item>
      <item android:id="@+id/item8" android:title="Item 4.2"></item>
    </group>
  </item>
  <group android:id="@+id/group2" android:enabled="false">
    <item android:id="@+id/item9" android:title="Item 5.1"></item>
    <item android:id="@+id/item10" android:title="Item 5.2"></item>
  </group>
</menu>

Comme pour un layout, il va falloir dire à Android qu'il doit parcourir le fichier XML pour construire le menu. Pour cela, c'est très simple, on va surcharger la méthode boolean onCreateOptionsMenu (Menu menu) d'une activité. Cette méthode est lancée au moment de la première pression du bouton qui fait émerger le menu. Cependant, comme avec les boîtes de dialogue, si vous souhaitez que le menu évolue à chaque pression du bouton, alors il vous faudra surcharger la méthode boolean onPrepareOptionsMenu (Menu menu).

Pour parcourir le XML, on va l'inflater, eh oui ! encore une fois ! Encore un petit rappel de ce qu'est inflater ? To inflate, c'est désérialiser en français, et dans notre cas c'est transformer un objet qui n'est décrit qu'en XML en véritable objet qu'on peut manipuler. Voici le code type dès qu'on a constitué un menu en XML :

@Override
public boolean onCreateOptionsMenu(Menu menu) {
  super.onCreateOptionsMenu(menu);
  MenuInflater inflater = getMenuInflater();
  //R.menu.menu est l'id de notre menu
  inflater.inflate(R.menu.menu, menu);
  return true;
}

Si vous testez ce code, vous remarquerez tout d'abord que, contrairement au premier exemple, il n'y a pas assez de place pour contenir tous les items, c'est pourquoi le 6e item se transforme en un bouton pour afficher les éléments cachés, comme à la figure suivante.

Un bouton permet d'accéder aux autres items
Un bouton permet d'accéder aux autres items

Ensuite vous remarquerez que les items 4.1 et 4.2 sont décrits comme Checkable, mais ne possèdent pas de case à cocher. C'est parce que les seuls <item> que l'on puisse cocher sont ceux qui se trouvent dans un sous-menu.

Les <item> 5.1 et 5.2 sont désactivés par défaut, mais vous pouvez les réactiver de manière programmatique à l'aide de la fonction MenuItem setEnabled (boolean activer) (le MenuItem retourné est celui sur lequel l'opération a été effectuée, de façon à pouvoir cumuler les setters).

Vous pouvez aussi si vous le désirez construire un menu de manière programmatique avec la méthode suivante qui s'utilise sur un Menu :

MenuItem add (int groupId, int objectId, int ordre, CharSequence titre)

Où :

De manière identique et avec les mêmes paramètres, vous pouvez construire un sous-menu avec la méthode suivante :

MenuItem addSubMenu (int groupId, int objectId, int ordre, CharSequence titre)

Et c'est indispensable de passer le menu à la superclasse comme on le fait ?

La réponse courte est non, la réponse longue est non, mais faites-le quand même. En passant le menu à l'implémentation par défaut, Android va peupler le menu avec des items systèmes standards. Alors, en tant que débutants, vous ne verrez pas la différence, mais si vous devenez des utilisateurs avancés, un oubli pourrait bien vous encombrer.

Réagir aux clics

Vous vous rappelez quand je vous avais dit qu'il était inconcevable d'avoir un <item> sans identifiant ? C'était parce que l'identifiant d'un <item> permet de déterminer comment il réagit aux clics au sein de la méthode boolean onOptionsItemSelected (MenuItem item).

Dans l'exemple précédent, si on veut que cliquer sur le premier item active les deux items inactifs, on pourrait utiliser le code suivant dans notre activité :

private Menu m = null;

@Override
public boolean onCreateOptionsMenu(Menu menu) 
{
  MenuInflater inflater = getMenuInflater();
  inflater.inflate(R.menu.menu, menu);
  m = menu;
  return true;
}
    
@Override
public boolean onOptionsItemSelected (MenuItem item)
{
  switch(item.getItemId())
  {
    case R.id.item1:
      //Dans le Menu "m", on active tous les items dans le groupe d'identifiant "R.id.group2"
      m.setGroupEnabled(R.id.group2, true);
      return true;
  }
  return super.onOptionsItemSelected(item);
}

Et ils veulent dire quoi les true et false en retour ?

On retourne true si on a bien géré l'item, false si on a rien géré. D'ailleurs, si on passe l'item à super.onOptionsItemSelected(item), alors la méthode retournera false puisqu'elle ne sait pas gérer l'item. En revanche, je vous conseille de toujours retourner super.onOptionsItemSelected(item) quand vous êtes dans une classe qui ne dérive pas directement de Activity, puisqu'il se peut que vous gériez l'item dans une superclasse de votre classe actuelle.

Dans boolean onCreateOptionsMenu(menu), on retourne toujours true puisqu'on gère dans tous les cas la création du menu.

Fatigué(e) de lire sur un écran ? Découvrez ce cours en livre.

Gestion des menus de l’application Menu contextuel

Menu contextuel

Menu d'options Maintenant que vous maîtrisez les menus, oubliez tout

Menu contextuel

Le menu contextuel est très différent du menu d'options, puisqu'il n’apparaît pas quand on appuie sur le bouton d'options, mais plutôt quand on clique sur n'importe quel élément ! Sur Windows, c'est le menu qui apparaît quand vous faites un clic droit.

Alors, on ne veut peut-être pas que tous les objets aient un menu contextuel, c'est pourquoi il faut déclarer quels widgets en possèdent, et cela se fait dans la méthode de la classe Activityvoid registerForContextMenu (View vue). Désormais, dès que l'utilisateur fera un clic long sur cette vue, un menu contextuel s'ouvrira… enfin, si vous le définissez !

Ce menu se définit dans la méthode suivante :

void onCreateContextMenu (ContextMenu menu, View vue, ContextMenu.ContextMenuInfo menuInfo)

menu est le menu à construire, vue la vue sur laquelle le menu a été appelé et menuInfo indique sur quel élément d'un adaptateur a été appelé le menu, si on se trouve dans une liste par exemple. Cependant, il n'existe pas de méthode du type OnPrepare cette fois-ci, par conséquent le menu est détruit puis reconstruit à chaque appel. C'est pourquoi il n'est pas conseillé de conserver le menu dans un paramètre comme nous l'avions fait pour le menu d'options. Voici un exemple de construction de menu contextuel de manière programmatique :

//Notez qu'on utilise Menu.FIRST pour indiquer le premier élément d'un menu
private int final static MENU_DESACTIVER = Menu.FIRST;
private int final static MENU_RETOUR = Menu.FIRST + 1;

@Override
public void onCreateContextMenu(ContextMenu menu, View vue, ContextMenuInfo menuInfo) {
  super.onCreateContextMenu(menu, vue, menuInfo);
  menu.add(Menu.NONE, MENU_DESACTIVER, Menu.NONE, "Supprimer cet élément");
  menu.add(Menu.NONE, MENU_RETOUR, Menu.NONE, "Retour");
}

On remarque deux choses. Tout d'abord pour écrire des identifiants facilement, la classe Menu possède une constante Menu.FIRST qui permet de désigner le premier élément, puis le deuxième en incrémentant, etc. Ensuite, on passe les paramètres à la superclasse. En fait, cette manœuvre a pour but bien précis de permettre de récupérer le ContextMenuInfo dans la méthode qui gère l'évènementiel des menus contextuels, la méthode boolean onContextItemSelected (MenuItem item). Ce faisant, vous pourrez récupérer des informations sur la vue qui a appelé le menu avec la méthode ContextMenu.ContextMenuInfo getMenuInfo () de la classe MenuItem. Un exemple d'implémentation pour notre exemple pourrait être :

@Override
public boolean onContextItemSelected(MenuItem item) {
  switch (item.getItemId()) {
    case MENU_DESACTIVER:
      item.getMenuInfo().targetView.setEnabled(false);

    case MENU_RETOUR:
      return true;
  }
  return super.onContextItemSelected(item);
}

Voilà ! Le ContextMenuInfo a permis de récupérer la vue grâce à son attribut targetView. Il possède aussi un attribut id pour récupérer l'identifiant de l'item (dans l'adaptateur) concerné ainsi qu'un attribut position pour récupérer sa position au sein de la liste.

Fatigué(e) de lire sur un écran ? Découvrez ce cours en livre.

Menu d'options Maintenant que vous maîtrisez les menus, oubliez tout

Maintenant que vous maîtrisez les menus, oubliez tout

Menu contextuel Création de vues personnalisées

Maintenant que vous maîtrisez les menus, oubliez tout

Titre racoleur, j'en conviens, mais qui révèle une vérité qu'il vous faut considérer : le bouton Menu est amené à disparaître. :o De manière générale, les utilisateurs n'utilisent pas ce bouton, il n'est pas assez visuel pour eux, ce qui fait qu'ils n'y pensent pas ou ignorent son existence. C'est assez grave, oui. Je vous apprends à l'utiliser parce que c'est quand même sacrément pratique et puissant, mais c'est à vous de faire la démarche d'apprendre à l'utilisateur comment utiliser correctement ce bouton, avec un Toast par exemple.

Il existe des solutions qui permettent de se passer de ce menu. Android a introduit dans son API 11 (Android 3.0) l'ActionBar, qui est une barre de titre étendue sur laquelle il est possible d'ajouter des widgets de façon à disposer d'options constamment visibles. Cette initiative a été efficace puisque le taux d'utilisation de l'ActionBar est bien supérieur à celui du bouton Menu.

Cependant, pour notre cours, cette ActionBar n'est pas disponible puisque nous utilisons l'API 7, et qu'il n'est pas question d'utiliser l'API 11 rien que pour ça — vous ne toucheriez plus que 5 % des utilisateurs de l'Android Market, au lieu des 98 % actuels… Il existe des solutions alternatives, comme celle-ci qui est officielle ou celle-là qui est puissante. Je vous invite à les découvrir par vous-mêmes. ;)

Histoire de retourner le couteau dans la plaie, sachez que les menus contextuels sont rarement utilisés, puisqu'en général l'utilisateur ignore leur présence ou ne sait pas comment les utiliser (faire un appui long, c'est compliqué pour l'utilisateur, vraiment >_ ). Encore une fois, vous pouvez enseigner à vos utilisateurs comment les utiliser, ou bien ajouter une alternative plus visuelle pour ouvrir un menu sur un objet. Ça tombe super bien, c'est le sujet du prochain chapitre.

Fatigué(e) de lire sur un écran ? Découvrez ce cours en livre.

Menu contextuel Création de vues personnalisées

Création de vues personnalisées

Maintenant que vous maîtrisez les menus, oubliez tout Règles avancées concernant les vues

Vous savez désormais l'essentiel pour développer de belles interfaces graphiques fonctionnelles, et en théorie vous devriez être capables de faire tout ce que vous désirez. Cependant, il vous manque encore l'outil ultime qui vous permettra de donner vie à tous vos fantasmes les plus extravagants : être capables de produire vos propres vues et ainsi avoir le contrôle total sur leur aspect, leur taille, leurs réactions et leur fonction.

On différencie typiquement trois types de vues personnalisées :

Règles avancées concernant les vues

Création de vues personnalisées Méthode 1 : à partir d'une vue préexistante

Règles avancées concernant les vues

Si vous deviez instancier un objet de type View et l'afficher dans une interface graphique, vous vous retrouveriez devant un carré blanc qui mesure 100 pixels de côté. Pas très glamour, j'en conviens. C'est pourquoi, quand on crée une vue, on doit jouer sur au moins deux tableaux : les dimensions de la vue, et son dessin.

Dimensions et placement d'une vue

Les dimensions d'une vue sont deux entiers qui représentent la taille que prend la vue sur les deux axes de l'écran : la largeur et la hauteur. Toute vue ne possède pas qu'une paire de dimensions, mais bien deux : celles que vous connaissez et qui vous sembleront logiques sont les dimensions réelles occupées par la vue sur le terrain. Cependant, avant que les coordonnées réelles soient déterminées, une vue passe par une phase de calcul où elle s'efforce de déterminer les dimensions qu'elle souhaiterait occuper, sans garantie qu'il s'agira de ses dimensions finales.

Par exemple, si vous dites que vous disposez d'une vue qui occupe toute seule son layout parent et que vous lui donnez l'instruction FILL_PARENT, alors les dimensions réelles seront identiques aux dimensions demandées puisque la vue peut occuper tout le parent. En revanche, s'il y a plusieurs vues qui utilisent FILL_PARENT pour un même layout, alors les dimensions réelles seront différentes de celles demandées, puisque le layout fera en sorte de répartir les dimensions entre chacun de ses enfants.

Un véritable arbre généalogique

Vous le savez déjà, on peut construire une interface graphique dans le code ou en XML. Je vais vous demander de réfléchir en XML ici, pour simplifier le raisonnement. Un fichier XML contient toujours un premier élément unique qui n'a pas de frère, cet élément s'appelle la racine, et dans le contexte du développement d'interfaces graphiques pour Android cette racine sera très souvent un layout. Dans le code suivant, la racine est un RelativeLayout.

<RelativeLayout xmlns:android="http://schemas.android.com/apk/res/android"
  xmlns:tools="http://schemas.android.com/tools"
  android:layout_width="fill_parent"
  android:layout_height="fill_parent" >

  <Button
    android:id="@+id/passerelle"
    android:layout_width="wrap_content"
    android:layout_height="wrap_content"
    android:layout_centerHorizontal="true"
    android:layout_centerVertical="true" />

</RelativeLayout>

Ce layout peut avoir des enfants, qui seront des widgets ou d'autres layouts. Dans l'éventualité où un enfant serait un layout, alors il peut aussi avoir des enfants à son tour. On peut donc affirmer que, comme pour une famille, il est possible de construire un véritable arbre généalogique qui commence par la racine et s'étend sur plusieurs générations, comme à la figure suivante.

Dans cet exemple, on peut voir que toutes les vues sont des enfants ou petits-enfants du « LinearLayout » et que les autres layouts peuvent aussi avoir des enfants, tandis que les widgets n'ont pas d'enfant
Dans cet exemple, on peut voir que toutes les vues sont des enfants ou petits-enfants du « LinearLayout » et que les autres layouts peuvent aussi avoir des enfants, tandis que les widgets n'ont pas d'enfant

Ce que vous ne savez pas, c'est que la racine de notre application n'est pas la racine de la hiérarchie des vues et qu'elle sera forcément l'enfant d'une autre vue qu'a créée Android dans notre dos et à laquelle nous n'avons pas accès. Ainsi, chaque vue que nous utiliserons sera directement l'enfant d'un layout.

Le placement

Le placement — qui se dit aussi layout en anglais (à ne pas confondre avec les layouts qui sont des vues qui contiennent des vues, et le layout correspondant à la mise en page de l'interface graphique) — est l'opération qui consiste à placer les vues dans l'interface graphique. Ce processus s'effectue en deux étapes qui s’exécuteront dans l'ordre chronologique. Tout d'abord et en partant de la racine, chaque layout va donner à ses enfants des instructions quant à la taille qu'ils devraient prendre. Cette étape se fait dans la méthode void measure(int widthMeasureSpec, int heightMeasureSpec), ne vous préoccupez pas trop de cette méthode, on ne l'implémentera pas. Puis vient la seconde étape, qui débute elle aussi par la racine et où chaque layout transmettra à ses enfants leurs dimensions finales en fonction des mesures déterminées dans l'étape précédente. Cette manœuvre se déroule durant l'exécution de void layout(int bord_gauche, int plafond, int bord_droit, int plancher), mais on ne l'implémentera pas non plus.

Récupérer les dimensions

De manière à récupérer les instructions de dimensions, vous pouvez utiliser int getMeasuredWidth () pour la largeur et int getMeasuredHeight () pour la hauteur, cependant uniquement après qu'un appel à measure(int, int) a été effectué, sinon ces valeurs n'ont pas encore été attribuées. Enfin, vous pouvez les attribuer vous-mêmes avec la méthode void setMeasuredDimension (int measuredWidth, int measuredHeight).

Ces instructions doivent vous sembler encore mystérieuses puisque vous ne devez pas du tout savoir quoi insérer. En fait, ces entiers sont... un code. :waw: En effet, vous pouvez à partir de ce code déterminer un mode de façonnage et une taille.

Par exemple pour obtenir le code qui permet d'avoir un cube qui fait 10 pixels au plus, on peut faire :

int taille = MeasureSpec.makeMeasureSpec(10, MeasureSpec.AT_MOST);
setMeasuredDimension(taille, taille);

De plus, il est possible de connaître la largeur finale d'une vue avec int getWidth () et sa hauteur finale avec int getHeight ().

Enfin, on peut récupérer la position d'une vue par rapport à son parent à l'aide des méthodes int getTop () (position du haut de cette vue par rapport à son parent), int getBottom () (en bas), int getLeft () (à gauche) et int getRight () (à droite). C'est pourquoi vous pouvez demander très simplement à n'importe quelle vue ses dimensions en faisant :

vue.getWidth();
vue.getLeft();
Le dessin

C'est seulement une fois le placement effectué qu'on peut dessiner notre vue (vous imaginez bien qu'avant Android ne saura pas où dessiner :p ). Le dessin s'effectue dans la méthode void draw (Canvas canvas), qui ne sera pas non plus à implémenter. Le Canvas passé en paramètre est la surface sur laquelle le dessin sera tracé.

Obsolescence régionale

Tout d'abord, une vue ne décide pas d'elle-même quand elle doit se dessiner, elle en reçoit l'ordre, soit par le Context, soit par le programmeur. Par exemple, le contexte indique à la racine qu'elle doit se dessiner au lancement de l'application. Dès qu'une vue reçoit cet ordre, sa première tâche sera de déterminer ce qui doit être dessiné parmi les éléments qui composent la vue.

Si la vue comporte un nouveau composant ou qu'un de ses composants vient d'être modifié, alors la vue déclare que ces éléments sont dans une zone qu'il faut redessiner, puisque leur état actuel ne correspond plus à l'ancien dessin de la vue. La surface à redessiner consiste en un rectangle, le plus petit possible, qui inclut tous les éléments à redessiner, mais pas plus. Cette surface s'appelle la dirty region. L'action de délimiter la dirty region s'appelle l'invalidation (c'est pourquoi on appelle aussi la dirty region la région d'invalidation) et on peut la provoquer avec les méthodes void invalidate (Rect dirty) (où dirty est le rectangle qui délimite la dirty region) ou void invalidate (int gauche, int haut, int droite, int bas) avec gauche la limite gauche du rectangle, haut le plafond du rectangle, etc., les coordonnées étant exprimées par rapport à la vue. Si vous souhaitez que toute la vue se redessine, utilisez la méthode void invalidate (), qui est juste un alias utile de void invalidate (0, 0, largeur_de_la_vue, hauteur_de_la_vue). Enfin, évitez de trop le faire puisque dessiner est un processus exigeant. :-°

Par exemple, quand on passe d'une TextView vide à une TextView avec du texte, la seule chose qui change est le caractère « i » qui apparaît, la région la plus petite est donc un rectangle qui entoure tout le « i », comme le montre la figure suivante.

La seule chose qui change est le caractère « i » qui apparaît
La seule chose qui change est le caractère « i » qui apparaît

En revanche, quand on a un Button normal et qu'on appuie dessus, le texte ne change pas, mais toute la couleur du fond change, comme à la figure suivante. Par conséquent la région la plus petite qui contient tous les éléments nouveaux ou qui auraient changé englobe tout l'arrière-plan et subséquemment englobe toute la vue.

La couleur du fond change
La couleur du fond change

Ainsi, en utilisant un rectangle, on peut très bien demander à une vue de se redessiner dans son intégralité de cette manière :

vue.invalidate(new Rect(vue.getLeft(), vue.getTop(), vue.getRight(), vue.getDown());
La propagation

Quand on demande à une vue de se dessiner, elle lance le processus puis transmet la requête à ses enfants si elle en a. Cependant, elle ne le transmet pas à tous ses enfants, seulement à ceux qui se trouvent dans sa région d'invalidation. Ainsi, le parent sera dessiné en premier, puis les enfants le seront dans l'ordre dans lequel ils sont placés dans l'arbre hiérarchique, mais uniquement s'ils doivent être redessinés.

Fatigué(e) de lire sur un écran ? Découvrez ce cours en livre.

Création de vues personnalisées Méthode 1 : à partir d'une vue préexistante

Méthode 1 : à partir d'une vue préexistante

Règles avancées concernant les vues Méthode 2 : une vue composite

Méthode 1 : à partir d'une vue préexistante

Le principe ici sera de dériver d'un widget ou d'un layout qui est fourni par le SDK d'Android. Nous l'avons déjà fait par le passé, mais nous n'avions manipulé que le comportement logique de la vue, pas le comportement visuel.

De manière générale, quand on développe une vue, on fait en sorte d'implémenter les trois constructeurs standards. Petit rappel à ce sujet :

// Il y a un constructeur qui est utilisé pour instancier la vue depuis le code :
View(Context context);

// Un pour l'inflation depuis le XML :
View(Context context, AttributeSet attrs);
// Le paramètre attrs contenant les attributs définis en XML

// Et un dernier pour l'inflation en XML et dont un style est associé à la vue :
View(Context context, AttributeSet attrs, int defStyle);
// Le paramètre defStyle contenant une référence à une ressource, ou 0 si aucun style n'a été défini

De plus, on développe aussi les méthodes qui commencent par on…. Ces méthodes sont des fonctions de callback et elles sont appelées dès qu'une méthode au nom identique (mais sans on…) est utilisée. Je vous ai par exemple parlé de void measure (int widthMeasureSpec, int heightMeasureSpec), à chacune de ses exécutions, la fonction de callbackvoid onMeasure (int widthMeasureSpec, int heightMeasureSpec) est lancée. Vous voyez, c'est simple comme bonjour.

Par exemple, j'ai créé un bouton qui permet de visualiser plusieurs couleurs. Tout d'abord, j'ai déclaré une ressource qui contient une liste de couleurs :

<?xml version="1.0" encoding="utf-8"?>
<resources>
  <array name="colors">
    <item>#FF0000</item>
    <item>#0FF000</item>
    <item>#000FF0</item>
    <item>#FFFFFF</item>
  </array>
</resources>

Ce type de ressources s'appelle un TypedArray, c'est-à-dire un tableau qui peut contenir n'importe quelles autres ressources. Une fois ce tableau désérialisé, je peux récupérer les éléments qui le composent avec la méthode appropriée, dans notre cas, comme nous manipulons des couleurs, int getColor (int position, int defaultValue) (position étant la position de l'élément voulu et defaultValue la valeur renvoyée si l'élément n'est pas trouvé).

import android.content.Context;
import android.content.res.Resources;
import android.content.res.TypedArray;

import android.graphics.Canvas;
import android.graphics.Paint;
import android.graphics.Rect;

import android.util.AttributeSet;

import android.view.MotionEvent;

import android.widget.Button;

public class ColorButton extends Button {
  /** Liste des couleurs disponibles **/
  private TypedArray mCouleurs = null;
  /** Position dans la liste des couleurs **/
  private int position = 0;

  /**
   * Constructeur utilisé pour inflater avec un style
   */
  public ColorButton(Context context, AttributeSet attrs, int defStyle) {
    super(context, attrs, defStyle);
	init();
  }

  /**
   * Constructeur utilisé pour inflater sans style
   */
  public ColorButton(Context context, AttributeSet attrs) {
	super(context, attrs);
	init();
  }

  /**
   * Constructeur utilisé pour construire dans le code
   */
  public ColorButton(Context context) {
	super(context);
	init();
  }
	
  private void init() {
	// Je récupère mes ressources
	Resources res = getResources();
	// Et dans ces ressources je récupère mon tableau de couleurs
	mCouleurs = res.obtainTypedArray(R.array.colors);
	
	setText("Changer de couleur");
  }

  /* … */

}

Je redéfinis void onLayout (boolean changed, int left, int top, int right, int bottom) pour qu'à chaque fois que la vue est redimensionnée je puisse changer la taille du carré qui affiche les couleurs de manière à ce qu'il soit toujours conforme au reste du bouton.

/** Rectangle qui délimite le dessin */
private Rect mRect = null;

@Override
protected void onLayout (boolean changed, int left, int top, int right, int bottom)
{
  //Si le layout a changé
  if(changed)
    //On redessine un nouveau carré en fonction des nouvelles dimensions
      mRect = new Rect(Math.round(0.5f * getWidth() - 50), 
                       Math.round(0.75f * getHeight() - 50), 
                       Math.round(0.5f * getWidth() + 50), 
                       Math.round(0.75f * getHeight() + 50));
  //Ne pas oublier
  super.onLayout(changed, left, top, right, bottom);
}

J'implémente boolean onTouchEvent (MotionEvent event) pour qu'à chaque fois que l'utilisateur appuie sur le bouton la couleur qu'affiche le carré change. Le problème est que cet évènement se lance à chaque toucher, et qu'un toucher ne correspond pas forcément à un clic, mais aussi à n'importe quelle fois où je bouge mon doigt sur le bouton, ne serait-ce que d'un pixel. Ainsi, la couleur change constamment si vous avez le malheur de bouger le doigt quand vous restez appuyé sur le bouton. C'est pourquoi j'ai rajouté une condition pour que le dessin ne réagisse que quand on appuie sur le bouton, pas quand on bouge ou qu'on lève le doigt. Pour cela, j'ai utilisé la méthode int getAction () de MotionEvent. Si la valeur retournée est MotionEvent.ACTION_DOWN, c'est que l'évènement qui a déclenché le lancement de la méthode est un clic.

/** Outil pour peindre */
private Paint mPainter = new Paint(Paint.ANTI_ALIAS_FLAG);

@Override
public boolean onTouchEvent(MotionEvent event) {
  // Uniquement si on appuie sur le bouton
  if(event.getAction() == MotionEvent.ACTION_DOWN) {
    // On passe à la couleur suivante
    position ++;
    // Évite de dépasser la taille du tableau
    // (dès qu'on arrive à la longueur du tableau, on repasse à 0)
    position %= mCouleurs.length();
		
    // Change la couleur du pinceau
    mPainter.setColor(mCouleurs.getColor(position, -1));
		
    // Redessine la vue
    invalidate();
  }
  // Ne pas oublier
  return super.onTouchEvent(event);
}

Enfin, j'écris ma propre version de void onDraw(Canvas canvas) pour dessiner le carré dans sa couleur actuelle. L'objet Canvas correspond à la fois à la toile sur laquelle on peut dessiner et à l'outil qui permet de dessiner, alors qu'un objet Paint indique juste au Canvascomment il faut dessiner, mais pas ce qu'il faut dessiner.

@Override
protected void onDraw(Canvas canvas) {
  // Dessine le rectangle à l'endroit voulu avec la couleur voulue
  canvas.drawRect(mRect, mPainter);
  // Ne pas oublier
  super.onDraw(canvas);
}

Ce qui donne la figure suivante.

On a un petit carré en bas de notre bouton (écran de gauche) et dès qu'on appuie sur le bouton le carré change de couleur (écran de droite)
On a un petit carré en bas de notre bouton (écran de gauche) et dès qu'on appuie sur le bouton le carré change de couleur (écran de droite)
Fatigué(e) de lire sur un écran ? Découvrez ce cours en livre.

Règles avancées concernant les vues Méthode 2 : une vue composite

Méthode 2 : une vue composite

Méthode 1 : à partir d'une vue préexistante Méthode 3 : créer une vue en partant de zéro

Méthode 2 : une vue composite

On peut très bien se contenter d'avoir une vue qui consiste en un assemblage de vues qui existent déjà. D'ailleurs vous connaissez déjà au moins deux vues composites ! Pensez à Spinner, c'est un Button avec une ListView, non ? Et AutoCompleteTextView, c'est un EditText associé à une ListView aussi !

Logiquement, cette vue sera un assemblage d'autres vues et par conséquent ne sera pas un widget — qui ne peut pas contenir d'autres vues — mais bien un layout, elle devra donc dériver de ViewGroup ou d'une sous-classe de ViewGroup.

Je vais vous montrer une vue qui permet d'écrire du texte en HTML et d'avoir le résultat en temps réel. J'ai appelé ce widget ToHtmlView. Je n'explique pas le code ligne par ligne puisque vous connaissez déjà tous ces concepts.

import android.content.Context;
import android.text.Editable;
import android.text.Html;
import android.text.InputType;
import android.text.TextWatcher;
import android.util.AttributeSet;

import android.widget.EditText;
import android.widget.LinearLayout;
import android.widget.TextView;

public class ToHtmlView extends LinearLayout {
  /** Pour insérer du texte */
  private EditText mEdit = null;
  /** Pour écrire le résultat */
  private TextView mText = null;

  /**
   * Constructeur utilisé quand on construit la vue dans le code
   * @param context
   */
  public ToHtmlView(Context context) {
    super(context);
    init();
  }

  /**
   * Constructeur utilisé quand on inflate la vue depuis le XML
   * @param context
   * @param attrs
   */
  public ToHtmlView(Context context, AttributeSet attrs) {
    super(context, attrs);
    init();
  }

  public void init() {
    // Paramètres utilisés pour indiquer la taille voulue pour la vue
    int wrap = LayoutParams.WRAP_CONTENT;
    int fill = LayoutParams.FILL_PARENT;

    // On veut que notre layout soit de haut en bas
    setOrientation(LinearLayout.VERTICAL);
    // Et qu'il remplisse tout le parent.
    setLayoutParams(new LayoutParams(fill, fill));

    // On construit les widgets qui sont dans notre vue
    mEdit = new EditText(getContext());
    // Le texte sera de type web et peut être long
    mEdit.setInputType(InputType.TYPE_TEXT_VARIATION_WEB_EDIT_TEXT | InputType.TYPE_TEXT_FLAG_MULTI_LINE);
    // Il fera au maximum dix lignes
    mEdit.setMaxLines(10);
    // On interdit le scrolling horizontal pour des questions de confort
    mEdit.setHorizontallyScrolling(false);

    // Listener qui se déclenche dès que le texte dans l'EditText change
    mEdit.addTextChangedListener(new TextWatcher() {

      // À chaque fois que le texte est édité
      @Override
      public void onTextChanged(CharSequence s, int start, int before, int count) {
        // On change le texte en Spanned pour que les balises soient interprétées    
        mText.setText(Html.fromHtml(s.toString()));
      }

      // Après que le texte a été édité
      @Override
      public void beforeTextChanged(CharSequence s, int start, int count, int after) {

      }

      // Après que le texte a été édité
      @Override
      public void afterTextChanged(Editable s) {
                
      }
    });

    mText = new TextView(getContext());
    mText.setText("");

    // Puis on rajoute les deux widgets à notre vue
    addView(mEdit, new LinearLayout.LayoutParams(fill, wrap));
    addView(mText, new LinearLayout.LayoutParams(fill, wrap));
  }
}

Ce qui donne, une fois intégré, la figure suivante.

Le rendu du code
Le rendu du code

Mais j'aurais très bien pu passer par un fichier XML aussi ! Voici comment j'aurais pu faire :

<?xml version="1.0" encoding="utf-8"?>
<LinearLayout xmlns:android="http://schemas.android.com/apk/res/android"
  android:layout_width="fill_parent"
  android:layout_height="wrap_content"
  android:orientation="vertical" >

  <EditText
    android:id="@+id/edit"
    android:layout_width="fill_parent"
    android:layout_height="wrap_content"
    android:inputType="textWebEditText|textMultiLine"
    android:maxLines="10"
    android:scrollHorizontally="false">
    <requestFocus />
  </EditText>

  <TextView
    android:id="@+id/text"
    android:layout_width="fill_parent"
    android:layout_height="wrap_content"
    android:text="" />

</LinearLayout>

L'avantage par rapport aux deux autres méthodes, c'est que cette technique est très facile à mettre en place (pas de méthodes onDraw ou de onMeasure à redéfinir) et puissante. En revanche, on a beaucoup moins de contrôle.

Fatigué(e) de lire sur un écran ? Découvrez ce cours en livre.

Méthode 1 : à partir d'une vue préexistante Méthode 3 : créer une vue en partant de zéro

Méthode 3 : créer une vue en partant de zéro

Méthode 2 : une vue composite Préambule : quelques concepts avancés

Méthode 3 : créer une vue en partant de zéro

Il vous faut penser à tout ici, puisque votre vue dérivera directement de View et que cette classe ne gère pas grand-chose. Ainsi, vous savez que par défaut une vue est un carré blanc de 100 pixels de côté, il faudra donc au moins redéfinir void onMeasure (int widthMeasureSpec, int heightMeasureSpec) et void onDraw (Canvas canvas). De plus, vous devez penser aux différents évènements (est-ce qu'il faut réagir au toucher, et si oui comment ? et à l'appui sur une touche ?), aux attributs de votre vue, aux constructeurs, etc.

Dans mon exemple, j'ai décidé de faire un échiquier.

La construction programmatique

Tout d'abord, j'implémente tous les constructeurs qui me permettront d'instancier des objets depuis le code. Pour cela, je redéfinis le constructeur standard et je développe un autre constructeur qui me permet de déterminer quelles sont les couleurs que je veux attribuer pour les deux types de case.

/** Pour la première couleur */
private Paint mPaintOne = null;
/** Pour la seconde couleur */
private Paint mPaintTwo = null;

public ChessBoardView(Context context) {
  super(context);
  init(-1, -1);
}
	
public ChessBoardView(Context context, int one, int two) {
  super(context);
  init(one, two);
}

private void init(int one, int two) {
  mPaintTwo = new Paint(Paint.ANTI_ALIAS_FLAG);
  if(one == -1)
    mPaintTwo.setColor(Color.LTGRAY);
  else
    mPaintTwo.setColor(one);
		
  mPaintOne = new Paint(Paint.ANTI_ALIAS_FLAG);
  if(two == -1)
    mPaintOne.setColor(Color.WHITE);
  else
    mPaintOne.setColor(two);
}
La construction par inflation

J'exploite les deux constructeurs destinés à l'inflation pour pouvoir récupérer les attributs que j'ai pu passer en attributs. En effet, il m'est possible de définir mes propres attributs pour ma vue. Pour cela, il me faut créer des ressources de type attr dans un tableau d'attributs. Ce tableau est un nœud de type declare-styleable. J'attribue un nom à chaque élément qui leur servira d'identifiant. Enfin, je peux dire pour chaque attr quel type d'informations il contiendra.

<resources>
  <declare-styleable name="ChessBoardView">
    <!-- L'attribut d'identifiant "colorOne" est de type "color" -->
    <attr name="colorOne" format="color"/>
    <attr name="colorTwo" format="color"/>
  </declare-styleable>
</resources>

Pour utiliser ces attributs dans le layout, il faut tout d'abord déclarer utiliser un namespace, comme on le fait pour pouvoir utiliser les attributs qui appartiennent à Android : xmlns:android="http://schemas.android.com/apk/res/android".

Cette déclaration nous permet d'utiliser les attributs qui commencent par android: dans notre layout, elle nous permettra donc d'utiliser nos propres attributs de la même manière.

Pour cela, on va se contenter d'agir d'une manière similaire en remplaçant xmlns:android par le nom voulu de notre namespace et http://schemas.android.com/apk/res/android par notre package actuel. Dans mon cas, j'obtiens :

xmlns:sdzName="http://schemas.android.com/apk/res/sdz.chapitreDeux.chessBoard"

Ce qui me donne ce XML :

<?xml version="1.0" encoding="utf-8"?>
<LinearLayout xmlns:android="http://schemas.android.com/apk/res/android"
  xmlns:sdzName="http://schemas.android.com/apk/res/sdz.chapitreDeux.chessBoard"
  
  android:layout_width="fill_parent"
  android:layout_height="fill_parent"
  android:orientation="vertical" >

  <sdz.chapitreDeux.chessBoard.ChessBoardView
    android:layout_width="fill_parent"
    android:layout_height="fill_parent"
    sdzName:colorOne="#FF0000"
    sdzName:colorTwo="#00FF00" />
</LinearLayout>

Il me suffit maintenant de récupérer les attributs comme nous l'avions fait précédemment :

// attrs est le paramètre qui contient les attributs de notre objet en XML
public ChessBoardView(Context context, AttributeSet attrs, int defStyle) {
  super(context, attrs, defStyle);
  init(attrs);
}

// idem
public ChessBoardView(Context context, AttributeSet attrs) {
  super(context, attrs);
  init(attrs);
}

private void init(AttributeSet attrs) {
  // Je récupère mon tableau d'attributs depuis le paramètre que m'a donné le constructeur
  TypedArray attr = getContext().obtainStyledAttributes(attrs, R.styleable.ChessBoardView);
  // Il s'agit d'un TypedArray qu'on sait déjà utiliser, je récupère la valeur de la couleur, 1 ou -1 si on ne la trouve pas
  int tmpOne = attr.getColor(R.styleable.ChessBoardView_colorOne, -1);
  // Je récupère la valeur de la couleur, 2 ou -1 si on ne la trouve pas
  int tmpTwo = attr.getColor(R.styleable.ChessBoardView_colorTwo, -1);
  init(tmpOne, tmpTwo);
}
onMeasure

La taille par défaut de 100 pixels est ridicule et ne conviendra jamais à un échiquier. Je vais faire en sorte que, si l'application me l'autorise, je puisse exploiter le carré le plus grand possible, et je vais faire en sorte qu'au pire notre vue prenne au moins la moitié de l'écran.

Pour cela, j'ai écrit une méthode qui calcule la dimension la plus grande entre la taille que me demande de prendre le layout et la taille qui correspond à la moitié de l'écran. Puis je compare en largeur et en hauteur quelle est la plus petite taille accordée, et mon échiquier s'accorde à cette taille.

/**
 * Calcule la bonne mesure sur un axe uniquement
 * @param spec - Mesure sur un axe
 * @param screenDim - Dimension de l'écran sur cet axe
 * @return la bonne taille sur cet axe
 */
private int singleMeasure(int spec, int screenDim) {
  int mode = MeasureSpec.getMode(spec);
  int size = MeasureSpec.getSize(spec);
	
  // Si le layout n'a pas précisé de dimensions, la vue prendra la moitié de l'écran
  if(mode == MeasureSpec.UNSPECIFIED)
    return screenDim/2;
  else
    // Sinon, elle prendra la taille demandée par le layout
    return size;
}

@Override
protected void onMeasure (int widthMeasureSpec, int heightMeasureSpec) {
  // On récupère les dimensions de l'écran
  DisplayMetrics metrics = getContext().getResources().getDisplayMetrics();
  // Sa largeur…
  int screenWidth = metrics.widthPixels;
  // … et sa hauteur
  int screenHeight = metrics.heightPixels;
		
  int retourWidth = singleMeasure(widthMeasureSpec, screenWidth);
  int retourHeight = singleMeasure(heightMeasureSpec, screenHeight);
		
  // Comme on veut un carré, on n'aura qu'une taille pour les deux axes, la plus petite possible
  int retour = Math.min(retourWidth, retourHeight);
		
  setMeasuredDimension(retour, retour);
}
onDraw

Il ne reste plus qu'à dessiner notre échiquier ! Ce n'est pas grave si vous ne comprenez pas l'algorithme, du moment que vous avez compris toutes les étapes qui me permettent d'afficher cet échiquier tant voulu.

@Override
protected void onDraw(Canvas canvas) {
  // Largeur de la vue
  int width = getWidth();
  // Hauteur de la vue
  int height = getHeight();
		
  int step = 0, min = 0;
  // La taille minimale entre la largeur et la hauteur
  min = Math.min(width, height);
	
  // Comme on ne veut que 8 cases par ligne et 8 lignes, on divise la taille par 8
  step = min / 8;
	
  // Détermine quand on doit changer la couleur entre deux cases
  boolean switchColor = true;
  for(int i = 0 ; i < min ; i += step) {
    for(int j = 0 ; j < min ; j += step) {
      if(switchColor)
        canvas.drawRect(i, j, i + step, j + step, mPaintTwo);
      else
        canvas.drawRect(i, j, i + step, j + step, mPaintOne);
      // On change de couleur à chaque ligne…
      switchColor = !switchColor;
    }
    // … et à chaque case
    switchColor = !switchColor;
  }
}

Ce qui peut donner la figure suivante.

Le choix des couleurs est discutable
Le choix des couleurs est discutable
Fatigué(e) de lire sur un écran ? Découvrez ce cours en livre.

Méthode 2 : une vue composite Préambule : quelques concepts avancés

Préambule : quelques concepts avancés

Méthode 3 : créer une vue en partant de zéro Généralités sur le nœud <manifest>

Le Manifest est un fichier que vous trouverez à la racine de votre projet sous le nom d'AndroidManifest.xml et qui vous permettra de spécifier différentes options pour vos projets, comme le matériel nécessaire pour les faire fonctionner, certains paramètres de sécurité ou encore des informations plus ou moins triviales telles que le nom de l'application ainsi que son icône.

Mais ce n'est pas tout, c'est aussi la première étape à maîtriser afin de pouvoir insérer plusieurs activités au sein d'une même application, ce qui sera la finalité des deux prochains chapitres.

Ce chapitre se chargera aussi de vous expliquer plus en détail comment manipuler le cycle d'une activité. En effet, pour l'instant nous avons toujours tout inséré dans onCreate, mais il existe des situations pour lesquelles cette attitude n'est pas du tout la meilleure à adopter.

Généralités sur le nœud <manifest>

Préambule : quelques concepts avancés Le nœud <application>

Généralités sur le nœud <manifest>

Ce fichier est indispensable pour tous les projets Android, c'est pourquoi il est créé par défaut. Si je crée un nouveau projet, voici le Manifest qui est généré :

<?xml version="1.0" encoding="utf-8"?>
<manifest xmlns:android="http://schemas.android.com/apk/res/android"
  package="sdz.chapitreTrois"
  android:versionCode="1"
  android:versionName="1.0" >

  <uses-sdk android:minSdkVersion="7" />

  <application
    android:icon="@drawable/ic_launcher"
    android:label="@string/app_name" >

    <activity
      android:name=".ManifestActivity"
      android:label="@string/app_name" >

      <intent-filter>
        <action android:name="android.intent.action.MAIN" />

        <category android:name="android.intent.category.LAUNCHER" />
      </intent-filter>

    </activity>

  </application>

</manifest>

Voyons un petit peu de quoi il s'agit ici.

<manifest>

La racine du Manifest est un nœud de type <manifest>. Comme pour les vues et les autres ressources, on commence par montrer qu'on utilise l'espace de noms android :

xmlns:android="http://schemas.android.com/apk/res/android"

Puis, on déclare dans quel package se trouve notre application :

package="sdz.chapitreTrois"

… afin de pouvoir utiliser directement les classes qui se situent dans ce package sans avoir à préciser à chaque fois qu'elles s'y situent. Par exemple, dans notre Manifest actuel, vous pouvez voir la ligne suivante : android:name=".ManifestActivity". Elle fait référence à l'activité principale de mon projet : ManifestActivity. Cependant, si nous n'avions pas précisé package="sdz.chapitreTrois", alors le nœud android:name aurait dû valoir android:name="sdz.chapitreTrois.ManifestActivity". Imaginez seulement que nous ayons à le faire pour chaque activité de notre application… Cela risquerait d'être vite usant.

Toujours dans le nœud <manifest>, il est ensuite possible d'indiquer quelle est la version actuelle du logiciel :

android:versionCode="1"
android:versionName="1.0"

L'attribut android:versionCode doit être un nombre entier (positif et sans virgule) qui indique quelle est la version actuelle de l'application. Mais attention, il ne s'agit pas du nombre qui sera montré à l'utilisateur, juste celui considéré par le Play Store. Si vous soumettez votre application avec un code de version supérieur à celui de votre ancienne soumission, alors le Play Store saura que l'application a été mise à jour. En revanche, le android:versionName peut être n'importe quelle chaîne de caractères et sera montré à l'utilisateur. Rien ne vous empêche donc de mettre android:versionName="Première version alpha - 0.01a" par exemple.

<uses-sdk>

On utilise ce nœud de manière à pouvoir filtrer les périphériques sur lesquels l'application est censée fonctionner en fonction de leur version d'Android. Ainsi, il vous est possible d'indiquer la version minimale de l'API que doit utiliser le périphérique :

<uses-sdk android:minSdkVersion="7" />

Ici, il faudra la version 2.1 d'Android (API 7) ou supérieure pour pouvoir utiliser cette application.

Il existe aussi un attribut android:targetSdkVersion qui désigne non pas la version minimale d'Android demandée, mais plutôt la version à partir de laquelle on pourra exploiter à fond l'application. Ainsi, vous avez peut-être implémenté des fonctionnalités qui ne sont disponibles qu'à partir de versions d'Android plus récentes que la version minimale renseignée avec android:minSdkVersion, tout en faisant en sorte que l'application soit fonctionnelle en utilisant une version d'Android égale ou supérieure à celle précisée dans android:minSdkVersion.

Vous pouvez aussi préciser une limite maximale à respecter avec android:maxSdkVersion si vous savez que votre application ne fonctionne pas sur les plateformes les plus récentes, mais je ne vous le conseille pas, essayez plutôt de rendre votre application compatible avec le plus grand nombre de terminaux !

<uses-feature>

Étant donné qu'Android est destiné à une très grande variété de terminaux différents, il fallait un moyen pour faire en sorte que les applications qui utilisent certains aspects hardware ne puissent être proposées que pour les téléphones qui possèdent ces capacités techniques. Par exemple, vous n'allez pas proposer un logiciel pour faire des photographies à un téléphone qui ne possède pas d'appareil photo (même si c'est rare) ou de capture sonore pour une tablette qui n'a pas de microphone (ce qui est déjà moins rare).

Ce nœud peut prendre trois attributs, mais je n'en présenterai que deux :

<uses-feature 
  android:name="material"
  android:required="boolean" />
android:name

Vous pouvez préciser le nom du matériel avec l'attribut android:name. Par exemple, pour l'appareil photo (et donc la caméra), on mettra :

<uses-feature android:name="android.hardware.camera" />

Cependant, il arrive qu'on ne cherche pas uniquement un composant particulier mais une fonctionnalité de ce composant ; par exemple pour permettre à l'application de n'être utilisée que sur les périphériques qui ont un appareil photo avec autofocus, on utilisera :

<uses-feature android:name="android.hardware.camera.autofocus" />

Vous trouverez sur cette page la liste exhaustive des valeurs que peut prendre android:name.

android:required

Comme cet attribut n'accepte qu'un booléen, il ne peut prendre que deux valeurs :

  1. true : ce composant est indispensable pour l'utilisation de l'application.

  2. false : ce composant n'est pas indispensable, mais sa présence est recommandée.

<supports-screens>

Celui-ci est très important, il vous permet de définir quels types d'écran supportent votre application. Cet attribut se présente ainsi :

<supports-screens android:smallScreens="boolean"
                  android:normalScreens="boolean"
                  android:largeScreens="boolean" />

Si un écran est considéré comme petit, alors il entrera dans la catégorie smallScreen, s'il est moyen, c'est un normalScreen, et les grands écrans sont des largeScreen.

Fatigué(e) de lire sur un écran ? Découvrez ce cours en livre.

Préambule : quelques concepts avancés Le nœud <application>

Le nœud <application>

Généralités sur le nœud <manifest> Les permissions

Le nœud <application>

Le nœud le plus important peut-être. Il décrit les attributs qui caractérisent votre application et en énumère les composants de votre application. Par défaut, votre application n'a qu'un composant, l'activité principale. Mais voyons d'abord les attributs de ce nœud.

Vous pouvez définir l'icône de votre application avec android:icon, pour cela vous devez faire référence à une ressource drawable : android:icon="@drawable/ic_launcher".

Il existe aussi un attribut android:label qui permet de définir le nom de notre application.

Les thèmes

Vous savez déjà comment appliquer un style à plusieurs vues pour qu'elles respectent les mêmes attributs. Et si nous voulions que toutes nos vues respectent un même style au sein d'une application ? Que les textes de toutes ces vues restent noirs par exemple ! Ce serait contraignant d'appliquer le style à chaque vue. C'est pourquoi il est possible d'appliquer un style à une application, auquel cas on l'appelle un thème. Cette opération se déroule dans le Manifest, il vous suffit d'insérer l'attribut :

android:theme="@style/blackText"

Vous pouvez aussi exploiter les thèmes par défaut fournis par Android, par exemple pour que votre application ressemble à une boîte de dialogue :

<activity android:theme="@android:style/Theme.NoTitleBar">

Vous en retrouverez d'autres sur la documentation.

Laissez-moi maintenant vous parler de la notion de composants. Ce sont les éléments qui composeront vos projets. Il en existe cinq types, mais vous ne connaissez pour l'instant que les activités, alors je ne vais pas vous embrouiller plus avec ça. Sachez juste que votre application sera au final un ensemble de composants qui interagissent, entre eux et avec le reste du système.

<activity>

Ce nœud permet de décrire toutes les activités contenues dans notre application. Comme je vous l'ai déjà dit, une activité correspond à un écran de votre application, donc, si vous voulez avoir plusieurs écrans, il vous faudra plusieurs activités.

Le seul attribut vraiment indispensable ici est android:name, qui indique quelle est la classe qui implémente l'activité.

Vous pouvez aussi préciser un nom pour chaque activité avec android:label, c'est le mot qui s'affichera en haut de l'écran sur notre activité. Si vous ne le faites pas, c'est la String renseignée dans le android:label du nœud <application> qui sera utilisée.

Vous pouvez voir un autre nœud de type <intent-filter> qui indique comment se lancera cette activité. Pour l'instant, sachez juste que l'activité qui sera lancée depuis le menu principal d'Android contiendra toujours dans son Manifest ces lignes-ci :

<intent-filter>
  <action android:name="android.intent.action.MAIN" />
  <category android:name="android.intent.category.LAUNCHER" />
</intent-filter>

Je vous donnerai beaucoup plus de détails dans le prochain chapitre.

Vous pouvez aussi définir un thème pour une activité, comme nous l'avons fait pour une application.

Fatigué(e) de lire sur un écran ? Découvrez ce cours en livre.

Généralités sur le nœud <manifest> Les permissions

Les permissions

Le nœud <application> Gérer correctement le cycle des activités

Les permissions

Vous le savez sûrement, quand vous téléchargez une application sur le Play Store, on vous propose de regarder les autorisations que demande cette application avant de commencer le téléchargement (voir figure suivante). Par exemple, pour une application qui vous permet de retenir votre numéro de carte bancaire, on peut légitimement se poser la question de savoir si dans ses autorisations se trouve « Accès à internet ».

On vous montre les autorisations que demande l'application avant de la télécharger
On vous montre les autorisations que demande l'application avant de la télécharger

Par défaut, aucune application ne peut exécuter d'opération qui puisse nuire aux autres applications, au système d'exploitation ou à l'utilisateur. Cependant, Android est constitué de manière à ce que les applications puissent partager. C'est le rôle des permissions, elles permettent de limiter l'accès aux composants de vos applications.

Utiliser les permissions

Afin de pouvoir utiliser certaines API d'Android, comme l'accès à internet dans le cas précédent, vous devez préciser dans le Manifest que vous utilisez les permissions. Ainsi, l'utilisateur final est averti de ce que vous souhaitez faire, c'est une mesure de protection importante à laquelle vous devez vous soumettre.

Vous trouverez sur cette page une liste des permissions qui existent déjà.

Ainsi, pour demander un accès à internet, on indiquera la ligne :

<uses-permission android:name="android.permission.INTERNET" />
Créer ses permissions

Il est important que votre application puisse elle aussi partager ses composants puisque c'est comme ça qu'elle sait se rendre indispensable.

Une permission doit être de cette forme-ci :

<permission android:name="string"
            android:label="string resource"
            android:description="string resource"
            android:icon="drawable resource"
            android:protectionLevel=XXX />

Où :

Fatigué(e) de lire sur un écran ? Découvrez ce cours en livre.

Le nœud <application> Gérer correctement le cycle des activités

Gérer correctement le cycle des activités

Les permissions Gérer le changement de configuration

Gérer correctement le cycle des activités

Comme nous l'avons vu, quand un utilisateur manipule votre application, la quitte pour une autre ou y revient, elle traverse plusieurs états symbolisés par le cycle de vie des activités, schématisé à la figure suivante.

Le cycle de vie d'une activité
Le cycle de vie d'une activité

La transition entre chaque étape implique que votre application appelle une méthode. Cette méthode partage le même nom que l'état traversé, par exemple à la création est appelée la méthode onCreate.

Ces méthodes ne sont que des états de transition très éphémères entre les trois grands états dont nous avons déjà discuté : la période active peut être interrompue par la période suspendue, qui elle aussi peut être interrompue par la période arrêtée.

Sous les feux de la rampe : période suspendue

Cette période débute avec onResume() et se termine avec onPause(). On entre dans la période suspendue dès que votre activité n'est plus que partiellement visible, comme quand elle est voilée par une boîte de dialogue. Comme cette période arrive fréquemment, il faut que le contenu de ces deux méthodes s'exécute rapidement et nécessite peu de processeur.

onPause()

On utilise la méthode onPause() pour arrêter des animations, libérer des ressources telles que le GPS ou la caméra, arrêter des tâches en arrière-plan et de manière générale stopper toute activité qui pourrait solliciter le processeur. Attention, on évite de sauvegarder dans la base de données au sein de onPause(), car c'est une action qui prend beaucoup de temps à se faire, et il vaut mieux que onPause() s'exécute rapidement pour fluidifier la manipulation par l'utilisateur. De manière générale, il n'est pas nécessaire de sauvegarder des données dans cette méthode, puisque Android conserve une copie fonctionnelle de l'activité, et qu'au retour elle sera restaurée telle quelle.

onResume()

Cette méthode est exécutée à chaque fois que notre activité retourne au premier plan, mais aussi à chaque lancement, c'est pourquoi on l'utilise pour initialiser les ressources qui seront coupées dans le onPause(). Par exemple, dans votre application de localisation GPS, vous allez initialiser le GPS à la création de l'activité, mais pas dans le onCreate(Bundle), plutôt dans le onResume() puisque vous allez le couper à chaque fois que vous passez dans le onPause().

Convoquer le plan et l'arrière-plan : période arrêtée

Cette fois-ci, votre activité n'est plus visible du tout, mais elle n'est pas arrêtée non plus. C'est le cas si l'utilisateur passe de votre application à une autre (par exemple s'il retourne sur l'écran d'accueil), alors l'activité en cours se trouvera stoppée et on reprendra avec cette activité dès que l'utilisateur retournera dans l'application. Il est aussi probable que dans votre application vous ayez plus d'une activité, et passer d'une activité à l'autre implique que l'ancienne s'arrête.

Cet état est délimité par onStop() (toujours précédé de onPause()) et onRestart() (toujours suivi de onResume(), puis onStart())). Cependant, il se peut que l'application soit tuée par Android s'il a besoin de mémoire, auquel cas, après onStop(), l'application est arrêtée et, quand elle sera redémarrée, on reprendra à onCreate(Bundle).

Là, en revanche, vous devriez sauvegarder les éléments dans votre base de données dans onStop() et les restaurer lorsque c'est nécessaire (dans onStart() si la restauration doit se faire au démarrage et après un onStop() ou dans onResume() si la restauration ne doit se faire qu'après un onStop()).

De la naissance à la mort
onCreate(Bundle)

Première méthode qui est lancée au démarrage de l'activité, c'est l'endroit privilégié pour initialiser l'interface graphique, pour démarrer les tâches d'arrière-plan qui s'exécuteront pendant toute la durée de vie de l'activité, pour récupérer des éléments de la base de données, etc.

Il se peut très bien que vous utilisiez une activité uniquement pour faire des calculs et prendre des décisions entre l'exécution de deux activités, auquel cas vous pouvez faire appel à la méthode public void finish () pour passer directement à la méthode onDestroy(), qui symbolise la mort de l'activité. Notez bien qu'il s'agit du seul cas où il est recommandé d'utiliser la méthode finish() (c'est-à-dire qu'on évite d'ajouter un bouton pour arrêter son application par exemple).

onDestroy()

Il existe trois raisons pour lesquelles votre application peut atteindre la méthode onDestroy, c'est-à-dire pour lesquelles on va terminer notre application :

Comme vous le savez, c'est dans onCreate(Bundle) que doivent être effectuées les différentes initialisations ainsi que les tâches d'arrière-plan qu'on souhaite voir s'exécuter pendant toute l'application. Normalement, quand l'application arrive au onDestroy(), elle est déjà passée par onPause() et onStop(), donc la majorité des tâches de fond auront été arrêtées ; cependant, s'il s'agit d'une tâche qui devrait s'exécuter pendant toute la vie de l'activité — qui aura été démarrée dans onCreate(Bundle) —, alors c'est dans onDestroy() qu'il faudra l'arrêter.

Android passera d'abord par onPause() et onStop() dans tous les cas, à l'exception de l'éventualité où vous appeleriez la méthode finish() ! Si c'est le cas, on passe directement au onDestroy(). Heureusement, il vous est possible de savoir si le onDestroy() a été appelé suite à un finish() avec la méthode public boolean isFinishing().

L'échange équivalent

Quand votre application est quittée de manière normale, par exemple si l'utilisateur presse le bouton Arrière ou qu'elle est encore ouverte et que l'utilisateur ne l'a plus consultée depuis longtemps, alors Android ne garde pas en mémoire de traces de vos activités, puisque l'application s'est arrêtée correctement. En revanche, si Android a dû tuer le processus, alors il va garder en mémoire une trace de vos activités afin de pouvoir les restaurer telles quelles. Ainsi, au prochain lancement de l'application, le paramètre de type Bundle de la méthode onCreate(Bundle) sera peuplé d'informations enregistrées sur l'état des vues de l'interface graphique.

Mais il peut arriver que vous ayez besoin de retenir d'autres informations qui, elles, ne sont pas sauvegardées par défaut. Heureusement, il existe une méthode qui est appelée à chaque fois qu'il y a des chances pour que l'activité soit tuée. Cette méthode s'appelle protected void onSaveInstanceState(Bundle outState).

Un objet de type Bundle est l'équivalent d'une table de hachage qui à une chaîne de caractères associe un élément, mais seulement pour certains types précis. Vous pouvez voir dans la documentation tous les types qu'il est possible d'insérer. Par exemple, on peut insérer un entier et le récupérer à l'aide de :

private final static RESULTAT_DU_CALCUL = 0;

@Override
protected void onSaveInstanceState (Bundle bundle)
{
  super.onSaveInstanceState(bundle);
  bundle.putInt(RESULTAT_DU_CALCUL, 10);
  /*
   * On pourra le récupérer plus tard avec
   * int resultat = bundle.getInt(RESULTAT_DU_CALCUL);
  */
}

On ne peut pas mettre n'importe quel objet dans un Bundle, uniquement des objets sérialisables. La sérialisation est le procédé qui convertit un objet en un format qui peut être stocké (par exemple dans un fichier ou transmis sur un réseau) et ensuite reconstitué de manière parfaite. Vous faites le rapprochement avec la sérialisation d'une vue en XML, n'est-ce pas ?

En ce qui concerne Android, on n'utilise pas la sérialisation standard de Java, avec l'interface Java.io.Serializable, parce que ce processus est trop lent. Or, quand nous essayons de faire communiquer des composants, il faut que l'opération se fasse de manière rapide. C'est pourquoi on utilise un système différent que nous aborderons en détail dans le prochain chapitre.

Cependant, l'implémentation par défaut de onSaveInstanceState(Bundle) ne sauvegarde pas toutes les vues, juste celles qui possèdent un identifiant ainsi que la vue qui a le focus, alors n'oubliez pas de faire appel à super.onSaveInstanceState(Bundle) pour vous simplifier la vie.

Par la suite, cet objet Bundle sera passé à onCreate(Bundle), mais vous pouvez aussi choisir de redéfinir la méthode onRestoreInstanceState(Bundle), qui est appelée après onStart() et qui recevra le même objet Bundle.

La figure suivante est un schéma qui vous permettra de mieux comprendre tous ces imbroglios.

Le cycle de sauvegarde de l'état d'une activité
Le cycle de sauvegarde de l'état d'une activité
Fatigué(e) de lire sur un écran ? Découvrez ce cours en livre.

Les permissions Gérer le changement de configuration

Gérer le changement de configuration

Gérer correctement le cycle des activités La communication entre composants

Gérer le changement de configuration

Il se peut que la configuration de votre utilisateur change pendant qu'il utilise son terminal. Vous allez dire que je suis fou, mais un changement de configuration correspond simplement à ce qui pourrait contribuer à un changement d'interface graphique. Vous vous rappelez les quantificateurs ? Eh bien, si l'un de ces quantificateurs change, alors on dit que la configuration change.

Et ça vous est déjà arrivé, j'en suis sûr. Réfléchissez ! Si l'utilisateur passe de paysage à portrait dans l'un de nos anciens projets, alors il change de configuration et par conséquent d'interface graphique.

Par défaut, dès qu'un changement qui pourrait changer les ressources utilisées par une application se produit, Android détruit tout simplement la ou les activités pour les recréer ensuite. Heureusement pour vous, Android va retenir les informations des widgets qui possèdent un identifiant. Dans une application très simple, on va créer un layout par défaut :

<LinearLayout xmlns:android="http://schemas.android.com/apk/res/android"
  android:layout_width="fill_parent"
  android:layout_height="fill_parent"
  android:orientation="vertical" >

  <EditText
    android:id="@+id/editText"
    android:layout_width="fill_parent"
    android:layout_height="wrap_content" >

  </EditText>

  <EditText
    android:layout_width="fill_parent"
    android:layout_height="wrap_content" />

</LinearLayout>

Seul un de ces EditText possède un identifiant. Ensuite, on fait un layout presque similaire, mais avec un quantificateur pour qu'il ne s'affiche qu'en mode paysage :

<LinearLayout xmlns:android="http://schemas.android.com/apk/res/android"
  android:layout_width="fill_parent"
  android:layout_height="fill_parent"
  android:orientation="vertical" >

  <EditText
    android:layout_width="fill_parent"
    android:layout_height="wrap_content" >

  </EditText>
  
  <Button
    android:layout_width="fill_parent"
    android:layout_height="wrap_content"
    />

  <EditText
    android:id="@+id/editText"
    android:layout_width="fill_parent"
    android:layout_height="wrap_content" />

</LinearLayout>

Remarquez bien que l'identifiant de l'EditText est passé à l'EditText du bas. Ainsi, quand vous lancez votre application, écrivez du texte dans les deux champs, comme à la figure suivante.

Écrivez du texte dans les deux champs
Écrivez du texte dans les deux champs

Puis tournez votre terminal (avant qu'un petit malin ne casse son ordinateur en le mettant sur le côté : pour faire pivoter l'émulateur, c'est CTRL + F12 ou F11) et admirez le résultat, identique à la figure suivante.

Il y a perte d'information !
Il y a perte d'information !

Vous voyez bien que le widget qui avait un identifiant a conservé son texte, mais pas l'autre ! Cela prouve bien qu'il peut y avoir perte d'information dès qu'un changement de configuration se produit.

Bien entendu, dans le cas des widgets, le problème est vite résolu puisqu'il suffit de leur ajouter un identifiant, mais il existe des informations à retenir en dehors des widgets. Alors, comment gérer ces problèmes-là ? Comme par défaut Android va détruire puis recréer les activités, vous pouvez très bien tout enregistrer dans la méthode onSaveInstanceState(), puis tout restaurer dans onCreate(Bundle) ou onRestoreInstanceState(). Mais il existe un problème ! Vous ne pouvez passer que les objets sérialisables dans un Bundle. Alors comment faire ?

Il existe trois façons de faire :

Retenir l'état de l'activité

Donc, le problème avec Bundle, c'est qu'il ne peut pas contenir de gros objets et qu'en plus la sérialisation et la désérialisation sont des processus lents, alors que nous souhaiterions que la transition entre deux configurations soit fluide. C'est pourquoi nous allons faire appel à une autre méthode qui est appelée cette fois uniquement en cas de changement de configuration : public Object onRetainNonConfigurationInstance(). L'objet retourné peut être de n'importe quel ordre, vous pouvez même retourner directement une instance de l'activité si vous le souhaitez (mais bon, ne le faites pas).

Notez par ailleurs que onRetainNonConfigurationInstance() est appelée après onStop() mais avant onDestroy() et que vous feriez mieux de ne pas conserver des objets qui dépendent de la configuration (par exemple des chaînes de caractères qui changent en fonction de la langue) ou des objets qui sont liés à l'activité (un Adapter par exemple).

Ainsi, une des façons de procéder est de créer une classe spécialement dédiée à la détention de ces informations :

@Override
public Object onRetainNonConfigurationInstance() {
  // La classe « DonneesConservees » permet de contenir tous les objets voulus
  // Et la méthode "constituerDonnees" va construire un objet
  // En fonction de ce que devra savoir la nouvelle instance de l'activité
  DonneesConservees data = constituerDonnees();
  return data;
}

Enfin, il est possible de récupérer cet objet dans le onCreate(Bundle) à l'aide de la méthode public Object getLastNonConfigurationInstance() :

@Override
public void onCreate(Bundle savedInstanceState) {
  super.onCreate(savedInstanceState);
  setContentView(R.layout.main);

  DonneesConservees data = (DonneesConservees) getLastNonConfigurationInstance();
  // S'il ne s'agit pas d'un retour depuis un changement de configuration, alors data est null
  if(data == null)
    …
}
Empêcher le changement de ressources

De toute façon, il arrive parfois qu'une application n'ait de sens que dans une orientation. Pour lire un livre, il vaut mieux rester toujours en orientation portrait par exemple, de même il est plus agréable de regarder un film en mode paysage. L'idée ici est donc de conserver des fichiers de ressources spécifiques à une configuration, même si celle du terminal change en cours d'utilisation.

Pour ce faire, c'est très simple, il suffit de rajouter dans le nœud des composants concernés les lignes android:screenOrientation = "portrait" pour bloquer en mode portrait ou android:screenOrientation = "landscape" pour bloquer en mode paysage. Bon, le problème, c'est qu'Android va quand même détruire l'activité pour la recréer si on laisse ça comme ça, c'est pourquoi on va lui dire qu'on gère nous-mêmes les changements d'orientation en ajoutant la ligne android:configChanges="orientation" dans les nœuds concernés :

<manifest xmlns:android="http://schemas.android.com/apk/res/android"
  package="fr.sdz.configuration.change"
  android:versionCode="1"
  android:versionName="1.0" >

  <uses-sdk
    android:minSdkVersion="7"
    android:targetSdkVersion="15" />

  <application
    android:icon="@drawable/ic_launcher"
    android:label="@string/app_name"
    android:theme="@style/AppTheme" >
    <activity
      android:name=".MainActivity"
      android:label="@string/title_activity_main"
      android:configChanges="orientation"
      android:screenOrientation="portrait" >
      <intent-filter>
        <action android:name="android.intent.action.MAIN" />

        <category android:name="android.intent.category.LAUNCHER" />
      </intent-filter>
    </activity>
  </application>

</manifest>

Voilà, maintenant vous aurez beau tourner le terminal dans tous les sens, l'application restera toujours orientée de la même manière.

Fatigué(e) de lire sur un écran ? Découvrez ce cours en livre.

Gérer correctement le cycle des activités La communication entre composants

La communication entre composants

Gérer le changement de configuration Aspect technique

C'est très bien tout ça, mais on ne sait toujours pas comment lancer une activité depuis une autre activité. C'est ce que nous allons voir dans ce chapitre, et même un peu plus. On va apprendre à manipuler un mécanisme puissant qui permet de faire exécuter certaines actions et de faire circuler des messages entre applications ou à l'intérieur d'une même application. Ainsi, chaque application est censée vivre dans un compartiment cloisonné pour ne pas déranger le système quand elle s'exécute et surtout quand elle plante. À l'aide de ces liens qui lient les compartiments, Android devient un vrai puzzle dont chaque pièce apporte une fonctionnalité qui pourrait fournir son aide à une autre pièce, ou au contraire qui aurait besoin de l'aide d'une autre pièce.

Les agents qui sont chargés de ce mécanisme d'échange s'appellent les intents. Par exemple, si l'utilisateur clique sur un numéro de téléphone dans votre application, peut-être souhaiteriez-vous que le téléphone appelle le numéro demandé. Avec un intent, vous allez dire à tout le système que vous avez un numéro qu'il faut appeler, et c'est le système qui fera en sorte de trouver les applications qui peuvent le prendre en charge. Ce mécanisme est tellement important qu'Android lui-même l'utilise massivement en interne.

Aspect technique

La communication entre composants Les intents explicites

Aspect technique

Un intent est en fait un objet qui contient plusieurs champs, représentés à la figure suivante.

Remarquez que le champ « Données » détermine le champ « Type » et que ce n'est pas réciproque
Remarquez que le champ « Données » détermine le champ « Type » et que ce n'est pas réciproque

La façon dont sont renseignés ces champs détermine la nature ainsi que les objectifs de l'intent. Ainsi, pour qu'un intent soit dit « explicite », il suffit que son champ composant soit renseigné. Ce champ permet de définir le destinataire de l'intent, celui qui devra le gérer. Ce champ est constitué de deux informations : le package où se situe le composant, ainsi que le nom du composant. Ainsi, quand l'intent sera exécuté, Android pourra retrouver le composant de destination de manière précise.

À l'opposé des intents explicites se trouvent les intents « implicites ». Dans ce cas de figure, on ne connaît pas de manière précise le destinataire de l'intent, c'est pourquoi on va s'appliquer à renseigner d'autres champs pour laisser Android déterminer qui est capable de réceptionner cet intent. Il faut au moins fournir deux informations essentielles :

Il existe aussi d'autres informations, pas forcément obligatoires, mais qui ont aussi leur utilité propre le moment venu :

Injecter des données dans un intent
Types standards

Nous avons vu à l'instant que les intents avaient un champ « extra » qui leur permet de contenir des données à véhiculer entre les applications. Un extra est en fait une clé à laquelle on associe une valeur. Pour insérer un extra, c'est facile, il suffit d'utiliser la méthode Intent putExtra(String key, X value) avec key la clé de l'extra et value la valeur associée. Vous voyez que j'ai mis un X pour indiquer le type de la valeur — ce n'est pas syntaxiquement exact, je le sais. Je l'utilise juste pour indiquer qu'on peut y mettre un peu n'importe quel type de base, par exemple int, String ou double[].

Puis vous pouvez récuperer tous les extras d'un intent à l'aide de la méthode Bundle getExtras(), auquel cas vos couples clé-valeurs sont contenus dans le Bundle. Vous pouvez encore récupérer un extra précis à l'aide de sa clé et de son type en utilisant la méthode X get{X}Extra(String key, X defaultValue), X étant le type de l'extra et defaultValue la valeur qui sera retournée si la clé passée ne correspond à aucun extra de l'intent. En revanche, pour les types un peu plus complexes tels que les tableaux, on ne peut préciser de valeur par défaut, par conséquent on devra par exemple utiliser la méthode float[] getFloatArrayExtra(String key) pour un tableau de float.

En règle générale, la clé de l'extra commence par le package duquel provient l'intent.

// On déclare une constante dans la classe FirstClass
public final static String NOMS = "sdz.chapitreTrois.intent.examples.NOMS";

…

// Autre part dans le code
Intent i = new Intent();
String[] noms = new String[] {"Dupont", "Dupond"};
i.putExtra(FirstClass.NOMS, noms);
		
// Encore autre part
String[] noms = i.getStringArrayExtra(FirstClass.NOMS);

Il est possible de rajouter un uniqueBundle en extra avec la méthode Intent putExtras(Bundle extras) et un uniqueIntent avec la méthode Intent putExtras(Intent extras).

Les parcelables

Cependant, Bundle ne peut pas prendre tous les objets, comme je vous l'ai expliqué précédemment, il faut qu'ils soient sérialisables. Or, dans le cas d'Android, on considère qu'un objet est sérialisable à partir du moment où il implémente correctement l'interface Parcelable. Si on devait entrer dans les détails, sachez qu'un Parcelable est un objet qui sera transmis à un Parcel, et que l'objectif des Parcel est de transmettre des messages entre différents processus du système.

Pour implémenter l'interface Parcelable, il faut redéfinir deux méthodes :

Si on prend l'exemple simple d'un contact dans un répertoire téléphonique :

import android.os.Parcel;
import android.os.Parcelable;

public class Contact implements Parcelable{
  private String mNom;
  private String mPrenom;
  private int mNumero;

  public Contact(String pNom, String pPrenom, int pNumero) {
    mNom = pNom;
    mPrenom = pPrenom;
    mNumero = pNumero;
  }

  @Override
  public int describeContents() {
    //On renvoie 0, car notre classe ne contient pas de FileDescriptor
    return 0;
  }

  @Override
  public void writeToParcel(Parcel dest, int flags) {
    // On ajoute les objets dans l'ordre dans lequel on les a déclarés
    dest.writeString(mNom);
    dest.writeString(mPrenom);
    dest.writeInt(mNumero);
  }
}

Tous nos attributs sont désormais dans le Parcel, on peut transmettre notre objet.

C'est presque fini, cependant, il nous faut encore ajouter un champ statique de type Parcelable.Creator et qui s'appellera impérativement « CREATOR », sinon nous serions incapables de reconstruire un objet qui est passé par un Parcel :

public static final Parcelable.Creator<Contact> CREATOR = new Parcelable.Creator<Contact>() {
  @Override
  public Contact createFromParcel(Parcel source) {
    return new Contact(source);
  }

  @Override
  public Contact[] newArray(int size) {
    return new Contact[size];
  }
};

public Contact(Parcel in) {
  mNom = in.readString();
  mPrenom = in.readString();
  mNumero = in.readInt();
}

Enfin, comme n'importe quel autre objet, on peut l'ajouter dans un intent avec putExtra et on peut le récupérer avec getParcelableExtra.

Intent i = new Intent();
Contact c = new Contact("Dupont", "Dupond", 06);
i.putExtra("sdz.chapitreTrois.intent.examples.CONTACT", c);
		
// Autre part dans le code

Contact c = i.getParcelableExtra("sdz.chapitreTrois.intent.examples.CONTACT");
Fatigué(e) de lire sur un écran ? Découvrez ce cours en livre.

La communication entre composants Les intents explicites

Les intents explicites

Aspect technique Les intents implicites

Les intents explicites

Créer un intent explicite est très simple puisqu'il suffit de donner un Context qui appartienne au package où se trouve la classe de destination :

Intent intent = new Intent(Context context, Class<?> cls);

Par exemple, si la classe de destination appartient au package du Context actuel :

Intent intent = new Intent(Activite_de_depart.this, Activite_de_destination.class);

À noter qu'on aurait aussi pu utiliser la méthode Intent setClass(Context packageContext, Class<?> cls) avec packageContext un Context qui appartient au même package que le composant de destination et cls le nom de la classe qui héberge cette activité.

Il existe ensuite deux façons de lancer l'intent, selon qu'on veuille que le composant de destination nous renvoie une réponse ou pas.

Sans retour

Si vous ne vous attendez pas à ce que la nouvelle activité vous renvoie un résultat, alors vous pouvez l'appeler très naturellement avec void startActivity (Intent intent) dans votre activité. La nouvelle activité sera indépendante de l'actuelle. Elle entreprendra un cycle d'activité normal, c'est-à-dire en commençant par un onCreate.

Voici un exemple tout simple : dans une première activité, vous allez mettre un bouton et vous allez faire en sorte qu'appuyer sur ce bouton lance une seconde activité :

import android.app.Activity;
import android.content.Intent;
import android.os.Bundle;
import android.view.View;
import android.widget.Button;

public class MainActivity extends Activity {
  public final static String AGE = "sdz.chapitreTrois.intent.example.AGE";
	
  private Button mPasserelle = null;

  @Override
  public void onCreate(Bundle savedInstanceState) {
    super.onCreate(savedInstanceState);
    setContentView(R.layout.activity_main);
    
    mPasserelle = (Button) findViewById(R.id.passerelle);
    
    mPasserelle.setOnClickListener(new View.OnClickListener() {
      @Override
      public void onClick(View v) {
        // Le premier paramètre est le nom de l'activité actuelle
        // Le second est le nom de l'activité de destination
        Intent secondeActivite = new Intent(MainActivity.this, IntentExample.class);
        
        // On rajoute un extra
        secondeActivite.putExtra(AGE, 31);

        // Puis on lance l'intent !
        startActivity(secondeActivite);
      }
    });
  }
}

La seconde activité ne fera rien de particulier, si ce n'est afficher un layout différent :

package sdz.chapitreTrois.intent.example;

import android.app.Activity;
import android.os.Bundle;

public class IntentExample extends Activity {
  @Override
  public void onCreate(Bundle savedInstanceState) {
    super.onCreate(savedInstanceState);
    setContentView(R.layout.layout_example);

    // On récupère l'intent qui a lancé cette activité
    Intent i = getIntent();

    // Puis on récupère l'âge donné dans l'autre activité, ou 0 si cet extra n'est pas dans l'intent
    int age = i.getIntExtra(MainActivity.AGE, 0);

    // S'il ne s'agit pas de l'âge par défaut
    if(age != 0)
      // Traiter l'âge
      age = 2;
  }
}

Enfin, n'oubliez pas de préciser dans le Manifest que vous avez désormais deux activités au sein de votre application :

<manifest xmlns:android="http://schemas.android.com/apk/res/android"
  package="sdz.chapitreTrois.intent.example"
  android:versionCode="1"
  android:versionName="1.0" >

  <uses-sdk
    android:minSdkVersion="7"
    android:targetSdkVersion="7" />

  <application
    android:icon="@drawable/ic_launcher"
    android:label="@string/app_name"
    android:theme="@style/AppTheme" >
    <activity
      android:name=".MainActivity"
      android:label="@string/title_activity_main" >
      <intent-filter>
        <action android:name="android.intent.action.MAIN" />
        <category android:name="android.intent.category.LAUNCHER" />
      </intent-filter>
    </activity>
    
    <activity
      android:name=".IntentExample"
      android:label="@string/title_example" >
    </activity>
  </application>

</manifest>

Ainsi, dès qu'on clique sur le bouton de la première activité, on passe directement à la seconde activité, comme le montre la figure suivante.

En cliquant sur le bouton de la première activité, on passe à la seconde
En cliquant sur le bouton de la première activité, on passe à la seconde
Avec retour

Cette fois, on veut qu'au retour de l'activité qui vient d'être appelée cette dernière nous renvoie un petit feedback. Pour cela, on utilisera la méthode void startActivityForResult(Intent intent, int requestCode), avec requestCode un code passé qui permet d'identifier de manière unique un intent.

Quand l'activité appelée s'arrêtera, la première méthode de callback appelée dans l'activité précédente sera void onActivityResult(int requestCode, int resultCode, Intent data). On retrouve requestCode, qui sera le même code que celui passé dans le startActivityForResult et qui permet de repérer quel intent a provoqué l'appel de l'activité dont le cycle vient de s'interrompre. resultCode est quant à lui un code renvoyé par l'activité qui indique comment elle s'est terminée (typiquement Activity.RESULT_OK si l'activité s'est terminée normalement, ou Activity.RESULT_CANCELED s'il y a eu un problème ou qu'aucun code de retour n'a été précisé). Enfin, intent est un intent qui contient éventuellement des données.

Dans la seconde activité, vous pouvez définir un résultat avec la méthode void setResult(int resultCode, Intent data), ces paramètres étant identiques à ceux décrits ci-dessus.

Ainsi, l'attribut requestCode de void startActivityForResult(Intent intent, int requestCode) sera similaire au requestCode que nous fournira la méthode de callbackvoid onActivityResult(int requestCode, int resultCode, Intent data), de manière à pouvoir identifier quel intent est à l'origine de ce retour.

Le code de ce nouvel exemple sera presque similaire à celui de l'exemple précédent, sauf que cette fois la seconde activité proposera à l'utilisateur de cliquer sur deux boutons. Cliquer sur un de ces boutons retournera à l'activité précédente en lui indiquant lequel des deux boutons a été pressé. Ainsi, MainActivity ressemble désormais à :

package sdz.chapitreTrois.intent.example;

import android.annotation.SuppressLint;
import android.app.Activity;
import android.content.Intent;
import android.os.Bundle;
import android.view.View;
import android.widget.Button;
import android.widget.Toast;

public class MainActivity extends Activity {
  private Button mPasserelle = null;
  // L'identifiant de notre requête
  public final static int CHOOSE_BUTTON_REQUEST = 0;
  // L'identifiant de la chaîne de caractères qui contient le résultat de l'intent
  public final static String BUTTONS = "sdz.chapitreTrois.intent.example.Boutons";

  @Override
  public void onCreate(Bundle savedInstanceState) {
    super.onCreate(savedInstanceState);
    setContentView(R.layout.activity_main);
    
    mPasserelle = (Button) findViewById(R.id.passerelle);
    
    mPasserelle.setOnClickListener(new View.OnClickListener() {
      @Override
      public void onClick(View v) {
        Intent secondeActivite = new Intent(MainActivity.this, IntentExample.class);
        // On associe l'identifiant à notre intent
        startActivityForResult(secondeActivite, CHOOSE_BUTTON_REQUEST);
      }
    });
  }
  
  @Override
  protected void onActivityResult(int requestCode, int resultCode, Intent data) {
    // On vérifie tout d'abord à quel intent on fait référence ici à l'aide de notre identifiant
    if (requestCode == CHOOSE_BUTTON_REQUEST) {
      // On vérifie aussi que l'opération s'est bien déroulée
      if (resultCode == RESULT_OK) {
        // On affiche le bouton qui a été choisi
      	Toast.makeText(this, "Vous avez choisi le bouton " + data.getStringExtra(BUTTONS), Toast.LENGTH_SHORT).show();
      }
    }
  }
}

Alors que la seconde activité devient :

package sdz.chapitreTrois.intent.example;

import android.app.Activity;
import android.content.Intent;
import android.os.Bundle;
import android.view.View;
import android.widget.Button;

public class IntentExample extends Activity {
  private Button mButton1 = null;
  private Button mButton2 = null;
	
  @Override
  public void onCreate(Bundle savedInstanceState) {
    super.onCreate(savedInstanceState);
    setContentView(R.layout.layout_example);
    
    mButton1 = (Button) findViewById(R.id.button1);
    mButton1.setOnClickListener(new View.OnClickListener() {
      @Override
      public void onClick(View v) {
        Intent result = new Intent();
        result.putExtra(MainActivity.BUTTONS, "1");
        setResult(RESULT_OK, result);
        finish();
      }
    });
    
    mButton2 = (Button) findViewById(R.id.button2);
    mButton2.setOnClickListener(new View.OnClickListener() {
      @Override
      public void onClick(View v) {
        Intent result = new Intent();
        result.putExtra(MainActivity.BUTTONS, "2");
        setResult(RESULT_OK, result);
        finish();
      }
    });
  }
}

Et voilà, dès que vous cliquez sur un des boutons, la première activité va lancer un Toast qui affichera quel bouton a été pressé, comme le montre la figure suivante.

Un Toast affiche quel bouton a été pressé
Un Toast affiche quel bouton a été pressé
Fatigué(e) de lire sur un écran ? Découvrez ce cours en livre.

Aspect technique Les intents implicites

Les intents implicites

Les intents explicites La résolution des intents

Les intents implicites

Ici, on fera en sorte d'envoyer une requête à un destinataire, sans savoir qui il est, et d'ailleurs on s'en fiche tant que le travail qu'on lui demande de faire est effectué. Ainsi, les applications destinataires sont soit fournies par Android, soit par d'autres applications téléchargées sur le Play Store par exemple.

Les données
L'URI

La première chose qu'on va étudier, c'est les données, parce qu'elles sont organisées selon une certaine syntaxe qu'il vous faut connaître. En fait, elles sont formatées à l'aide des URI. Un URI est une chaîne de caractères qui permet d'identifier un endroit. Par exemple sur internet, ou dans le cas d'Android sur le périphérique ou une ressource. Afin d'étudier les URI, on va faire l'analogie avec les adresses URL qui nous permettent d'accéder à des sites internet. En effet, un peu à la manière d'un serveur, nos fournisseurs de contenu vont répondre en fonction de l'URI fournie. De plus, la forme générale d'une URI rappelle fortement les URL. Prenons l'exemple du Site du Zéro avec une URL inventée : http://www.siteduzero.com/forum/android/aide.html. On identifie plusieurs parties :

Les URI se comportent d'une manière un peu similaire. La syntaxe d'un URI peut être analysée de la manière suivante (les parties entre accolades {} sont optionnelles) :

<schéma> : <information> { ? <requête> } { # <fragment> }

Pour créer un objet URI, c'est simple, il suffit d'utiliser la méthode statique Uri Uri.parse(String uri). Par exemple, pour envoyer un SMS à une personne, j'utiliserai l'URI :

Uri sms = Uri.parse("sms:0606060606");

Mais je peux aussi indiquer plusieurs destinataires et un corps pour ce message :

Uri sms = Uri.parse("sms:0606060606,0606060607?body=Salut%20les%20potes");

Comme vous pouvez le voir, le contenu de la chaîne doit être encodé, sinon vous rencontrerez des problèmes.

Type MIME

Le MIME est un identifiant pour les formats de fichier. Par exemple, il existe un type MIME text. Si une donnée est accompagnée du type MIME text, alors les données sont du texte. On trouve aussi audio et video par exemple. Il est ensuite possible de préciser un sous-type afin d'affiner les informations sur les données, par exemple audio/mp3 et audio/wav sont deux types MIME qui indiquent que les données sont sonores, mais aussi de quelle manière elles sont encodées.

Les types MIME que nous venons de voir son standards, c'est-à-dire qu'il y a une organisation qui les a reconnus comme étant légitimes. Mais si vous vouliez créer vos propres types MIME ? Vous n'allez pas demander à l'organisation de les valider, ils ne seront pas d'accord avec vous. C'est pourquoi il existe une petite syntaxe à respecter pour les types personnalisés : vnd.votre_package.le_type, ce qui peut donner par exemple vnd.sdz.chapitreTrois.contact_telephonique.

Pour les intents, ce type peut être décrit de manière implicite dans l'URI (on voit bien par exemple que sms:0606060606 décrit un numéro de téléphone, il n'est pas nécessaire de le préciser), mais il faudra par moments le décrire de manière explicite. On peut le faire dans le champ type d'un intent. Vous trouverez une liste non exhaustive des types MIME sur cette page Wikipédia.

Préciser un type est surtout indispensable quand on doit manipuler des ensembles de données, comme par exemple quand on veut supprimer une ou plusieurs entrées dans le répertoire, car dans ce cas précis il s'agira d'un pointeur vers ces données. Avec Android, il existe deux manières de manipuler ces ensembles de données, les curseurs (cursor) et les fournisseurs de contenus (content provider). Ces deux techniques seront étudiées plus tard, par conséquent nous allons nous cantonner aux données simples pour l'instant.

L'action

Une action est une constante qui se trouve dans la classe Intent et qui commence toujours par « ACTION_ » suivi d'un verbe (en anglais, bien sûr) de façon à bien faire comprendre qu'il s'agit d'une action. Si vous voulez voir quelque chose, on va utiliser l'action ACTION_VIEW. Par exemple, si vous utilisez ACTION_VIEW sur un numéro de téléphone, alors le numéro de téléphone s'affichera dans le composeur de numéros de téléphone.

Vous pouvez aussi créer vos propres actions. Pour cela, il vaux mieux respecter une syntaxe, qui est de commencer par votre package suivi de .intent.action.NOM_DE_L_ACTION :

public final static String ACTION_PERSO = "sdz.chapitreTrois.intent.action.PERSO";

Voici quelques actions natives parmi les plus usitées :

Intitulé

Action

Entrée attendue

Sortie attendue

ACTION_MAIN

Pour indiquer qu'il s'agit du point d'entrée dans l'application

/

/

ACTION_DIAL

Pour ouvrir le composeur de numéros téléphoniques

Un numéro de téléphone semble une bonne idée :-p

/

ACTION_DELETE*

Supprimer des données

Un URI vers les données à supprimer

/

ACTION_EDIT*

Ouvrir un éditeur adapté pour modifier les données fournies

Un URI vers les données à éditer

/

ACTION_INSERT*

Insérer des données

L'URI du répertoire où insérer les données

L'URI des nouvelles données créées

ACTION_PICK*

Sélectionner un élément dans un ensemble de données

L'URI qui contient un répertoire de données à partir duquel l'élément sera sélectionné

L'URI de l'élément qui a été sélectionné

ACTION_SEARCH

Effectuer une recherche

Le texte à rechercher

/

ACTION_SENDTO

Envoyer un message à quelqu'un

La personne à qui envoyer le message

/

ACTION_VIEW

Permet de visionner une donnée

Un peu tout. Une adresse e-mail sera visionnée dans l'application pour les e-mails, un numéro de téléphone dans le composeur, une adresse internet dans le navigateur, etc.

/

ACTION_WEB_SEARCH

Effectuer une recherche sur internet

S'il s'agit d'un texte qui commence par « http », le site s'affichera directement, sinon c'est une recherche dans Google qui se fera

/

Pour créer un intent qui va ouvrir le composeur téléphonique avec le numéro de téléphone 0606060606, j'adapte mon code précédent en remplaçant le code du bouton par :

mPasserelle.setOnClickListener(new View.OnClickListener() {
  @Override
  public void onClick(View v) {
    Uri telephone = Uri.parse("tel:0606060606");
    Intent secondeActivite = new Intent(Intent.ACTION_DIAL, telephone);
    startActivity(secondeActivite);
  }
});

Ce qui donne, une fois que j'appuie dessus, la figure suivante.

Le composeur téléphonique est lancé avec le numéro souhaité
Le composeur téléphonique est lancé avec le numéro souhaité
Fatigué(e) de lire sur un écran ? Découvrez ce cours en livre.

Les intents explicites La résolution des intents

La résolution des intents

Les intents implicites Pour aller plus loin : navigation entre des activités

La résolution des intents

Quand on lance un ACTION_VIEW avec une adresse internet, c'est le navigateur qui se lance, et quand on lance un ACTION_VIEW avec un numéro de téléphone, c'est le composeur de numéros qui se lance. Alors, comment Android détermine qui doit répondre à un intent donné ?

Ce que va faire Android, c'est qu'il va comparer l'intent à des filtres que nous allons déclarer dans le Manifest et qui signalent que les composants de nos applications peuvent gérer certains intents. Ces filtres sont les nœuds <intent-filter>, nous les avons déjà rencontrés et ignorés par le passé. Un composant d'une application doit avoir autant de filtres que de capacités de traitement. S'il peut gérer deux types d'intent, il doit avoir deux filtres.

Le test de conformité entre un intent et un filtre se fait sur trois critères.

L'action

Permet de filtrer en fonction du champ Action d'un intent. Il peut y en avoir un ou plus par filtre. Si vous n'en mettez pas, tous vos intents seront recalés. Un intent sera accepté si ce qui se trouve dans son champ Action est identique à au moins une des actions du filtre. Et si un intent ne précise pas d'action, alors il sera automatiquement accepté pour ce test.

<activity>
  <intent-filter>
    <action android:name="android.intent.action.VIEW" />
    <action android:name="android.intent.action.SENDTO" />
  </intent-filter>
</activity>

Cette activité ne pourra intercepter que les intents qui ont dans leur champ action ACTION_VIEW et/ou ACTION_SENDTO, car toutes ses actions sont acceptées par le filtre. Si un intent a pour action ACTION_VIEW et ACTION_SEARCH, alors il sera recalé, car une de ses actions n'est pas acceptée par le filtre.

La catégorie

Cette fois, il n'est pas indispensable d'avoir une indication de catégorie pour un intent, mais, s'il y en a une ou plusieurs, alors pour passer ce test il faut que toutes les catégories de l'intent correspondent à des catégories du filtre. Pour les matheux, on dit qu'il s'agit d'une application « injective » mais pas « surjective ».

On pourrait se dire que par conséquent, si un intent n'a pas de catégorie, alors il passe automatiquement ce test, mais dès qu'un intent est utilisé avec la méthode startActivity(), alors on lui ajoute la catégorie CATEGORY_DEFAULT. Donc, si vous voulez que votre composant accepte les intents implicites, vous devez rajouter cette catégorie à votre filtre.

Pour les actions et les catégories, la syntaxe est différente entre le Java et le XML. Par exemple, pour l'action ACTION_VIEW en Java, on utilisera android.intent.action.VIEW et pour la categorie CATEGORY_DEFAULT on utilisera android.intent.category.DEFAULT. De plus, quand vous créez vos propres actions ou catégories, le mieux est de les préfixer avec le nom de votre package afin de vous assurer qu'elles restent uniques. Par exemple, pour l'action DESEMBROUILLER, on pourrait utiliser sdz.chapitreQuatre.action.DESEMBROUILLER.

<activity>
  <intent-filter>
    <action android:name="android.intent.action.VIEW" />
    <action android:name="android.intent.action.SEARCH" />
    <category android:name="android.intent.category.DEFAULT" />
    <category android:name="com.sdz.intent.category.DESEMBROUILLEUR" />
  </intent-filter>
</activity>

Il faut ici que l'intent ait pour action ACTION_VIEW et/ou ACTION_SEARCH. En ce qui concerne les catégories, il doit avoir CATEGORY_DEFAULTetCATEGORY_DESEMBROUILLEUR.

Voici les principales catégories par défaut fournies par Android :

Catégorie

Description

CATEGORY_DEFAULT

Indique qu'il faut effectuer le traitement par défaut sur les données correspondantes. Concrètement, on l'utilise pour déclarer qu'on accepte que ce composant soit utilisé par des intents implicites.

CATEGORY_BROWSABLE

Utilisé pour indiquer qu'une activité peut être appelée sans risque depuis un navigateur web. Ainsi, si un utilisateur clique sur un lien dans votre application, vous promettez que rien de dangereux ne se passera à la suite de l'activation de cet intent.

CATEGORY_TAB

Utilisé pour les activités qu'on retrouve dans des onglets.

CATEGORY_ALTERNATIVE

Permet de définir une activité comme un traitement alternatif dans le visionnage d'éléments. C'est par exemple intéressant dans les menus, si vous souhaitez proposer à votre utilisateur de regarder telles données de la manière proposée par votre application ou d'une manière que propose une autre application.

CATEGORY_SELECTED_ALTERNATIVE

Comme ci-dessus, mais pour des éléments qui ont été sélectionnés, pas seulement pour les voir.

CATEGORY_LAUNCHER

Indique que c'est ce composant qui doit s'afficher dans le lanceur d'applications.

CATEGORY_HOME

Permet d'indiquer que c'est cette activité qui doit se trouver sur l'écran d'accueil d'Android.

CATEGORY_PREFERENCE

Utilisé pour identifier les PreferenceActivity (dont nous parlerons au chapitre suivant).

Les données

Il est possible de préciser plusieurs informations sur les données que cette activité peut traiter. Principalement, on peut préciser le schéma qu'on veut avec android:scheme, on peut aussi préciser le type MIME avec android:mimeType. Par exemple, si notre application traite des fichiers textes qui proviennent d'internet, on aura besoin du type « texte » et du schéma « internet », ce qui donne :

<data android:mimeType="text/plain" android:scheme="http" /> 
<data android:mimeType="text/plain" android:scheme="https" />

Et il se passe quoi en interne une fois qu'on a lancé un intent ?

Eh bien, il existe plusieurs cas de figure:

Dans tous les cas, vous pouvez vérifier si un composant va réagir à un intent de manière programmatique à l'aide du Package Manager. Le Package Manager est un objet qui vous permet d'obtenir des informations sur les packages qui sont installés sur l'appareil. On y fait appel avec la méthode PackageManager getPackageManager() dans n'importe quel composant. Puis on demande à l'intent le nom de l'activité qui va pouvoir le gérer à l'aide de la méthode ComponentName resolveActivity (PackageManager pm) :

Intent intent = new Intent(Intent.ACTION_VIEW, Uri.parse("tel:0606060606"));

PackageManager manager = getPackageManager();

ComponentName component = intent.resolveActivity(manager);
// On vérifie que component n'est pas null
if(component != null)
  //Alors c'est qu'il y a une activité qui va gérer l'intent
Fatigué(e) de lire sur un écran ? Découvrez ce cours en livre.

Les intents implicites Pour aller plus loin : navigation entre des activités

Pour aller plus loin : navigation entre des activités

La résolution des intents Pour aller plus loin : diffuser des intents

Pour aller plus loin : navigation entre des activités

Une application possède en général plusieurs activités. Chaque activité est dédiée à un ensemble cohérent d'actions, mais toujours centrées vers un même objectif. Pour une application qui lit des musiques, il y a une activité pour choisir la musique à écouter, une autre qui présente les contrôles sur les musiques, encore une autre pour paramétrer l'application, etc.

Je vous avais présenté au tout début du tutoriel la pile des activités. En effet, comme on ne peut avoir qu'une activité visible à la fois, les activités étaient présentées dans une pile où il était possible d'ajouter ou d'enlever un élément au sommet afin de changer l'activité consultée actuellement. C'est bien sûr toujours vrai, à un détail près. Il existe en fait une pile par tâche. On pourrait dire qu'une tâche est une application, mais aussi les activités qui seront lancées par cette application et qui sont extérieures à l'application. Ainsi que les activités qui seront lancées par ces activités extérieures, etc.

Au démarrage de l'application, une nouvelle tâche est créée et l'activité principale occupe la racine de la pile.

Au lancement d'une nouvelle activité, cette dernière est ajoutée au sommet de la pile et acquiert ainsi le focus. L'activité précédente est arrêtée, mais l'état de son interface graphique est conservé. Quand l'utilisateur appuie sur le bouton Retour, l'activité actuelle est éjectée de la pile (elle est donc détruite) et l'activité précédente reprend son déroulement normal (avec restauration des éléments de l'interface graphique). S'il n'y a pas d'activité précédente, alors la tâche est tout simplement détruite.

Dans une pile, on ne manipule jamais que le sommet. Ainsi, si l'utilisateur appuie sur un bouton de l'activité 1 pour aller à l'activité 2, puis appuie sur un bouton de l'activité 2 pour aller dans l'activité 1, alors une nouvelle instance de l'activité 1 sera créée, comme le montre la figure suivante.

On passe de l'activité 1 à  l'activité 2, puis de l'activité 2 à l'activité 1, ce qui fait qu'on a deux différentes instances de l'activité 1 !
On passe de l'activité 1 à l'activité 2, puis de l'activité 2 à l'activité 1, ce qui fait qu'on a deux différentes instances de l'activité 1 !

Pour changer ce comportement, il est possible de manipuler l'affinité d'une activité. Cette affinité est un attribut qui indique avec quelle tâche elle préfère travailler. Toutes les activités qui ont une affinité avec une même tâche se lanceront dans cette tâche-là.

Ce comportement est celui qui est préférable la plupart du temps. Cependant, il peut arriver que vous ayez besoin d'agir autrement, auquel cas il y a deux façons de faire.

Modifier l'activité dans le Manifest

Il existe six attributs que nous n'avons pas encore vus et qui permettent de changer la façon dont Android réagit à la navigation.

android:taskAffinity

Cet attribut permet de préciser avec quelle tâche cette activité possède une affinité. Exemple :

<activity android:taskAffinity="sdz.chapitreTrois.intent.exemple.tacheUn" />
<activity android:taskAffinity="sdz.chapitreTrois.intent.exemple.tacheDeux" />
android:allowTaskReparenting

Est-ce que l'activité peut se déconnecter d'une tâche dans laquelle elle a commencé à travailler pour aller vers une autre tâche avec laquelle elle a une affinité ?

Par exemple, dans le cas d'une application pour lire les SMS, si le SMS contient un lien, alors cliquer dessus lancera une activité qui permettra d'afficher la page web désignée par le lien. Si on appuie sur le bouton Retour, on revient à la lecture du SMS. En revanche, avec cet attribut, l'activité lancée sera liée à la tâche du navigateur et non plus du client SMS.

La valeur par défaut est false.

android:launchMode

Définit comment l'application devra être lancée dans une tâche. Il existe deux modes : soit l'activité peut être instanciée plusieurs fois dans la même tâche, soit elle est toujours présente de manière unique.

Dans le premier mode, il existe deux valeurs possibles :

Le second mode n'est pas recommandé et doit être utilisé uniquement dans des cas précis. Surtout, on ne l'utilise que si l'activité est celle de lancement de l'application. Il peut prendre deux valeurs :

android:clearTaskOnLaunch

Est-ce que toutes les activités doivent être enlevées de la tâche — à l'exception de la racine — quand on relance la tâche depuis l'écran de démarrage ? Ainsi, dès que l'utilisateur relance l'application, il retournera à l'activité d'accueil, sinon il retournera dans la dernière activité qu'il consultait.

La valeur par défaut est false.

android:alwaysRetainTaskState

Est-ce que l'état de la tâche dans laquelle se trouve l'activité — et dont elle est la racine — doit être maintenu par le système ?

Typiquement, une tâche est détruite si elle n'est pas active et que l'utilisateur ne la consulte pas pendant un certain temps. Cependant, dans certains cas, comme dans le cas d'un navigateur web avec des onglets, l'utilisateur sera bien content de récupérer les onglets qui étaient ouverts.

La valeur par défaut est false.

android:finishOnTaskLaunch

Est-ce que, s'il existe déjà une instance de cette activité, il faut la fermer dès qu'une nouvelle instance est demandée ?

La valeur par défaut est false.

Avec les intents

Il est aussi possible de modifier l'association par défaut d'une activité à une tâche à l'aide des flags contenus dans les intents. On peut rajouter un flag à un intent avec la méthode Intent addFlags(int flags).

Il existe trois flags principaux :

Fatigué(e) de lire sur un écran ? Découvrez ce cours en livre.

La résolution des intents Pour aller plus loin : diffuser des intents

Pour aller plus loin : diffuser des intents

Pour aller plus loin : navigation entre des activités Le stockage de données

Pour aller plus loin : diffuser des intents

On a vu avec les intents comment dire « Je veux que vous traitiez cela, alors que quelqu'un le fasse pour moi s'il vous plaît ». Ici on va voir comment dire « Cet évènement vient de se dérouler, je préviens juste, si cela intéresse quelqu'un ». C'est donc la différence entre « Je viens de recevoir un SMS, je cherche un composant qui pourra permettre à l'utilisateur de lui répondre » et « Je viens de recevoir un SMS, ça intéresse une application de le gérer ? ». Il s'agit ici uniquement de notifications, pas de demandes. Concrètement, le mécanisme normal des intents est visible pour l'utilisateur, alors que celui que nous allons étudier est totalement transparent pour lui.

Nous utiliserons toujours des intents, sauf qu'ils seront anonymes et diffusés à tout le système. Ce type d'intent est très utilisé au niveau du système pour transmettre des informations, comme par exemple l'état de la batterie ou du réseau. Ces intents particuliers s'appellent des broadcast intents. On utilise encore une fois un système de filtrage pour déterminer qui peut recevoir l'intent, mais c'est la façon dont nous allons recevoir les messages qui est un peu spéciale.

La création des broadcast intents est similaire à celle des intents classiques, sauf que vous allez les envoyer avec la méthode void sendBroadcast(Intent intent). De cette manière, l'intent ne sera reçu que par les broadcast receivers, qui sont des classes qui dérivent de la classe BroadcastReceiver. De plus, quand vous allez déclarer ce composant dans votre Manifest, il faudra que vous annonciez qu'il s'agit d'un broadcast receiver :

<receiver android:name="CoucouReceiver">
  <intent-filter>
    <action android:name="sdz.chapitreTrois.intent.action.coucou" />
  </intent-filter>
</receiver>

Il vous faudra alors redéfinir la méthode de callbackvoid onReceive (Context context, Intent intent) qui est lancée dès qu'on reçoit un broadcast intent. C'est dans cette classe qu'on gérera le message reçu.

Par exemple, si j'ai un intent qui transmet à tout le système le nom de l'utilisateur :

public class CoucouReceiver extends BroadcastReceiver {
  private static final String NOM_USER = "sdz.chapitreTrois.intent.extra.NOM";

  // Déclenché dès qu'on reçoit un broadcast intent qui réponde aux filtres déclarés dans le Manifest
  @Override
  public void onReceive(Context context, Intent intent) {
    // On vérifie qu'il s'agit du bon intent
    if(intent.getAction().equals("ACTION_COUCOU")) {
      // On récupère le nom de l'utilisateur
      String nom = intent.getExtra(NOM_USER);
      Toast.makeText(context, "Coucou " + nom + " !", Toast.LENGTH_LONG).show();
    }
  }
}

Un broascast receiver déclaré de cette manière sera disponible tout le temps, même quand l'application n'est pas lancée, mais ne sera viable que pendant la durée d'exécution de sa méthode onReceive. Ainsi, ne vous attendez pas à retrouver votre receiver si vous lancez un thread, une boîte de dialogue ou un autre composant d'une application à partir de lui.

De plus, il ne s'exécutera pas en parallèle de votre application, mais bien de manière séquentielle (dans le même thread, donc), ce qui signifie que, si vous effectuez de gros calculs qui prennent du temps, les performances de votre application pourraient s'en trouver affectées.

Mais il est aussi possible de déclarer un broadcast receiver de manière dynamique, directement dans le code. Cette technique est surtout utilisée pour gérer les évènements de l'interface graphique.

Pour procéder, vous devrez créer une classe qui dérive de BroadcastReceiver, mais sans l'enregistrer dans le Manifest. Ensuite, vous pouvez lui rajouter des lois de filtrage avec la classe IntentFilter, puis vous pouvez l'enregistrer dans l'activité voulue avec la méthode Intent registerReceiver(BroadcastReceiver receiver, IntentFilter filter) et surtout, quand vous n'en n'aurez plus besoin, il faudra la désactiver avec void unregisterReceiver(BroadcastReceiver receiver).

Ainsi, si on veut recevoir nos broadcast intents pour dire coucou à l'utilisateur, mais uniquement quand l'application se lance et qu'elle n'est pas en pause, on fait :

import android.app.Activity;
import android.content.IntentFilter;
import android.os.Bundle;

public class CoucouActivity extends Activity {
  private static final String COUCOU = "sdz.chapitreTrois.intent.action.coucou";
  private IntentFilter filtre = null;
  private CoucouReceiver receiver = null;

  @Override
  public void onCreate(Bundle savedInstanceState) {
    super.onCreate(savedInstanceState);
    setContentView(R.layout.activity_main);
    
    filtre = new IntentFilter(COUCOU);
    receiver = new CoucouReceiver();
  }
  
  @Override
  public void onResume() {
    super.onResume();
    registerReceiver(receiver, filtre);
  }

  /** Si vous déclarez votre receiver dans le onResume, n'oubliez pas qu'il faut l'arrêter dans le onPause **/
  @Override
  public void onPause() {
    super.onPause();
    unregisterReceiver(receiver);
  }
}

De plus, il existe quelques messages diffusés par le système de manière native et que vous pouvez écouter, comme par exemple ACTION_CAMERA_BUTTON qui est lancé dès que l'utilisateur appuie sur le bouton de l'appareil photo.

Sécurité

N'importe quelle application peut envoyer des broadcast intents à votre receiver, ce qui est une faiblesse au niveau sécurité. Vous pouvez aussi faire en sorte que votre receiver déclaré dans le Manifest ne soit accessible qu'à l'intérieur de votre application en lui ajoutant l'attribut android:exported="false" :

<receiver android:name="CoucouReceiver"
  android:exported="false">
  <intent-filter>
    <action android:name="sdz.chapitreTrois.intent.action.coucou" />
  </intent-filter>
</receiver>

Notez que cet attribut est disponible pour tous les composants.

De plus, quand vous envoyez un broadcast intent, toutes les applications peuvent le recevoir. Afin de déterminer qui peut recevoir un broadcast intent, il suffit de lui ajouter une permission à l'aide de la méthode void sendBroadcast (Intent intent, String receiverPermission), avec receiverPermission une permission que vous aurez déterminée. Ainsi, seuls les receivers qui déclarent cette permission pourront recevoir ces broadcast intents :

private String COUCOU_BROADCAST = "sdz.chapitreTrois.permission.COUCOU_BROADCAST";

…

sendBroadcast(i, COUCOU_BROADCAST);

Puis dans le Manifest, il suffit de rajouter :

<uses-permission android:name="sdz.chapitreTrois.permission.COUCOU_BROADCAST"/>
Fatigué(e) de lire sur un écran ? Découvrez ce cours en livre.

Pour aller plus loin : navigation entre des activités Le stockage de données

Le stockage de données

Pour aller plus loin : diffuser des intents Préférences partagées

La plupart de nos applications auront besoin de stocker des données à un moment ou à un autre. La couleur préférée de l'utilisateur, sa configuration réseau ou encore des fichiers téléchargés sur internet. En fonction de ce que vous souhaitez faire et de ce que vous souhaitez enregistrer, Android vous fournit plusieurs méthodes pour sauvegarder des informations. Il existe deux solutions qui permettent d'enregistrer des données de manière rapide et flexible, si on exclut les bases de données :

Ici, on ne parlera pas des bases de données. Mais bientôt, promis.

Préférences partagées

Le stockage de données Manipulation des fichiers

Préférences partagées

Utile voire indispensable pour un grand nombre d'applications, pouvoir enregistrer les paramètres des utilisateurs leur permettra de paramétrer de manière minutieuse vos applications de manière à ce qu'ils obtiennent le rendu qui convienne le mieux à leurs exigences.

Les données partagées

Le point de départ de la manipulation des préférences partagées est la classe SharedPreferences. Elle possède des méthodes permettant d'enregistrer et récupérer des paires de type identifiant-valeur pour les types de données primitifs, comme les entiers ou les chaînes de caractères. L'avantage réel étant bien sûr que ces données sont conservées même si l'application est arrêtée ou tuée. Ces préférences sont de plus accessibles depuis plusieurs composants au sein d'une même application.

Il existe trois façons d'avoir accès aux SharedPreferences :

En ce qui concerne le second paramètre, mode, il peut prendre trois valeurs :

Afin d'ajouter ou de modifier des couples dans un SharedPreferences, il faut utiliser un objet de type SharedPreference.Editor. Il est possible de récupérer cet objet en utilisant la méthode SharedPreferences.Editor edit() sur un SharedPreferences.

Si vous souhaitez ajouter des informations, utilisez une méthode du genre SharedPreferences.Editor putX(String key, X value) avec X le type de l'objet, key l'identifiant et value la valeur associée. Il vous faut ensuite impérativement valider vos changements avec la méthode boolean commit().

Par exemple, pour conserver la couleur préférée de l'utilisateur, il n'est pas possible d'utiliser la classe Color puisque seuls les types de base sont acceptés, alors on pourrait conserver la valeur de la couleur sous la forme d'une chaîne de caractères :

public final static String FAVORITE_COLOR = "fav color";

…

SharedPreferences preferences = PreferenceManager.getDefaultSharedPreferences(this);
SharedPreferences.Editor editor = preferences.edit();
editor.putString(FAVORITE_COLOR, "FFABB4");
editor.commit();

De manière naturelle, pour récupérer une valeur, on peut utiliser la méthode X getX(String key, X defValue) avec X le type de l'objet désiré, key l'identifiant de votre valeur et defValue une valeur que vous souhaitez voir retournée au cas où il n'y ait pas de valeur associée à key :

// On veut la chaîne de caractères d'identifiant FAVORITE_COLOR
// Si on ne trouve pas cette valeur, on veut rendre "FFFFFF"
String couleur = preferences.getString(FAVORITE_COLOR, "FFFFFF");

Si vous souhaitez supprimer une préférence, vous pouvez le faire avec SharedPreferences.Editor removeString(String key), ou, pour radicalement supprimer toutes les préférences, il existe aussi SharedPreferences.Editor clear().

Enfin, si vous voulez récupérer toutes les données contenues dans les préférences, vous pouvez utiliser la méthode Map<String, ?> getAll().

Des préférences prêtes à l'emploi

Pour enregistrer vos préférences, vous pouvez très bien proposer une activité qui permet d'insérer différents paramètres (voir figure suivante). Si vous voulez développer vous-mêmes l'activité, grand bien vous fasse, ça fera des révisions, mais sachez qu'il existe un framework pour vous aider. Vous en avez sûrement déjà vus dans d'autres applications. C'est d'ailleurs un énorme avantage d'avoir toujours un écran similaire entre les applications pour la sélection des préférences.

L'activité permettant de choisir des paramètres pour le Play Store
L'activité permettant de choisir des paramètres pour le Play Store

Ce type d'activités s'appelle les « PreferenceActivity ». Un plus indéniable ici est que chaque couple identifiant/valeur est créé automatiquement et sera récupéré automatiquement, d'où un gain de temps énorme dans la programmation. La création se fait en plusieurs étapes, nous allons voir la première, qui consiste à établir une interface graphique en XML.

Étape 1 : en XML

La racine de ce fichier doit être un PreferenceScreen.

Tout d'abord, il est possible de désigner des catégories de préférences. Une pour les préférences destinées à internet par exemple, une autre pour les préférences esthétiques, etc. On peut ajouter des préférences avec le nœud PreferenceCategory. Ce nœud est un layout, il peut donc contenir d'autre vues. Il ne peut prendre qu'un seul attribut, android:title, pour préciser le texte qu'il affichera.

Ainsi le code suivant :

<?xml version="1.0" encoding="utf-8"?>
<PreferenceScreen xmlns:android="http://schemas.android.com/apk/res/android" >
  <PreferenceCategory android:title="Réseau">
        
  </PreferenceCategory>
  <PreferenceCategory android:title="Luminosité">
        
  </PreferenceCategory>
  <PreferenceCategory android:title="Couleurs">
    
  </PreferenceCategory>
</PreferenceScreen>

… donne le résultat visible à la figure suivante.

Le code en image
Le code en image

Nous avons nos catégories, il nous faut maintenant insérer des préférences ! Ces trois vues ont cinq attributs en commun :

Il existe au moins trois types de préférences, la première étant une case à cocher avec CheckBoxPreference, avec true ou false comme valeur (soit la case est cochée, soit elle ne l'est pas).

À la place du résumé standard, vous pouvez déclarer un résumé qui ne s'affiche que quand la case est cochée, android:summaryOn, ou uniquement quand la case est décochée, android:summaryOff.

<CheckBoxPreference 
  android:key="checkBoxPref"
  android:title="Titre"
  android:summaryOn="Résumé quand sélectionné" 
  android:summaryOff="Résumé quand pas sélectionné" 
  android:defaultValue="true"/>

Ce qui donne la figure suivante.

Regardez la première préférence, la case est cochée par défaut et c'est le résumé associé qui est affiché
Regardez la première préférence, la case est cochée par défaut et c'est le résumé associé qui est affiché

Le deuxième type de préférences consiste à permettre à l'utilisateur d'insérer du texte avec EditTextPreference, qui ouvre une boîte de dialogue contenant un EditText permettant à l'utilisateur d'insérer du texte. On retrouve des attributs qui vous rappellerons fortement le chapitre sur les boîtes de dialogue. Par exemple, android:dialogTitle permet de définir le texte de la boîte de dialogue, alors que android:negativeButtonText et android:positiveButtonText permettent respectivement de définir le texte du bouton à droite et celui du bouton à gauche dans la boîte de dialogue.

<EditTextPreference 
  android:key="editTextPref"
  android:dialogTitle="Titre de la boîte"
  android:positiveButtonText="Je valide !"
  android:negativeButtonText="Je valide pas !"
  android:title="Titre"
  android:summary="Résumé"
  android:dependency="checkBoxPref" />

Ce qui donne la figure suivante.

Le code en image
Le code en image

De plus, comme vous avez pu le voir, ce paramètre est lié à la CheckBoxPreference précédente par l'attribut android:dependency="checkBoxPref", ce qui fait qu'il ne sera accessible que si la case à cocher de checkBoxPref est activée, comme à la figure suivante.

Le paramètre n'est accessible que si la case est cochée
Le paramètre n'est accessible que si la case est cochée

De plus, comme nous l'avons fait avec les autres boîtes de dialogue, il est possible d'imposer un layout à l'aide de l'attribut android:dialogLayout.

Le troisième type de préférences est un choix dans une liste d'options avec ListPreference. Dans cette préférence, on différencie ce qui est affiché de ce qui est réel. Pratique pour traduire son application en plusieurs langues ! Encore une fois, il est possible d'utiliser les attributs android:dialogTitle, android:negativeButtonText et android:positiveButtonText. Les données de la liste que lira l'utilisateur sont à présenter dans l'attribut android:entries, alors que les données qui seront enregistrées sont à indiquer dans l'attribut android:entryValues. La manière la plus facile de remplir ces attributs se fait à l'aide d'une ressource de type array, par exemple pour la liste des couleurs :

<resources>
  <array name="liste_couleurs_fr">
    <item>Bleu</item>
    <item>Rouge</item>
    <item>Vert</item>
  </array>
  <array name="liste_couleurs">
    <item>blue</item>
    <item>red</item>
    <item>green</item>
  </array>
</resources>

Qu'on peut ensuite fournir aux attributs susnommés :

<ListPreference 
  android:key="listPref"
  android:dialogTitle="Choisissez une couleur"
  android:entries="@array/liste_couleurs_fr"
  android:entryValues="@array/liste_couleurs"
  android:title="Choisir couleur" />

Ce qui donne la figure suivante.

Le code en image
Le code en image

On a sélectionné « Vert », ce qui signifie que la valeur enregistrée sera green.

Étape 2 : dans le Manifest

Pour recevoir cette nouvelle interface graphique, nous avons besoin d'une activité. Il nous faut donc la déclarer dans le Manifest si on veut pouvoir y accéder avec les intents. Cette activité sera déclarée comme n'importe quelle activité :

<activity
  android:name=".PreferenceActivityExample"
  android:label="@string/title_activity_preference_activity_example" >
</activity>
Étape 3 : en Java

Notre activité sera en fait de type PreferenceActivity. On peut la traiter comme une activité classique, sauf qu'au lieu de lui assigner une interface graphique avec setContentView, on utilise void addPreferencesFromResource(int preferencesResId) en lui assignant notre layout :

public void onCreate(Bundle savedInstanceState) {
  super.onCreate(savedInstanceState);
  addPreferencesFromResource(R.xml.preference);
}
Fatigué(e) de lire sur un écran ? Découvrez ce cours en livre.

Le stockage de données Manipulation des fichiers

Manipulation des fichiers

Préférences partagées TP : un explorateur de fichiers

Manipulation des fichiers

On a déjà vu comment manipuler certains fichiers précis à l'aide des ressources, mais il existe aussi des cas de figure où il faudra prendre en compte d'autres fichiers, par exemple dans le cas d'un téléchargement ou de l'exploration de fichiers sur la carte SD d'un téléphone. En théorie, vous ne serez pas très dépaysés ici puisqu'on manipule en majorité les mêmes méthodes qu'en Java. Il existe bien entendu quand même des différences.

Il y a deux manières d'utiliser les fichiers : soit sur la mémoire interne du périphérique à un endroit bien spécifique, soit sur une mémoire externe (par exemple une carte SD). Dans tous les cas, on part toujours du Context pour manipuler des fichiers.

Rappels sur l'écriture et la lecture de fichiers

Ce n'est pas un sujet forcément évident en Java puisqu'il existe beaucoup de méthodes qui permettent d'écrire et de lire des fichiers en fonction de la situation.

Le cas le plus simple est de manipuler des flux d'octets, ce qui nécessite des objets de type FileInputStream pour lire un fichier et FileOutputStream pour écrire dans un fichier. La lecture s'effectue avec la méthode int read() et on écrit dans un fichier avec void write(byte[] b). Voici un programme très simple qui lit dans un fichier puis écrit dans un autre fichier :

import java.io.FileInputStream;
import java.io.FileOutputStream;
import java.io.IOException;

public class CopyBytes {
  public static void main(String[] args) throws IOException {

    FileInputStream in = null;
    FileOutputStream out = null;

    try {
      in = new FileInputStream("entree.txt");
      out = new FileOutputStream("sortie.txt");
      int octet;

      // La méthode read renvoie -1 dès qu'il n'y a plus rien à lire
      while ((octet = in.read()) != -1) {
        out.write(octet);
      }
      if (in != null)
        in.close();

      if (out != null)
        out.close();
    } catch (FileNotFoundException e) {
      e.printStackTrace();
    } catch (IOException e) {
      e.printStackTrace();
    }
  }
}
En interne

L'avantage ici est que la présence des fichiers dépend de la présence de l'application. Par conséquent, les fichiers seront supprimés si l'utilisateur désinstalle l'activité. En revanche, comme la mémoire interne du téléphone risque d'être limitée, on évite en général de placer les plus gros fichiers de cette manière.

Afin de récupérer un FileOutputStream qui pointera vers le bon répertoire, il suffit d'utiliser la méthode FileOutputStream openFileOutput (String name, int mode) avec name le nom du fichier et mode le mode dans lequel ouvrir le fichier. Eh oui, encore une fois, il existe plusieurs méthodes pour ouvrir un fichier :

Par exemple, pour écrire mon pseudo dans un fichier, je ferai :

FileOutputStream output = null;        
String userName = "Apollidore";
        
try {
  output = openFileOutput(PRENOM, MODE_PRIVATE);
  output.write(userName.getBytes());
  if(output != null)
    output.close();
} catch (FileNotFoundException e) {
  e.printStackTrace();
} catch (IOException e) {
  e.printStackTrace();
}

De manière analogue, on peut retrouver un fichier dans lequel lire à l'aide de la méthode FileInputStream openFileInput (String name).

Ensuite, il existe quelques méthodes qui permettent de manipuler les fichiers au sein de cet emplacement interne, afin d'avoir un peu plus de contrôle. Déjà, pour retrouver cet emplacement, il suffit d'utiliser la méthode File getFilesDir(). Pour supprimer un fichier, on peut faire appel à boolean deleteFile(String name) et pour récupérer une liste des fichiers créés par l'application, on emploie String[] fileList().

Travailler avec le cache

Les fichiers normaux ne sont supprimés que si quelqu'un le fait, que ce soit vous ou l'utilisateur. A contrario, les fichiers sauvegardés avec le cache peuvent aussi être supprimés par le système d'exploitation afin de libérer de l'espace. C'est un avantage, pour les fichiers qu'on ne veut garder que temporairement.

Pour écrire dans le cache, il suffit d'utiliser la méthode File getCacheDir() pour récupérer le répertoire à manipuler. De manière générale, on évite d'utiliser trop d'espace dans le cache, il s'agit vraiment d'un espace temporaire de stockage pour petits fichiers.

En externe

Le problème avec le stockage externe, c'est qu'il n'existe aucune garantie que vos fichiers soient présents. L'utilisateur pourra les avoir supprimés ou avoir enlevé le périphérique de son emplacement. Cependant, cette fois la taille disponible de stockage est au rendez-vous ! Enfin, quand nous parlons de périphérique externe, nous parlons principalement d'une carte SD, d'une clé USB… ou encore d'un ordinateur !

Tout d'abord, pour vérifier que vous avez bien accès à la mémoire externe, vous pouvez utiliser la méthode statique String Environment.getExternalStorageState(). La chaîne de caractères retournée peut correspondre à plusieurs constantes, dont la plus importante reste Environment.MEDIA_MOUNTED pour savoir si le périphérique est bien monté et peut être lu (pour un périphérique bien monté mais qui ne peut pas être lu, on utilisera Environment.MEDIA_MOUNTED_READ_ONLY) :

if(Environment.MEDIA_MOUNTED.equals(Environment.getExternalStorageState()))
  // Le périphérique est bien monté
else
  // Le périphérique n'est pas bien monté ou on ne peut écrire dessus

Vous trouverez d'autres statuts à utiliser dans la documentation.

Afin d'obtenir la racine des fichiers du périphérique externe, vous pouvez utiliser la méthode statique File Environment.getExternalStorageDirectory(). Cependant, il est conseillé d'écrire des fichiers uniquement à un emplacement précis : /Android/data/<votre_package>/files/. En effet, les fichiers qui se trouvent à cet emplacement seront automatiquement supprimés dès que l'utilisateur effacera votre application.

Partager des fichiers

Il arrive aussi que votre utilisateur veuille partager la musique qu'il vient de concevoir avec d'autres applications du téléphone, pour la mettre en sonnerie par exemple. Ce sont des fichiers qui ne sont pas spécifiques à votre application ou que l'utilisateur ne souhaitera pas supprimer à la désinstallation de l'application. On va donc faire en sorte de sauvegarder ces fichiers à des endroits spécifiques. Une petite sélection de répertoires : pour la musique on mettra les fichiers dans /Music/, pour les téléchargements divers on utilisera /Download/ et pour les sonneries de téléphone on utilisera /Ringtones/.

Application
Énoncé

Très simple, on va faire en sorte d'écrire votre pseudo dans deux fichiers : un en stockage interne, l'autre en stockage externe. N'oubliez pas de vérifier qu'il est possible d'écrire sur le support externe !

Détails techniques

Il existe une constante qui indique que le périphérique est en lecture seule (et que par conséquent il est impossible d'écrire dessus), c'est la constante Environment.MEDIA_MOUNTED_READ_ONLY.

Si un fichier n'existe pas, vous pouvez le créer avec boolean createNewFile().

Ma solution
import java.io.File;
import java.io.FileInputStream;
import java.io.FileNotFoundException;
import java.io.FileOutputStream;
import java.io.IOException;

import android.app.Activity;
import android.os.Bundle;
import android.os.Environment;
import android.view.View;
import android.widget.Button;
import android.widget.Toast;

public class MainActivity extends Activity {
  private String PRENOM = "prenom.txt";
  private String userName = "Apollidore";
  private File mFile = null;
  
  private Button mWrite = null;
  private Button mRead = null;

  @Override
  public void onCreate(Bundle savedInstanceState) {
    super.onCreate(savedInstanceState);
    setContentView(R.layout.activity_main);
    
    // On crée un fichier qui correspond à l'emplacement extérieur
    mFile = new File(Environment.getExternalStorageDirectory().getPath() + "/Android/data/ " + getPackageName() + "/files/" + PRENOM);
    
    mWrite = (Button) findViewById(R.id.write);
    mWrite.setOnClickListener(new View.OnClickListener() {
      
      public void onClick(View pView) {
        try {
          // Flux interne
          FileOutputStream output = openFileOutput(PRENOM, MODE_PRIVATE);
          
          // On écrit dans le flux interne
          output.write(userName.getBytes());
          
          if(output != null)
            output.close();
          
          // Si le fichier est lisible et qu'on peut écrire dedans
          if(Environment.MEDIA_MOUNTED.equals(Environment.getExternalStorageState())
              && !Environment.MEDIA_MOUNTED_READ_ONLY.equals(Environment.getExternalStorageState())) {
            // On crée un nouveau fichier. Si le fichier existe déjà, il ne sera pas créé
            mFile.createNewFile();
            output = new FileOutputStream(mFile);
            output.write(userName.getBytes());
            if(output != null)
              output.close();
          }
        } catch (FileNotFoundException e) {
          e.printStackTrace();
        } catch (IOException e) {
          e.printStackTrace();
        }
      }
    });
    
    mRead = (Button) findViewById(R.id.read);
    mRead.setOnClickListener(new View.OnClickListener() {
      
      public void onClick(View pView) {
        try {
          FileInputStream input = openFileInput(PRENOM);
          int value;
          // On utilise un StringBuffer pour construire la chaîne au fur et à mesure
          StringBuffer lu = new StringBuffer();
          // On lit les caractères les uns après les autres
          while((value = input.read()) != -1) {
            // On écrit dans le fichier le caractère lu
            lu.append((char)value);
          }
          Toast.makeText(MainActivity.this, "Interne : " + lu.toString(), Toast.LENGTH_SHORT).show();
          if(input != null)
            input.close();
          
          if(Environment.MEDIA_MOUNTED.equals(Environment.getExternalStorageState())) {
            lu = new StringBuffer();
            input = new FileInputStream(mFile);
            while((value = input.read()) != -1)
              lu.append((char)value);
            
            Toast.makeText(MainActivity.this, "Externe : " + lu.toString(), Toast.LENGTH_SHORT).show();
            if(input != null)
              input.close();
          }
            
        } catch (FileNotFoundException e) {
          e.printStackTrace();
        } catch (IOException e) {
          e.printStackTrace();
        }
      }
    });
  }
}
Fatigué(e) de lire sur un écran ? Découvrez ce cours en livre.

Préférences partagées TP : un explorateur de fichiers

TP : un explorateur de fichiers

Manipulation des fichiers Objectifs

Petit à petit, on se rapproche d'un contenu qui pourrait s'apparenter à celui des applications professionnelles. Bien entendu, il nous reste du chemin à parcourir, mais on commence à vraiment voir comment fonctionne Android !

Afin de symboliser notre entrée dans les entrailles du système, on va s'affairer ici à déambuler dans ses méandres. Notre objectif : créer un petit explorateur qui permettra de naviguer entre les fichiers contenus dans le terminal et faire en sorte de pouvoir exécuter certains de ces fichiers.

Objectifs

TP : un explorateur de fichiers Spécifications techniques

Objectifs

Contenu d'un répertoire

L'activité principale affiche le contenu du répertoire dans lequel on se situe. Afin de différencier rapidement les fichiers des répertoires, ces derniers seront représentés avec une couleur différente. La figure suivante vous donne un avant-goût de ce que l'on obtiendra.

Le dernier répertoire que contient le répertoire courant est « yume_android_sdk »
Le dernier répertoire que contient le répertoire courant est « yume_android_sdk »

Notez aussi que le titre de l'activité change en fonction du répertoire dans lequel on se trouve. On voit sur la figure précédente que je me trouve dans le répertoire sdcard, lui-même situé dans mnt.

Navigation entre les répertoires

Si on clique sur un répertoire dans la liste, alors notre explorateur va entrer dedans et afficher la nouvelle liste des fichiers et répertoires. De plus, si l'utilisateur utilise le bouton Retour Arrière, alors il reviendra au répertoire parent du répertoire actuel. En revanche, si on se trouve à la racine de tous les répertoires, alors appuyer deux fois sur Retour Arrière fait sortir de l'application.

Préférences

Il faudra un menu qui permet d'ouvrir les préférences et où il sera possible de changer la couleur d'affichage des répertoires, comme à la figure suivante.

L'application contiendra un menu de préférences
L'application contiendra un menu de préférences

Cliquer sur cette option ouvre une boîte de dialogue qui permet de sélectionner la couleur voulue, comme le montre la figure suivante.

Il sera possible de modifier la couleur d'affichage des répertoires
Il sera possible de modifier la couleur d'affichage des répertoires
Action sur les fichiers

Cliquer sur un fichier fait en sorte de rechercher une application qui pourra le lire. Faire un clic long ouvre un menu contextuel qui permet soit de lancer le fichier comme avec un clic normal, soit de supprimer le fichier, ainsi que le montre la figure suivante.

Il est possible d'ouvrir ou de supprimer un fichier
Il est possible d'ouvrir ou de supprimer un fichier

Bien sûr, faire un clic long sur un répertoire ne propose pas d'exécuter ce dernier (on pourrait envisager de proposer de l'ouvrir, j'ai opté pour supprimer directement l'option).

Fatigué(e) de lire sur un écran ? Découvrez ce cours en livre.

TP : un explorateur de fichiers Spécifications techniques

Spécifications techniques

Objectifs Ma solution

Spécifications techniques

Activité principale
Un nouveau genre d'activité

La première chose à faire est de vérifier qu'il est possible de lire la carte SD avec les méthodes vues aux chapitres précédents. S'il est bien possible de lire la carte, alors on affiche la liste des fichiers du répertoire, ce qui se fera dans une ListView. Cependant, comme notre mise en page sera uniquement constituée d'une liste, nous allons procéder différemment par rapport à d'habitude. Au lieu d'avoir une activité qui affiche un layout qui contient une ListView, on va remplacer notre Activity par une ListActivity. Comme l'indique le nom, une ListActivity est une activité qui est principalement utilisée pour afficher une ListView. Comme il s'agit d'une classe qui dérive de Activity, il faut la traiter comme une activité normale, si ce n'est que vous n'avez pas besoin de préciser un layout avec void setContentView (View view), puisqu'on sait qu'il n'y a qu'une liste dans la mise en page. Elle sera alors ajoutée automatiquement.

Il est possible de récupérer la ListView qu'affiche la ListActivity à l'aide de la méthode ListView getListView (). Cette ListView est une ListView tout à fait banale que vous pouvez traiter comme celles vues dans le cours.

Adaptateur personnalisé

On associera les items à la liste à l'aide d'un adaptateur personnalisé. En effet, c'est la seule solution pour avoir deux couleurs dans les éléments de la liste. On n'oubliera pas d'optimiser cet adaptateur afin d'avoir une liste fluide. Ensuite, on voudra que les éléments soient triés de la manière suivante :

Pour cela, on pourra utiliser la méthode void sort (Comparator<? super T> comparator) qui permet de trier des éléments en fonction de règles qu'on lui passe en paramètres. Ces règles implémentent l'interface Comparator de manière à pouvoir définir comment seront triés les objets. Votre implémentation de cette interface devra redéfinir la méthode int compare(T lhs, T rhs) dont l'objectif est de dire qui est le plus grand entre lhs et rsh. Si lhs est plus grand que rhs, on renvoie un entier supérieur à 0, si lhs est plus petit que rhs, on renvoie un entier inférieur à 0, et s'ils sont égaux, on renvoie 0. Vous devrez vérifier que cette méthode respecte la logique suivante :

Je comprends que ce soit un peu compliqué à comprendre, alors voici un exemple qui trie les entiers :

import java.util.Comparator;

public class EntierComparator implements Comparator<Integer> {
  @Override
  public int compare(Integer lhs, Integer rhs) {
  // Si lhs est supérieur à rsh, alors on retourne 1
  if(lhs > rhs)
    return 1;
  // Si lhs est inférieur à rsh, alors on retourne -1
  if(lhs < rhs)
    return -1;
  // Si lhs est égal à rsh, alors on retourne 0
  return 0;
  }
}

Ensuite, dans le code, on peut l'utiliser pour trier un tableau d'entiers :

// Voici un tableau avec des entiers dans le mauvais ordre
Integer[] tableau = {0, -1, 5, 10, 9, 5, -10, 8, 21, 132};
        
// On convertit le tableau en liste
List<Integer> entiers = new ArrayList<Integer>(Arrays.asList(tableau));

// On écrit tous les entiers dans le Logcat, ils sont dans le désordre !
for(Integer i : entiers)
  Log.d("Avant le tri", Integer.toString(i));

// On utilise une méthode qui va trier les éléments de la liste
Collections.sort(entiers, new EntierComparator());

// Désormais, les entiers seront triés !
for(Integer i : entiers)
  Log.d("Après le tri", Integer.toString(i));

//La liste contient désormais {-10, -1, 0, 5, 5, 8, 9, 10, 21, 132}
Préférences

Nous n'avons qu'une préférence ici, qui chez moi a pour identifiant repertoireColorPref et qui contient la couleur dans laquelle nous souhaitons afficher les répertoires.

Comme il n'existe pas de vue qui permette de choisir une couleur, on va utiliser une vue développée par Google dans ses échantillons et qui n'est pas incluse dans le code d'Android. Tout ce qu'il faut faire, c'est créer un fichier Java qui s'appelle ColorPickerView et d'y insérer le code suivant :

import android.content.Context;
import android.graphics.Canvas;
import android.graphics.Color;
import android.graphics.ColorMatrix;
import android.graphics.Paint;
import android.graphics.RectF;
import android.graphics.Shader;
import android.graphics.SweepGradient;
import android.view.MotionEvent;
import android.view.View;

public class ColorPickerView extends View {
  public interface OnColorChangedListener {
    void colorChanged(int color);
  }

  private Paint mPaint;
  private Paint mCenterPaint;
  private final int[] mColors;
  private OnColorChangedListener mListener;

  ColorPickerView(Context c, OnColorChangedListener l, int color) {
    super(c);
    mListener = l;
    mColors = new int[] {0xFFFF0000, 0xFFFF00FF, 0xFF0000FF, 0xFF00FFFF, 0xFF00FF00, 0xFFFFFF00, 0xFFFF0000};
    Shader s = new SweepGradient(0, 0, mColors, null);

    mPaint = new Paint(Paint.ANTI_ALIAS_FLAG);
    mPaint.setShader(s);
    mPaint.setStyle(Paint.Style.STROKE);
    mPaint.setStrokeWidth(32);

    mCenterPaint = new Paint(Paint.ANTI_ALIAS_FLAG);
    mCenterPaint.setColor(color);
    mCenterPaint.setStrokeWidth(5);
  }

  private boolean mTrackingCenter;
  private boolean mHighlightCenter;

  @Override 
  protected void onDraw(Canvas canvas) {
    int centerX = getRootView().getWidth()/2 - (int)(mPaint.getStrokeWidth()/2);
    float r = CENTER_X - mPaint.getStrokeWidth()*0.5f;

    canvas.translate(centerX, CENTER_Y);

    canvas.drawOval(new RectF(-r, -r, r, r), mPaint);      
    canvas.drawCircle(0, 0, CENTER_RADIUS, mCenterPaint);

    if (mTrackingCenter) {
      int c = mCenterPaint.getColor();
      mCenterPaint.setStyle(Paint.Style.STROKE);

      if (mHighlightCenter) {
        mCenterPaint.setAlpha(0xFF);
      } else {
        mCenterPaint.setAlpha(0x80);
      }
      canvas.drawCircle(0, 0, CENTER_RADIUS + mCenterPaint.getStrokeWidth(), mCenterPaint);

      mCenterPaint.setStyle(Paint.Style.FILL);
      mCenterPaint.setColor(c);
    }
  }

  @Override
  protected void onMeasure(int widthMeasureSpec, int heightMeasureSpec) {
    setMeasuredDimension(getRootView().getWidth(), CENTER_Y*2);
  }

  private static final int CENTER_X = 100;
  private static final int CENTER_Y = 100;
  private static final int CENTER_RADIUS = 32;

  private int floatToByte(float x) {
    int n = java.lang.Math.round(x);
    return n;
  }
  private int pinToByte(int n) {
    if (n < 0) {
      n = 0;
    } else if (n > 255) {
      n = 255;
    }
    return n;
  }

  private int ave(int s, int d, float p) {
    return s + java.lang.Math.round(p * (d - s));
  }

  private int interpColor(int colors[], float unit) {
    if (unit <= 0) {
      return colors[0];
    }
    if (unit >= 1) {
      return colors[colors.length - 1];
    }

    float p = unit * (colors.length - 1);
    int i = (int)p;
    p -= i;

    int c0 = colors[i];
    int c1 = colors[i+1];
    int a = ave(Color.alpha(c0), Color.alpha(c1), p);
    int r = ave(Color.red(c0), Color.red(c1), p);
    int g = ave(Color.green(c0), Color.green(c1), p);
    int b = ave(Color.blue(c0), Color.blue(c1), p);

    return Color.argb(a, r, g, b);
  }

  private int rotateColor(int color, float rad) {
    float deg = rad * 180 / 3.1415927f;
    int r = Color.red(color);
    int g = Color.green(color);
    int b = Color.blue(color);

    ColorMatrix cm = new ColorMatrix();
    ColorMatrix tmp = new ColorMatrix();

    cm.setRGB2YUV();
    tmp.setRotate(0, deg);
    cm.postConcat(tmp);
    tmp.setYUV2RGB();
    cm.postConcat(tmp);

    final float[] a = cm.getArray();

    int ir = floatToByte(a[0] * r +  a[1] * g +  a[2] * b);
    int ig = floatToByte(a[5] * r +  a[6] * g +  a[7] * b);
    int ib = floatToByte(a[10] * r + a[11] * g + a[12] * b);

    return Color.argb(Color.alpha(color), pinToByte(ir), pinToByte(ig), pinToByte(ib));
  }

  private static final float PI = 3.1415926f;

  @Override
  public boolean onTouchEvent(MotionEvent event) {
    float x = event.getX() - CENTER_X;
    float y = event.getY() - CENTER_Y;
    boolean inCenter = java.lang.Math.sqrt(x*x + y*y) <= CENTER_RADIUS;

    switch (event.getAction()) {
      case MotionEvent.ACTION_DOWN:
        mTrackingCenter = inCenter;
        if (inCenter) {
          mHighlightCenter = true;
          invalidate();
          break;
        }
      case MotionEvent.ACTION_MOVE:
        if (mTrackingCenter) {
          if (mHighlightCenter != inCenter) {
            mHighlightCenter = inCenter;
            invalidate();
          }
        } else {
          float angle = (float)java.lang.Math.atan2(y, x);
					
          float unit = angle/(2*PI);
          if (unit < 0) {
            unit += 1;
          }
          mCenterPaint.setColor(interpColor(mColors, unit));
          invalidate();
        }
        break;
      case MotionEvent.ACTION_UP:
        mListener.colorChanged(mCenterPaint.getColor());
        if (mTrackingCenter) {
          mTrackingCenter = false;
          invalidate();
        }
        break;
    }
    return true;
  }
}

Ce n'est pas grave si vous ne comprenez pas ce code compliqué, il permet juste d'afficher le joli rond de couleur et de sélectionner une couleur. En fait, la vue contient un listener qui s'appelle OnColorChangedListener. Ce listener se déclenche dès que l'utilisateur choisit une couleur. Afin de créer un objet de type ColorPickerView, on doit utiliser le constructeur ColorPickerView(Context c, OnColorChangedListener listener, int color) avec listener le listener qui sera déclenché dès qu'une couleur est choisie et color la couleur qui sera choisie par défaut au lancement de la vue.

Notre préférence, elle, sera une boîte de dialogue qui affichera ce ColorPickerView. Comme il s'agira d'une boîte de dialogue qui permettra de choisir une préférence, elle dérivera de DialogPreference.

Au moment de la construction de la boîte de dialogue, la méthode de callbackvoid onPrepareDialogBuilder(Builder builder) est appelée, comme pour toutes les AlertDialog. On utilise builder pour construire la boîte, il est d'ailleurs facile d'y insérer une vue à l'aide de la méthode AlertDialog.Builder setView(View view).

Notre préférence a un attribut de type int qui permet de retenir la couleur que choisit l'utilisateur. Elle peut avoir un attribut de type OnColorChangedListener ou implémenter elle-même OnColorChangedListener, dans tous les cas cette implémentation implique de redéfinir la fonction void colorChanged(int color) avec color la couleur qui a été choisie. Dès que l'utilisateur choisit une couleur, on change notre attribut pour désigner cette nouvelle couleur.

On n'enregistrera la bonne couleur qu'à la fermeture de la boîte de dialogue, celle-ci étant marquée par l'appel à la méthode void onDialogClosed(boolean positiveResult) avec positiveResult qui vaut true si l'utilisateur a cliqué sur OK.

Réagir au changement de préférence

Dès que l'utilisateur change de couleur, il faudrait que ce changement se répercute immédiatement sur l'affichage des répertoires. Il nous faut donc détecter les changements de configuration. Pour cela, on va utiliser l'interface OnSharedPreferenceChangeListener. Cette interface fait appel à la méthode de callbackvoid onSharedPreferenceChanged(SharedPreferences sharedPreferences, String key) dès qu'un changement de préférence arrive, avec sharedPreferences l'ensemble des préférences et key la clé de la préférence qui vient d'être modifiée. On peut indiquer à SharedPreferences qu'on souhaite ajouter un listener à l'aide de la méthode void registerOnSharedPreferenceChangeListener (SharedPreferences.OnSharedPreferenceChangeListener listener).

Options

Ouvrir le menu d'options ne permet d'accéder qu'à une option. Cliquer sur celle-ci enclenche un intent explicite qui ouvrira la PreferenceActivity.

Navigation

Il est recommandé de conserver un File qui représente le répertoire courant. On peut savoir si un fichier est un répertoire avec la méthode boolean isDirectory() et, s'il s'agit d'un répertoire, on peut voir la liste des fichiers qu'il contient avec File[] listFiles().

Pour effectuer des retours en arrière, il faut détecter la pression du bouton adéquat. À chaque fois qu'on presse un bouton, la méthode de callbackboolean onKeyDown(int keyCode, KeyEvent event) est lancée, avec keyCode un code qui représente le bouton pressé et event l'évènement qui s'est produit. Le code du bouton Retour arrière est KeyEvent.KEYCODE_BACK.

Il existe deux cas pour un retour en arrière :

Visualiser un fichier

Nous allons bien entendu utiliser des intents implicites qui auront pour action ACTION_VIEW. Le problème est de savoir comment associer un type et une donnée à un intent, depuis un fichier. Pour la donnée, il existe une méthode statique de la classe Uri qui permet d'obtenir l'URI d'un fichier : Uri.fromFile(File file). Pour le type, c'est plus délicat. Il faudra détecter l'extension du fichier pour associer un type qui corresponde. Par exemple, pour un fichier .mp3, on indiquera le type MIME audio/mp3. Enfin, si on veut moins s'embêter, on peut aussi passer le type MIME audio/* pour chaque fichier audio.

Pour rajouter une donnée et un type en même temps à un intent, on utilise la méthode void setDataAndType(Uri data, String type), car, si on utilise la méthode void setData(Uri), alors le champ type de l'intent est supprimé, et si on utilise void setType(String), alors le champ data de l'intent est supprimé. Pour récupérer l'extension d'un fichier, il suffit de récupérer son nom avec String getName(), puis de récupérer une partie de ce nom : toute la partie qui se trouve après le point qui représente l'extension :

fichier.getName().substring(fichier.getName().indexOf(".") + 1)

int indexOf(String str) va trouver l'endroit où se trouve la première instance de str dans la chaîne de caractères, alors que String substring(int beginIndex) va extraire la sous-chaîne de caractères qui se situe à partir de beginIndex jusqu'à la fin de cette chaîne. Donc, si le fichier s'appelle chanson.mp3, la position du point est 7 (puisqu'on commence à 0), on prend donc la sous-chaîne à partir du caractère 8 jusqu'à la fin, ce qui donne « mp3 ». C'est la même chose que si on avait fait :

"musique.mp3".subSequence(8, "musique.mp3".length())
Fatigué(e) de lire sur un écran ? Découvrez ce cours en livre.

Objectifs Ma solution

Ma solution

Spécifications techniques Améliorations envisageables

Ma solution

Interface graphique

Facile, il n'y en a pas ! Comme notre activité est constituée uniquement d'une ListView, pas besoin de lui attribuer une interface graphique avec setContentView.

Choisir une couleur avec ColorPickerPreferenceDialog

Tout le raisonnement a déjà été expliqué dans les spécifications techniques :

public class ColorPickerPreferenceDialog extends DialogPreference implements OnColorChangedListener{
  private int mColor = 0;

  public ColorPickerPreferenceDialog(Context context, AttributeSet attrs) {
    super(context, attrs);
  }

  /**
   * Déclenché dès qu'on ferme la boîte de dialogue
  */
  protected void onDialogClosed(boolean positiveResult) {
    // Si l'utilisateur a cliqué sur « OK »
    if (positiveResult) {
      persistInt(mColor);
    // Ou getSharedPreferences().edit().putInt(getKey(), mColor).commit();
    }
    super.onDialogClosed(positiveResult);
  }

  /**
  * Pour construire la boîte de dialogue
  */
  protected void onPrepareDialogBuilder(Builder builder) {
    // On récupère l'ancienne couleur ou la couleur par défaut
    int oldColor = getSharedPreferences().getInt(getKey(), Color.BLACK);
    // On insère la vue dans la boîte de dialogue
    builder.setView(new ColorPickerView(getContext(), this, oldColor));

    super.onPrepareDialogBuilder(builder);
  }

  /**
  * Déclenché à chaque fois que l'utilisateur choisit une couleur
  */
  public void colorChanged(int color) {
    mColor = color;
  }
}

Il faut ensuite ajouter cette boîte de dialogue dans le fichier XML des préférences :

<?xml version="1.0" encoding="utf-8"?>
<PreferenceScreen xmlns:android="http://schemas.android.com/apk/res/android" >
  <PreferenceCategory android:title="@string/couleurs_pref" >
    <sdz.chapitreTrois.explorateur.ColorPickerPreferenceDialog
      android:key="repertoireColorPref"
      android:title="Répertoires"
      android:summary="Choisir une couleur des répertoires"
      android:dialogTitle="Couleur des répertoires" />
  </PreferenceCategory>
</PreferenceScreen>

Il suffit ensuite de déclarer l'activité dans le Manifest :

<manifest xmlns:android="http://schemas.android.com/apk/res/android"
  package="sdz.chapitreTrois.explorateur"
  android:versionCode="1"
  android:versionName="1.0" >

  <uses-sdk
    android:minSdkVersion="7"
    android:targetSdkVersion="7" />

  <application
    android:icon="@drawable/ic_launcher"
    android:label="@string/app_name"
    android:theme="@style/AppTheme" >
    <activity
      android:name=".ExplorateurActivity"
      android:label="@string/title_activity_explorateur" >
      <intent-filter>
        <action android:name="android.intent.action.MAIN" />
        <category android:name="android.intent.category.LAUNCHER" />
      </intent-filter>
    </activity>
    <activity
      android:name=".ExploreurPreference"
      android:label="@string/title_activity_exploreur_preference" >
    </activity>
  </application>
</manifest>

… puis de créer l'activité :

public class ExploreurPreference extends PreferenceActivity {
  @Override
  public void onCreate(Bundle savedInstanceState) {
    super.onCreate(savedInstanceState);
    addPreferencesFromResource(R.xml.preference);
  }  
}
L'activité principale
Attributs

Voici les différents attributs que j'utilise :

/**
 * Représente le texte qui s'affiche quand la liste est vide
 */
private TextView mEmpty = null;

/**
 * La liste qui contient nos fichiers et répertoires
 */
private ListView mList = null;

/**
 * Notre adaptateur personnalisé qui lie les fichiers à la liste
 */
private FileAdapter mAdapter = null;
	
/**
 * Représente le répertoire actuel
 */
private File mCurrentFile = null;

/**
 * Couleur voulue pour les répertoires
 */
private int mColor = 0;

/**
 * Indique si l'utilisateur est à la racine ou pas
 * Pour savoir s'il veut quitter
 */
private boolean mCountdown = false;
	
/**
 * Les préférences partagées de cette application
 */
private SharedPreferences mPrefs = null;

Comme je fais implémenter OnSharedPreferenceChangeListener à mon activité, je dois redéfinir la méthode de callback :

/**
 * Se déclenche dès qu'une préférence a changé
 */
public void onSharedPreferenceChanged(SharedPreferences sharedPreferences, String key) {
  mColor = sharedPreferences.getInt("repertoireColorPref", Color.BLACK);
  mAdapter.notifyDataSetInvalidated();
}
L'adaptateur

J'utilise un Adapter que j'ai créé moi-même afin d'avoir des items de la liste de différentes couleurs :

/**
 * L'adaptateur spécifique à nos fichiers
 */
    
private class FileAdapter extends ArrayAdapter<File> {
  /**
   * Permet de comparer deux fichiers
   *
   */
  private class FileComparator implements Comparator<File> {
    public int compare(File lhs, File rhs) {
      // Si lhs est un répertoire et pas l'autre, il est plus petit
      if(lhs.isDirectory() && rhs.isFile())
        return -1;
      // Dans le cas inverse, il est plus grand
      if(lhs.isFile() && rhs.isDirectory())
        return 1;
    			
      // Enfin, on ordonne en fonction de l'ordre alphabétique sans tenir compte de la casse
      return lhs.getName().compareToIgnoreCase(rhs.getName());
    }        	
  }
        
  public FileAdapter(Context context, int textViewResourceId, List<File> objects) {
    super(context, textViewResourceId, objects);
    mInflater = LayoutInflater.from(context);
  }

  private LayoutInflater mInflater = null;
		
  /**
   * Construit la vue en fonction de l'item
   */
  public View getView(int position, View convertView, ViewGroup parent) {
    TextView vue = null;
			
    if(convertView != null)
      // On recycle
      vue = (TextView) convertView;
    else
      // On inflate
      vue = (TextView) mInflater.inflate(android.R.layout.simple_list_item_1, null);

    File item = getItem(position);
    //Si c'est un répertoire, on choisit la couleur dans les préférences
    if(item.isDirectory())
      vue.setTextColor(mColor);
    else
      // Sinon, c'est du noir
      vue.setTextColor(Color.BLACK);

    vue.setText(item.getName());
    return vue;
  }
		
  /**
   * Pour trier rapidement les éléments de l'adaptateur
   */
  public void sort () {
    super.sort(new FileComparator());
  }
}
Méthodes secondaires

Ensuite, j'ai une méthode qui permet de vider l'adaptateur :

/**
 * On enlève tous les éléments de la liste
 */
    
public void setEmpty() {
  // Si l'adaptateur n'est pas vide…
  if(!mAdapter.isEmpty())
    // Alors on le vide !
    mAdapter.clear();
}

J'ai aussi développé une méthode qui me permet de passer d'un répertoire à l'autre :

/**
 * Utilisé pour naviguer entre les répertoires
 * @param pFile le nouveau répertoire dans lequel aller
 */

public void updateDirectory(File pFile) {
  // On change le titre de l'activité
  setTitle(pFile.getAbsolutePath());
	
  // L'utilisateur ne souhaite plus sortir de l'application
  mCountdown = false;
	
  // On change le répertoire actuel
  mCurrentFile = pFile;
  // On vide les répertoires actuels
  setEmpty();

  // On récupère la liste des fichiers du nouveau répertoire
  File[] fichiers = mCurrentFile.listFiles();
	
  // Si le répertoire n'est pas vide…
  if(fichiers != null) {
    // On les ajoute à  l'adaptateur
    for(File f : fichiers)
      mAdapter.add(f);
    // Puis on le trie
    mAdapter.sort();
  }
}

Cette méthode est d'ailleurs utilisée par la méthode de callbackonKeyDown :

public boolean onKeyDown(int keyCode, KeyEvent event) {
  // Si on a appuyé sur le retour arrière
  if(keyCode == KeyEvent.KEYCODE_BACK) {
    // On prend le parent du répertoire courant
    File parent = mCurrentFile.getParentFile();
    // S'il y a effectivement un parent
    if(parent != null)
      updateDirectory(parent);
    else {
      // Sinon, si c'est la première fois qu'on fait un retour arrière
      if(mCountdown != true) {
        // On indique à l'utilisateur qu'appuyer dessus une seconde fois le fera sortir
        Toast.makeText(this, "Nous sommes déjà à la racine ! Cliquez une seconde fois pour quitter", Toast.LENGTH_SHORT).show();
        mCountdown  = true;
      } else
        // Si c'est la seconde fois, on sort effectivement
        finish();
    }
    return true;
  }
  return super.onKeyDown(keyCode, event);
}
Gestion de l'intent pour visualiser un fichier
/**
 * Utilisé pour visualiser un fichier
 * @param pFile le fichier à visualiser
 */
private void seeItem(File pFile) {
  // On crée un intent
  Intent i = new Intent(Intent.ACTION_VIEW);
    
  String ext = pFile.getName().substring(pFile.getName().indexOf(".") + 1).toLowerCase();
  if(ext.equals("mp3"))
    i.setDataAndType(Uri.fromFile(pFile), "audio/mp3");
    /** Faites en autant que vous le désirez */
    
  try {
    startActivity(i);
    // Et s'il n'y a pas d'activité qui puisse gérer ce type de fichier
  } catch (ActivityNotFoundException e) {
    Toast.makeText(this, "Oups, vous n'avez pas d'application qui puisse lancer ce fichier", Toast.LENGTH_SHORT).show();
    e.printStackTrace();
  }
}
Les menus

Rien d'étonnant ici, normalement vous connaissez déjà tout. À noter que j'ai utilisé deux layouts pour le menu contextuel de manière à pouvoir le changer selon qu'il s'agit d'un répertoire ou d'un fichier :

@Override
public boolean onCreateOptionsMenu(Menu menu) {
  getMenuInflater().inflate(R.menu.activity_explorateur, menu);
  return true;
}

@Override
public boolean onOptionsItemSelected (MenuItem item)
{
  switch(item.getItemId())
  {
    case R.id.menu_options:
      // Intent explicite
      Intent i = new Intent(this, ExploreurPreference.class);
      startActivity(i);
      return true;
  }
  return super.onOptionsItemSelected(item);
}

@Override
public void onCreateContextMenu(ContextMenu menu, View vue, ContextMenuInfo menuInfo) {
  super.onCreateContextMenu(menu, vue, menuInfo);
    
  MenuInflater inflater = getMenuInflater();
  // On récupère des informations sur l'item par apport à l'adaptateur
  AdapterView.AdapterContextMenuInfo info = (AdapterView.AdapterContextMenuInfo) menuInfo;

  // On récupère le fichier concerné par le menu contextuel
  File fichier = mAdapter.getItem(info.position);
  // On a deux menus, s'il s'agit d'un répertoire ou d'un fichier
  if(!fichier.isDirectory())
    inflater.inflate(R.menu.context_file, menu);
  else
    inflater.inflate(R.menu.context_dir, menu);
}

@Override
public boolean onContextItemSelected(MenuItem item) {
  AdapterView.AdapterContextMenuInfo info = (AdapterView.AdapterContextMenuInfo) item.getMenuInfo();
  // On récupère la position de l'item concerné
  File fichier = mAdapter.getItem(info.position);
  switch (item.getItemId()) {
    case R.id.deleteItem:
      mAdapter.remove(fichier);
      fichier.delete();
      return true;

    case R.id.seeItem:
      seeItem(fichier);
      return true;
  }
  return super.onContextItemSelected(item);
}
onCreate

Voici la méthode principale où se situent toutes les initialisations :

public void onCreate(Bundle savedInstanceState) {
  super.onCreate(savedInstanceState);

  // On récupère la ListView de notre activité
  mList = (ListView) getListView();

  // On vérifie que le répertoire externe est bien accessible
  if(!Environment.MEDIA_MOUNTED.equals(Environment.getExternalStorageState())) {
    // S'il ne l'est pas, on affiche un message
    mEmpty = (TextView) mList.getEmptyView();
    mEmpty.setText("Vous ne pouvez pas accéder aux fichiers");
  } else {
    // S'il l'est, on déclare qu'on veut un menu contextuel sur les éléments de la liste
    registerForContextMenu(mList);

    // On récupère les préférences de l'application 
    mPrefs = PreferenceManager.getDefaultSharedPreferences(this);
    // On indique que l'activité est à l'écoute des changements de préférences
    mPrefs.registerOnSharedPreferenceChangeListener(this);
    // On récupère la couleur voulue par l'utilisateur, par défaut il s'agira du rouge
    mColor = mPrefs.getInt("repertoireColorPref", Color.RED);

    // On récupère la racine de la carte SD pour qu'elle soit le répertoire consulté au départ
    mCurrentFile = Environment.getExternalStorageDirectory();

    // On change le titre de l'activité pour y mettre le chemin actuel
    setTitle(mCurrentFile.getAbsolutePath());

    // On récupère la liste des fichiers dans le répertoire actuel
    File[] fichiers = mCurrentFile.listFiles();

    // On transforme le tableau en une structure de données de taille variable
    ArrayList<File> liste = new ArrayList<File>();
    for(File f : fichiers)
      liste.add(f);

    mAdapter = new FileAdapter(this, android.R.layout.simple_list_item_1, liste);
    // On ajoute l'adaptateur à la liste
    mList.setAdapter(mAdapter);
    // On trie la liste
    mAdapter.sort();

    // On ajoute un Listener sur les items de la liste
    mList.setOnItemClickListener(new OnItemClickListener() {

      // Que se passe-t-il en cas de clic sur un élément de la liste ?
      public void onItemClick(AdapterView<?> adapter, View view, int position, long id) {
        File fichier = mAdapter.getItem(position);
        // Si le fichier est un répertoire…
        if(fichier.isDirectory())
          // On change de répertoire courant
          updateDirectory(fichier);
        else
          // Sinon, on lance l'item
          seeItem(fichier);
      }
    });
  }
}

Télécharger le projet

Fatigué(e) de lire sur un écran ? Découvrez ce cours en livre.

Spécifications techniques Améliorations envisageables

Améliorations envisageables

Ma solution Les bases de données

Améliorations envisageables

Quand la liste est vide ou le périphérique externe est indisponible

On se trouve en face d'un écran blanc pas très intéressant… Ce qui pourrait être plus excitant, c'est un message qui indique à l'utilisateur qu'il n'a pas accès à ce périphérique externe. On peut faire ça en indiquant un layout pour notre ListActivity ! Oui, je sais, je vous ai dit de ne pas le faire, parce que notre activité contient principalement une liste, mais là on pousse le concept encore plus loin. Le layout qu'on utilisera doit contenir au moins une ListView pour représenter celle de notre ListActivity, mais notre application sera bien incapable de la trouver si vous ne lui précisez pas où elle se trouve. Vous pouvez le faire en mettant comme identifiant à la ListViewandroid:id="@android:id/list". Si vous voulez q'un widget ou un layout s'affiche quand la liste est vide, vous devez lui attribuer l'identifiant android:id="@android:id/empty". Pour ma correction, j'ai le XML suivant :

<?xml version="1.0" encoding="utf-8"?>
<LinearLayout xmlns:android="http://schemas.android.com/apk/res/android"
  android:orientation="vertical"
  android:layout_width="fill_parent"
  android:layout_height="fill_parent"
  android:paddingLeft="8dp"
  android:paddingRight="8dp">

  <ListView android:id="@android:id/list"
    android:layout_width="fill_parent"
    android:layout_height="0dip"
    android:layout_weight="1"
    android:drawSelectorOnTop="false"/>

  <TextView android:id="@android:id/empty"
    android:layout_width="fill_parent"
    android:layout_height="0dip"
    android:layout_weight="1"
    android:text="@string/empty"/>
</LinearLayout>
Détection automatique du type MIME

Parce que faire une longue liste de « Si on a cette extension pour ce fichier, alors le type MIME, c'est celui-là » est quand même long et contraignant, je vous propose de détecter automatiquement le type MIME d'un objet. Pour cela, on utilisera un objet de type MimeTypeMap. Afin de récupérer cet objet, on passe par la méthode statique MimeTypeMap MimeTypeMap.getSingleton().

Ensuite c'est simple, il suffit de donner à la méthode String getMimeTypeFromExtension(String extension) l'extension de notre fichier. On obtient ainsi :

MimeTypeMap mime = MimeTypeMap.getSingleton();
String ext = fichier.getName().substring(fichier.getName().indexOf(".") + 1).toLowerCase();
String type = mime.getMimeTypeFromExtension(ext);
Détecter les changements d'état du périphérique externe

C'est bien beau tout ça, mais si l'utilisateur se décide tout à coup à changer la carte SD en pleine utilisation, nous ferons face à un gros plantage ! Alors comment contrer ce souci ? C'est simple. Dès que l'état du périphérique externe change, un broadcast intent est transmis pour le signaler à tout le système. Il existe tout un tas d'actions différentes associées à un changement d'état, je vous propose de ne gérer que le cas où le périphérique externe est enlevé, auquel cas l'action est ACTION_MEDIA_REMOVED. Notez au passage que l'action pour dire que la carte fonctionne à nouveau est ACTION_MEDIA_MOUNTED.

Comme nous l'avons vu dans le cours, il faudra déclarer notre broadcast receiver dans le Manifest :

<receiver android:name=".ExplorerReceiver"
  android:exported="false">
  <intent-filter> 
    <action android:name="android.intent.action.MEDIA_REMOVED" />
    <action android:name="android.intent.action.MEDIA_MOUNTED" />
  </intent-filter>
</receiver>

Ensuite, dans le receiver en lui-même, on fait en sorte de viser la liste des éléments s'il y a un problème avec le périphérique externe, ou au contraire de la repeupler dès que le périphérique fonctionne correctement à nouveau. À noter que dans le cas d'un broadcast Intent avec l'action ACTION_MEDIA_MOUNTED, l'intent aura dans son champ data l'emplacement de la racine du périphérique externe :

public class ExplorerReceiver extends BroadcastReceiver {
  private ExplorateurActivity mActivity = null;
	
  public ExplorerReceiver(ExplorateurActivity mActivity) {
    super();
    this.mActivity = mActivity;
  }

  @Override
  public void onReceive(Context context, Intent intent) {
    if(intent.getAction().equals(Intent.ACTION_MEDIA_REMOVED))
      mActivity.setEmpty();
    else if(intent.getAction().equals(Intent.ACTION_MEDIA_MOUNTED))
      mActivity.updateDirectory(new File(intent.getData().toString()));
  }
}
Fatigué(e) de lire sur un écran ? Découvrez ce cours en livre.

Ma solution Les bases de données

Les bases de données

Améliorations envisageables Généralités

Ce que nous avons vu précédemment est certes utile, mais ne répondra pas à tous nos besoins. Nous avons besoin d'un moyen efficace de stocker des données complexes et d'y accéder. Or, il nous faudrait des années pour concevoir un système de ce style. Imaginez le travail s'il vous fallait développer de A à Z une bibliothèque multimédia qui puisse chercher en moins d'une seconde parmi plus de 100 000 titres une chanson bien précise ! C'est pour cela que nous avons besoin des bases de données, qui sont optimisées pour ce type de traitements.

Les bases de données pour Android sont fournies à l'aide de SQLite. L'avantage de SQLite est qu'il s'agit d'un SGBD très compact et par conséquent très efficace pour les applications embarquées, mais pas uniquement puisqu'on le trouve dans Skype, Adobe Reader, Firefox, etc.

Généralités

Les bases de données Création et mise à jour

Généralités

Vous comprendrez peut-être ce chapitre même si vous n'avez jamais manipulé de bases de données auparavant. Tant mieux, mais cela ne signifie pas que vous serez capables de manipuler correctement les bases de données pour autant. C'est une vraie science que d'agencer les bases de données et il faut beaucoup plus de théorie que nous n'en verrons ici pour modéliser puis réaliser une base de données cohérente et efficace.

Il vous est possible d'apprendre à utiliser les bases de données et surtout MySQL grâce au cours « Administrez vos bases de données avec MySQL » rédigé par Taguan sur le Site du Zéro.

Sur les bases de données

Une base de données est un dispositif permettant de stocker un ensemble d'informations de manière structurée. L'agencement adopté pour organiser les informations s'appelle le schéma.

L'unité de base de cette structure s'appelle la table. Une table regroupe des ensembles d'informations qui sont composés de manière similaire. Une entrée dans une table s'appelle un enregistrement, ou un tuple. Chaque entrée est caractérisée par plusieurs renseignements distincts, appelés des champs ou attributs.

Par exemple, une table peut contenir le prénom, le nom et le métier de plusieurs utilisateurs, on aura donc pour chaque utilisateur les mêmes informations. Il est possible de représenter une table par un tableau, où les champs seront symbolisés par les colonnes du tableau et pour lequel chaque ligne représentera une entrée différente. Regardez la figure suivante, cela devrait être plus clair.

Cette table contient quatre tuples qui renseignent toutes des informations du même gabarit pour chaque attribut
Cette table contient quatre tuples qui renseignent toutes des informations du même gabarit pour chaque attribut

Une manière simple d'identifier les éléments dans une table est de leur attribuer une clé. C'est-à-dire qu'on va choisir une combinaison de champs qui permettront de récupérer de manière unique un enregistrement. Dans la table présentée à la figure suivante, l'attribut Nom peut être une clé puisque toutes les entrées ont un Nom différent. Le problème est qu'il peut arriver que deux utilisateurs aient le même nom, c'est pourquoi on peut aussi envisager la combinaison Nom et Prénom comme clé.

On choisit comme clé la combinaison Nom-Prénom
On choisit comme clé la combinaison Nom-Prénom

Il n'est pas rare qu'une base de données ait plusieurs tables. Afin de lier des tables, il est possible d'insérer dans une table une clé qui appartient à une autre table, auquel cas on parle de clé étrangère pour la table qui accueille la clé, comme à la figure suivante.

Dans notre première table, Métier est une clé étrangère, car elle est clé primaire de la seconde table
Dans notre première table, Métier est une clé étrangère, car elle est clé primaire de la seconde table

Il est possible d'effectuer des opérations sur une base de données, comme créer des tables, supprimer des entrées, etc. L'opération qui consiste à lire des informations qui se trouvent dans une base de données s'appelle la sélection.

Pour effectuer des opérations sur plusieurs tables, on passe par une jointure, c'est-à-dire qu'on combine des attributs qui appartiennent à plusieurs tables pour les présenter conjointement.

Afin d'effectuer toutes ces opérations, on passe par un langage de requête. Celui dont nous avons besoin s'appelle SQL. Nous verrons un rappel des opérations principales dans ce chapitre.

Enfin, une base de données est destinée à recueillir des informations simples, c'est pourquoi on évite d'y insérer des données lourdes comme des fichiers ou des données brutes. Au lieu de mettre directement des images ou des vidéos, on préfèrera insérer un URI qui dirige vers ces fichiers.

Sur SQLite

Contrairement à MySQL par exemple, SQLite ne nécessite pas de serveur pour fonctionner, ce qui signifie que son exécution se fait dans le même processus que celui de l'application. Par conséquent, une opération massive lancée dans la base de données aura des conséquences visibles sur les performances de votre application. Ainsi, il vous faudra savoir maîtriser son implémentation afin de ne pas pénaliser le restant de votre exécution.

Sur SQLite pour Android

SQLite a été inclus dans le cœur même d'Android, c'est pourquoi chaque application peut avoir sa propre base. De manière générale, les bases de données sont stockées dans les répertoires de la forme /data/data/<package>/databases. Il est possible d'avoir plusieurs bases de données par application, cependant chaque fichier créé l'est selon le mode MODE_PRIVATE, par conséquent les bases ne sont accessibles qu'au sein de l'application elle-même. Notez que ce n'est pas pour autant qu'une base de données ne peut pas être partagée avec d'autres applications.

Enfin, pour des raisons qui seront expliquées dans un chapitre ultérieur, il est préférable de faire en sorte que la clé de chaque table soit un identifiant qui s'incrémente automatiquement. Notre schéma devient donc la figure suivante.

Un identifiant a été ajouté
Un identifiant a été ajouté
Fatigué(e) de lire sur un écran ? Découvrez ce cours en livre.

Les bases de données Création et mise à jour

Création et mise à jour

Généralités Opérations usuelles

Création et mise à jour

La solution la plus évidente est d'utiliser une classe qui nous aidera à maîtriser toutes les relations avec la base de données. Cette classe dérivera de SQLiteOpenHelper. Au moment de la création de la base de données, la méthode de callbackvoid onCreate(SQLiteDatabase db) est automatiquement appelée, avec le paramètre db qui représentera la base. C'est dans cette méthode que vous devrez lancer les instructions pour créer les différentes tables et éventuellement les remplir avec des données initiales.

Pour créer une table, il vous faudra réfléchir à son nom et à ses attributs. Chaque attribut sera défini à l'aide d'un type de données. Ainsi, dans la table Metier de notre exemple, nous avons trois attributs :

Pour SQLite, c'est simple, il n'existe que cinq types de données :

La création de table se fait avec une syntaxe très naturelle :

CREATE TABLE nom_de_la_table (
  nom_du_champ_1 type {contraintes},
  nom_du_champ_2 type {contraintes},
  …);

Pour chaque attribut, on doit déclarer au moins deux informations :

Mais il est aussi possible de déclarer des contraintes pour chaque attribut à l'emplacement de {contraintes}. On trouve comme contraintes :

Ce qui peut donner par exemple :

CREATE TABLE nom_de_la_table (
  nom_du_champ_1 INTEGER PRIMARY KEY,
  nom_du_champ_2 TEXT NOT NULL,
  nom_du_champ_3 REAL NOT NULL CHECK (nom_du_champ_3 > 0),
  nom_du_champ_4 INTEGER DEFAULT 10);

Il existe deux types de requêtes SQL. Celles qui appellent une réponse, comme la sélection, et celles qui n'appellent pas de réponse. Afin d'exécuter une requête SQL pour laquelle on ne souhaite pas de réponse ou on ignore la réponse, il suffit d'utiliser la méthode void execSQL(String sql). De manière générale, on utilisera execSQL(String) dès qu'il ne s'agira pas de faire un SELECT, UPDATE, INSERT ou DELETE. Par exemple, pour notre table Metier :

public class DatabaseHandler extends SQLiteOpenHelper {
  public static final String METIER_KEY = "id";
  public static final String METIER_INTITULE = "intitule";
  public static final String METIER_SALAIRE = "salaire";
    
  public static final String METIER_TABLE_NAME = "Metier";
  public static final String METIER_TABLE_CREATE =
    "CREATE TABLE " + METIER_TABLE_NAME + " (" +
      METIER_KEY + " INTEGER PRIMARY KEY AUTOINCREMENT, " +
      METIER_INTITULE + " TEXT, " +
      METIER_SALAIRE + " REAL);";

  public DatabaseHandler(Context context, String name, CursorFactory factory, int version) {
    super(context, name, factory, version);
  }

  @Override
  public void onCreate(SQLiteDatabase db) {
    db.execSQL(METIER_TABLE_CREATE);
  }
}

Comme vous l'aurez remarqué, une pratique courante avec la manipulation des bases de données est d'enregistrer les attributs, tables et requêtes dans des constantes de façon à les retrouver et les modifier plus facilement. Tous ces attributs sont public puisqu'il est possible qu'on manipule la base en dehors de cette classe.

Le problème du code précédent, c'est qu'il ne fonctionnera pas, et ce pour une raison très simple : il faut aussi implémenter la méthode void onUpgrade(SQLiteDatabase db, int oldVersion, int newVersion) qui est déclenchée à chaque fois que l'utilisateur met à jour son application. oldVersion est le numéro de l'ancienne version de la base de données que l'application utilisait, alors que newVersion est le numéro de la nouvelle version. En fait, Android rajoute automatiquement dans la base une table qui contient la dernière valeur connue de la base. À chaque lancement, Android vérifiera la dernière version de la base par rapport à la version actuelle dans le code. Si le numéro de la version actuelle est supérieur à celui de la dernière version, alors cette méthode est lancée.

En général, le contenu de cette méthode est assez constant puisqu'on se contente de supprimer les tables déjà existantes pour les reconstruire suivant le nouveau schéma :

public static final String METIER_TABLE_DROP = "DROP TABLE IF EXISTS " + METIER_TABLE_NAME + ";";

@Override
public void onUpgrade(SQLiteDatabase db, int oldVersion, int newVersion) {
  db.execSQL(METIER_TABLE_DROP);
  onCreate(db);
}
Fatigué(e) de lire sur un écran ? Découvrez ce cours en livre.

Généralités Opérations usuelles

Opérations usuelles

Création et mise à jour Les curseurs

Opérations usuelles

Récupérer la base

Si vous voulez accéder à la base de données n'importe où dans votre code, il vous suffit de construire une instance de votre SQLiteOpenHelper avec le constructeur SQLiteOpenHelper(Context context, String name, SQLiteDatabase.CursorFactory factory, int version), où name est le nom de la base, factory est un paramètre qu'on va oublier pour l'instant — qui accepte très bien les null — et version la version voulue de la base de données.

On utilise SQLiteDatabase getWritableDatabase() pour récupérer ou créer une base sur laquelle vous voulez lire et/ou écrire. La dernière méthode qui est appelée avant de fournir la base à getWritableDatabase() est la méthode de callbackvoid onOpen(SQLiteDatabase db), c'est donc l'endroit où vous devriez effectuer des opérations si vous le souhaitez.

Cependant, le système fera appel à une autre méthode avant d'appeler onOpen(SQLiteDatabase). Cette méthode dépend de l'état de la base et de la version qui a été fournie à la création du SQLiteOpenHelper :

L'objet SQLiteDatabase fourni est un objet en cache, constant. Si des opérations se déroulent sur la base après que vous avez récupéré cet objet, vous ne les verrez pas sur l'objet. Il faudra en recréer un pour avoir le nouvel état de la base.

Vous pouvez aussi utiliser la méthode SQLiteDatabase getReadableDatabase() pour récupérer la base, la différence étant que la base sera en lecture seule, mais uniquement s'il y a un problème qui l'empêche de s'ouvrir normalement. Avec getWritableDatabase(), si la base ne peut pas être ouverte en écriture, une exception de type SQLiteException sera lancée. Donc, si vous souhaitez ne faire que lire dans la base, utilisez en priorité getReadableDatabase().

Enfin, il faut fermer une base comme on ferme un flux avec la méthode void close().

Réfléchir, puis agir

Comme je l'ai déjà dit, chacun fait ce qu'il veut dès qu'il doit manipuler une base de données, ce qui fait qu'on se retrouve parfois avec du code incompréhensible ou difficile à mettre à jour. Une manière efficace de gérer l'interfaçage avec une base de données est de passer par un DAO, un objet qui incarne l'accès aux données de la base.

En fait, cette organisation implique d'utiliser deux classes :

La classe Metier

Très simple, il suffit d'avoir un attribut pour chaque attribut de la table et d'ajouter des méthodes pour y accéder et les modifier :

public class Metier {
  // Notez que l'identifiant est un long
  private long id;
  private String intitule;
  private float salaire;
  
  public Metier(long id, String intitule, float salaire) {
    super();
    this.id = id;
    this.intitule = intitule;
    this.salaire = salaire;
  }

  public long getId() {
    return id;
  }

  public void setId(long id) {
    this.id = id;
  }

  public String getIntitule() {
    return intitule;
  }

  public void setIntitule(String intitule) {
    this.intitule = intitule;
  }

  public float getSalaire() {
    return salaire;
  }

  public void setSalaire(float salaire) {
    this.salaire = salaire;
  }

}
La classe DAO

On doit y inclure au moins les méthodes CRUD, autrement dit les méthodes qui permettent l'ajout d'entrées dans la base, la récupération d'entrées, la mise à jour d'enregistrements ou encore la suppression de tuples. Bien entendu, ces méthodes sont à adapter en fonction du contexte et du métier. De plus, on rajoute les constantes globales déclarées précédemment dans la base :

public class MetierDAO {
  public static final String TABLE_NAME = "metier";
  public static final String KEY = "id";
  public static final String INTITULE = "intitule";
  public static final String SALAIRE = "salaire";

  public static final String TABLE_CREATE = "CREATE TABLE " + TABLE_NAME + " (" + KEY + " INTEGER PRIMARY KEY AUTOINCREMENT, " + INTITULE + " TEXT, " + SALAIRE + " REAL);";

  public static final String TABLE_DROP =  "DROP TABLE IF EXISTS " + TABLE_NAME + ";";

  /**
   * @param m le métier à ajouter à la base
   */
  public void ajouter(Metier m) {
    // CODE
  }

  /**
   * @param id l'identifiant du métier à supprimer
   */
  public void supprimer(long id) {
    // CODE
  }

  /**
   * @param m le métier modifié
   */
  public void modifier(Metier m) {
    // CODE
  }

  /**
   * @param id l'identifiant du métier à récupérer
   */
  public Metier selectionner(long id) {
    // CODE
  }
}

Il ne s'agit bien entendu que d'un exemple, dans la pratique on essaie de s'adapter au contexte quand même, là je n'ai mis que des méthodes génériques.

Comme ces opérations se déroulent sur la base, nous avons besoin d'un accès à la base. Pour cela, et comme j'ai plusieurs tables dans mon schéma, j'ai décidé d'implémenter toutes les méthodes qui permettent de récupérer ou de fermer la base dans une classe abstraite :

public abstract class DAOBase {
  // Nous sommes à la première version de la base
  // Si je décide de la mettre à jour, il faudra changer cet attribut
  protected final static int VERSION = 1;
  // Le nom du fichier qui représente ma base
  protected final static String NOM = "database.db";
    
  protected SQLiteDatabase mDb = null;
  protected DatabaseHandler mHandler = null;
    
  public DAOBase(Context pContext) {
    this.mHandler = new DatabaseHandler(pContext, NOM, null, VERSION);
  }
    
  public SQLiteDatabase open() {
    // Pas besoin de fermer la dernière base puisque getWritableDatabase s'en charge
    mDb = mHandler.getWritableDatabase();
    return mDb;
  }
    
  public void close() {
    mDb.close();
  }
    
  public SQLiteDatabase getDb() {
    return mDb;
  }
}

Ainsi, pour pouvoir utiliser ces méthodes, la définition de ma classe MetierDAO devient :

public class MetierDAO extends DAOBase
Ajouter

Pour ajouter une entrée dans la table, on utilise la syntaxe suivante :

INSERT INTO nom_de_la_table 
  (nom_de_la_colonne1, nom_de_la_colonne2, …) VALUES (valeur1, valeur2, …)

La partie (nom_de_la_colonne1, nom_de_la_colonne2, …) permet d'associer une valeur à une colonne précise à l'aide de la partie (valeur1, valeur2, …). Ainsi la colonne 1 aura la valeur 1 ; la colonne 2, la valeur 2 ; etc.

INSERT INTO Metier (Salaire, Metier) VALUES (50.2, "Caricaturiste")

Pour certains SGBD, l'instruction suivante est aussi possible afin d'insérer une entrée vide dans la table.

INSERT INTO Metier;

Cependant, avec SQLite ce n'est pas possible, il faut préciser au moins une colonne, quitte à lui passer comme valeur NULL.

INSERT INTO Metier (Salaire) VALUES (NULL);

En Java, pour insérer une entrée, on utilisera la méthode long insert(String table, String nullColumnHack, ContentValues values), qui renvoie le numéro de la ligne ajoutée où :

Les ContentValues sont utilisés pour insérer des données dans la base. Ainsi, on peut dire qu'ils fonctionnent un peu comme les Bundle par exemple, puisqu'on peut y insérer des couples identifiant-valeur, qui représenteront les attributs des objets à insérer dans la base. L’identifiant du couple doit être une chaîne de caractères qui représente une des colonnes de la table visée. Ainsi, pour insérer le métier « Caricaturiste », il me suffit de faire :

ContentValues value = new ContentValues();
value.put(MetierDAO.INTITULE, m.getIntitule());
value.put(MetierDAO.SALAIRE, m.getSalaire());
mDb.insert(MetierDAO.TABLE_NAME, null, value);

Je n'ai pas besoin de préciser de valeur pour l'identifiant puisqu'il s'incrémente tout seul.

Supprimer

La méthode utilisée pour supprimer est quelque peu différente. Il s'agit de int delete(String table, String whereClause, String[] whereArgs). L'entier renvoyé est le nombre de lignes supprimées. Dans cette méthode :

Ainsi dans notre exemple, pour supprimer une seule entrée, on fera :

public void supprimer(long id) {
  mDb.delete(TABLE_NAME, KEY + " = ?", new String[] {String.valueOf(id)});
}
Mise à jour

Rien de très surprenant ici, la syntaxe est très similaire à la précédente :
int update(String table, ContentValues values, String whereClause, String[] whereArgs). On ajoute juste le paramètre values pour représenter les changements à effectuer dans le ou les enregistrements cibles. Donc, si je veux mettre à jour le salaire d'un métier, il me suffit de mettre à jour l'objet associé et d'insérer la nouvelle valeur dans un ContentValues :

ContentValues value = new ContentValues();
value.put(SALAIRE, m.getSalaire());
mDb.update(TABLE_NAME, value, KEY  + " = ?", new String[] {String.valueOf(m.getId())});
Sélection

Ici en revanche, la méthode est plus complexe et revêt trois formes différentes en fonction des paramètres qu'on veut lui passer. La première forme est celle-ci :

Cursor query (boolean distinct, String table, String[] columns, String selection, String[] selectionArgs, String groupBy, String having, String orderBy, String limit)

La deuxième forme s'utilise sans l'attribut limit et la troisième sans les attributs limitetdistinct. Ces paramètres sont vraiment explicites puisqu'ils représentent à chaque fois des mots-clés du SQL ou des attributs que nous avons déjà rencontrés. Voici leur signification :

Pour être franc, utiliser ces méthodes m'agace un peu, c'est pourquoi je préfère utiliser Cursor rawQuery(String sql, String[] selectionArgs) où je peux écrire la requête que je veux dans sql et remplacer les « ? » dans selectionArgs. Ainsi, si je veux tous les métiers qui rapportent en moyenne plus de 1€, je ferai :

Cursor c = mDb.rawQuery("select " + INTITULE + " from " + TABLE_NAME + " where salaire > ?", new String[]{"1"});
Fatigué(e) de lire sur un écran ? Découvrez ce cours en livre.

Création et mise à jour Les curseurs

Les curseurs

Opérations usuelles Le travail en arrière-plan

Les curseurs

Manipuler les curseurs

Les curseurs sont des objets qui contiennent les résultats d'une recherche dans une base de données. Ce sont en fait des objets qui fonctionnent comme les tableaux que nous avons vus précédemment, ils contiennent les colonnes et lignes qui ont été renvoyées par la requête.

Ainsi, pour la requête suivante sur notre table Metier :

SELECT id, intitule, salaire from Metier;

… on obtient le résultat visible à la figure suivante, dans un curseur.

On a trois lignes et trois colonnes
On a trois lignes et trois colonnes
Les lignes

Ainsi, pour parcourir les résultats d'une requête, il faut procéder ligner par ligne. Pour naviguer parmi les lignes, on peut utiliser les méthodes suivantes :

Cependant, il y a mieux. En fait, un Cursor est capable de retenir la position du dernier élément que l'utilisateur a consulté, il est donc possible de naviguer d'avant en arrière parmi les lignes grâce aux méthodes suivantes :

Vous remarquerez que toutes ces méthodes renvoient des booléens. Ces booléens valent true si l'opération s'est déroulée avec succès, sinon false (auquel cas la ligne demandée n'existe pas).

Pour récupérer la position actuelle, on utilise int getPosition(). Vous pouvez aussi savoir si vous êtes après la dernière ligne avec boolean isAfterLast().

Par exemple, pour naviguer entre toutes les lignes d'un curseur, on fait :

while (cursor.moveToNext()) {
  // Faire quelque chose
}
cursor.close();

Ou encore

for(cursor.moveToFirst(); !cursor.isAfterLast(); cursor.moveToNext()) {
  // Votre code
}
cursor.close();
Les colonnes

Vous savez déjà à l'avance que vous avez trois colonnes, dont la première contient un entier, la deuxième, une chaîne de caractères, et la troisième, un réel. Pour récupérer le contenu d'une de ces colonnes, il suffit d'utiliser une méthode du style X getX(int columnIndex) avec X le typage de la valeur à récupérer et columnIndex la colonne dans laquelle se trouve cette valeur. On peut par exemple récupérer un Metier complet avec :

long id = cursor.getLong(0);
String intitule = cursor.getString(1);
double salaire = cursor.getDouble(2);
Metier m = new Metier (id, intitule, salaire);

Il ne vous est pas possible de récupérer le nom ou le type des colonnes, il vous faut donc le savoir à l'avance.

L'adaptateur pour les curseurs

Comme n'importe quel adaptateur, un CursorAdapter fera la transition entre des données et un AdapterView. Cependant, comme on trouve rarement une seule information dans un curseur, on préférera utiliser un SimpleCursorAdapter, qui est un équivalent au SimpleAdapter que nous avons déjà étudié.

Pour construire ce type d'adaptateur, on utilisera le constructeur suivant :

SimpleCursorAdapter (Context context, int layout, Cursor c, String[] from, int[] to)

… où :

Tout cela est un peu compliqué à comprendre, je le conçois. Alors nous allons faire un layout spécialement pour notre table Metier.

Le layout peut par exemple ressembler au code suivant, que j'ai enregistré dans cursor_row.xml.

<?xml version="1.0" encoding="utf-8"?>
<LinearLayout xmlns:android="http://schemas.android.com/apk/res/android"
  android:layout_width="fill_parent"
  android:layout_height="fill_parent"
  android:orientation="vertical" >

  <TextView
    android:id="@+id/intitule"
    android:layout_width="fill_parent"
    android:layout_height="fill_parent"
    android:layout_weight="50" />

    <TextView
    android:id="@+id/salaire"
    android:layout_width="fill_parent"
    android:layout_height="fill_parent"
    android:layout_weight="50" />

</LinearLayout>

Ensuite, pour utiliser le constructeur, c'est très simple, il suffit de faire :

SimpleCursorAdapter adapter = new SimpleCursorAdapter (context, R.layout.cursor_row, cursor, new String[]{MetierDAO.Intitule, MetierDAO.Salire}, new int[]{R.id.intitule, R.id.salaire})
Fatigué(e) de lire sur un écran ? Découvrez ce cours en livre.

Opérations usuelles Le travail en arrière-plan

Le travail en arrière-plan

Les curseurs La gestion du multitâche par Android

L'un de vos objectifs prioritaires sera de travailler sur la réactivité de vos applications, c'est-à-dire de faire en sorte qu'elles ne semblent pas molles ou ne se bloquent pas sans raison apparente pendant une durée significative. En effet, l'utilisateur est capable de détecter un ralentissement s'il dure plus de 100 ms, ce qui est un laps de temps très court. Pis encore, Android lui-même peut déceler quand votre application n'est pas assez réactive, auquel cas il lancera une boîte de dialogue qui s'appelle ANR et qui incitera l'utilisateur à quitter l'application. Il existe deux évènements qui peuvent lancer des ANR :

  1. L'application ne répond pas à une impulsion de l'utilisateur sur l'interface graphique en moins de cinq secondes.

  2. Un Broadcast Receiver s'exécute en plus de dix secondes.

C'est pourquoi nous allons voir ici comment faire exécuter du travail en arrière-plan, de façon à exécuter du code en parallèle de votre interface graphique, pour ne pas la bloquer quand on veut effectuer de grosses opérations qui risqueraient d'affecter l'expérience de l'utilisateur.

La gestion du multitâche par Android

Le travail en arrière-plan Gérer correctement les threads simples

La gestion du multitâche par Android

Comme vous le savez, un programme informatique est constitué d'instructions destinées au processeur. Ces instructions sont présentées sous la forme d'un code, et lors de l'exécution de ce code, les instructions sont traitées par le processeur dans un ordre précis.

Tous les programmes Android s'exécutent dans ce qu'on appelle un processus. On peut définir un processus comme une instance d'un programme informatique qui est en cours d'exécution. Il contient non seulement le code du programme, mais aussi des variables qui représentent son état courant. Parmi ces variables s'en trouvent certaines qui permettent de définir la plage mémoire qui est mise à la disposition du processus.

Pour être exact, ce n'est pas le processus en lui-même qui va exécuter le code, mais l'un de ses constituants. Les constituants destinés à exécuter le code s'appellent des threads (« fils d'exécution » en français). Dans le cas d'Android, les threads sont contenus dans les processus. Un processus peut avoir un ou plusieurs threads, par conséquent un processus peut exécuter plusieurs portions du code en parallèle s'il a plusieurs threads. Comme un processus n'a qu'une plage mémoire, alors tous les threads se partagent les accès à cette plage mémoire. On peut voir à la figure suivante deux processus. Le premier possède deux threads, le second en possède un seul. On peut voir qu'il est possible de communiquer entre les threads ainsi qu'entre les processus.

Schéma de fonctionnement des threads
Schéma de fonctionnement des threads

Vous vous rappelez qu'une application Android est constituée de composants, n'est-ce pas ? Nous n'en connaissons que deux types pour l'instant, les activités et les receivers. Il peut y avoir plusieurs de ces composants dans une application. Dès qu'un composant est lancé (par exemple au démarrage de l'application ou quand on reçoit un Broadcast Intent dans un receiver), si cette application n'a pas de processus fonctionnel, alors un nouveau sera créé. Tout processus nouvellement créé ne possède qu'un thread. Ce thread s'appelle le thread principal.

En revanche, si un composant démarre alors qu'il y a déjà un processus pour cette application, alors le composant se lancera dans le processus en utilisant le même thread.

Processus

Par défaut, tous les composants d'une même application se lancent dans le même processus, et d'ailleurs c'est suffisant pour la majorité des applications. Cependant, si vous le désirez et si vous avez une raison bien précise de le faire, il est possible de définir dans quel processus doit se trouver tel composant de telle application à l'aide de la déclaration du composant dans le Manifest. En effet, l'attribut android:process permet de définir le processus dans lequel ce composant est censé s'exécuter, afin que ce composant ne suive pas le même cycle de vie que le restant de l'application. De plus, si vous souhaitez qu'un composant s'exécute dans un processus différent mais reste privé à votre application, alors rajoutez « : » à la déclaration du nom du processus.

<activity
  android:name=".SensorsActivity"
  android:label="@string/app_name" >
  <intent-filter>
    <action android:name="android.intent.action.MAIN" />
    <category android:name="android.intent.category.LAUNCHER" />
  </intent-filter>
</activity>

<activity
  android:name=".DetailActivity" >
</activity>
       
<receiver
  android:name=".LowBatteryReceiver"
  android:process=":sdz.chapitreQuatre.process.deux" >
  <intent-filter>
    <action android:name="android.intent.action.BATTERY_LOW" />
  </intent-filter>
</receiver>

Ici, j'ai un receiver qui va s'enclencher dès que la batterie devient faible. Configuré de cette manière, mon receiver ne pourra démarrer que si l'application est lancée (comme j'ai rajouté « : », seule mon application pourra le lancer) ; cependant, si l'utilisateur ferme l'application alors que le receiver est en route, le receiver ne s'éteindra pas puisqu'il se trouvera dans un autre processus que le restant des composants.

Quand le système doit décider quel processus il doit tuer, pour libérer de la mémoire principalement, il mesure quelle est l'importance relative de chaque processus pour l'utilisateur. Par exemple, il sera plus enclin à fermer un processus qui ne contient aucune activité visible pour l'utilisateur, alors que d'autres ont des composants qui fonctionnent encore — une activité visible ou un receiver qui gère un évènement. On dit qu'une activité visible a une plus grande priorité qu'une activité non visible.

Threads

Quand une activité est lancée, le système crée un thread principal dans lequel s'exécutera l'application. C'est ce thread qui est en charge d'écouter les évènements déclenchés par l'utilisateur quand il interagit avec l'interface graphique. C'est pourquoi le second nom du thread principal est thread UI (UI pour User Interface, « interface utilisateur » en français).

Mais il est possible d'avoir plusieurs threads. Android utilise un pool de threads (comprendre une réserve de threads, pas une piscine de threads :p ) pour gérer le multitâche. Un pool de threads comprend un certain nombre n de threads afin d'exécuter un certain nombre m de tâches (n et m n'étant pas forcément identiques) qui se trouvent dans un autre pool en attendant qu'un thread s'occupe d'elles. Logiquement, un pool est organisé comme une file, ce qui signifie qu'on empile les éléments les uns sur les autres et que nous n'avons accès qu'au sommet de cet empilement. Les résultats de chaque thread sont aussi placés dans un pool de manière à pouvoir les récupérer dans un ordre cohérent. Dès qu'un thread complète sa tâche, il va demander la prochaine tâche qui se trouve dans le pool jusqu'à ce qu'il n'y ait plus de tâches.

Avant de continuer, laissez-moi vous expliquer le fonctionnement interne de l'interface graphique. Dès que vous effectuez une modification sur une vue, que ce soit un widget ou un layout, cette modification ne se fait pas instantanément. À la place, un évènement est créé. Il génère un message, qui sera envoyé dans une pile de messages. L'objectif du thread UI est d'accéder à la pile des messages, de dépiler le premier message à traiter, de le traiter, puis de passer au suivant. De plus, ce thread s'occupe de toutes les méthodes de callback du système, par exemple onCreate() ou onKeyDown(). Si le système est occupé à un travail intensif, il ne pourra pas traiter les méthodes de callback ou les interactions avec l'utilisateur. De ce fait, un ARN est déclenché pour signaler à l'utilisateur qu'Android n'est pas d'accord avec ce comportement.

De la sorte, il faut respecter deux règles dès qu'on manipule des threads :

  1. Ne jamais bloquer le thread UI.

  2. Ne pas manipuler les vues standards en dehors du thread UI.

Enfin, on évite certaines opérations dans le thread UI, en particulier :

Mais voyons un peu les techniques qui nous permettrons de faire tranquillement ces opérations.

Fatigué(e) de lire sur un écran ? Découvrez ce cours en livre.

Le travail en arrière-plan Gérer correctement les threads simples

Gérer correctement les threads simples

La gestion du multitâche par Android AsyncTask

Gérer correctement les threads simples

La base

En Java, un thread est représenté par un objet de type Thread, mais avant cela laissez-moi vous parler de l'interface Runnable. Cette interface représente les objets qui sont capables de faire exécuter du code au processeur. Elle ne possède qu'une méthode, void run(), dans laquelle il faut écrire le code à exécuter.

Ainsi, il existe deux façons d'utiliser les threads. Comme Thread implémente Runnable, alors vous pouvez très bien créer une classe qui dérive de Thread afin de redéfinir la méthode void run(). Par exemple, ce thread fait en sorte de chercher un texte dans un livre pour le mettre dans un TextView :

public class ChercherTexte extends Thread {
  // La phrase à chercher dans le texte
  public String a_chercher = "Être ou ne pas être";
  // Le livre
  public String livre;
  // Le TextView dans lequel mettre le résultat
  public TextView display;
    
  public void run() {
    int caractere = livre.indexOf(a_chercher);
    display.setText("Cette phrase se trouve au " + caractere + " ème caractère.");
  }
}

Puis on ajoute le Thread à l'endroit désiré et on le lance avec synchronized void start () :

public void onClick(View v) {
  Thread t = new Thread();

  t.livre = hamlet;
  t.display = v;

  t.start();
}

Mais ce n'est pas la méthode à privilégier, car elle est contraignante à entretenir. À la place, je vous conseille de passer une instance anonyme de Runnable dans un Thread :

public void onClick(View v) {
  new Thread(new Runnable() {
    public void run() {
      int caractere = hamlet.indexOf("Être ou ne pas être");
      v.setText("Cette phrase se trouve au " + caractere + " ème caractère.");
    }
  }).start();
}

Le problème de notre exemple, c'est que l'opération coûteuse (la recherche d'un texte dans un livre) s'exécute dans un autre thread. C'est une bonne chose, c'est ce qu'on avait demandé, comme ça la recherche se fait sans bloquer le thread UI, mais on remarquera que la vue est aussi manipulée dans un autre thread, ce qui déroge à la seconde règle vue précédemment, qui précise que les vues doivent être manipulées dans le thread UI ! On risque de rencontrer des comportements inattendus ou impossibles à prédire !

Afin de remédier à ce problème, Android offre plusieurs manières d’accéder au thread UI depuis d'autres threads. Par exemple :

On peut par exemple voir :

public void onClick(View v) {
  new Thread(new Runnable() {
    public void run() {
      int caractere = hamlet.indexOf("Être ou ne pas être");
      v.post(new Runnable() {
        public void run() {
          v.setText("Cette phrase se trouve au " + caractere + " ème caractère.");
        }
      });
    }
  }).start();
}

Ou :

public void onClick(View v) {
  new Thread(new Runnable() {
    public void run() {
      int caractere = hamlet.indexOf("Être ou ne pas être");
      runOnUiThread(new Runnable() {
        public void run() {
          v.setText("Cette phrase se trouve au " + caractere + " ème caractère.");
        }
      });
    }
  }).start();
}

Ainsi, la longue opération s'exécute dans un thread différent, ce qui est bien, et la vue est manipulée dans le thread UI, ce qui est parfait !

Le problème ici est que ce code peut vite devenir difficile à maintenir. Vous avez vu, pour à peine deux lignes de code à exécuter, on a dix lignes d'enrobage ! Je vais donc vous présenter une solution qui permet un contrôle total tout en étant plus évidente à manipuler.

Les messages et les handlers

La classe Thread est une classe de bas niveau et en Java on préfère travailler avec des objets d'un plus haut niveau. Une autre manière d'utiliser les threads est d'utiliser la classe Handler, qui est d'un plus haut niveau.

La classe Handler contient un mécanisme qui lui permet d'ajouter des messages ou des Runnable à une file de messages. Quand vous créez un Handler, il sera lié à un thread, c'est donc dans la file de ce thread-là qu'il pourra ajouter des messages. Le thread UI possède lui aussi un handler et chaque handler que vous créerez communiquera par défaut avec ce handler-là.

Mais voyons tout d'abord comment les handlers font pour se transmettre des messages. Ces messages sont représentés par la classe Message. Un message peut contenir un Bundle avec la méthode void setData(Bundle data). Mais comme vous le savez, un Bundle, c'est lourd, il est alors possible de mettre des objets dans des attributs publics :

Bien que le constructeur de Message soit public, la meilleure manière d'en construire un est d'appeler la méthode statique Message Message.obtain() ou encore Message Handler.obtainMessage(). Ainsi, au lieu d'allouer de nouveaux objets, on récupère des anciens objets qui se trouvent dans le pool de messages. Notez que si vous utilisez la seconde méthode, le handler sera déjà associé au message, mais vous pouvez très bien le mettre a posteriori avec void setTarget(Handler target).

Message msg = Handler.obtainMessage();
msg.arg1 = 25;
msg.obj = new String("Salut !");

Enfin, les méthodes pour planifier des messages sont les suivantes :

Tous les messages seront reçus dans la méthode de callbackvoid handleMessage(Message msg) dans le thread auquel est attaché ce Handler.

public class MonHandler extends Handler {
  @Override
  public void handleMessage(Message msg) {
    // Faire quelque chose avec le message
  }
}
Application : une barre de progression
Énoncé

Une utilisation typique des handlers est de les incorporer dans la gestion des barres de progression. On va faire une petite application qui ne possède au départ qu'un bouton. Cliquer dessus lance un téléchargement et une boîte de dialogue s'ouvrira. Cette boîte contiendra une barre de progression qui affichera l'avancement du téléchargement, comme à la figure suivante. Dès que le téléchargement se termine, la boîte de dialogue se ferme et un Toast indique que le téléchargement est terminé. Enfin, si l'utilisateur s'impatiente, il peut très bien fermer la boîte de dialogue avec le bouton Retour.

Une barre de progression
Une barre de progression
Spécifications techniques

On va utiliser un ProgressDialog pour afficher la barre de progression. Il s'utilise comme n'importe quelle boîte de dialogue, sauf qu'il faut lui attribuer un style si on veut qu'il affiche une barre de progression. L'attribution se fait avec la méthode setProgressStyle(int style) en lui passant le paramètre ProgressDialog.STYLE_HORIZONTAL.

L'état d'avancement sera conservé dans un attribut. Comme on ne sait pas faire de téléchargement, l'avancement se fera au travers d'une boucle qui augmentera cet attribut. Bien entendu, on ne fera pas cette boucle dans le thread principal, sinon l'interface graphique sera complètement bloquée ! Alors on lancera un nouveau thread. On passera par un handler pour véhiculer des messages. On répartit donc les rôles ainsi :

Entre chaque incrémentation de l'avancement, allouez-vous une seconde de répit, sinon votre téléphone va faire la tête. On peut le faire avec :

try {
  Thread.sleep(1000);
} catch (InterruptedException e) {
  e.printStackTrace();
}

Enfin, on peut interrompre un Thread avec la méthode void interrupt(). Cependant, si votre thread est en train de dormir à cause de la méthode sleep, alors l'interruption InterruptedException sera lancée et le thread ne s'interrompra pas. À vous de réfléchir pour contourner ce problème.

Ma solution
import android.app.Activity;
import android.app.ProgressDialog;
import android.os.Bundle;
import android.os.Handler;
import android.os.Message;
import android.view.View;
import android.widget.Button;
import android.widget.Toast;

public class ProgressBarActivity extends Activity {
  private final static int PROGRESS_DIALOG_ID = 0;
  private final static int MAX_SIZE = 100;
  private final static int PROGRESSION = 0;

  private Button mProgressButton = null;
  private ProgressDialog mProgressBar = null;
  private Thread mProgress = null;

  private int mProgression = 0;
    
  // Gère les communications avec le thread de téléchargement
  final private Handler mHandler = new Handler(){
    @Override
    public void handleMessage(Message msg) {
      super.handleMessage(msg);
      // L'avancement se situe dans msg.arg1
      mProgressBar.setProgress(msg.arg1);
    }
  };

  @Override
  public void onCreate(Bundle savedInstanceState) {
    super.onCreate(savedInstanceState);
    setContentView(R.layout.activity_progress_bar);

    mProgressButton = (Button) findViewById(R.id.progress_button);
    mProgressButton.setOnClickListener(new View.OnClickListener() {
      @Override
      public void onClick(View v) {
        // Initialise la boîte de dialogue
        showDialog(PROGRESS_DIALOG_ID);

        // On remet le compteur à zéro
        mProgression = 0;

        mProgress = new Thread(new Runnable() {
          public void run() {
            try {
              while (mProgression < MAX_SIZE) {
                // On télécharge un bout du fichier
                mProgression = download();

                // Repose-toi pendant une seconde    
                Thread.sleep(1000);

                Message msg = mHandler.obtainMessage(PROGRESSION, mProgression, 0);
                mHandler.sendMessage(msg);
              }

              // Le fichier a été téléchargé
              if (mProgression >= MAX_SIZE) {
                runOnUiThread(new Runnable() {
                  @Override
                  public void run() {
                    Toast.makeText(ProgressBarActivity.this, ProgressBarActivity.this.getString(R.string.over), Toast.LENGTH_SHORT).show();
                  }
                });

                // Ferme la boîte de dialogue
                mProgressBar.dismiss();
              }
            } catch (InterruptedException e) {
              // Si le thread est interrompu, on sort de la boucle de cette manière
              e.printStackTrace();
            }
          }
        }).start();
      }
    });
  }

  @Override
  public Dialog onCreateDialog(int identifiant) {
    if(mProgressBar == null) {
      mProgressBar = new ProgressDialog(this);
      // L'utilisateur peut annuler la boîte de dialogue
      mProgressBar.setCancelable(true);
      // Que faire quand l'utilisateur annule la boîte ?
      mProgressBar.setOnCancelListener(new DialogInterface.OnCancelListener() {
        @Override
        public void onCancel(DialogInterface dialog) {
          // On interrompt le thread  
          mProgress.interrupt();
          Toast.makeText(ProgressBarActivity.this, ProgressBarActivity.this.getString(R.string.canceled), Toast.LENGTH_SHORT).show();
          removeDialog(PROGRESS_DIALOG_ID);
        }
      });
      mProgressBar.setTitle("Téléchargement en cours");
      mProgressBar.setMessage("C'est long...");
      mProgressBar.setProgressStyle(ProgressDialog.STYLE_HORIZONTAL);
      mProgressBar.setMax(MAX_SIZE);
    }
    return mProgressBar;
  }

  public int download() {
    if(mProgression <= MAX_SIZE) {
      mProgression++;
      return mProgression;
    }
    return MAX_SIZE;
  }
}
Sécuriser ses threads

Les threads ne sont pas des choses aisées à manipuler. À partir de notre application précédente, nous allons voir certaines techniques qui vous permettront de gérer les éventuels débordements imputés aux threads.

Il y a une fuite

Une erreur que nous avons commise est d'utiliser le handler en classe interne. Le problème de cette démarche est que quand on déclare une classe interne, alors chaque instance de cette classe contient une référence à la classe externe. Par conséquent, tant qu'il y a des messages sur la pile des messages qui sont liés au handler, l'activité ne pourra pas être nettoyée par le système, et une activité, ça pèse lourd pour le système !

Une solution simple est de faire une classe externe qui dérive de Handler, et de rajouter une instance de cette classe en tant qu'attribut.

import android.app.ProgressDialog;
import android.os.Handler;
import android.os.Message;

public class ProgressHandler extends Handler {    
  @Override
  public void handleMessage(Message msg) {
    super.handleMessage(msg);
    ProgressDialog progressBar = (ProgressDialog)msg.obj;
    progressBar.setProgress(msg.arg1);
  }
}

Ne pas oublier d'inclure la boîte de dialogue dans le message puisque nous ne sommes plus dans la même classe ! Si vous vouliez vraiment rester dans la même classe, alors vous auriez pu déclarer ProgressHandler comme statique de manière à séparer les deux classes.

Gérer le cycle de l'activité

Il faut lier les threads au cycle des activités. On pourrait se dire qu'on veut parfois effectuer des tâches d'arrière-plan même quand l'activité est terminée, mais dans ce cas-là on ne passera pas par des threads mais par des Services, qui seront étudiés dans le prochain chapitre.

Le plus important est de gérer le changement de configuration. Pour cela, tout se fait dans onRetainNonConfigurationInstance(). On fait en sorte de sauvegarder le thread ainsi que la boîte de dialogue de manière à pouvoir les récupérer :

public Object onRetainNonConfigurationInstance () {
  List<Object> list = new ArrayList<Object>();
  list.add(mProgressBar);
  list.add(mProgress);
  return list;
}

Enfin, vous pouvez aussi faire en sorte d'arrêter le thread dès que l'activité passe en pause ou quitte son cycle.

Fatigué(e) de lire sur un écran ? Découvrez ce cours en livre.

La gestion du multitâche par Android AsyncTask

AsyncTask

Gérer correctement les threads simples Les services

AsyncTask

Il faut avouer que tout cela est bien compliqué et nécessite de penser à tout, ce qui est source de confusion. Je vais donc vous présenter une alternative plus évidente à maîtriser, mais qui est encore une fois réservée à l’interaction avec le thread UI. AsyncTask vous permet de faire proprement et facilement des opérations en parallèle du thread UI. Cette classe permet d'effectuer des opérations d'arrière-plan et de publier les résultats dans le thread UI sans avoir à manipuler de threads ou de handlers.

On ne va pas utiliser directement AsyncTask, mais plutôt créer une classe qui en dérivera. Cependant, il ne s'agit pas d'un héritage évident puisqu'il faut préciser trois paramètres :

Ce qui donne dans le contexte :

public class MaClasse extends AsyncTask<Params, Progress, Result>

Ensuite, pour lancer un objet de type MaClasse, il suffit d'utiliser dessus la méthode final AsyncTask<Params, Progress, Result> execute (Params... params) sur laquelle il est possible de faire plusieurs remarques :

Une fois cette méthode exécutée, notre classe va lancer quatre méthodes de callback, dans cet ordre :

De plus, il est possible d'annuler l'action d'un AsyncTask avec final boolean cancel(boolean mayInterruptIfRunning), où mayInterruptIfRunning vaut true si vous autorisez l'exécution à s'interrompre. Par la suite, une méthode de callback est appelée pour que vous puissez réagir à cet évènement : void onCancelled().

Enfin, dernière chose à savoir, un AsyncTask n'est disponible que pour une unique utilisation, s'il s'arrête ou si l'utilisateur l'annule, alors il faut en recréer un nouveau.

Et cette fois on fait comment pour gérer les changements de configuration ?

Ah ! vous aimez avoir mal, j'aime ça. :pirate: Accrochez-vous parce que ce n'est pas simple. Ce que nous allons voir est assez avancé et de bas niveau, alors essayez de bien comprendre pour ne pas faire de boulettes quand vous l'utiliserez par la suite.

On pourrait garder l'activité qui a lancé l'AsyncTask en paramètre, mais de manière générale il ne faut jamais garder de référence à une classe qui dérive de Context, par exemple Activity. Le problème, c'est qu'on est bien obligés par moment. Alors comment faire ?

Revenons aux bases de la programmation. Quand on crée un objet, on réserve dans la mémoire allouée par le processus un emplacement qui aura la place nécessaire pour mettre l'objet. Pour accéder à l'objet, on utilise une référence sous forme d'un identifiant déclaré dans le code :

String chaine = new String();

Ici, chaine est l'identifiant, autrement dit une référence qui pointe vers l'emplacement mémoire réservé pour cette chaîne de caractères.

Bien sûr, au fur et à mesure que le programme s'exécute, on va allouer de la place pour d'autres objets et, si on ne fait rien, la mémoire va être saturée. :waw: Afin de faire en sorte de libérer de la mémoire, un processus qui s'appelle le garbage collector (« ramasse-miettes » en français) va détruire les objets qui ne sont plus susceptibles d'être utilisés :

String chaine = new String("Rien du tout");

if(chaine.equals("Quelque chose") {
  int dix = 10;
}

La variable chaine sera disponible avant, pendant et après le if puisqu'elle a été déclarée avant (donc de 1 à 5, voire plus loin encore), en revanche dix a été déclaré dans le if, il ne sera donc disponible que dedans (donc de 4 à 5). Dès qu'on sort du if, le garbage collector passe et désalloue la place réservée dix de manière à pouvoir l'allouer à un autre objet.

Quand on crée un objet en Java, il s'agit toujours d'une référence forte, c'est-à-dire que l'objet est protégé contre le garbage collector tant qu'on est certain que vous l'utilisez encore. Ainsi, si on garde notre activité en référence forte en tant qu'attribut de classe, elle restera toujours disponible, et vous avez bien compris que ce n'était pas une bonne idée, surtout qu'une référence à une activité est bien lourde.

À l'opposé des références fortes se trouvent les références faibles. Les références faibles ne protègent pas une référence du garbage collector.

Ainsi, si vous avez une référence forte vers un objet, le garbage collector ne passera pas dessus.
Si vous en avez deux, idem.
Si vous avez deux références fortes et une référence faible, c'est la même chose, parce qu'il y a deux références fortes.

Si le garbage collector réalise que l'une des deux références fortes n'est plus valide, l'objet est toujours conservé en mémoire puisqu'il reste une référence forte. En revanche, dès que la seconde référence forte est invalidée, alors l'espace mémoire est libéré puisqu'il ne reste plus aucune référence forte, juste une petite référence faible qui ne protège pas du ramasse-miettes.

Ainsi, il suffit d'inclure une référence faible vers notre activité dans l'AsyncTask pour pouvoir garder une référence vers l'activité sans pour autant la protéger contre le ramasse-miettes.

Pour créer une référence faible d'un objet T, on utilise WeakReference de cette manière :

T strongReference = new T();
WeakReference<T> weakReference = new WeakReference<T>(strongReference);

Il n'est bien entendu pas possible d'utiliser directement un WeakReference, comme il ne s'agit que d'une référence faible, il vous faut donc récupérer une référence forte de cet objet. Pour ce faire, il suffit d'utiliser T get(). Cependant, cette méthode renverra null si l'objet a été nettoyé par le garbage collector.

Application
Énoncé

Faites exactement comme l'application précédente, mais avec un AsyncTask cette fois.

Spécifications techniques

L'AsyncTask est utilisé en tant que classe interne statique, de manière à ne pas avoir de fuites comme expliqué dans la partie consacrée aux threads.

Comme un AsyncTask n'est disponible qu'une fois, on va en recréer un à chaque fois que l'utilisateur appuie sur le bouton.

Il faut lier une référence faible à votre activité à l'AsyncTask pour qu'à chaque fois que l'activité est détruite on reconstruise une nouvelle référence faible à l'activité dans l'AsyncTask. Un bon endroit pour faire cela est dans le onRetainNonConfigurationInstance().

Ma solution
package sdz.chapitreQuatre.async.example;

import java.lang.ref.WeakReference;

import android.app.Activity;
import android.app.Dialog;
import android.app.ProgressDialog;
import android.content.DialogInterface;
import android.os.AsyncTask;
import android.os.Bundle;
import android.view.View;
import android.widget.Button;
import android.widget.Toast;

public class AsyncActivity extends Activity {
  // Taille maximale du téléchargement
  public final static int MAX_SIZE = 100;
  // Identifiant de la boîte de dialogue
  public final static int ID_DIALOG = 0;
  // Bouton qui permet de démarrer le téléchargement
  private Button mBouton = null;

  private ProgressTask mProgress = null;
  // La boîte en elle-même
  private ProgressDialog mDialog = null;

  @Override
  public void onCreate(Bundle savedInstanceState) {
    super.onCreate(savedInstanceState);
    setContentView(R.layout.activity_main);

    mBouton = (Button) findViewById(R.id.bouton);
    mBouton.setOnClickListener(new View.OnClickListener() {

      @Override
      public void onClick(View arg0) {
        // On recrée à chaque fois l'objet
        mProgress = new ProgressTask(AsyncActivity.this);
        // On l'exécute
        mProgress.execute();
      }
    });

    // On recupère l'AsyncTask perdu dans le changement de configuration
    mProgress = (ProgressTask) getLastNonConfigurationInstance();

    if(mProgress != null)
      // On lie l'activité à l'AsyncTask
      mProgress.link(this);
  }

  @Override
  protected Dialog onCreateDialog (int id) {
    mDialog = new ProgressDialog(this);
    mDialog.setCancelable(true);
    mDialog.setOnCancelListener(new DialogInterface.OnCancelListener() {
      @Override
      public void onCancel(DialogInterface arg0) {
        mProgress.cancel(true);
      }
    });
    mDialog.setTitle("Téléchargement en cours");
    mDialog.setMessage("C'est long...");
    mDialog.setProgressStyle(ProgressDialog.STYLE_HORIZONTAL);
    mDialog.setMax(MAX_SIZE);
    return mDialog;
  }

  @Override
  public Object onRetainNonConfigurationInstance () {
    return mProgress;
  }

  // Met à jour l'avancement dans la boîte de dialogue
  void updateProgress(int progress) {
    mDialog.setProgress(progress);
  }

  // L'AsyncTask est bien une classe interne statique
  static class ProgressTask extends AsyncTask<Void, Integer, Boolean> {
    // Référence faible à l'activité
    private WeakReference<AsyncActivity> mActivity = null;
    // Progression du téléchargement
    private int mProgression = 0;

    public ProgressTask (AsyncActivity pActivity) {
      link(pActivity);
    }

    @Override
    protected void onPreExecute () {
      // Au lancement, on affiche la boîte de dialogue
      if(mActivity.get() != null)
        mActivity.get().showDialog(ID_DIALOG);
    }

    @Override
    protected void onPostExecute (Boolean result) {
      if (mActivity.get() != null) {
        if(result)
          Toast.makeText(mActivity.get(), "Téléchargement terminé", Toast.LENGTH_SHORT).show();
        else
          Toast.makeText(mActivity.get(), "Echec du téléchargement", Toast.LENGTH_SHORT).show();
      }
    }

    @Override
    protected Boolean doInBackground (Void... arg0) {
      try {
        while(download() != MAX_SIZE) {
          publishProgress(mProgression);
          Thread.sleep(1000);
        }
        return true;
      }catch(InterruptedException e) {
        e.printStackTrace();
        return false;
      }
    }

    @Override
    protected void onProgressUpdate (Integer... prog) {
      // À chaque avancement du téléchargement, on met à jour la boîte de dialogue
      if (mActivity.get() != null)
        mActivity.get().updateProgress(prog[0]);
    }

    @Override
    protected void onCancelled () {
      if(mActivity.get() != null)
        Toast.makeText(mActivity.get(), "Annulation du téléchargement", Toast.LENGTH_SHORT).show();
    }

    public void link (AsyncActivity pActivity) {
      mActivity = new WeakReference<AsyncActivity>(pActivity);
    }

    public int download() {
      if(mProgression <= MAX_SIZE) {
        mProgression++;
        return mProgression;
      }
      return MAX_SIZE;
    }
  }
}

Pour terminer, voici une liste de quelques comportements à adopter afin d'éviter les aléas des blocages :

Fatigué(e) de lire sur un écran ? Découvrez ce cours en livre.

Gérer correctement les threads simples Les services

Les services

AsyncTask Qu'est-ce qu'un service ?

Nous savons désormais faire du travail en arrière-plan, mais de manière assez limitée quand même. En effet, toutes les techniques que nous avons vues étaient destinées aux opérations courtes et/ou en interaction avec l'interface graphique, or ce n'est pas le cas de toutes les opérations d'arrière-plan. C'est pourquoi nous allons voir le troisième composant qui peut faire partie d'une application : les services.

Contrairement aux threads, les services sont conçus pour être utilisés sur une longue période de temps. En effet, les threads sont des éléments sommaires qui n'ont pas de lien particulier avec le système Android, alors que les services sont des composants et sont par conséquent intégrés dans Android au même titre que les activités. Ainsi, ils vivent au même rythme que l'application. Si l'application s'arrête, le service peut réagir en conséquence, alors qu'un thread, qui n'est pas un composant d'Android, ne sera pas mis au courant que l'application a été arrêtée si vous ne lui dites pas. Il ne sera par conséquent pas capable d'avoir un comportement approprié, c'est-à-dire la plupart du temps de s'arrêter.

Qu'est-ce qu'un service ?

Les services Gérer le cycle de vie d'un service

Qu'est-ce qu'un service ?

Tout comme les activités, les services possèdent un cycle de vie ainsi qu'un contexte qui contient des informations spécifiques sur l'application et qui constitue une interface de communication avec le restant du système. Ainsi, on peut dire que les services sont des composants très proches des activités (et beaucoup moins des receivers, qui eux ne possèdent pas de contexte). Cette configuration leur prodigue la même grande flexibilité que les activités. En revanche, à l'opposé des activités, les services ne possèdent pas d'interface graphique : c'est pourquoi on les utilise pour effectuer des travaux d'arrière-plan.

Un exemple typique est celui du lecteur de musique. Vous laissez à l'utilisateur l'opportunité de choisir une chanson à l'aide d'une interface graphique dans une activité, puis il est possible de manipuler la chanson dans une seconde activité qui nous montre un joli lecteur avec des commandes pour modifier le volume ou mettre en pause. Mais si l'utilisateur veut regarder une page web en écoutant la musique ? Comme une activité a besoin d'afficher une interface graphique, il est impossible que l'utilisateur regarde autre chose que le lecteur quand il écoute la musique. On pourrait éventuellement envisager de passer par un receiver, mais celui-ci devrait résoudre son exécution en dix secondes, ce n'est donc pas l'idéal pour un lecteur. La solution la plus évidente est bien sûr de faire jouer la musique par un service, comme ça votre client pourra utiliser une autre application sans pour autant que la musique s'interrompe. Un autre exemple est celui du lecteur d'e-mails qui va vérifier ponctuellement si vous avez reçu un nouvel e-mail.

Il existe deux types de services :

Fatigué(e) de lire sur un écran ? Découvrez ce cours en livre.

Les services Gérer le cycle de vie d'un service

Gérer le cycle de vie d'un service

Qu'est-ce qu'un service ? Créer un service

Gérer le cycle de vie d'un service

De manière analogue aux activités, les services traversent plusieurs étapes pendant leur vie et la transition entre ces étapes est matérialisée par des méthodes de callback. Heureusement, le cycle des services est plus facile à maîtriser que celui des activités puisqu'il y a beaucoup moins d'étapes. La figure suivante est un schéma qui résume ce fonctionnement.

Ce cycle est indépendant du cycle du composant qui a lancé le service
Ce cycle est indépendant du cycle du composant qui a lancé le service

Vous voyez qu'on a deux cycles légèrement différents : si le service est local (lancé depuis l'application) ou distant (lancé depuis un processus différent).

Les services locaux

Ils sont lancés à partir d'une activité avec la méthode ComponentName startService(Intent service). La variable retournée donne le package accompagné du nom du composant qui vient d'être lancé.

Intent intent = new Intent(Activite.this, UnService.class);
startService(intent);

Si le service n'existait pas auparavant, alors il sera créé. Or, la création d'un service est symbolisée par la méthode de callbackvoid onCreate(). La méthode qui est appelée ensuite est int onStartCommand(Intent intent, int flags, int startId).

En ce qui concerne les paramètres, on trouve intent, qui a lancé le service, flags, dont nous discuterons juste après, et enfin startId, pour identifier le lancement (s'il s'agit du premier lancement du service, startId vaut 1, s'il s'agit du deuxième lancement, il vaut 2, etc.).

Ensuite comme vous pouvez le voir, cette méthode retourne un entier. Cet entier doit en fait être une constante qui détermine ce que fera le système s'il est tué.

START_NOT_STICKY

Si le système tue le service, alors ce dernier ne sera pas recréé. Il faudra donc effectuer un nouvel appel à startService() pour relancer le service.

Ce mode vaut le coup dès qu'on veut faire un travail qui peut être interrompu si le système manque de mémoire et que vous pouvez le redémarrer explicitement par la suite pour recommencer le travail. Si vous voulez par exemple mettre en ligne des statistiques sur un serveur distant. Le processus qui lancera la mise en ligne peut se dérouler toutes les 30 minutes, mais, si le service est tué avant que la mise en ligne soit effectuée, ce n'est pas grave, on le fera dans 30 minutes.

START_STICKY

Cette fois, si le système doit tuer le service, alors il sera recréé mais sans lui fournir le dernier Intent qui l'avait lancé. Ainsi, le paramètre intent vaudra null. Ce mode de fonctionnement est utile pour les services qui fonctionnent par intermittence, comme par exemple quand on joue de la musique.

START_REDELIVER_INTENT

Si le système tue le service, il sera recréé et dans onStartCommand() le paramètre intent sera identique au dernier intent qui a été fourni au service. START_REDELIVER_INTENT est indispensable si vous voulez être certains qu'un service effectuera un travail complètement.

Revenons maintenant au dernier paramètre de onStartCommand(), flags. Il nous permet en fait d'en savoir plus sur la nature de l'intent qui a lancé le service :

Enfin, il faut faire attention parce que flags n'est pas un paramètre simple à maîtriser. En effet, il peut très bien valoir START_FLAG_REDELIVERY et START_FLAG_RETRY en même temps ! Alors comment ce miracle peut-il se produire ? Laissez-moi le temps de faire une petite digression qui vous servira à chaque fois que vous aurez à manipuler des flags, aussi appelés drapeaux.

Vous savez écrire les nombres sous la forme décimale : « 0, 1, 2, 3, 4 » et ainsi de suite. On parle de numération décimale, car il y a dix unités de 0 à 9. Vous savez aussi écrire les nombres sous la forme hexadécimale : « 0, 1, 2, 3, …, 8, 9, A, B, C, D, E, F, 10, 11, 12, …, 19, 1A, 1B », et ainsi de suite. Ici, il y a seize unités de 0 à F, on parle donc d'hexadécimal. Il existe une infinité de systèmes du genre, ici nous allons nous intéresser au système binaire qui n'a que deux unités : 0 et 1. On compte donc ainsi : « 0, 1, 10, 11, 100, 101, 110, 111, 1000 », etc.

Nos trois flags précédents valent en décimal (et dans l'ordre de la liste précédente) 0, 1 et 2, ce qui fait en binaire 0, 1 et 10. Ainsi, si flags contient START_FLAG_REDELIVERY et START_FLAG_RETRY, alors il vaudra 1 + 2 = 3, soit en binaire 1 + 10 = 11. Vous pouvez voir qu'en fait chaque 1 correspond à la présence d'un flag : le premier à droite dénote la présence de START_FLAG_REDELIVERY (car START_FLAG_REDELIVERY vaut 1) et le plus à gauche celui de START_FLAG_RETRY (car START_FLAG_RETRY vaut 10).

On remarque tout de suite que le binaire est pratique puisqu'il permet de savoir quel flag est présent en fonction de l'absence ou non d'un 1. Mais comment demander à Java quels sont les 1 présents dans flags ? Il existe deux opérations de base sur les nombres binaires : le « ET » (« & ») et le « OU » (« | »). Le « ET » permet de demander « Est-ce que ce flag est présent dans flags ou pas ? », car il permet de vérifier que deux bits sont similaires. Imaginez, on ignore la valeur de flags (qui vaut « YX », on va dire) et on se demande s'il contient START_FLAG_REDELIVERY (qui vaut 1, soit 01 sur deux chiffres). On va alors poser l'opération comme vous le faites d'habitude :

flags    YX
      &  01
      ------
Résultat 0X

Le résultat fait « 0X » et en fonction de X on saura si flags contient ou non START_FLAG_REDELIVERY :

Il suffit maintenant de vérifier la valeur du résultat : s'il vaut 0, c'est que le flag n'est pas présent !

En Java, on peut le savoir de cette manière:

if((flags & Service.START_FLAG_REDELIVERY) != 0)
  // Ici, START_FLAG_REDELIVERY est présent dans flags
else
  // Ici, START_FLAG_REDELIVERY n'est pas présent dans flags

Je vais maintenant vous parler du « OU ». Il permet d'ajouter un flag à un nombre binaire s'il n'était pas présent auparavant :

flags    YX
      |  10
      ------
Résultat 1X

Quelle que soit la valeur précédente de flags, il contient désormais START_FLAG_RETRY. Ainsi, si on veut vérifier qu'il ait START_FLAG_REDELIVERY et en même temps START_FLAG_RETRY, on fera :

if((flags & (Service.START_FLAG_REDELIVERY | Service.START_FLAG_RETRY) != 0)
  // Les deux flags sont présents
else
  // Il manque un des deux flags (voire les deux)
}

Une fois sorti de la méthode onStartCommand(), le service est lancé. Un service continuera à fonctionner jusqu'à ce que vous l'arrêtiez ou qu'Android le fasse de lui-même pour libérer de la mémoire RAM, comme pour les activités. Au niveau des priorités, les services sont plus susceptibles d'être détruits qu'une activité située au premier plan, mais plus prioritaires que les autres processus qui ne sont pas visibles. La priorité a néanmoins tendance à diminuer avec le temps : plus un service est lancé depuis longtemps, plus il a de risques d'être détruit. De manière générale, on va apprendre à concevoir nos services de manière à ce qu'ils puissent gérer la destruction et le redémarrage.

Pour arrêter un service, il est possible d'utiliser void stopSelf() depuis le service ou boolean stopService(Intent service) depuis une activité, auquel cas il faut fournir service qui décrit le service à arrêter.

Cependant, si votre implémentation du service permet de gérer une accumulation de requêtes (un pool de requêtes), vous pourriez vouloir faire en sorte de ne pas interrompre le service avant que toutes les requêtes aient été gérées, même les nouvelles. Pour éviter ce cas de figure, on peut utiliser boolean stopSelfResult(int startId)startId correspond au même startId qui était fourni à onStartCommand(). On l'utilise de cette manière : vous lui passez un startId et, s'il est identique au dernier startId passé à onStartCommand(), alors le service s'interrompt. Sinon, c'est qu'il a reçu une nouvelle requête et qu'il faudra la gérer avant d'arrêter le service.

Les services distants

On utilisera cette fois boolean bindService(Intent service, ServiceConnection conn, int flags) afin d'assurer une connexion persistante avec le service. Le seul paramètre que vous ne connaissez pas est conn qui permet de recevoir le service quand celui-ci démarrera et permet de savoir s'il meurt ou s'il redémarre.

Un ServiceConnection est une interface pour surveiller l'exécution du service distant et il incarne le pendant client de la connexion. Il existe deux méthodes de callback que vous devrez redéfinir :

  1. void onServiceConnected(ComponentName name, IBinder service) qui est appelée quand la connexion au service est établie, avec un IBinder qui correspond à un canal de connexion avec le service.

  2. void onServiceDisconnected(ComponentName name) qui est appelée quand la connexion au service est perdue, en général parce que le processus qui accueille le service a planté ou a été tué.

Mais qu'est-ce qu'un IBinder ? Comme je l'ai déjà dit, il s'agit d'un pont entre votre service et l'activité, mais au niveau du service. Les IBinder permettent au client de demander des choses au service. Alors, comment créer cette interface ? Tout d'abord, il faut savoir que le IBinder qui sera donné à onServiceConnected(ComponentName, IBinder) est envoyé par la méthode de callbackIBinder onBind(Intent intent) dans Service. Maintenant, il suffit de créer un IBinder. Nous allons voir la méthode la plus simple, qui consiste à permettre à l'IBinder de renvoyer directement le Service de manière à pouvoir effectuer des commandes dessus.

public class MonService extends Service {
  // Attribut de type IBinder
  private final IBinder mBinder = new MonBinder(); 

  // Le Binder est représenté par une classe interne 
  public class MonBinder extends Binder {
    // Le Binder possède une méthode pour renvoyer le Service
    MonService getService() {
      return MonService.this;
    }
  }

  @Override
  public IBinder onBind(Intent intent) {
    return mBinder;
  }
}

Le service sera créé s'il n'était pas déjà lancé (appel à onCreate() donc), mais ne passera pas par onStartCommand().

Pour qu'un client puisse se détacher d'un service, il peut utiliser la méthode void unbindService(ServiceConnection conn) de Context, avec conn l'interface de connexion fournie précédemment à bindService().

Ainsi, voici une implémentation typique d'un service distant :

// Retient l'état de la connexion avec le service
private boolean mBound = false;
// Le service en lui-même
private MonService mService;
// Interface de connexion au service
private ServiceConnection mConnexion = new ServiceConnection() {
  // Se déclenche quand l'activité se connecte au service
  public void onServiceConnected(ComponentName className, IBinder service) {
    mService = ((MonService.MonBinder)service).getService();
  }

  // Se déclenche dès que le service est déconnecté
  public void onServiceDisconnected(ComponentName className) {
    mService = null;
  }
};

@Override
protected void onStart() {
  super.onStart();
  Intent mIntent = new Intent(this, MonService.class);
  bindService(mIntent, mConnexion, BIND_AUTO_CREATE);
  mBound = true;
}

@Override
protected void onStop() {
  super.onStop();
  if(mBound) {
    unbindService(mConnexion);
    mBound = false;
  }
}

À noter aussi que, s'il s'agit d'un service distant, alors il aura une priorité supérieure ou égale à la priorité de son client le plus important (avec la plus haute priorité). Ainsi, s'il est lié à un client qui se trouve au premier plan, il y a peu de risques qu'il soit détruit.

Fatigué(e) de lire sur un écran ? Découvrez ce cours en livre.

Qu'est-ce qu'un service ? Créer un service

Créer un service

Gérer le cycle de vie d'un service Les notifications et services de premier plan

Créer un service

Dans le Manifest

Tout d'abord, il faut déclarer le service dans le Manifest. Il peut prendre quelques attributs que vous connaissez déjà tels que android:name qui est indispensable pour préciser son identifiant, android:icon pour indiquer un drawable qui jouera le rôle d'icône, android:permission pour créer une permission nécessaire à l'exécution du service ou encore android:process afin de préciser dans quel processus se lancera ce service. Encore une fois, android:name est le seul attribut indispensable :

<service android:name="MusicService"
  android:process=":player" >
  …
</service>

De cette manière, le service se lancera dans un processus différent du reste de l'application et ne monopolisera pas le thread UI. Vous pouvez aussi déclarer des filtres d'intents pour savoir quels intents implicites peuvent démarrer votre service.

En Java

Il existe deux classes principales depuis lesquelles vous pouvez dériver pour créer un service.

Le plus générique : Service

La classe Service permet de créer un service de base. Le code sera alors exécuté dans le thread principal, alors ce sera à vous de créer un nouveau thread pour ne pas engorger le thread UI.

Le plus pratique : IntentService

En revanche la classe IntentService va créer elle-même un thread et gérer les requêtes que vous lui enverrez dans une file. À chaque fois que vous utiliserez startService() pour lancer ce service, la requête sera ajoutée à la file et tous les éléments de la file seront traités par ordre d'arrivée. Le service s'arrêtera dès que la file sera vide. Usez et abusez de cette classe, parce que la plupart des services n'ont pas besoin d'exécuter toutes les requêtes en même temps, mais plutôt les unes après les autres. En plus, elle est plus facile à gérer puisque vous aurez juste à implémenter void onHandleIntent(Intent intent) qui recevra toutes les requêtes dans l'ordre sous la forme d'intent, ainsi qu'un constructeur qui fait appel au constructeur d'IntentService :

public class ExampleService extends IntentService {
  public ExampleService() {
    // Il faut passer une chaîne de caractères au superconstructeur
    super("UnNomAuHasard");
  }

  @Override
  protected void onHandleIntent(Intent intent) {
    // Gérer la requête
  }
}

Vous pouvez aussi implémenter les autres méthodes de callback, mais faites toujours appel à leur superimplémentation, sinon votre service échouera lamentablement :

@Override
public int onStartCommand(Intent intent, int flags, int startId) {
  // Du code
  return super.onStartCommand(intent, flags, startId);
}

On veut un exemple, on veut un exemple !

Je vous propose de créer une activité qui va envoyer un chiffre à un IntentService qui va afficher la valeur de ce chiffre dans la console. De plus, l'IntentService fera un long traitement pour que chaque fois que l'activité envoie un chiffre les intents s'accumulent, ce qui fera que les messages seront retardés dans la console.

J'ai une activité toute simple qui se lance au démarrage de l'application :

package sdz.chapitreQuatre.intentservice.example;

import android.app.Activity;
import android.content.Intent;
import android.os.Bundle;
import android.view.View;
import android.widget.Button;
import android.widget.TextView;

public class MainActivity extends Activity {
  private Button mBouton = null;
  private TextView mAffichageCompteur = null;

  private int mCompteur = 0;

  public final static String EXTRA_COMPTEUR = "sdz.chapitreQuatre.intentservice.example.compteur";

  @Override
  public void onCreate(Bundle savedInstanceState) {
    super.onCreate(savedInstanceState);
    setContentView(R.layout.activity_main);

    mAffichageCompteur = (TextView) findViewById(R.id.affichage);

    mBouton = (Button) findViewById(R.id.bouton);
    mBouton.setOnClickListener(new View.OnClickListener() {
      @Override
      public void onClick(View v) {
        Intent i = new Intent(MainActivity.this, IntentServiceExample.class);
        i.putExtra(EXTRA_COMPTEUR, mCompteur);

        mCompteur ++;
        mAffichageCompteur.setText("" + mCompteur);

        startService(i);
      }
    });
  }
}

Cliquer sur le bouton incrémente le compteur et envoie un intent qui lance un service qui s'appelle IntentServiceExample. L'intent est ensuite reçu et traité :

package sdz.chapitreQuatre.intentservice.example;

import android.app.IntentService;
import android.content.Intent;
import android.util.Log;

public class IntentServiceExample extends IntentService {
  private final static String TAG = "IntentServiceExample";

  public IntentServiceExample() {
    super(TAG);
  }

  @Override
  protected void onHandleIntent(Intent intent) {
    Log.d(TAG, "Le compteur valait : " + intent.getIntExtra(MainActivity.EXTRA_COMPTEUR, -1));
    int i = 0;
    // Cette boucle permet de rajouter artificiellement du temps de traitement
    while(i < 100000000)
      i++;
  }
}

Allez-y maintenant, cliquez sur le bouton. La première fois, le chiffre s'affichera immédiatement dans la console, mais si vous continuez vous verrez que le compteur augmente, et pas l'affichage, tout simplement parce que le traitement prend du temps et que l'affichage est retardé entre chaque pression du bouton. Cependant, chaque intent est traité, dans l'ordre d'envoi.

Fatigué(e) de lire sur un écran ? Découvrez ce cours en livre.

Gérer le cycle de vie d'un service Les notifications et services de premier plan

Les notifications et services de premier plan

Créer un service Pour aller plus loin : les alarmes

Les notifications et services de premier plan

Distribuer des autorisations

Les PendingIntents sont des Intents avec un objectif un peu particulier. Vous les créez dans votre application, et ils sont destinés à une autre application, jusque là rien de très neuf sous le soleil ! Cependant, en donnant à une autre application un PendingIntent, vous lui donnez les droits d'effectuer une opération comme s'il s'agissait de votre application (avec les mêmes permissions et la même identité).

En d'autres termes, vous avez deux applications : celle de départ, celle d'arrivée. Vous donnez à l'application d'arrivée tous les renseignements et toutes les autorisations nécessaires pour qu'elle puisse demander à l'application de départ d'exécuter une action à sa place.

Comment peut-on indiquer une action à effectuer ?

Vous connaissez déjà la réponse, j'en suis sûr ! On va insérer dans le PendingIntent… un autre Intent, qui décrit l'action qui sera à entreprendre. Le seul but du PendingIntent est d'être véhiculé entre les deux applications (ce n'est donc pas surprenant que cette classe implémente Parcelable), pas de lancer un autre composant.

Il existe trois manières d'appeler un PendingIntent en fonction du composant que vous souhaitez démarrer. Ainsi, on utilisera l'une des méthodes statiques suivantes :

PendingIntent PendingIntent.getActivity(Context context, int requestCode, Intent intent, int flags);

PendingIntent PendingIntent.getBroadcast(Context context, int requestCode, Intent intent, int flags);

PendingIntent PendingIntent.getService(Context context, int requestCode, Intent intent, int flags);

Comme vous l'aurez remarqué, les paramètres sont toujours les mêmes :

Le PendingIntent sera ensuite délivré au composant destinataire comme n'importe quel autre Intent qui aurait été appelé avec startActivityForResult() : le résultat sera donc accessible dans la méthode de callbackonActivityResult().

Voici un exemple qui montre un PendingIntent qui sera utilisé pour revenir vers l'activité principale :

package sdz.chapitreQuatre.pending.example;

import android.app.Activity;
import android.app.PendingIntent;
import android.content.ComponentName;
import android.content.Intent;
import android.os.Bundle;

public class MainActivity extends Activity {
  @Override
  public void onCreate(Bundle savedInstanceState) {
    super.onCreate(savedInstanceState);
    setContentView(R.layout.activity_main);
        
    // Intent explicite qui sera utilisé pour lancer à nouveau MainActivity
    Intent intent = new Intent();
    // On pointe vers l'activité courante en précisant le package, puis l'activité
    intent.setComponent(new ComponentName("sdz.chapitreQuatre.pending.example", "sdz.chapitreQuatre.pending.example.MainActivity"));
		
    PendingIntent mPending = PendingIntent.getService(this, 0, intent, 0);
  }
}
Notifications

Une fois lancé, un service peut avertir l'utilisateur des évènements avec les Toasts ou des notifications dans la barre de statut, comme à la figure suivante.

Ma barre de statut contient déjà deux notifications représentées par deux icônes à gauche
Ma barre de statut contient déjà deux notifications représentées par deux icônes à gauche

Comme vous connaissez les Toasts mieux que certaines personnes chez Google, je ne vais parler que des notifications.

Une notification n'est pas qu'une icône dans la barre de statut, en fait elle traverse trois étapes :

  1. Tout d'abord, à son arrivée, elle affiche une icône ainsi qu'un texte court que Google appelle bizaremment un « texte de téléscripteur ».

  2. Ensuite, seule l'icône est lisible dans la barre de statut après quelques secondes.

  3. Puis il est possible d'avoir plus de détails sur la notification en ouvrant la liste des notifications, auquel cas on peut voir une icône, un titre, un texte et un horaire de réception.

Si l'utilisateur déploie la liste des notifications et appuie sur l'une d'elles, Android actionnera un PendingIntent qui est contenu dans la notification et qui sera utilisé pour lancer un composant (souvent une activité, puisque l'utilisateur s'attendra à pouvoir effectuer quelque chose). Vous pouvez aussi configurer la notification pour qu'elle s'accompagne d'un son, d'une vibration ou d'un clignotement de la LED.

Les notifications sont des instances de la classe Notification. Cette classe permet de définir les propriétés de la notification, comme l'icône, le message associé, le son à jouer, les vibrations à effectuer, etc.

Il existe un constructeur qui permet d'ajouter les éléments de base à une notification : Notification(int icon, CharSequence tickerText, long when)icon est une référence à un Drawable qui sera utilisé comme icône, tickerText est le texte de type téléscripteur qui sera affiché dans la barre de statut, alors que when permet d'indiquer la date et l'heure qui accompagneront la notification. Par exemple, pour une notification lancée dès qu'on appuie sur un bouton, on pourrait avoir :

// L'icône sera une petite loupe
int icon = R.drawable.ic_action_search;
// Le premier titre affiché
CharSequence tickerText = "Titre de la notification";
// Daté de maintenant
long when = System.currentTimeMillis();

La figure suivante représente la barre de statut avant la notification.

Avant la notification
Avant la notification

La figure suivante représente la barre de statut au moment où l'on reçoit la notification.

Au moment de la notification
Au moment de la notification
Ajouter du contenu à une notification

Une notification n'est pas qu'une icône et un léger texte dans la barre de statut, il est possible d'avoir plus d'informations quand on l'affiche dans son intégralité et elle doit afficher du contenu, au minimum un titre et un texte, comme à la figure suivante.

La notification contient au moins un titre et un texte
La notification contient au moins un titre et un texte

De plus, il faut définir ce qui va se produire dès que l'utilisateur cliquera sur la notification. Nous allons rajouter un PendingIntent à la notification, et dès que l'utilisateur cliquera sur la notification, l'intent à l'intérieur de la notification sera déclenché.

Notez bien que, si l'intent lance une activité, alors il faut lui rajouter le flag FLAG_ACTIVITY_NEW_TASK. Ces trois composants, titre, texte et PendingIntent sont à définir avec la méthode void setLatestEventInfo(Context context, CharSequence contentTitle, CharSequence contentText, PendingIntent contentIntent), où contentTitle sera le titre affiché et contentText, le texte. Par exemple, pour une notification qui fait retourner dans la même activité que celle qui a lancé la notification :

// L'icône sera une petite loupe
int icon = R.drawable.ic_action_search;
// Le premier titre affiché
CharSequence tickerText = "Titre de la notification";
// Daté de maintenant
long when = System.currentTimeMillis();

// La notification est créée
Notification notification = new Notification(icon, tickerText, when);

// Intent qui lancera vers l'activité MainActivity
Intent notificationIntent = new Intent(MainActivity.this, MainActivity.class);
notificationIntent.addFlags(Intent.FLAG_ACTIVITY_NEW_TASK);

PendingIntent contentIntent = PendingIntent.getActivity(MainActivity.this, 0, notificationIntent, 0);

notification.setLatestEventInfo(MainActivity.this, "Titre", "Texte", contentIntent);

Enfin, il est possible de rajouter des flags à une notification afin de modifier son comportement :

La notification est rangée sous la catégorie « En cours » dans l'écran des notifications
La notification est rangée sous la catégorie « En cours » dans l'écran des notifications

Les flags s'ajoutent à l'aide de l'attribut flags qu'on trouve dans chaque notification :

notification.flags = FLAG_AUTO_CANCEL | FLAG_ONGOING_EVENT;
Gérer vos notifications

Votre application n'est pas la seule à envoyer des notifications, toutes les applications peuvent le faire ! Ainsi, pour gérer toutes les notifications de toutes les applications, Android fait appel à un gestionnaire de notifications, représenté par la classe NotificationManager. Comme il n'y a qu'un NotificationManager pour tout le système, on ne va pas en construire un nouveau, on va plutôt récupérer celui du système avec une méthode qui appartient à la classe Context : Object getSystemService(Context.NOTIFICATION_SERVICE). Alors réfléchissons : cette méthode appartient à Context, pouvez-vous en déduire quels sont les composants qui peuvent invoquer le NotificationManager ? Eh bien, les Broadcast Receiver n'ont pas de contexte, alors ce n'est pas possible. En revanche, les activités et les services peuvent le faire !

Il est ensuite possible d'envoyer une notification avec la méthode void notify(int id, Notification notification)id sera un identifiant unique pour la notification et où on devra insérer la notification.

Ainsi, voici le code complet de notre application qui envoie une notification pour que l'utilisateur puisse la relancer en cliquant sur une notification :

import android.app.Activity;
import android.app.Notification;
import android.app.NotificationManager;
import android.app.PendingIntent;
import android.content.Context;
import android.content.Intent;
import android.os.Bundle;
import android.view.View;
import android.widget.Button;

public class MainActivity extends Activity {
  public int ID_NOTIFICATION = 0;

  @Override
  public void onCreate(Bundle savedInstanceState) {
    super.onCreate(savedInstanceState);
    setContentView(R.layout.activity_main);

    Button b = (Button) findViewById(R.id.launch);
    b.setOnClickListener(new View.OnClickListener() {
      @Override
      public void onClick(View view) {
        // L'icône sera une petite loupe
        int icon = R.drawable.ic_action_search;
        // Le premier titre affiché
        CharSequence tickerText = "Titre de la notification";
        // Daté de maintenant
        long when = System.currentTimeMillis();

        // La notification est créée
        Notification notification = new Notification(icon, tickerText, when);
                
        Intent notificationIntent = new Intent(MainActivity.this, MainActivity.class);
        notificationIntent.addFlags(Intent.FLAG_ACTIVITY_NEW_TASK);
        PendingIntent contentIntent = PendingIntent.getActivity(MainActivity.this, 0, notificationIntent, 0);

        notification.setLatestEventInfo(MainActivity.this, "Titre", "Texte", contentIntent);
                
        // Récupération du Notification Manager
        NotificationManager manager = (NotificationManager) getSystemService(Context.NOTIFICATION_SERVICE);
                
        manager.notify(ID_NOTIFICATION, notification);
      }
    });
  }
}
Les services de premier plan

Pourquoi avons-nous appris tout cela ? Cela n'a pas grand-chose à voir avec les services ! En fait, tout ce que nous avons appris pourra être utilisé pour manipuler des services de premier plan.

Mais cela n'a pas de sens, pourquoi voudrait-on que nos services soient au premier plan ?

Et pourquoi pas ? En fait, parler d'un service de premier plan est un abus de langage, parce que ce type de services reste un service, il n'a pas d'interface graphique, en revanche il a la même priorité qu'une activité consultée par un utilisateur, c'est-à-dire la priorité maximale. Il est donc peu probable que le système le ferme.

Il faut cependant être prudent quand on les utilise. En effet, ils ne sont pas destinés à tous les usages. On ne fait appel aux services de premier plan que si l'utilisateur sait pertinemment qu'il y a un travail en cours qu'il ne peut pas visualiser, tout en lui laissant des contrôles sur ce travail pour qu'il puisse intervenir de manière permanente. C'est pourquoi on utilise une notification qui sera une passerelle entre votre service et l'utilisateur. Cette notification devra permettre à l'utilisateur d'ouvrir des contrôles dans une activité pour arrêter le service.

Par exemple, un lecteur multimédia qui joue de la musique depuis un service devrait s'exécuter sur le premier plan, de façon à ce que l'utilisateur soit conscient de son exécution. La notification pourrait afficher le titre de la chanson, son avancement et permettre à l'utilisateur d'accéder aux contrôles dans une activité.

Pour faire en sorte qu'un service se lance au premier plan, on appelle void startForeground(int id, Notification notification). Comme vous pouvez le voir, vous devez fournir un identifiant pour la notification avec id, ainsi que la notification à afficher.

import android.app.Activity;
import android.app.Notification;
import android.app.NotificationManager;
import android.app.PendingIntent;
import android.content.Context;
import android.content.Intent;
import android.os.Bundle;
import android.view.View;
import android.widget.Button;

public class MainActivity extends Activity {
  public int ID_NOTIFICATION = 0;

  @Override
  public void onCreate(Bundle savedInstanceState) {
    super.onCreate(savedInstanceState);
    setContentView(R.layout.activity_main);
        
    Button b = (Button) findViewById(R.id.launch);
    b.setOnClickListener(new View.OnClickListener() {
      @Override
      public void onClick(View view) {
        // L'icône sera une petite loupe
        int icon = R.drawable.ic_action_search;
        // Le premier titre affiché
        CharSequence tickerText = "Titre de la notification";
        // Daté de maintenant
        long when = System.currentTimeMillis();

        // La notification est créée
        Notification notification = new Notification(icon, tickerText, when);
                
        Intent notificationIntent = new Intent(MainActivity.this, MainActivity.class);
        notificationIntent.addFlags(Intent.FLAG_ACTIVITY_NEW_TASK);
        PendingIntent contentIntent = PendingIntent.getActivity(MainActivity.this, 0, notificationIntent, 0);

        notification.setLatestEventInfo(MainActivity.this, "Titre", "Texte", contentIntent);

        startForeground(ID_NOTIFICATION, notification)
      }
    });
  }
}

Vous pouvez ensuite enlever le service du premier plan avec void stopForeground(boolean removeNotification), ou vous pouvez préciser si vous voulez que la notification soit supprimée avec removeNotification (sinon le service sera arrêté, mais la notification persistera). Vous pouvez aussi arrêter le service avec les méthodes traditionnelles, auquel cas la notification sera aussi supprimée.

Fatigué(e) de lire sur un écran ? Découvrez ce cours en livre.

Créer un service Pour aller plus loin : les alarmes

Pour aller plus loin : les alarmes

Les notifications et services de premier plan Le partage de contenus entre applications

Pour aller plus loin : les alarmes

Il arrive parfois qu'on ait besoin de lancer des travaux à intervalles réguliers. C'est même indispensable pour certaines opérations : vérifier les e-mails de l'utilisateur, programmer une sonnerie tous les jours à la même heure, etc. Avec notre savoir, il existe déjà des solutions, mais rien qui permette de le faire de manière élégante !

La meilleure manière de faire est d'utiliser les alarmes. Une alarme est utilisée pour déclencher un Intent à intervalles réguliers.

Encore une fois, toutes les applications peuvent envoyer des alarmes, Android a donc besoin d'un système pour gérer toutes les alarmes, les envoyer au bon moment, etc. Ce système s'appelle AlarmManager et il est possible de le récupérer avec Object context.getSystemService(Context.ALARM_SERVICE), un peu comme pour NotificationManager.

Il existe deux types d'alarme : les uniques et celles qui se répètent.

Les alarmes uniques

Pour qu'une alarme ne se déclenche qu'une fois, on utilise la méthode void set(int type, long triggerAtMillis, PendingIntent operation) sur l'AlarmManager.

On va commencer par le paramètre triggerAtMillis, qui définit à quel moment l'alarme se lancera. Le temps doit y être exprimé en millisecondes comme d'habitude, alors on utilisera la classe Calendar, que nous avons vue précédemment.

Ensuite, le paramètre type permet de définir le comportement de l'alarme vis à vis du paramètre triggerAtMillis. Est-ce que triggerAtMillis va déterminer le moment où l'alarme doit se déclencher (le 30 mars à 08:52) ou dans combien de temps elle doit se déclencher (dans 25 minutes et 55 secondes) ? Pour définir une date exacte on utilisera la constante RTC, sinon pour un compte à rebours on utilisera ELAPSED_REALTIME. De plus, est-ce que vous souhaitez que l'alarme réveille l'appareil ou qu'elle se déclenche d'elle-même quand l'appareil sera réveillé d'une autre manière ? Si vous souhaitez que l'alarme réveille l'appareil rajoutez _WAKEUP aux constantes que nous venons de voir. On obtient ainsi RTC_WAKEUP et ELAPSED_REALTIME_WAKEUP.

Enfin, operation est le PendingIntent qui contient l'Intent qui sera enclenché dès que l'alarme se lancera.

Ainsi, pour une alarme qui se lance maintenant, on fera :

AlarmManager manager = (AlarmManager) context.getSystemService(Context.ALARM_SERVICE);
manager.set(RTC, System.currentTimeMillis(), pending);

Pour une alarme qui se lancera pour mon anniversaire (notez-le dans vos agendas !), tout en réveillant l'appareil :

Calendar calendar = Calendar.getInstance();
// N'oubliez pas que les mois commencent à 0, contrairement aux jours !
// Ne me faites pas de cadeaux en avril surtout !
calendar.set(1987, 4, 10, 17, 35);

manager.set(RTC_WAKEUP, calendar.getTimeInMillis(), pending);

Et pour une alarme qui se lance dans 20 minutes et 50 secondes :

calendar.set(Calendar.MINUTE, 20);
calendar.set(Calendar.SECOND, 50);

manager.set(ELAPSED_REALTIME, calendar.getTimeInMillis(), pending);
Les alarmes récurrentes

Il existe deux méthodes pour définir une alarme récurrente. La première est void setRepeating(int type, long triggerAtMillis, long intervalMillis, PendingIntent operation) qui prend les mêmes paramètres que précédemment à l'exception de intervalMillis qui est l'intervalle entre deux alarmes. Vous pouvez écrire n'importe quelle durée, cependant il existe quelques constantes qui peuvent vous aider :

Vous pouvez bien entendu faire des opérations, par exemple INTERVAL_HALF_DAY = INTERVAL_DAY / 2. Pour obtenir une semaine, on peut faire INTERVAL_DAY * 7.

Si une alarme est retardée (parce que l'appareil est en veille et que le mode choisi ne réveille pas l'appareil par exemple), une requête manquée sera distribuée dès que possible. Par la suite, les alarmes seront à nouveau distribuées en fonction du plan originel.

Le problème de cette méthode est qu'elle est assez peu respectueuse de la batterie, alors si le délai de répétition est inférieur à une heure, on utilisera plutôt void setInexactRepeating(int type, long triggerAtMillis, long intervalMillis, PendingIntent operation), auquel cas l'alarme n'est pas déclenchée au moment précis si c'est impossible.

Annuler une alarme

Pour annuler une alarme, il faut utiliser la méthode void cancel(PendingIntent operation)operation est le même PendingIntent qui accompagnait l'alarme. Si plusieurs alarmes utilisent le même PendingIntent, alors elles sont toutes annulées.

Fatigué(e) de lire sur un écran ? Découvrez ce cours en livre.

Les notifications et services de premier plan Le partage de contenus entre applications

Le partage de contenus entre applications

Pour aller plus loin : les alarmes Côté client : accéder à des fournisseurs

L'avantage des bases de données, c'est qu'elles facilitent le stockage de données complexes et structurées. Cependant, le problème qu'on rencontre avec ces bases, c'est qu'il n'est pas possible d'accéder à la base de données d'une application qui ne nous appartient pas. Néanmoins, il peut arriver qu'on ait vraiment besoin de partager du contenu entre plusieurs applications. Un exemple simple et courant est de pouvoir consulter les contacts de l'utilisateur qui sont enregistrés dans l’application « Carnet d'adresses ». Ces accès aux données d'une application différente de la nôtre se font à l'aide des fournisseurs de contenu ou content providers en anglais.

Les fournisseurs de contenu sont le quatrième et dernier composant des applications que nous verrons. Techniquement, un fournisseur de contenu est découpé en deux éléments distincts :

Ensemble, les fournisseurs et les clients offrent une interface standardisée permettant l'échange sécurisé de données, ainsi que les communications inter-processus, de façon à faciliter les transactions entre applications. Ils permettent entre autres d'effectuer des copier/coller de données complexes depuis votre application vers d'autres applications.

Pour être tout à fait franc, il n'est pas rare qu'une application ne développe pas son propre fournisseur de contenu, car ils ne sont nécessaires que pour des besoins bien spécifiques, mais il se pourrait bien qu'un jour vous rencontriez ce type de difficultés.

Côté client : accéder à des fournisseurs

Le partage de contenus entre applications Créer un fournisseur

Côté client : accéder à des fournisseurs

Les fournisseurs de contenu permettent l'encapsulation de données, et, pour accéder à ces données, il faudra utiliser les fameuses URI. Ici, nous ne saurons pas où ni comment les données sont stockées. Dans une base de données, dans un fichier, sur un serveur distant ? Cela ne nous regarde pas, du moment que les données nous sont mises à disposition.

Cependant, quel que soit le type de stockage, les données nous sont toujours présentées de la même manière. En effet, et un peu comme une base de données relationnelle, un fournisseur de contenu présente les données à une application extérieure dans une ou plusieurs tables. Chaque entrée dans la table est représentée dans une ligne et chaque colonne représente un attribut.

Une chose importante à savoir avant de faire appel à un fournisseur de contenu : vous devez savoir par avance la structure des tables (ses attributs et les valeurs qu'ils peuvent prendre), car vous en aurez besoin pour exploiter correctement ce fournisseur de contenu. Il n'y a pas moyen d'obtenir ce genre d'informations, il faut que le développeur du fournisseur vous communique cette information.

Examinons les éléments architecturaux des fournisseurs de contenu, ainsi que la relation qui existe entre les fournisseurs de contenu et les autres abstractions qui permettent l'accès aux données.

Accéder à un fournisseur

Il est possible d'accéder aux données d'une autre application avec un objet client ContentResolver. Cet objet a des méthodes qui appellent d'autres méthodes, qui ont le même nom, mais qui se trouvent dans un objet fournisseur, c'est-à-dire l'objet qui met à disposition le contenu pour les autres applications. Les objets fournisseurs sont de type ContentProvider. Aussi, si votre ContentResolver a une méthode qui s'appelle myMethod, alors le ContentProvider aura aussi une méthode qui s'appelle myMethod, et quand vous appelez myMethod sur votre ContentResolver, il fera en sorte d'appeler myMethod sur le ContentProvider.

Pourquoi je n'irais pas appeler ces méthodes moi-même ? Cela irait plus vite et ce serait plus simple !

Parce que ce n'est pas assez sécurisé ! Avec ce système, Android est certain que vous avez reçu les autorisations nécessaires à l'exécution de ces opérations.

Vous vous rappelez ce qu'on avait fait pour les bases de données ? On avait écrit des méthodes qui permettent de créer, lire, mettre à jour ou détruire des informations dans une base de données. Eh bien, ces méthodes, appelées méthodes CRUD, sont fournies par le ContentResolver. Ainsi, si mon ContentResolver demande poliment à un ContentProvider de lire des entrées dans la base de données de l'application dans laquelle se trouve ce ContentProvider, il appellera sur lui-même la méthode lireCesDonnées pour que soit appelée sur le ContentProvider la même méthode lireCesDonnées.

L'objet de type ContentResolver dans le processus de l'application cliente et l'objet de type ContentProvider de l'application qui fournit les données gèrent automatiquement les communications inter-processus, ce qui est bien parce que ce n'est pas une tâche aisée du tout. ContentProvider sert aussi comme une couche d'abstraction entre le référentiel de données et l'apparence extérieure des données en tant que tables.

Pour récupérer le gestionnaire des fournisseurs de contenu, on utilise la méthode de Context appelée ContentResolver getContentResolver (). Vous aurez ensuite besoin d'une URI pour déterminer à quel fournisseur de contenu vous souhaitez accéder.

L'URI des fournisseurs de contenu

Le schéma d'une URI qui représente un fournisseur de contenu est content. Ainsi, ce type d'URI commence par content://.

Après le schéma, on trouve l'information. Comme dans le cas des URL sur internet, cette information sera un chemin. Ce chemin est dit hiérarchique : plus on rajoute d'informations, plus on devient précis sur le contenu voulu. La première partie du chemin s'appelle l'autorité. Elle est utilisée en tant qu'identifiant unique afin de pouvoir différencier les fournisseurs dans le registre des fournisseurs que tient Android. Un peu comme un nom de domaine sur internet. Si vous voulez aller sur le Site du Zéro , vous utiliserez le nom de domaine www.siteduzero.com. Ici, le schéma est http (dans le cas d'une URL, le schéma est le protocole de communication utilisé pour recevoir et envoyer des informations) et l'autorité est www.siteduzero.com, car elle permet de retrouver le site de manière unique. Il n'y a aucun autre site auquel vous pourrez accéder en utilisant l'adresse www.siteduzero.com.

Si on veut rentrer dans une partie spécifique du Site du Zéro, on va ajouter des composantes au chemin et chaque composante permet de préciser un peu plus l'emplacement ciblé : http:/www.siteduzero.com/forum/android/demande_d_aide.html (cette URL est bien entendu totalement fictive :D ).

Comme vous pouvez le voir, les composantes sont séparées par des « / ». Ces composantes sont appelées des segments. On retrouve ainsi le segment forum qui nous permet de savoir qu'on se dirige vers les forums, puis android qui permet de savoir qu'on va aller sur un forum dédié à Android, et enfin demande_d_aide.html qui permet de se diriger vers le forum Android où on peut demander de l'aide.

Les URI pour les fournisseurs de contenu sont similaires. L'autorité seule est totalement nécessaire et chaque segment permet d'affiner un peu la recherche. Par exemple, il existe une API pour accéder aux données associées aux contacts enregistrés dans le téléphone : ContactsContract. Elle possède plusieurs tables, dont ContactsContract.Data qui contient des données sur les contacts (numéros de téléphone, adresses e-mail, comptes Facebook, etc.), ContactsContract.RawContacts qui contient les contacts en eux-mêmes, et enfin ContactsContract.Contacts qui fait le lien entre ces deux tables, pour lier un contact à ses données personnelles.

Pour accéder à ContactsContract, on peut utiliser l'URI content://com.android.contacts/. Si je cherche uniquement à accéder à la table Contact, je peux utiliser l'URI content://com.android.contacts/contact. Néanmoins, je peux affiner encore plus la recherche en ajoutant un autre segment qui indiquera l'identifiant du contact recherché : content://com.android.contacts/contact/18.

Ainsi, si j'effectue une recherche avec content://com.android.contacts/contact sur mon téléphone, j'aurai 208 résultats, alors que si j'utilise content://com.android.contacts/contact/18 je n'aurai qu'un résultat, celui d'identifiant 18.

De ce fait, le schéma sera content:// et l'autorité sera composée du nom du package. Le premier segment indiquera la table dans laquelle il faut chercher et le deuxième la composante de la ligne à récupérer : content://sdz.chapitreQuatre.Provider/Client/5. Ici, je récupère la cinquième entrée de ma table Client dans mon application Provider qui se situe dans le package sdz.chapitreQuatre.

Android possède nativement un certain nombre de fournisseurs de contenu qui sont décrits dans android.provider. Vous trouverez une liste de ces fournisseurs sur la documentation. On trouve parmi ces fournisseurs des accès aux données des contacts, des appels, des médias, etc. Chacune de ces classes possède une constante appelée CONTENT_URI qui est en fait l'URI pour accéder au fournisseur qu'elles incarnent. Ainsi, pour accéder au fournisseur de contenu de ContactsContract.Contacts, on pourra utiliser l'URI ContactsContract.Contacts.CONTENT_URI.

On trouve par exemple :

Nom

Description

Interface

Contact

Permet l'accès aux données des contacts de l'utilisateur.

La base est ContactsContract, mais il existe une vingtaine de façons d'accéder à ces informations.

Magasin multimédia

Liste les différents médias disponibles sur le support, tels que les images, vidéos, fichiers audios, etc.

La base est MediaStore, mais il existe encore une fois un bon nombre de dérivés, par exemple MediaStore.Audio.Artists liste tous les artistes dans votre magasin.

Navigateur

Les données de navigation telles que l'historique ou les archives des recherches.

On a Browser.SearchColumns pour les historiques des recherches et Browser.BookmarkColumns pour les favoris de l'utilisateur.

Appel

Appels passés, reçus et manqués par l'utilisateur.

On peut trouver ces appels dans CallLog.Calls.

Dictionnaire

Les mots que connaît le dictionnaire utilisateur.

Ces mots sont gérés avec UserDictionary.Words.

Il existe des API pour vous aider à construire les URI pour les fournisseurs de contenu. Vous connaissez déjà Uri.Builder, mais il existe aussi ContentUris rien que pour les fournisseurs de contenu. Il contient par exemple la méthode statique Uri ContentUris.withAppendedId(Uri contentUri, long id) avec contentUri l'URI et id l'identifiant de la ligne à récupérer :

Uri client = ContentUris.withAppendedId(Uri.parse("content://sdz.chapitreQuatre.Provider/Client/"), 5);
Effectuer des opérations sur un fournisseur de contenu

Vous verrez ici d'énormes ressemblances avec la manipulation des bases de données, c'est normal, les deux API se fondent sur les mêmes principes fondamentaux. Il existe deux objets sur lesquels on peut effectuer les requêtes. Soit directement sur le ContentResolver, auquel cas vous devrez fournir à chaque fois l'URI du fournisseur de contenu visé. Soit, si vous effectuez les opérations sur le même fournisseur à chaque fois, vous pouvez utiliser plutôt un ContentProviderClient, afin de ne pas avoir à donner l'URI à chaque fois. On peut obtenir un ContentProviderClient en faisant ContentProviderClient acquireContentProviderClient(String name) sur un ContentResolver, name étant l'autorité du fournisseur.

Il n'est pas nécessaire de fermer un ContentResolver, cependant il faut appliquer boolean release() sur un ContentProviderClient pour aider le système à libérer de la mémoire. Exemple :

ContentProviderClient client = getContentResolver().acquireContentProviderClient("content://sdz.chapitreQuatre.Provider/Client/");

  // …   

client.release();
Ajouter des données

Il existe deux méthodes pour ajouter des données. Il y a Uri insert(Uri url, ContentValues values), qui permet d'insérer une valeur avec un ContentValues que nous avons appris à utiliser avec les bases de données. L'URI retournée représente la nouvelle ligne insérée.

ContentValues values = new ContentValues();
		
values.put(DatabaseHandler.METIER_INTITULE, "Autre");
values.put(DatabaseHandler.METIER_SALAIRE, 0);

contentResolver.insert(MetierProvider.CONTENT_URI, values);

Il est aussi possible d'utiliser int bulkInsert(Uri url, ContentValues[] initialValues) pour insérer plusieurs valeurs à la fois. Cette méthode retourne le nombre de lignes créées.

Récupérer des données

Il n'existe qu'une méthode cette fois : Cursor query(Uri uri, String[] projection, String selection, String[] selectionArgs, String sortOrder) avec les mêmes paramètres que d'habitude :

Les résultats sont présentés dans un Cursor.

Par exemple, pour récupérer tous les utilisateurs dont le nom est « Apol » on peut faire :

Cursor c = contentResolver.query(Uri.parse("content://sdz.chapitreTrois.Membre"), null, "nom = ?", new String[] {"Apol"}, null);
Mettre à jour des données

On utilise int update(Uri uri, ContentValues values, String where, String[] selectionArgs) qui retourne le nombre de lignes mises à jour. Par exemple, pour changer le nom du métier « Autre » en « Les autres encore », on fera :

ContentValues values = new ContentValues();
		
values.put(DatabaseHandler.METIER_INTITULE, "Les autres encore");

int nombre = contentResolver.update(Uri.parse("content://sdz.chapitreTrois.Membre"), values, "metier = ?", new String[]{"Autre"});
Supprimer des données

Pour cela, il existe int delete(Uri url, String where, String[] selectionArgs) qui retourne le nombre de lignes mises à jour. Ainsi, pour supprimer les membres de nom « Apol » et de prénom « Lidore », on fera :

int nombre = contentResolver.delete(Uri.parse("content://sdz.chapitreTrois.Membre"), "nom = ?, prenom = ?", new String[] {"Apol", "Lidore"});
Fatigué(e) de lire sur un écran ? Découvrez ce cours en livre.

Le partage de contenus entre applications Créer un fournisseur

Créer un fournisseur

Côté client : accéder à des fournisseurs Créer un AppWidget

Créer un fournisseur

Maintenant que vous savez exploiter les fournisseurs de contenu, on va apprendre à en créer pour que vous puissiez mettre vos bases de données à disposition d'autres applications. Comme je l'ai déjà dit, il n'est pas rare qu'une application n'ait pas de fournisseur, parce qu'on les utilise uniquement pour certaines raisons particulières :

Une autre raison de ne construire un fournisseur que si nécessaire est qu'il ne s'agit pas d'une tâche triviale : la quantité de travail peut être énorme et la présence d'un fournisseur peut compromettre votre application si vous ne vous protégez pas.

La préparation de la création d'un fournisseur de contenu se fait en plusieurs étapes.

L'URI

Vous l'avez bien compris, pour identifier les données à récupérer, l'utilisateur aura besoin d'une URI. Elle contiendra une autorité afin de permettre la récupération du fournisseur de contenu et un chemin pour permettre d'affiner la sélection et choisir une table, un fichier ou encore une ligne dans une table.

Le schéma

Il permet d'identifier quel type de contenu désigne l'URI. Vous le savez déjà, dans le cas des fournisseurs de contenu, ce schéma sera content://.

L'autorité

Elle sera utilisée comme identifiant pour Android. Quand on déclare un fournisseur dans le Manifest, elle sera inscrite dans un registre qui permettra de la distinguer parmi tous les fournisseurs quand on y fera appel. De manière standard, on utilise le nom du package dans l'autorité afin d'éviter les conflits avec les autres fournisseurs. Ainsi, si le nom de mon package est sdz.chapitreQuatre.example, alors pour le fournisseur j'utiliserai sdz.chapitreQuatre.example.provider.

Le chemin

Il n'y a rien d'obligatoire, mais en général le premier segment de chemin est utilisé pour identifier une table et le second est utilisé comme un identifiant. De ce fait, si on a deux tables table1 et table2, on peut envisager d'y accéder avec sdz.chapitreQuatre.example.provider/table1 et sdz.chapitreQuatre.example.provider/table2. Ensuite, pour avoir le cinquième élément de table1, on fait sdz.chapitreQuatre.example.provider/table1/5 .

Vous pouvez avoir plusieurs segments ou faire en sorte qu'un segment ne corresponde pas à une table, c'est votre choix.

UriMatcher

Comme il existe beaucoup d'URI, il va falloir une technique pour toutes les gérer. C'est pourquoi je vais vous apprendre à utiliser UriMatcher qui analysera tout seul les URI et prendra les décisions pour vous.

On crée un UriMatcher toujours de la même manière :

UriMatcher membreMatcher = new UriMatcher(UriMatcher.NO_MATCH);

Cependant on n'utilisera qu'un seul UriMatcher par classe, alors on le déclarera en tant qu'attribut de type static final :

private static final UriMatcher membreMatcher = new UriMatcher(UriMatcher.NO_MATCH);

On va ensuite ajouter les différentes URI que pourra accepter le fournisseur, et on associera à chacune de ces URI un identifiant. De cette manière, on donnera des URI à notre UriMatcher et il déterminera tout seul le type de données associé.

Pour ajouter une URI, on utilise void addURI(String authority, String path, int code), avec l'autorité dans authority, path qui incarne le chemin (on peut mettre # pour symboliser un nombre et * pour remplacer une quelconque chaîne de caractères) et enfin code l'identifiant associé à l'URI. De plus, comme notre UriMatcher est statique, on utilise ces ajouts dans un bloc static dans la déclaration de notre classe :

class maClass {
    // Autorité de ce fournisseur
    public static final String AUTHORITY = "sdz.chapitreQuatre.provider.MembreProvider";

    private static final int DIR = 0;
    private static final int ITEM = 1;

    private static final UriMatcher membreMatcher = new UriMatcher(UriMatcher.NO_MATCH);

    static {
        // Correspondra à content://sdz.chapitreQuatre.provider.MembreProvider/metier
        membreMatcher.addURI(AUTHORITY, "metier", DIR);
        // Correspondra à content://sdz.chapitreQuatre.provider.MembreProvider/metier/un_nombre
        membreMatcher.addURI(AUTHORITY, "metier/#", ITEM);
    }

    // ...

}

Enfin, on vérifie si une URI correspond aux filtres installés avec int match(Uri uri), la valeur retournée étant l'identifiant de l'URI analysée :

switch(membreMatcher.match(Uri.parse("content://sdz.chapitreQuatre.provider.MembreProvider/metier/5") {
  case -1:
  // Si l'URI passée ne correspond à aucun filtre
  break;

  case 0:
  // Si l'URI passée est content://sdz.chapitreQuatre.provider.MembreProvider/metier
  break;

  case 1:
  // C'est le cas ici ! Notre URI est de la forme content://sdz.chapitreQuatre.provider.MembreProvider/metier/#
  break;
}
Le type MIME

Android a besoin de connaître le type MIME des données auxquelles donne accès votre fournisseur de contenu, afin d'y accéder sans avoir à préciser leur structure ou leur implémentation. On a de ce fait besoin d'une méthode qui indique ce type (String getType(Uri uri)) dont le retour est une chaîne de caractères qui contient ce type MIME.

Cette méthode devra être capable de retourner deux formes de la même valeur en fonction de ce que veut l'utilisateur : une seule valeur ou une collection de valeurs. En effet, vous vous souvenez, un type MIME qui n'est pas officiel doit prendre sous Android la forme vnd.android.cursor.X avec X qui vaut item pour une ligne unique et dir pour une collection de lignes. Il faut ensuite une chaîne qui définira le type en lui-même, qui doit respecter la forme vnd.<nom unique>.<type>.

Voici ce que j'ai choisi :

vnd.android.cursor.item/vnd.sdz.chapitreQuatre.example.provider.table1
vnd.android.cursor.dir/vnd.sdz.chapitreQuatre.example.provider.table1

C'est ici que l'UriMatcher prendra tout son intérêt :

public static final String AUTHORITY = "sdz.chapitreQuatre.provider.MembreProvider";
public static final String TABLE_NAME = "metier";

public static final String TYPE_DIR =
    "vnd.android.cursor.dir/vnd." + AUTHORITY + "." + TABLE_NAME;
public static final String TYPE_ITEM =
    "vnd.android.cursor.item/vnd." + AUTHORITY + "." + TABLE_NAME;

public String getType(Uri uri) {
    // Regardez dans l'exemple précédent, pour toute une table on avait la valeur 0
    if (membreMatcher.match(uri) == 0) {
        return(TYPE_DIR);
    }

    // Et si l'URI correspondait à une ligne précise dans une table, elle valait 1
    return(TYPE_ITEM);
}
Le stockage

Comment allez-vous stocker les données ? En général, on utilise une base de données, mais vous pouvez très bien opter pour un stockage sur support externe. Je vais me concentrer ici sur l'utilisation des bases de données.

On va avoir une classe qui représente la base de données et, à l'intérieur de cette classe, des classes internes constantes qui représenteront chaque table. Une classe constante est une classe déclarée avec les modificateurs static final. Cette classe contiendra des attributs constants (donc qui possèdent aussi les attributs static final) qui définissent les URI, le nom de la table, le nom de ses colonnes, les types MIME ainsi que toutes les autres données nécessaires à l'utilisation du fournisseur. L'objectif de cette classe, c'est d'être certains que les applications qui feront appel au fournisseur pourront le manipuler aisément, même si certains changements sont effectués au niveau de la valeur des URI, du nom des colonnes ou quoi que ce soit d'autre. De plus, les classes constantes aident les développeurs puisque les constantes ont des noms mnémoniques plus pratiques à utiliser que si on devait retenir toutes les valeurs.

Bien entendu, comme les développeurs n'auront pas accès au code en lui-même, c'est à vous de bien documenter le code pour qu'ils puissent utiliser vos fournisseurs de contenu.

import android.content.UriMatcher;
import android.net.Uri;
import android.provider.BaseColumns;

public class MembreDatabase {
    // Autorité de ce fournisseur
    public static final String AUTHORITY = "sdz.chapitreQuatre.provider.MembreProvider";
    // Nom du fichier qui représente la base
    public static final String NAME = "membre.db";
    // Version de la base
    public static final int VERSION = 1;

    private static final int DIR = 0;
    private static final int ITEM = 1;
    
    private static final UriMatcher membreMatcher = new UriMatcher(UriMatcher.NO_MATCH);

    public static final class Metier implements BaseColumns {
        static {
          membreMatcher.addURI(AUTHORITY, "metier", DIR);
          membreMatcher.addURI(AUTHORITY, "metier/#", ITEM);
        } 
        
        // Nom de la table
        public static final String TABLE_NAME = "metier";

        // URI
        public static final Uri CONTENT_URI =
            Uri.parse("content://" + AUTHORITY + "/" + TABLE_NAME);

        // Types MIME
        public static final String TYPE_DIR =
            "vnd.android.cursor.dir/vnd." + AUTHORITY + "." + TABLE_NAME;
        public static final String TYPE_ITEM =
            "vnd.android.cursor.item/vnd." + AUTHORITY + "." + TABLE_NAME;

        // Attributs de la table
        public static final String INTITULE = "intitule";
        public static final String SALAIRE = "salaire";
    }
}

Comme vous pouvez le voir, ma classe Metier dérive de BaseColumns. Il s'agit d'une petite classe qui définit deux attributs indispensables : _ID (qui représente l'identifiant d'une ligne) et _COUNT (qui représente le nombre de lignes dans une requête).

Le Manifest

Chaque fournisseur de contenu s'enregistre sur un appareil à l'aide du Manifest. On aura besoin de préciser une autorité ainsi qu'un identifiant et la combinaison des deux se doit d'être unique. Cette combinaison n'est que la base utilisée pour constituer les requêtes de contenu. Le nœud doit être de type provider, puis on verra ensuite deux attributs : android:name pour le nom du composant (comme pour tous les composants) et android:authorities pour l'autorité.

<provider android:name=".MembreProvider"
    android:authorities="sdz.chapitreQuatre.provider.MembreProvider" />
La programmation

On fait dériver une classe de ContentProvider pour gérer les requêtes qui vont s'effectuer sur notre fournisseur de contenu. Chaque opération qu'effectuera une application sur votre fournisseur de contenu sera à gérer dans la méthode idoine. Je vais donc vous présenter le détail de chaque méthode.

boolean onCreate()

Cette méthode de callback est appelée automatiquement dès qu'un ContentResolver essaie d'y accéder pour la première fois.

Le plus important ici est d'éviter les opérations qui prennent du temps, puisqu'il s'agit du démarrage, sinon celui-ci durera trop longtemps. Je pense par exemple à éviter les initialisations qui pourraient prendre du temps (comme créer, ouvrir, mettre à jour ou analyser la base de données), de façon à permettre aux applications de se lancer plus vite, d'éviter les efforts inutiles si le fournisseur n'est pas nécessaire, d'empêcher les erreurs de base de données (comme par exemple un disque plein), ou d'arrêter le lancement de l'application. De ce fait, faites en sorte de ne jamais appeler getReadableDatabase() ou getWritableDatabase() dans cette méthode.

La meilleure chose à faire, est d'implémenter onOpen(SQLiteDatabase) comme nous avons appris à le faire, pour initialiser la base de données quand elle est ouverte pour la première fois (dès que le fournisseur reçoit une quelconque requête concernant la base).

Par exemple, vous pouvez créer un SQLiteOpenHelper dans onCreate(), mais ne créez les tables que la première fois que vous ouvrez vraiment la base. Rappelez-vous que la première fois que vous appelez getWritableDatabase() on fera automatiquement appel à onCreate() de SQLiteOpenHelper.

N'oubliez pas de retourner true si tout s'est bien déroulé.

public boolean onCreate() {
  // Je crée mon Handler comme nous l'avons vu dans le chapitre sur les bases de données
  mHandler = new DatabaseHandler(getContext(), VERSION);

  // Et si tout s'est bien passé, je retourne true
  return((mHandler == null) ? false : true);

  // Et voilà, on n'a pas ouvert ni touché à la base !
}
Cursor query(Uri uri, String[] projection, String selection, String[] selectionArgs, String sortOrder)

Permet d'effectuer des recherches sur la base. Elle doit retourner un Cursor qui contient le résultat de la recherche ou doit lancer une exception en cas de problème. S'il n'y a pas de résultat qui correspond à la recherche, alors il faut renvoyer un Cursor vide, et non null, qui est plutôt réservé aux erreurs.

public Cursor query(Uri url, String[] projection, String selection, String[] selectionArgs, String sort) {
  SQLiteQueryBuilder builder = new SQLiteQueryBuilder();

  builder.setTables(DatabaseHandler.METIER_TABLE_NAME);

  Cursor c = builder.query(mHandler.getReadableDatabase(), projection, selection, selectionArgs, null, null, sort);
  c.setNotificationUri(getContext().getContentResolver(), url);
  return(c);
}
Uri insert(Uri uri, ContentValues values)

On l'utilise pour insérer des données dans le fournisseur. Elle doit retourner l'URI de la nouvelle ligne. Comme vous le savez déjà, ce type d'URI doit être constitué de l'URI qui caractérise la table suivie de l'identifiant de la ligne.

Afin d'alerter les éventuels observateurs qui suivent le fournisseur, on indique que l'ensemble des données a changé avec la méthode void notifyChange(Uri uri, ContentObserver observer), uri indiquant les données qui ont changé et observer valant null.

public Uri insert (Uri url, ContentValues initialValues) {
  long id = mHandler.getWritableDatabase().insert(DatabaseHandler.METIER_TABLE_NAME,    DatabaseHandler.METIER_KEY,    initialValues);
  if (id > -1) {
    Uri uri = ContentUris.withAppendedId(CONTENT_URI, rowID);
    getContext().getContentResolver().notifyChange(uri, null);
    return uri;
  }
  return null;
}
int update(Uri uri, ContentValues values, String selection, String[] selectionArgs)

Met à jour des données dans le fournisseur. Il faut retourner le nombre de lignes modifiées. N'oubliez pas d'alerter les observateurs avec notifyChange() encore une fois.

public int update (Uri url, ContentValues values, String where, String[] whereArgs) {
  int count = mHandler.getWritableDatabase().update(DatabaseHandler.METIER_TABLE_NAME, values, where, whereArgs);
  getContext().getContentResolver().notifyChange(url, null);
  return count;
}
int delete(Uri uri, String selection, String[] selectionArgs)

Supprime des éléments du fournisseur et doit retourner le nombre de lignes supprimées. Pour alerter les observateurs, utilisez encore une fois void notifyChange(Uri uri, ContentObserver observer).

public int delete(Uri url, String where, String[] whereArgs) {
  int count = mHandler.getWritableDatabase().delete(DatabaseHandler.METIER_TABLE_NAME, where, whereArgs);
  getContext().getContentResolver().notifyChange(url, null);
  return count;
}
String getType(Uri uri)

Retourne le type MIME des données concernées par uri. Vous connaissez déjà cette méthode par cœur !

public String getType(Uri uri) {
  if (membreMatcher.match(uri) == 0) {
    return(TYPE_DIR);
  }

  return(TYPE_ITEM);
}
Fatigué(e) de lire sur un écran ? Découvrez ce cours en livre.

Côté client : accéder à des fournisseurs Créer un AppWidget

Créer un AppWidget

Créer un fournisseur L'interface graphique

Comme vous le savez probablement, une des forces d'Android est son côté personnalisable. Un des exemples les plus probants est qu'il est tout à fait possible de choisir les éléments qui se trouvent sur l'écran d'accueil. On y trouve principalement des icônes, mais les utilisateurs d'Android sont aussi friands de ce qu'on appelle les « AppWidgets », applications miniatures destinées à être utilisées dans d'autres applications. Ce AppWidgets permettent d'améliorer une application à peu de frais en lui ajoutant un compagnon permanent. De plus, mettre un AppWidget sur son écran d'accueil permet à l'utilisateur de se rappeler l'existence de votre produit et par conséquent d'y accéder plus régulièrement. Par ailleurs, les AppWidgets peuvent accorder un accès direct à certaines fonctionnalités de l’application sans avoir à l'ouvrir, ou même ouvrir l'application ou des portions de l'application.

Un AppWidget est divisé en plusieurs unités, toutes nécessaires pour fonctionner. On retrouve tout d'abord une interface graphique qui détermine quelles sont les vues qui le composent et leurs dispositions. Ensuite, un élément gère le cycle de vie de l'AppWidget et fait le lien entre l'AppWidget et le système. Enfin, un dernier élément est utilisé pour indiquer les différentes informations de configuration qui déterminent certains aspects du comportement de l'AppWidget. Nous allons voir tous ces éléments, comment les créer et les manipuler.

L'interface graphique

Créer un AppWidget Définir les propriétés

L'interface graphique

La première chose à faire est de penser à l'interface graphique qui représentera la mise en page de l'AppWidget. Avant de vous y mettre, n'oubliez pas de réfléchir un peu. Si votre AppWidget est l'extension d'une application, faites en sorte de respecter la même charte graphique de manière à assurer une véritable continuité dans l'utilisation des deux programmes. Le pire serait qu'un utilisateur ne reconnaisse pas votre application en voyant un AppWidget et n'arrive pas à associer les deux dans sa tête.

Vous allez comme d'habitude devoir créer un layout dans le répertoire res/layout/. Cependant, il ne peut pas contenir toutes les vues qui existent. Voici les layouts acceptés :

… ainsi que les widgets acceptés :

Pourquoi uniquement ces vues-là ?

Toutes les vues ne sont pas égales. Ces vues-là sont des RemoteViews, c'est-à-dire qu'on peut y avoir accès quand elles se trouvent dans un autre processus que celui dans lequel on travaille. Au lieu de désérialiser une hiérarchie de vues comme on le fait d'habitude, on désérialisera un layout dans un objet de type RemoteViews. Il est ainsi possible de configurer les vues dans notre receiver pour les rendre accessibles à une autre activité, celle de l'écran d'accueil par exemple.

L'une des contreparties de cette technique est que vous ne pouvez pas implémenter facilement la gestion des évènements avec un OnClickListener par exemple. À la place, on va attribuer un PendingIntent à notre RemoteViews de façon à ce qu'il sache ce qu'il doit faire en cas de clic, mais nous le verrons plus en détail bientôt.

Enfin, sachez qu'on ne retient pas de référence à des RemoteViews, tout comme on essaie de ne jamais faire de référence à des context.

Voici un exemple standard :

<?xml version="1.0" encoding="utf-8"?>
<LinearLayout xmlns:android="http://schemas.android.com/apk/res/android"
  android:gravity="center"
  android:orientation="vertical"
  android:layout_width="wrap_content"
  android:layout_height="wrap_content"
  android:background="@drawable/background" >
  <TextView
    android:layout_width="fill_parent"
    android:layout_height="wrap_content"
    android:id="@+id/title"
    android:textColor="#ff00ff00"
    android:text="@string/title"
    android:background="@drawable/black"
    android:gravity="center" />
  <Button
    android:id="@+id/bouton"
    android:layout_width="146dip"
    android:layout_height="72dip"
    android:text="@string/bouton"
    android:background="@drawable/black"
    android:gravity="center" />
</LinearLayout>

Vous remarquerez que j'ai utilisé des valeurs bien précises pour le bouton. En effet, il faut savoir que l'écran d'accueil est divisé en cellules. Une cellule est l'unité de base de longueur dans cette application, par exemple une icône fait une cellule de hauteur et une cellule de largeur. La plupart des écrans possèdent quatre cellules en hauteur et quatre cellules en largeur, ce qui donne 4 imes 4 = 16 cellules en tout.

Pour déterminer la mesure que vous désirez en cellules, il suffit de faire le calcul (74 imes N) - 2 avec N le nombre de cellules voulues. Ainsi, j'ai voulu que mon bouton fasse une cellule de hauteur, ce qui donne (74 imes 1) - 2 = 72 dp.

Fatigué(e) de lire sur un écran ? Découvrez ce cours en livre.

Créer un AppWidget Définir les propriétés

Définir les propriétés

L'interface graphique Le code

Définir les propriétés

Maintenant, il faut préciser différents paramètres de l'AppWidget dans un fichier XML. Ce fichier XML représente un objet de type AppWidgetProviderInfo.

Tout d'abord, la racine est de type <appwidget-provider> et doit définir l'espace de nommage android, comme ceci :

<appwidget-provider xmlns:android="http://schemas.android.com/apk/res/android" />

Vous pouvez définir la hauteur minimale de l'AppWidget avec android:minHeight et sa largeur minimale avec android:minWidth. Les valeurs à indiquer sont en dp comme pour le layout.

Ensuite, on utilise android:updatePeriodMillis pour définir la fréquence de mise à jour voulue, en millisecondes. Ainsi, android:updatePeriodMillis="60000" fait une minute, android:updatePeriodMillis="3600000" fait une heure, etc. Puis on utilise android:initialLayout pour indiquer la référence au fichier XML qui indique le layout de l'AppWidget. Enfin, vous pouvez associer une activité qui permettra de configurer l'AppWidget avec android:configure.

Voici par exemple ce qu'on peut trouver dans un fichier du genre res/xml/appwidget_info.xml :

<appwidget-provider xmlns:android="http://schemas.android.com/apk/res/android" 
  android:minHeight="220dp"
  android:minWidth="146dp"
  android:updatePeriodMillis="3600000"
  android:initialLayout="@layout/widget"
  android:configure="sdz.chapitreQuatre.WidgetExample.AppWidgetConfigure" />
Fatigué(e) de lire sur un écran ? Découvrez ce cours en livre.

L'interface graphique Le code

Le code

Définir les propriétés Déclarer l'AppWidget dans le Manifest

Le code

Le receiver

Le composant de base qui permettra l’interaction avec l'AppWidget est AppWidgetProvider. Il permet de gérer tous les évènements autour de la vie de l'AppWidget. AppWidgetProvider est une classe qui dérive de BroadcastReceiver, elle va donc recevoir les divers broadcast intents qui sont émis et qui sont destinés à l'AppWidget. On retrouve quatre évènements pris en compte : l'activation, la mise à jour, la désactivation et la suppression. Comme d'habitude, chaque période de la vie d'un AppWidget est représentée par une méthode de callback.

La mise à jour

La méthode la plus importante est celle relative à la mise à jour, vous devrez l'implémenter chaque fois. Il s'agit de public void onUpdate(Context context, AppWidgetManager appWidgetManager, int[] appWidgetIds) avec comme paramètres :

Cette méthode sera appelée à chaque expiration du délai updatePeriodMillis.

Ainsi, dans cette méthode, on va récupérer l'arbre de RemoteViews qui constitue l'interface graphique et on mettra à jour les vues qui ont besoin d'être mises à jour. Pour récupérer un RemoteViews, on utilisera le constructeur RemoteViews(String packageName, int layoutId) qui a besoin du nom du package du context dans packageName (on le récupère facilement avec la méthode String getPackageName() de Context) et l'identifiant du layout dans layoutId.

Vous pouvez ensuite manipuler n'importe quelle vue qui se trouve dans cette hiérarchie à l'aide de diverses méthodes de manipulation. Par exemple, pour changer le texte d'un TextView, on fera void setTextViewText(int viewId, CharSequence text) avec viewId l'identifiant du TextView et le nouveau text. Il n'existe bien entendu pas de méthodes pour toutes les méthodes que peuvent exécuter les différentes vues, c'est pourquoi RemoteViews propose des méthodes plus génériques qui permettent d'appeler des méthodes sur les vues et de leur passer des paramètres. Par exemple, un équivalent à :

remote.setTextViewText(R.id.textView, "Machin")

… pourrait être :

remote.setString(R.id.textView, "setText", "Machin")

On a en fait fait appel à la méthode setText de TextView en lui passant un String.

Maintenant que les modifications ont été faites, il faut les appliquer. En effet, elles ne sont pas effectives toutes seules, il vous faudra utiliser la méthode void updateAppWidget(int appWidgetId, RemoteViews views) avec appWidgetId l'identifiant du widget qui contient les vues et views la racine de type RemoteViews.

@Override
public void onUpdate(Context context, AppWidgetManager appWidgetManager, int[] appWidgetIds) {
  // Pour chaque instance de notre AppWidget
  for (int i = 0 ; i < appWidgetIds.length ; i++) {
    // On crée la hiérarchie sous la forme d'un RemotViews
    RemoteViews views = new RemoteViews(context.getPackageName(), R.layout.my_widget_layout);

    // On récupère l'identifiant du widget actuel
    int id = appWidgetIds[i];
    // On met à jour toutes les vues du widget
    appWidgetManager.updateAppWidget(id, views);
  }
}
Les autres méthodes

Tout d'abord, comme AppWidgetProvider dérive de BroadcastReceiver, on pourra retrouver les méthodes de BroadcastReceiver, dont public void onReceive(Context context, Intent intent) qui est activé dès qu'on reçoit un broadcast intent.

La méthode public void onEnabled(Context context) n'est appelée que la première fois qu'un AppWidget est créé. Si l'utilisateur place deux fois un AppWidget sur l'écran d'accueil, alors cette méthode ne sera appelée que la première fois. Le broadcast intent associé est APP_WIDGET_ENABLED.

Ensuite, la méthode public void onDeleted(Context context, int[] appWidgetIds) est appelée à chaque fois qu'un AppWidget est supprimé. Il répond au broadcast intent APP_WIDGET_DELETED.

Et pour finir, quand la toute dernière instance de votre AppWidget est supprimée, le broadcast intent APP_WIDGET_DISABLED est envoyé afin de déclencher la méthode public void onDisabled(Context context).

L'activité de configuration

C'est très simple, il suffit de créer une classe qui dérive de PreferenceActivity comme vous savez déjà le faire.

Fatigué(e) de lire sur un écran ? Découvrez ce cours en livre.

Définir les propriétés Déclarer l'AppWidget dans le Manifest

Déclarer l'AppWidget dans le Manifest

Le code Application : un AppWidget pour accéder aux tutoriels du Site du Zéro

Déclarer l'AppWidget dans le Manifest

Le composant de base qui représente votre application est le AppWidgetProvider, c'est donc lui qu'il faut déclarer dans le Manifest. Comme AppWidgetProvider dérive de BroadcastReceiver, il faut déclarer un nœud de type <receiver>. Cependant, contrairement à un BroadcastReceiver classique où l'on pouvait ignorer les attributs android:icon et android:label, ici il vaut mieux les déclarer. En effet, ils sont utilisés pour donner des informations sur l'écran de sélection des widgets :

<receiver 
  android:name=".AppWidgetProviderExample"
  android:label="@string/nom_de_l_application"
  android:icon="@drawable/icone">
  …
</receiver>

Il faut bien entendu rajouter des filtres à intents dans ce receiver, sinon il ne se lancera jamais. Le seul broadcast intent qui nous intéressera toujours est android.appwidget.action.APPWIDGET_UPDATE qui est envoyé à chaque fois qu'il faut mettre à jour l'AppWidget :

<intent-filter>
  <action android:name="android.appwidget.action.APPWIDGET_UPDATE"/>
</intent-filter>

Ensuite, pour définir l'AppWidgetProviderInfo, il faut utiliser un élément de type <meta-data> avec les attributs android:name qui vaut android.appwidget.provider et android:resource qui est une référence au fichier XML qui contient l'AppWidgetProviderInfo :

<meta-data android:name="android.appwidget.provider"
  android:resource="@xml/appwidget_info" />

Ce qui donne au complet :

<receiver 
  android:name=".AppWidgetProviderExample"
  android:label="@string/nom_de_l_application"
  android:icon="@drawable/icone">
  <intent-filter>
    <action android:name="android.appwidget.action.APPWIDGET_UPDATE"/>
  </intent-filter>
  <meta-data android:name="android.appwidget.provider"
    android:resource="@xml/appwidget_info" />
</receiver>
Fatigué(e) de lire sur un écran ? Découvrez ce cours en livre.

Le code Application : un AppWidget pour accéder aux tutoriels du Site du Zéro

Application : un AppWidget pour accéder aux tutoriels du Site du Zéro

Déclarer l'AppWidget dans le Manifest La connectivité réseau

Application : un AppWidget pour accéder aux tutoriels du Site du Zéro

On va créer un AppWidget qui ne sera pas lié à une application. Il permettra de choisir quel tutoriel du Site du Zéro l'utilisateur souhaite visualiser.

Résultat attendu

Mon AppWidget ressemble à la figure suivante. Évidemment, vous pouvez modifier le design pour obtenir quelque chose de plus… esthétique. Là, c'est juste pour l'exemple.

Cet AppWidget permet d'accéder à des tutoriels du Site du Zéro
Cet AppWidget permet d'accéder à des tutoriels du Site du Zéro

On peut cliquer sur le titre du tutoriel pour lancer le tutoriel dans un navigateur. Les deux boutons permettent de naviguer dans la liste des tutoriels disponibles.

Aspect technique

Pour permettre aux trois boutons (celui qui affiche le titre est aussi un bouton) de réagir aux clics, on va utiliser la méthode void setOnClickPendingIntent(int viewId, PendingIntent pendingIntent) de RemoteViews avec viewId l'identifiant du bouton et pendingIntent le PendingIntent qui contient l'Intent qui sera exécuté en cas de clic.

Afin de faire en sorte qu'un intent lance la mise à jour de l'AppWidget, on lui mettra comme action AppWidgetManager.ACTION_APPWIDGET_UPDATE et comme extra les identifiants des widgets à mettre à jour ; l'identifiant de cet extra sera AppWidgetManager.EXTRA_APPWIDGET_ID :

intent.setAction(AppWidgetManager.ACTION_APPWIDGET_UPDATE);
intent.putExtra(AppWidgetManager.EXTRA_APPWIDGET_IDS, appWidgetIds);

Comme AppWidgetProvider dérive de BroadcastReceiver, vous pouvez implémenter void onReceive(Context context, Intent intent) pour gérer chaque intent qui lance ce receiver.

Ma solution

Tout d'abord je déclare mon layout :

<?xml version="1.0" encoding="utf-8"?>
<LinearLayout xmlns:android="http://schemas.android.com/apk/res/android"
  android:layout_width="fill_parent"
  android:layout_height="fill_parent"
  android:orientation="vertical"
  android:background="@drawable/background" >

  <Button android:id="@+id/link"
    android:layout_width="fill_parent"
    android:layout_height="fill_parent"
    android:layout_weight="30"
    android:layout_marginLeft="10dp"
    android:layout_marginRight="10dp"
    android:layout_marginTop="10dp"
    android:background="@android:color/transparent"
    android:textColor="#FFFFFF" />

  <LinearLayout android:layout_width="fill_parent"
    android:layout_height="fill_parent"
    android:layout_weight="70"
    android:orientation="horizontal"
    android:layout_marginBottom="10dp" >

    <Button android:id="@+id/previous"
      android:layout_width="fill_parent"
      android:layout_height="wrap_content"
      android:layout_marginLeft="10dp"
      android:layout_weight="50"
      android:text="Prec." />

    <Button android:id="@+id/next"
      android:layout_width="fill_parent"
      android:layout_height="wrap_content"
      android:layout_marginRight="10dp"
      android:layout_weight="50"
      android:text="Suivant" />
  </LinearLayout>

</LinearLayout>

La seule chose réellement remarquable est que le fond du premier bouton est transparent grâce à l'attribut android:background="@android:color/transparent".

Une fois mon interface graphique créée, je déclare mon AppWidgetProviderInfo :

<appwidget-provider xmlns:android="http://schemas.android.com/apk/res/android"
  android:minWidth="144dip"
  android:minHeight="144dip"
  android:updatePeriodMillis="3600000"
  android:initialLayout="@layout/widget" />

Je désire qu'il fasse au moins 2 cases en hauteur et 2 cases en largeur, et qu'il se rafraîchisse toutes les heures.

J'ai ensuite créé une classe très simple pour représenter les tutoriels :

package sdz.chapitrequatre.tutowidget;
import android.net.Uri;
 
public class Tuto {
  private String intitule = null;
  private Uri adresse = null;
    
  public Tuto(String intitule, String adresse) {
    this.intitule = intitule;
    this.adresse = Uri.parse(adresse);
  }
    
  public String getIntitule() {
    return intitule;
  }
    
  public void setIntitulé(String intitule) {
    this.intitule = intitule;
  }
    
  public Uri getAdresse() {
    return adresse;
  }
    
  public void setAdresse(Uri adresse) {
    this.adresse = adresse;
  }
}

Puis, le receiver associé à mon AppWidget :

package sdz.chapitrequatre.tutowidget;

import android.app.PendingIntent;
import android.appwidget.AppWidgetManager;
import android.appwidget.AppWidgetProvider;
import android.content.Context;
import android.content.Intent;
import android.net.Uri;
import android.widget.RemoteViews;

public class TutoWidget extends AppWidgetProvider {
  // Les tutos que propose notre widget
  private final static Tuto TUTO_ARRAY[] = {
    new Tuto("Apprenez à créer votre site web avec HTML5 et CSS3", "http://www.siteduzero.com/tutoriel-3-13666-apprenez-a-creer-votre-site-web-avec-html5-et-css3.html"),
    new Tuto("Apprenez à programmer en C !", "http://www.siteduzero.com/tutoriel-3-14189-apprenez-a-programmer-en-c.html"), 
    new Tuto("Créez des applications pour Android", "http://www.siteduzero.com/tutoriel-3-554364-creez-des-applications-pour-android.html")
  };

  // Intitulé de l'extra qui contient la direction du défilé
  private final static String EXTRA_DIRECTION = "extraDirection";

  // La valeur pour défiler vers la gauche
  private final static String EXTRA_PREVIOUS = "previous";

  // La valeur pour défiler vers la droite
  private final static String EXTRA_NEXT = "next";

  // Intitulé de l'extra qui contient l'indice actuel dans le tableau des tutos
  private final static String EXTRA_INDICE = "extraIndice";

  // Action qui indique qu'on essaie d'ouvrir un tuto sur internet
  private final static String ACTION_OPEN_TUTO = "sdz.chapitreQuatre.tutowidget.action.OPEN_TUTO";

  // Indice actuel dans le tableau des tutos
  private int indice = 0;

  @Override
  public void onUpdate(Context context, AppWidgetManager appWidgetManager, int[] appWidgetIds) {
    super.onUpdate(context, appWidgetManager, appWidgetIds);

    // Petite astuce : permet de garder la longueur du tableau sans accéder plusieurs fois à l'objet, d'où optimisation
    final int length = appWidgetIds.length;
    for (int i = 0 ; i < length ; i++) {
      // On récupère le RemoteViews qui correspond à l'AppWidget
      RemoteViews views = new RemoteViews(context.getPackageName(), R.layout.widget);

      // On met le bon texte dans le bouton
      views.setTextViewText(R.id.link, TUTO_ARRAY[indice].getIntitule());
            
      // La prochaine section est destinée au bouton qui permet de passer au tuto suivant
      //********************************************************
      //*******************NEXT*********************************
      //********************************************************
      Intent nextIntent = new Intent(context, TutoWidget.class);

      // On veut que l'intent lance la mise à jour
      nextIntent.setAction(AppWidgetManager.ACTION_APPWIDGET_UPDATE);

      // On n'oublie pas les identifiants
      nextIntent.putExtra(AppWidgetManager.EXTRA_APPWIDGET_IDS, appWidgetIds);

      // On rajoute la direction
      nextIntent.putExtra(EXTRA_DIRECTION, EXTRA_NEXT);

      // Ainsi que l'indice
      nextIntent.putExtra(EXTRA_INDICE, indice);

      // Les données inutiles mais qu'il faut rajouter
      Uri data = Uri.withAppendedPath(Uri.parse("WIDGET://widget/id/"), String.valueOf(R.id.next));
      nextIntent.setData(data);

      // On insère l'intent dans un PendingIntent
      PendingIntent nextPending = PendingIntent.getBroadcast(context, 0, nextIntent, PendingIntent.FLAG_UPDATE_CURRENT);

      // Et on l'associe à l'activation du bouton
      views.setOnClickPendingIntent(R.id.next, nextPending);
            
      // La prochaine section est destinée au bouton qui permet de passer au tuto précédent
      //********************************************************
      //*******************PREVIOUS*****************************
      //********************************************************

      Intent previousIntent = new Intent(context, TutoWidget.class);

      previousIntent.setAction(AppWidgetManager.ACTION_APPWIDGET_UPDATE);
      previousIntent.putExtra(AppWidgetManager.EXTRA_APPWIDGET_IDS, appWidgetIds);
      previousIntent.putExtra(EXTRA_DIRECTION, EXTRA_PREVIOUS);
      previousIntent.putExtra(EXTRA_INDICE, indice);

      data = Uri.withAppendedPath(Uri.parse("WIDGET://widget/id/"), String.valueOf(R.id.previous));
      previousIntent.setData(data);

      PendingIntent previousPending = PendingIntent.getBroadcast(context, 1, previousIntent, PendingIntent.FLAG_UPDATE_CURRENT);

      views.setOnClickPendingIntent(R.id.previous, previousPending);
            
            
      // La section suivante est destinée à l'ouverture d'un tuto dans le navigateur
      //********************************************************
      //*******************LINK*********************************
      //********************************************************
      // L'intent ouvre cette classe même…
      Intent linkIntent = new Intent(context, TutoWidget.class);

      // Action l'action ACTION_OPEN_TUTO
      linkIntent.setAction(ACTION_OPEN_TUTO);
      // Et l'adresse du site à visiter
      linkIntent.setData(TUTO_ARRAY[indice].getAdresse());
            
      // On ajoute l'intent dans un PendingIntent
      PendingIntent linkPending = PendingIntent.getBroadcast(context, 2, linkIntent, PendingIntent.FLAG_UPDATE_CURRENT);
      views.setOnClickPendingIntent(R.id.link, linkPending);
            
      // Et il faut mettre à jour toutes les vues
      appWidgetManager.updateAppWidget(appWidgetIds[i], views);
    }
  }

  @Override
  public void onReceive(Context context, Intent intent) {
    // Si l'action est celle d'ouverture du tutoriel
    if(intent.getAction().equals(ACTION_OPEN_TUTO)) {
      Intent link = new Intent(Intent.ACTION_VIEW);
      link.setData(intent.getData());
      link.addCategory(Intent.CATEGORY_DEFAULT);
      // Comme on ne se trouve pas dans une activité, on demande à créer une nouvelle tâche
      link.setFlags(Intent.FLAG_ACTIVITY_NEW_TASK);
      context.startActivity(link);
    } else {
      // Sinon, s'il s'agit d'une demande de mise à jour
      // On récupère l'indice passé en extra, ou -1 s'il n'y a pas d'indice
      int tmp = intent.getIntExtra(EXTRA_INDICE, -1);

      // S'il y avait bien un indice passé
      if(tmp != -1) {
        // On récupère la direction
        String extra = intent.getStringExtra(EXTRA_DIRECTION);
        // Et on calcule l'indice voulu par l'utilisateur
        if (extra.equals(EXTRA_PREVIOUS)) {
          indice = (tmp - 1) % TUTO_ARRAY.length;
          if(indice < 0)
            indice += TUTO_ARRAY.length;
        } else if(extra.equals(EXTRA_NEXT))
          indice = (tmp + 1) % TUTO_ARRAY.length;
      }
    }

    // On revient au traitement naturel du Receiver, qui va lancer onUpdate s'il y a demande de mise à jour
    super.onReceive(context, intent);
  }

}

Enfin, on déclare le tout dans le Manifest :

<manifest xmlns:android="http://schemas.android.com/apk/res/android"
  package="sdz.chapitrequatre.tutowidget"
  android:versionCode="1"
  android:versionName="1.0" >

  <uses-sdk
    android:minSdkVersion="7"
    android:targetSdkVersion="7" />

  <application
    android:icon="@drawable/ic_launcher"
    android:label="@string/app_name"
    android:theme="@style/AppTheme" >
    <receiver
      android:name=".TutoWidget"
      android:icon="@drawable/ic_launcher"
      android:label="@string/app_name">
      <intent-filter>
        <action android:name="android.appwidget.action.APPWIDGET_UPDATE" />
        <action android:name="sdz.chapitreQuatre.tutowidget.action.OPEN_TUTO" />
      </intent-filter>

      <meta-data
        android:name="android.appwidget.provider"
        android:resource="@xml/widget_provider_info" />
    </receiver>
  </application>

</manifest>
Fatigué(e) de lire sur un écran ? Découvrez ce cours en livre.

Déclarer l'AppWidget dans le Manifest La connectivité réseau

La connectivité réseau

Application : un AppWidget pour accéder aux tutoriels du Site du Zéro Surveiller le réseau

Maintenant que vous savez tout ce qu'il y a à savoir sur les différentes facettes des applications Android, voyons maintenant ce que nous offre notre terminal en matière de fonctionnalités. La première sur laquelle nous allons nous pencher est la connectivité réseau, en particulier l'accès à internet. On va ainsi voir comment surveiller la connexion au réseau ainsi que comment contrôler cet accès. Afin de se connecter à internet, le terminal peut utiliser deux interfaces. Soit le réseau mobile (3G, 4G, etc.), soit le WiFi.

Il y a de fortes chances pour que ce chapitre vous soit utile, puisque statistiquement la permission la plus demandée est celle qui permet de se connecter à internet.

Surveiller le réseau

La connectivité réseau Afficher des pages Web

Surveiller le réseau

Avant toute chose, nous devons nous assurer que l'appareil a bien accès à internet. Pour cela, nous avons besoin de demander la permission au système dans le Manifest :

<uses-permission android:name="android.permission.ACCESS_NETWORK_STATE" />

Il existe deux classes qui permettent d'obtenir des informations sur l'état du réseau. Si vous voulez des informations sur sa disponibilité de manière générale, utilisez ConnectivityManager. En revanche, si vous souhaitez des informations sur l'état de l'une des interfaces réseau (en général le réseau mobile ou le WiFi), alors utilisez plutôt NetworkInfo.

On peut récupérer le gestionnaire de connexions dans un Context avec ConnectivityManager Context.getSystemService(Context.CONNECTIVITY_SERVICE).

Ensuite, pour savoir quelle est l'interface active, on peut utiliser la méthode NetworkInfo getActiveNetworkInfo(). Si aucun réseau n'est disponible, cette méthode renverra null.

Vous pouvez aussi vérifier l'état de chaque interface avec NetworkInfo getNetworkInfo(ConnectivityManager.TYPE_WIFI) ou NetworkInfo getNetworkInfo(ConnectivityManager.TYPE_MOBILE) pour le réseau mobile.

Enfin, il est possible de demander à un NetworkInfo s'il est connecté à l'aide de la méthode boolean isAvailable() :

ConnectivityManager connectivityManager = (ConnectivityManager) getSystemService(CONNECTIVITY_SERVICE);
NetworkInfo networkInfo = connectivityManager.getActiveNetworkInfo();

if(networkInfo != null && networkInfo.isAvailable() && networkInfo.isConnected()) {
  boolean wifi = networkInfo.getType() == ConnectivityManager.TYPE_WIFI;
  Log.d("NetworkState", "L'interface de connexion active est du Wifi : " + wifi);
}

Il est cependant possible que l'état de la connexion change et qu'il vous faille réagir à ce changement. Dès qu'un changement surgit, le broadcast intent ConnectivityManager.CONNECTIVITY_ACTION est envoyé (sa valeur est étrangement android.net.conn.CONNECTIVITY_CHANGE). Vous pourrez donc l'écouter avec un receiver déclaré de cette manière :

<receiver android:name=".ConnectionChangesReceiver" >
  <intent-filter >
    <action android:name="android.net.conn.CONNECTIVITY_CHANGE" />
  </intent-filter>
</receiver>

Vous trouverez ensuite dans les extras de l'intent plus d'informations. Par exemple ConnectivityManager.EXTRA_NO_CONNECTIVITY renvoie un booléen qui vaut true s'il n'y a pas de connexion à internet en cours. Vous pouvez aussi obtenir directement un NetworkInfo avec l'extra ConnectivityManager.EXTRA_OTHER_NETWORK_INFO afin d'avoir plus d'informations sur le changement.

Fatigué(e) de lire sur un écran ? Découvrez ce cours en livre.

La connectivité réseau Afficher des pages Web

Afficher des pages Web

Surveiller le réseau Effectuer des requêtes HTTP

Afficher des pages Web

Il pourrait vous prendre l'envie de montrer à votre utilisateur une page Web. Ou alors il se peut que vous vouliez faire une interface graphique à l'aide de HTML. Nous avons déjà vu une méthode pour mettre du HTML dans des TextView, mais ces méthodes ne sont pas valides pour des utilisations plus poussées du HTML, comme par exemple pour afficher des images ; alors pour afficher une page complète, n'imaginez même pas.

Ainsi, pour avoir une utilisation plus poussée de HTML, on va utiliser une nouvelle vue qui s'appelle WebView. En plus d'être une vue très puissante, WebView est commandé par WebKit, un moteur de rendu de page Web qui fournit des méthodes pratiques pour récupérer des pages sur internet, effectuer des recherches dans la page, etc.

Charger directement du HTML

Pour insérer des données HTML sous forme textuelle, vous pouvez utiliser void loadData(String data, String mimeType, String encoding) avec data les données HTML, mimeType le type MIME (en général text/html) et l'encodage défini dans encoding. Si vous ne savez pas quoi mettre pour encoding, mettez « UTF-8 », cela devrait aller la plupart du temps.

import android.app.Activity;
import android.os.Bundle;
import android.webkit.WebView;

public class WebViewActivity extends Activity {
  private WebView mWebView = null;

  @Override
  public void onCreate(Bundle savedInstanceState) {
    super.onCreate(savedInstanceState);
    setContentView(R.layout.activity_web_view);

    mWebView = (WebView) findViewById(R.id.webview);
    mWebView.loadData("<html><head><meta charset=\"utf-8\" /></head>" + "<body>Salut les Zéros !</body></html>", "text/html", "UTF-8");
  }

}

On obtient alors la figure suivante.

Du HTML s'affiche
Du HTML s'affiche
Charger une page sur internet

La première chose à faire est de demander la permission pour aller sur internet dans le Manifest :

<uses-permission android:name="android.permission.INTERNET" />

Puis vous pouvez charger le contenu avec void loadUrl(String url). Ainsi, avec ce code :

public void onCreate(Bundle savedInstanceState) {
  super.onCreate(savedInstanceState);
  setContentView(R.layout.activity_web_view);

  mWebView = (WebView) findViewById(R.id.webview);
  mWebView.loadUrl("http://www.siteduzero.com");
}

… on obtient la figure suivante :

Le Site du Zéro est affiché à l'écran
Le Site du Zéro est affiché à l'écran
Fatigué(e) de lire sur un écran ? Découvrez ce cours en livre.

Surveiller le réseau Effectuer des requêtes HTTP

Effectuer des requêtes HTTP

Afficher des pages Web Apprenez à dessiner

Effectuer des requêtes HTTP

Rappels sur le protocole HTTP

HTTP est un protocole de communication, c'est-à-dire un ensemble de règles à suivre quand deux machines veulent communiquer. On l'utilise surtout dans le cadre du World Wide Web, une des applications d'internet, celle qui vous permet de voir des sites en ligne. Vous remarquerez d'ailleurs que l'URI que vous utilisez pour accéder à un site sur internet a pour schéma http:, comme sur cette adresse : http://www.siteduzero.com.

Il fonctionne de cette manière : un client envoie une requête HTTP à un serveur qui va réagir et répondre en HTTP en fonction de cette entrée, comme le montre la figure suivante.

La requête et la réponse utilisent le même protocole, mais leur contenu est déterminé par le client ou le serveur
La requête et la réponse utilisent le même protocole, mais leur contenu est déterminé par le client ou le serveur

Il existe plusieurs méthodes en HTTP. Ce sont des commandes, des ordres qui accompagnent les requêtes. Par exemple, si on veut récupérer une ressource on utilise la méthode GET. Quand vous tapez une adresse dans la barre de navigation de votre navigateur internet, il fera un GET pour récupérer le contenu de la page.

À l'opposé de GET, on trouve POST qui est utilisé pour envoyer des informations. Quand vous vous inscrivez sur un site, ce qui se fait souvent à l'aide d'un formulaire, l'envoi de ce dernier correspond en fait à un POST vers le serveur qui contient les diverses informations que vous avez envoyées. Mais comment ça fonctionne, concrètement ? C'est simple, dans votre requête POST, votre navigateur va ajouter comme données un ensemble de couples identifiant-clé de cette forme-ci : identifiant1=clé1&identifiant2=clé2&identifiant3=clé3. Ainsi, votre serveur sera capable de retrouver les identifiants avec les clés qui y sont associées.

Le HTTP sous Android

Il existe deux méthodes pour manipuler le protocole HTTP sous Android. La première est fournie par Apache et est celle que vous êtes censés utiliser avant l'API 9 (Gingerbread). En pratique, nous allons voir l'autre méthode même si elle n'est pas recommandée pour l'API 7, parce qu'elle est à privilégier pour la plupart de vos applications.

Pour commencer, la première chose à faire est de savoir sur quelle URL on va opérer avec un objet de type URL. La manière la plus simple d'en créer un est de le faire à l'aide d'une chaîne de caractères :

URL sdz = new URL("http://www.siteduzero.com")

On peut ensuite ouvrir une connexion vers cette URL avec la méthode URLConnection openConnection(). Elle renvoie un URLConnection, qui est une classe permettant de lire et d'écrire depuis une URL. Ici, nous allons voir en particulier la connexion à une URL avec le protocole HTTP, on va donc utiliser une classe qui dérive de URLConnection : HttpURLConnection.

URLConnection urlConnection = url.openConnection();
HttpURLConnection httpUrlConnection = (HttpURLConnection)connection;

Il est ensuite possible de récupérer le flux afin de lire des données en utilisant la méthode InputStream getInputStream(). Avant cela, vous souhaiterez peut être vérifier le code de réponse fourni par le serveur HTTP, car votre application ne réagira pas de la même manière si vous recevez une erreur ou si tout s'est déroulé correctement. Vous pouvez le faire avec la méthode int getResponseCode() :

if (httpConnection.getResponseCode() == HttpURLConnection.HTTP_OK) {
  InputStream stream = httpConnection.getInputStream();
  // Par exemple…
  stream.read();
}

Enfin, si vous voulez effectuer des requêtes sortantes, c'est-à-dire vers un serveur, il faudra utiliser la méthode setDoOutput(true) sur votre HttpURLConnection afin d'autoriser les flux sortants. Ensuite, si vous connaissez la taille des paquets que vous allez transmettre, utilisez void setFixedLengthStreamingMode(int contentLength) pour optimiser la procédure, avec contentLength la taille des paquets. En revanche, si vous ne connaissez pas cette taille, alors utilisez setChunkedStreamingMode(0) qui va séparer votre requête en paquets d'une taille définie par le système :

HttpURLConnection connection = (HttpURLConnection) url.openConnection();
urlConnection.setDoOutput(true);
urlConnection.setChunkedStreamingMode(0);

OutputStream stream = new BufferedOutputStream(urlConnection.getOutputStream());
writeStream(stream );

Pour finir, comme pour n'importe quel autre flux, n'oubliez pas de vous déconnecter avec void disconnect().

Avant de vous laissez, je vais vous montrer une utilisation correcte de cette classe. Vous vous rappelez que je vous avais dit que normalement il ne fallait pas utiliser cette API pour faire ces requêtes ; c'est en fait parce qu'elle est boguée. L'un des bugs qui vous agacera le plus est que, vous aurez beau demander de fermer un flux, Android ne le fera pas. Pour passer outre, nous allons désactiver une fonctionnalité du système qui permet de contourner le problème :

System.setProperty("http.keepAlive", "false");

Voici par exemple une petite application qui envoie des données à une adresse et récupère ensuite la réponse :

System.setProperty("http.keepAlive", "false");
OutputStreamWriter writer = null;
BufferedReader reader = null;
URLConnection connexion = null;
try {
  // Encodage des paramètres de la requête
  String donnees = URLEncoder.encode("identifiant1", "UTF-8")+ "="+URLEncoder.encode("valeur1", "UTF-8");
  donnees += "&"+URLEncoder.encode("identifiant2", "UTF-8")+ "=" + URLEncoder.encode("valeur2", "UTF-8");

  // On a envoyé les données à une adresse distante
  URL url = new URL(adresse);
  connexion = url.openConnection();
  connexion.setDoOutput(true);
  connexion.setChunkedStreamingMode(0);
  
  // On envoie la requête ici
  writer = new OutputStreamWriter(connexion.getOutputStream());

  // On insère les données dans notre flux
  writer.write(donnees);

  // Et on s'assure que le flux est vidé
  writer.flush();

  // On lit la réponse ici
  reader = new BufferedReader(new InputStreamReader(connexion.getInputStream()));
  String ligne;

  // Tant que « ligne » n'est pas null, c'est que le flux n'a pas terminé d'envoyer des informations
  while ((ligne = reader.readLine()) != null) {
    System.out.println(ligne);
  }
} catch (Exception e) {
  e.printStackTrace();
} finally {
  try{writer.close();}catch(Exception e){}
  try{reader.close();}catch(Exception e){}
  try{connexion.disconnect();}catch(Exception e){}
}
Fatigué(e) de lire sur un écran ? Découvrez ce cours en livre.

Afficher des pages Web Apprenez à dessiner

Apprenez à dessiner

Effectuer des requêtes HTTP La toile

Je vous propose d'approfondir nos connaissances du dessin sous Android. Même si dessiner quand on programme peut sembler trivial à beaucoup d'entre vous, il faut que vous compreniez que c'est un élément qu'on retrouve dans énormément de domaines de l'informatique. Par exemple, quand on veut faire sa propre vue, on a besoin de la dessiner. De même, dessiner est une étape essentielle pour faire un jeu.

Enfin, ne vous emballez pas parce que je parle de jeu. En effet, un jeu est bien plus que des graphismes, il faut créer différents moteurs pour gérer le gameplay, il faut travailler sur l'aspect sonore, etc. De plus, la méthode présentée ici est assez peu adaptée au jeu. Mais elle va quand même nous permettre de faire des choses plutôt sympa.

La toile

Apprenez à dessiner Afficher notre toile

La toile

Non, non, je ne parle pas d'internet ou d'un écran de cinéma, mais bien d'une vraie toile. Pas en lin ni en coton, mais une toile de pixels. C'est sur cette toile que s'effectuent nos dessins. Et vous l'avez déjà rencontrée, cette toile ! Mais oui, quand nous dessinions nos propres vues, nous avons vu un objet de type Canvas sur lequel dessiner !

Pour être tout à fait franc, ce n'était pas exactement la réalité. En effet, on ne dessine pas sur un Canvas, ce n'est pas un objet graphique, mais une interface qui va dessiner sur un objet graphique. Le dessin est en fait effectué sur un Bitmap. Ainsi, il ne suffit pas de créer un Canvas pour pouvoir dessiner, il faut lui attribuer un Bitmap.

Ainsi, un Canvas est un objet qui réalise un dessin et un Bitmap est une surface sur laquelle dessiner. Pour raisonner par analogie, on peut se dire qu'un Canvas est un peintre et un Bitmap une toile. Cependant, que serait un peintre sans son fidèle pinceau ? Un pinceau est représenté par un objet Paint et permet de définir la couleur du trait, sa taille, etc. Alors quel est votre rôle à vous ? Eh bien, imaginez-vous en tant que client qui demande au peintre (Canvas) de dessiner ce que vous voulez, avec la couleur que vous voulez et sur la surface que vous voulez. C'est donc au Canvas que vous donnerez des ordres pour dessiner.

La toile

Il n'y a pas grand-chose à savoir sur les Bitmap. Tout d'abord, il n'y a pas de constructeur dans la classe Bitmap. Le moyen le plus simple de créer un Bitmap est de passer par la méthode statique Bitmap createBitmap(int width, int height, Bitmap.Config config) avec width la largeur de la surface, height sa hauteur et config un objet permettant de déterminer comment les pixels seront stockés dans le Bitmap.

En fait, le paramètre config permet de décrire quel espace de couleur sera utilisé. En effet, les couleurs peuvent être représentées d'au moins trois manières :

Par exemple :

Bitmap b = Bitmap.createBitmap(128, 128, Config.ARGB_8888);

Il existe aussi une classe dédiée à la construction de Bitmap : BitmapFactory. Ainsi, pour créer un Bitmap depuis un fichier d'image, on fait BitmapFactory.decodeFile("Chemin vers le fichier"). Pour le faire depuis un fichier de ressource, on utilise la méthode statique decodeResource(Resources ressources, int id) avec le fichier qui permet l'accès aux ressources et l'identifiant de la ressource dans id. Par exemple :

Bitmap b = BitmapFactory.decodeResource(getResources(), R.drawable.ic_action_search);

Enfin, et surtout, vous pouvez récupérer un Bitmap avec BitmapFactory.decodeStream(InputStream).

À l'opposé, au moment où l'on n'a plus besoin de Bitmap, on utilise dessus la méthode void recycle(). En effet, ça semble une habitude mais Bitmap n'est aussi qu'une interface et recycle() permet de libérer toutes les références à certains objets de manière à ce qu'ils puissent être ramassés par le garbage collector.

Le pinceau

Pour être tout à fait exact, Paint représente à la fois le pinceau et la palette. On peut créer un objet simplement sans passer de paramètre, mais il est possible d'être plus précis en indiquant des fanions. Par exemple, pour avoir des dessins plus nets (mais peut-être plus gourmands en ressources), on ajoute les fanions Paint.ANTI_ALIAS_FLAG et Paint.DITHER_FLAG :

Paint p = new Paint(Paint.ANTI_ALIAS_FLAG | Paint.DITHER_FLAG);

La première chose est de déterminer ce qu'on veut dessiner : les contours d'une figure sans son intérieur, ou uniquement l'intérieur, ou bien même les contours et l'intérieur ? Afin d'assigner une valeur, on utilise void setStyle(Paint.Style style) :

Paint p = new Paint();

// Dessiner l'intérieur d'une figure
p.setStyle(Paint.Style.FILL);

// Dessiner ses contours
p.setStyle(Paint.Style.STROKE);

// Dessiner les deux
p.setStyle(Paint.Style.FILL_AND_STROKE);

On peut ensuite assigner une couleur avec void setColor(int color). Comme vous pouvez le voir, cette méthode prend un entier, mais quelles valeurs peut-on lui donner ? Eh bien, pour vous aider dans cette tâche, Android fournit la classe Color qui va calculer pour vous la couleur en fonction de certains paramètres que vous passerez. Je pense particulièrement à static int argb(int alpha, int red, int green, int blue) qui dépend de la valeur de chaque composante (respectivement la transparence, le rouge, le vert et le bleu). On peut aussi penser à static int parseColor(String colorString) qui prend une chaîne de caractères comme on pourrait les trouver sur internet :

p.setColor(Color.parseColor("#12345678"));
Le peintre

Enfin, on va pouvoir peindre ! Ici, rien de formidable, il existe surtout des méthodes qui expriment la forme à représenter. Tout d'abord, n'oubliez pas de donner un Bitmap au Canvas, sinon il n'aura pas de surface sur laquelle dessiner :

Bitmap b = Bitmap.createBitmap(128, 128, Config.ARGB_8888);
Canvas c = new Canvas(b);

C'est tout ! Ensuite, pour dessiner une figure, il suffit d'appeler la méthode appropriée. Par exemple :

Vous trouverez plus de méthodes sur la page qui y est consacrée sur le site d'Android Developers.

Fatigué(e) de lire sur un écran ? Découvrez ce cours en livre.

Apprenez à dessiner Afficher notre toile

Afficher notre toile

La toile La localisation et les cartes

Afficher notre toile

Il existe deux manières pour afficher nos œuvres d'art : sur n'importe quelle vue, ou sur une surface dédiée à cette tâche.

Sur une vue standard

Cette solution est la plus intéressante si votre surface de dessin n'a pas besoin d'être rapide ou fluide. C'est le cas quand on veut faire une banale vue personnalisée, mais pas quand on veut faire un jeu.

Il n'y a pas grand-chose à dire ici que vous ne sachiez déjà. Les dessins seront à effectuer dans la méthode de callbackvoid onDraw (Canvas canvas) qui vous fournit le Canvas sur lequel dessiner. Ce Canvas contient déjà un Bitmap qui représente le dessin de la vue.

Cette méthode onDraw(Canvas) sera appelée à chaque fois que la vue juge que c'est nécessaire. Si vous voulez indiquer manuellement à la vue qu'elle doit se redessiner le plus vite possible, on peut le faire en utilisant la méthode void invalidate().

Un appel à la méthode invalidate() n'est pas nécessairement instantané, il se peut qu'elle prenne un peu de temps puisque cet appel doit se faire dans le thread UI et passera par conséquent après toutes les actions en cours. Il est d'ailleurs possible d'invalider une vue depuis un autre thread avec la méthode void postInvalidate().

Sur une surface dédiée à ce travail

Cette solution est déjà plus intéressante dès qu'il s'agit de faire un jeu, parce qu'elle permet de dessiner dans des threads différents du thread UI. Ainsi, au lieu d'avoir à attendre qu'Android déclare à notre vue qu'elle peut se redessiner, on aura notre propre thread dédié à cette tâche, donc sans encombrer le thread UI. Mais ce n'est pas tout ! En plus d'être plus rapide, cette surface peut être prise en charge par OpenGL si vous voulez effectuer des opérations graphiques encore plus compliquées.

Techniquement, la classe sur laquelle nous allons dessiner s'appelle SurfaceView. Cependant, nous n'allons pas la manipuler directement, nous allons passer par une couche d'abstraction représentée par la classe SurfaceHolder. Afin de récupérer un SurfaceHolder depuis un SurfaceView, il suffit d'appeler SurfaceHolder getHolder(). De plus, pour gérer correctement le cycle de vie de notre SurfaceView, on aura besoin d'implémenter l'interface SurfaceHolder.Callback, qui permet au SurfaceView de recevoir des informations sur les différentes phases et modifications qu'elle expérimente. Pour associer un SurfaceView à un SurfaceHolder.Callback, on utilise la méthode void addCallback(SurfaceHolder.Callback callback) sur le SurfaceHolder associé au SurfaceView. Cette opération doit être effectuée dès la création du SurfaceView afin de pouvoir prendre en compte son commencement.

import android.content.Context;
import android.util.AttributeSet;
import android.view.SurfaceHolder;
import android.view.SurfaceView;

public class ExampleSurfaceView extends SurfaceView implements SurfaceHolder.Callback {
  private SurfaceHolder mHolder = null;

  /**
  * Utilisé pour construire la vue en Java
  * @param context le contexte qui héberge la vue
  */
  public ExampleSurfaceView(Context context) {
    super(context);
    init();
  }

  /**
  * Utilisé pour construire la vue depuis XML sans style
  * @param context le contexte qui héberge la vue
  * @param attrs les attributs définis en XML
  */
  public ExampleSurfaceView(Context context, AttributeSet attrs) {
    super(context, attrs);
    init();
  }

  /**
  * Utilisé pour construire la vue depuis XML avec un style
  * @param context le contexte qui héberge la vue
  * @param attrs les attributs définis en XML
  * @param defStyle référence au style associé
  */
  public ExampleSurfaceView(Context context, AttributeSet attrs, int defStyle) {
    super(context, attrs, defStyle);
    init();
  }
    
  public void init() {
    mHolder = getHolder();
    mHolder.addCallback(this);
  }

}

Ainsi, il nous faudra implémenter trois méthodes de callback qui réagiront à trois évènements différents :

Passons maintenant au dessin en tant que tel. Comme d'habitude, il faudra dessiner à l'aide d'un Canvas, sachant qu'il a déjà un Bitmap attribué. Comme notre dessin est dynamique, il faut d'abord bloquer le Canvas, c'est-à-dire immobiliser l'image actuelle pour pouvoir dessiner dessus. Pour bloquer le Canvas, il suffit d'utiliser la méthode Canvas lockCanvas(). Puis, une fois votre dessin terminé, vous pouvez le remettre en route avec void unlockCanvasAndPost(Canvas canvas). C'est indispensable, sinon votre téléphone restera bloqué.

Pour économiser un peu notre processeur, on va instaurer une pause dans la boucle principale. En effet, si on ne fait pas de boucle, le thread va dessiner sans cesse le plus vite, alors que l'oeil humain ne sera pas capable de voir la majorité des images qui seront dessinées. C'est pourquoi nous allons rajouter un morceau de code qui impose au thread de ne plus calculer pendant 20 millisecondes. De cette manière, on affichera 50 images par seconde en moyenne, l'illusion sera parfaite pour l'utilisateur et la batterie de vos utilisateurs vous remercie déjà :

try {
    Thread.sleep(20);
} catch (InterruptedException e) {}

Voici un exemple d'implémentation de SurfaceView :

package sdz.chapitreQuatre.surfaceexample;

import android.content.Context;
import android.graphics.Canvas;
import android.util.AttributeSet;
import android.view.SurfaceHolder;
import android.view.SurfaceView;

public class ExampleSurfaceView extends SurfaceView implements SurfaceHolder.Callback {
    // Le holder
    SurfaceHolder mSurfaceHolder;
    // Le thread dans lequel le dessin se fera
    DrawingThread mThread;

    public ExampleSurfaceView (Context context) {
        super(context);
        mSurfaceHolder = getHolder();
        mSurfaceHolder.addCallback(this);
		
        mThread = new DrawingThread();
    }

    @Override
    protected void onDraw(Canvas pCanvas) {
        // Dessinez ici !
    }

    @Override
    public void surfaceChanged(SurfaceHolder holder, int format, int width, int height) {
        // Que faire quand le surface change ? (L'utilisateur tourne son téléphone par exemple)
    }

    @Override
    public void surfaceCreated(SurfaceHolder holder) {
        mThread.keepDrawing = true;
        mThread.start();
    }

    @Override
    public void surfaceDestroyed(SurfaceHolder holder) {
        mThread.keepDrawing = false;
		
        boolean joined = false;
        while (!joined) {
            try {
                mThread.join();
                joined = true;
            } catch (InterruptedException e) {}
        }
    }

    private class DrawingThread extends Thread {
	// Utilisé pour arrêter le dessin quand il le faut
        boolean keepDrawing = true;

        @Override
        public void run() {
		    
            while (keepDrawing) {
                Canvas canvas = null;

                try {
		    // On récupère le canvas pour dessiner dessus
                    canvas = mSurfaceHolder.lockCanvas();
		    // On s'assure qu'aucun autre thread n'accède au holder
                    synchronized (mSurfaceHolder) {
			// Et on dessine
                        onDraw(canvas);
                    }
                } finally {
		    // Notre dessin fini, on relâche le Canvas pour que le dessin s'affiche
                    if (canvas != null)
                        mSurfaceHolder.unlockCanvasAndPost(canvas);
                }

                // Pour dessiner à 50 fps
                try {
                    Thread.sleep(20);
                } catch (InterruptedException e) {}
            }
        }
    }
}
Fatigué(e) de lire sur un écran ? Découvrez ce cours en livre.

La toile La localisation et les cartes

La localisation et les cartes

Afficher notre toile La localisation

Nous sommes nombreux à avoir déjà utilisé Google Maps. Que ce soit pour trouver le vendeur de pizzas le plus proche, tracer l'itinéraire entre chez soi et le supermarché ou, encore mieux, regarder sa propre maison avec les images satellite.

Avec les progrès de la miniaturisation, la plupart — voire la quasi-totalité — des terminaux sont équipés de puces GPS. La géolocalisation est ainsi devenue un élément du quotidien qu'on retrouve dans énormément d'applications. On peut penser aux applications de navigation aidée par GPS, mais aussi aux applications sportives qui suivent nos efforts et élaborent des statistiques, ou encore aux applications pour noter les restaurants et les situer. On trouve ainsi deux API qui sont liées au concept de localisation :

La localisation

La localisation et les cartes Afficher des cartes

La localisation

Préambule

Le GPS est la solution la plus efficace pour localiser un appareil, cependant il s'agit aussi de la plus coûteuse en batterie. Une autre solution courante est de se localiser à l'aide des points d'accès WiFi à proximité et de la distance mesurée avec les antennes relais du réseau mobile les plus proches (par triangulation).

Tout d'abord, vous devrez demander la permission dans le Manifest pour utiliser les fonctionnalités de localisation. Si vous voulez utiliser la géolocalisation (par GPS, donc), utilisez ACCESS_FINE_LOCATION ; pour une localisation plus imprécise par WiFi et antennes relais, utilisez ACCESS_COARSE_LOCATION. Enfin, si vous voulez utiliser les deux types de localisation, vous pouvez déclarer uniquement ACCESS_FINE_LOCATION, qui comprend toujours ACCESS_COARSE_LOCATION :

<uses-permission android:name="android.permission.ACCESS_FINE_LOCATION" />
<uses-permission android:name="android.permission.ACCESS_COARSE_LOCATION" />

Ensuite, on va faire appel à un nouveau service système pour accéder à ces fonctionnalités : LocationManager, que l'on récupère de cette manière :

LocationManager locationManager = (LocationManager)getSystemService(Context.LOCATION_SERVICE);
Les fournisseurs de position

Vous aurez ensuite besoin d'un fournisseur de position qui sera dans la capacité de déterminer la position actuelle. On a par un exemple un fournisseur pour le GPS et un autre pour les antennes relais. Ces fournisseurs dériveront de la classe abstraite LocationProvider. Il existe plusieurs méthodes pour récupérer les fournisseurs de position disponibles sur l'appareil. Pour récupérer le nom de tous les fournisseurs, il suffit de faire List<String> getAllProviders(). Le problème de cette méthode est qu'elle va récupérer tous les fournisseurs qui existent, même si l'application n'a pas le droit de les utiliser ou qu'ils sont désactivés par l'utilisateur.

Pour ne récupérer que le nom des fournisseurs qui sont réellement utilisables, on utilisera List<String> getProviders(boolean enabledOnly). Enfin, on peut obtenir un LocationProvider à partir de son nom avec LocationProvider getProvider(String name) :

ArrayList<LocationProvider> providers = new ArrayList<LocationProvider>();
ArrayList<String> names = locationManager.getProviders(true);

for(String name : names)
  providers.add(locationManager.getProvider(name));

Cependant, il se peut que vous ayez à sélectionner un fournisseur en fonction de critères bien précis. Pour cela, il vous faudra créer un objet de type Criteria. Par exemple, pour configurer tous les critères, on fera :

Criteria critere = new Criteria();

// Pour indiquer la précision voulue
// On peut mettre ACCURACY_FINE pour une haute précision ou ACCURACY_COARSE pour une moins bonne précision
critere.setAccuracy(Criteria.ACCURACY_FINE);

// Est-ce que le fournisseur doit être capable de donner une altitude ?
critere.setAltitudeRequired(true);

// Est-ce que le fournisseur doit être capable de donner une direction ?
critere.setBearingRequired(true);

// Est-ce que le fournisseur peut être payant ?
critere.setCostAllowed(false);

// Pour indiquer la consommation d'énergie demandée
// Criteria.POWER_HIGH pour une haute consommation, Criteria.POWER_MEDIUM pour une consommation moyenne et Criteria.POWER_LOW pour une basse consommation
critere.setPowerRequirement(Criteria.POWER_HIGH);

// Est-ce que le fournisseur doit être capable de donner une vitesse ?
critere.setSpeedRequired(true);

Pour obtenir tous les fournisseurs qui correspondent à ces critères, on utilise List<String> getProviders(Criteria criteria, boolean enabledOnly) et, pour obtenir le fournisseur qui correspond le plus, on utilise String getBestProvider(Criteria criteria, boolean enabledOnly).

Obtenir des notifications du fournisseur

Pour obtenir la dernière position connue de l'appareil, utilisez Location getLastKnownLocation(String provider).

La dernière position connue n'est pas forcément la position actuelle de l'appareil. En effet, il faut demander à mettre à jour la position pour que celle-ci soit renouvelée dans le fournisseur. Si vous voulez faire en sorte que le fournisseur se mette à jour automatiquement à une certaine période ou tous les x mètres, on peut utiliser la méthode void requestLocationUpdates(String provider, long minTime, float minDistance, LocationListener listener) avec :

Ainsi, il faut que vous utilisiez l'interface LocationListener, dont la méthode void onLocationChanged(Location location) sera déclenchée à chaque mise à jour. Cette méthode de callback contient un objet de type Location duquel on peut extraire des informations sur l'emplacement donné. Par exemple, on peut récupérer la latitude avec double getLatitude() et la longitude avec double getLongitude() :

locationManager.requestLocationUpdates(LocationManager.GPS_PROVIDER, 60000, 150, new LocationListener() {

  @Override
  public void onStatusChanged(String provider, int status, Bundle extras) {

  }

  @Override
  public void onProviderEnabled(String provider) {

  }

  @Override
  public void onProviderDisabled(String provider) {

  }

  @Override
  public void onLocationChanged(Location location) {
    Log.d("GPS", "Latitude " + location.getLatitude() + " et longitude " + location.getLongitude());
  }
});

Cependant, ce code ne fonctionnera que si votre application est en cours de fonctionnement. Mais si vous souhaitez recevoir des notifications même quand l'application ne fonctionne pas ? On peut utiliser à la place void requestLocationUpdates(String provider, long minTime, float minDistance, PendingIntent intent) où le PendingIntent contenu dans intent sera lancé à chaque mise à jour du fournisseur. L'emplacement sera contenu dans un extra dont la clé est KEY_LOCATION_CHANGED.

Intent intent = new Intent(this, GPSUpdateReceiver.class);

PendingIntent pending = PendingIntent.getBroadcast(this, 0, intent, PendingIntent.FLAG_UPDATE_CURRENT);

locationManager.requestLocationUpdates(provider, 60000, 150, pending);

On le recevra ensuite dans :

public class GPSUpdateReceiver extends BroadcastReceiver {
  @Override
  public void onReceive(Context context, Intent intent) {
    Location location = (Location)intent.getParcelableExtra(LocationManager.KEY_LOCATION_CHANGED);
  }
}

Enfin, vous pouvez désactiver les notifications avec removeUpdates en lui donnant le LocationListener ou le PendingIntent concerné. Si vous ne le faites pas, votre application continuera à recevoir des notifications après que tous les composants de l'application auront été fermés.

Les alertes de proximité

Dernière fonctionnalité que nous allons voir, le fait d'être informés quand on s'approche d'un endroit ou qu'on s'en éloigne. Cet endroit peut être symbolisé par un cercle dont on va préciser le centre et le rayon. Ainsi, si on entre dans ce cercle ou qu'on sort de ce cercle, l'alerte est lancée.

Le prototype de la méthode qui peut créer une alerte de proximité est void addProximityAlert(double latitude, double longitude, float radius, long expiration, PendingIntent intent) avec :

Cette fois, l'intent contiendra un booléen en extra, dont la clé est KEY_PROXIMITY_ENTERING et la valeur sera true si on entre dans la zone et false si on en sort.

Intent intent = new Intent(this, AlertReceiver.class);

PendingIntent pending = PendingIntent.getBroadcast(this, 0, intent, PendingIntent.FLAG_UPDATE_CURRENT);

// On ajoute une alerte de proximité si on s'approche ou s'éloigne du bâtiment de Simple IT
locationManager.addProximityAlert(48.872808, 2.33517, 150, -1, pending);

On le recevra ensuite dans :

public class AlertReceiver extends BroadcastReceiver {
  @Override
  public void onReceive(Context context, Intent intent) {
    // Vaudra true par défaut si on ne trouve pas l'extra booléen dont la clé est LocationManager.KEY_PROXIMITY_ENTERING
    bool entrer = booleanValue(intent.getBooleanExtra(LocationManager.KEY_PROXIMITY_ENTERING, true));
  }
}

Enfin, il faut désactiver une alerte de proximité avec void removeProximityAlert(PendingIntent intent).

Fatigué(e) de lire sur un écran ? Découvrez ce cours en livre.

La localisation et les cartes Afficher des cartes

Afficher des cartes

La localisation La téléphonie

Afficher des cartes

C'est bien de pouvoir récupérer l'emplacement de l'appareil à l'aide du GPS, mais il faut avouer que si on ne peut pas l'afficher sur une carte c'est sacrément moins sympa ! Pour cela, on va passer par l'API Google Maps.

Contrairement aux API que nous avons vues pour l'instant, l'API pour Google Maps n'est pas intégrée à Android, mais appartient à une extension appelée « Google APIs », comme nous l'avons vu au cours des premiers chapitres. Ainsi, quand vous allez créer un projet, au lieu de sélectionner Android 2.1 (API 7), on va sélectionner Google APIs (Google Inc.) (API 7). Et si vous ne trouvez pas Google APIs (Google Inc.) (API 7), c'est qu'il vous faudra le télécharger, auquel cas je vous renvoie au chapitre 2 de la première partie qui traite de ce sujet. Il faut ensuite l'ajouter dans le Manifest. Pour cela, on doit ajouter la ligne suivante dans le nœud application :

<uses-library android:name="com.google.android.maps" />

Cette opération rendra votre application invisible sur le Play Store si l'appareil n'a pas Google Maps. De plus, n'oubliez pas d'ajouter une permission pour accéder à internet, les cartes ne se téléchargent pas par magie :

<uses-permission android:name="android.permission.INTERNET" />
Obtenir une clé pour utiliser Google Maps

Pour pouvoir utiliser Google Maps, il vous faudra demander l'autorisation pour accéder aux services sur internet. Pour cela, vous allez demander une clé.

Comme vous pouvez le voir, pour obtenir la clé, vous aurez besoin de l'empreinte MD5 du certificat que vous utilisez pour signer votre application. Si vous ne comprenez pas un traître mot de ce que je viens de dire, c'est que vous n'avez pas lu l'annexe sur la publication d'applications, ce que je vous invite à faire, en particulier la partie sur la signature.

Ensuite, la première chose à faire est de repérer où se trouve votre certificat. Si vous travaillez en mode debug, alors Eclipse va générer un certificat pour vous :

Puis il vous suffira de lancer la commande suivante dans un terminal :

keytool -list -keystore "Emplacement du certificat" -storepass android -keypass android

Deux choses auxquelles vous devez faire attention :

Ainsi, ce que j'ai fait pour obtenir ma clé MD5, c'est :

Comme vous pouvez le voir, on évite de montrer à tout le monde les codes obtenus, sinon on pourrait se faire passer pour vous
Comme vous pouvez le voir, on évite de montrer à tout le monde les codes obtenus, sinon on pourrait se faire passer pour vous

Insérez ensuite le code MD5 sur le site pour obtenir une clé que vous pourrez utiliser dans l'application, mais nous verrons comment procéder plus tard.

L'activité qui contiendra la carte

Tout d'abord, pour simplifier l'utilisation des cartes, chaque activité qui contiendra une carte sera de type MapActivity. Vous aurez besoin d'implémenter au moins deux méthodes : onCreate(Bundle) et protected boolean isRouteDisplayed(). Cette méthode permet de savoir si d'une manière ou d'une autre la vue qui affichera la carte permettra de visualiser des informations de type itinéraire ou parcours. Renvoyez true si c'est le cas, sinon renvoyez false. Enfin, vous devez aussi implémenter la méthode protected boolean isLocationDisplayed() qui renverra true si votre application affiche l'emplacement actuel de l'utilisateur.

import android.os.Bundle;

import com.google.android.maps.MapActivity;

public class MainActivity extends MapActivity {

  @Override
  public void onCreate(Bundle savedInstanceState) {
    super.onCreate(savedInstanceState);
    setContentView(R.layout.activity_main);
  }

  @Override
  protected boolean isRouteDisplayed() {
    return false;
  }

  @Override
  protected boolean isLocationDisplayed() {
    return true;
  }
}
La carte en elle-même

Pour gérer l'affichage de la carte, on va utiliser une MapView qui se trouve elle aussi dans le package com.google.android.maps. Au moment de la déclaration en XML, on va penser surtout à deux attributs :

Par exemple :

<com.google.android.maps.MapView android:id="+id/mapView"
  android:layout_width="fill_parent"
  android:layout_height="fill_parent"
  android:clickable="true"
  android:apiKey="votre clé" />

Comme vous le savez probablement, il existe trois modes d'affichage sur une carte Google Maps :

Le contrôleur

Votre carte affiche ce que vous voulez… enfin presque. Si vous voulez faire un zoom ou déplacer la région actuellement visualisée, il vous faudra utiliser un MapController. Pour récupérer le MapController associé à une MapView, il suffit de faire MapController getController().

Le zoom

Il existe 21 niveaux de zoom, et chacun d'eux représente un doublement dans le nombre de pixels qu'affiche une même zone. Ainsi en zoom 1, on peut voir toute la planète (plusieurs fois), alors qu'en zoom 21 on peut voir le chien du voisin. Pour contrôler le zoom, utilisez sur le contrôleur la méthode int setZoom(int zoomLevel) qui retourne le nouveau niveau de zoom. Vous pouvez zoomer et dézoomer d'un niveau avec respectivement boolean zoomIn() et boolean zoomOut().

Se déplacer dans la carte

Pour modifier l'emplacement qu'affiche le centre de la carte, il faut utiliser la méthode void setCenter(GeoPoint point) (ou public void animateTo(GeoPoint point) si vous voulez une animation). Comme vous pouvez le voir, ces deux méthodes prennent des objets de type GeoPoint. Très simplement, un GeoPoint est utilisé pour représenter un emplacement sur la planète, en lui donnant une longitude et une latitude. Ainsi, le GeoPoint qui représente le bâtiment où se situe Simple IT sera créé de cette manière :

// Comme les unités sont en microdegrés, il faut multiplier par 1E6
int latitude = 48.872808 * 1E6;
int longitude = 2.33517 * 1E6;

GeoPoint simpleIt = new GeoPoint(latitude.intValue(), longitude.intValue());

Ce qui est pratique, c'est que ce calque permet d'effectuer une action dès que le GPS détecte la position de l'utilisateur avec la méthode boolean runOnFirstFix(Runnable runnable), par exemple pour zoomer sur la position de l'utilisateur à ce moment-là :

overlay.runOnFirstFix(new Runnable() {
  @Override
  public void run() {
    mMapView.getController().animateTo(overlay.getMyLocation());
  }
});
Utiliser les calques pour afficher des informations complémentaires

Parfois, afficher une carte n'est pas suffisant, on veut en plus y ajouter des informations. Et si je veux afficher Zozor, la mascotte du Site du Zéro, sur ma carte à l'emplacement où se trouve Simple IT ? Et si en plus je voulais détecter les clics des utilisateurs sur un emplacement de la carte ? Il est possible de rajouter plusieurs couches sur lesquelles dessiner et qui sauront réagir aux évènements communs. Ces couches sont des calques, qui sont des objets de type Overlay.

Ajouter des calques

Pour récupérer la liste des calques que contient la carte, on fait List<Overlay> getOverlays(). Il suffit d'ajouter des Overlay à cette liste pour qu'ils soient dessinés sur la carte. Vous pouvez très bien accumuler les calques sur une carte, de manière à dessiner des choses les unes sur les autres. Chaque calque ajouté se superpose aux précédents, il se place au-dessus. Ainsi, les dessins de ce nouveau calque se placeront au-dessus des précédents et les évènements, par exemple les touchers, seront gérés de la manière suivante : le calque qui se trouve au sommet recevra en premier l'évènement. Si ce calque n'est pas capable de gérer cet évènement, ce dernier est alors transmis aux calques qui se trouvent en dessous. Néanmoins, si le calque est effectivement capable de gérer cet évènement, alors il s'en charge et l'évènement ne sera plus propagé.

Enfin, pour indiquer qu'on a rajouté un Overlay, on utilise la méthode void postInvalidate() pour faire se redessiner la MapView :

List<Overlay> overlays = mapView.getOverlays();
OverlayExample o = new OverlayExample();
overlays.add(o);
mapView.postInvalidate();
Dessiner sur un calque

Cependant, si vous voulez ajouter un point d'intérêt — on dit aussi un « POI » —, c'est-à-dire un endroit remarquable sur la carte, je vous recommande plutôt d'utiliser la classe ItemizedOverlay.

On implémente en général au moins deux méthodes. La première est void draw(Canvas canvas, MapView mapView, boolean shadow) qui décrit le dessin à effectuer. On dessine sur le canvas et on projette le dessin du Canvas sur la vue mapView. En ce qui concerne shadow, c'est plus compliqué. En fait, cette méthode draw est appelée deux fois : une première fois où shadow vaut false pour dessiner normalement et une seconde où shadow vaut true pour rajouter des ombres à votre dessin.

On a un problème d'interface entre le Canvas et la MapView : les coordonnées sur le Canvas sont en Point et les coordonnées sur la MapView sont en GeoPoint, il nous faut donc un moyen pour convertir nos Point en GeoPoint. Pour cela, on utilise une Projection avec la méthode Projection getProjection() sur la MapView. Pour obtenir un GeoPoint depuis un Point, on peut faire GeoPoint fromPixels(int x, int y) et, pour obtenir un Point depuis un GeoPoint, on peut faire Point toPixels(GeoPoint in, Point out). Par exemple :

Point point = new Point(10, 10);
// Obtenir un GeoPoint
GeoPoint geo = projection.fromPixels(point.x, point.y);

Point nouveauPoint = null;
// Obtenir un Point. On ignore le retour pour passer l'objet en paramètre pour des raisons d'optimisation
projection.toPixels(geo, nouveauPoint );

Ainsi, pour dessiner un point rouge à l'emplacement du bâtiment de Simple IT :

import android.graphics.Canvas;
import android.graphics.Paint;
import android.graphics.Point;
import android.graphics.RectF;

import com.google.android.maps.GeoPoint;
import com.google.android.maps.MapView;
import com.google.android.maps.Overlay;
import com.google.android.maps.Projection;


public class PositionOverlay extends Overlay {
  private int mRadius = 5;

  // Coordonnées du bâtiment de Simple IT
  private Double mLatitutde = 48.872808*1E6;
  private Double mLongitude = 2.33517*1E6;

  public PositionOverlay() {

  }

  @Override
  public void draw(Canvas canvas, MapView mapView, boolean shadow) {
    Projection projection = mapView.getProjection();

    GeoPoint geo = new GeoPoint(mLatitutde.intValue(), mLongitude.intValue());
        
    if (!shadow) {
      Point point = new Point();
            
      // Convertir les points géographiques en points pour le Canvas
      projection.toPixels(geo, point);
            
      //  Créer le pinceau
      Paint paint = new Paint();
      paint.setARGB(255, 255, 0, 0);
            
      // Création du cercle
      RectF cercle = new RectF(point.x - mRadius, point.y - mRadius, point.x + mRadius, point.y + mRadius);
            
      // Dessine le cercle
      canvas.drawOval(cercle, paint);
    }
  }

}
Gérer les évènements sur un calque

La méthode de callback qui sera appelée quand l'utilisateur appuiera sur le calque s'appelle boolean onTap(GeoPoint p, MapView mapView) avec p l'endroit où l'utilisateur a appuyé et mapView la carte sur laquelle il a appuyé. Il vous est demandé de renvoyer true si l'évènement a été géré (auquel cas il ne sera plus transmis aux couches qui se trouvent en dessous).

@Override
public boolean onTap(GeoPoint point, MapView mapView) {
  if (/** Test **/) {
    // Faire quelque chose
    return true;
  }
  return false;
}
Quelques calques spécifiques

Maintenant que vous pouvez créer tous les calques que vous voulez, nous allons en voir quelques-uns qui permettent de nous faciliter grandement la vie dès qu'il s'agit de faire quelques tâches standards.

Afficher la position actuelle

Les calques de type MyLocationOverlay permettent d'afficher votre position actuelle ainsi que votre orientation à l'aide d'un capteur qui est disponible dans la plupart des appareils de nos jours. Pour activer l'affichage de la position actuelle, il suffit d'utiliser boolean enableMyLocation() et, pour afficher l'orientation, il suffit d'utiliser boolean enableCompass(). Afin d'économiser la batterie, il est conseillé de désactiver ces deux fonctionnalités quand l'activité passe en pause, puis de les réactiver après :

public void onResume() {
  super.onResume();
  location.enableCompass();
  location.enableMyLocation();
}

public void onPause() {
  super.onPause();
  location.disableCompass();
  location.disableMyLocation();
}
Ajouter des marqueurs

Pour marquer l'endroit où se trouvait le bâtiment de Simple IT, nous avons ajouté un rond rouge sur la carte, cependant il existe un type d'objets qui permet de faire ce genre de tâches très facilement. Il s'agit d'OverlayItem. Vous aurez aussi besoin d'ItemizedOverlay qui est une liste d'OverlayItem à gérer et c'est elle qui fera les dessins, la gestion des évènements, etc.

Nous allons donc créer une classe qui dérive d'ItemizedOverlay<OverlayItem>. Nous aurons ensuite à nous occuper du constructeur. Dans celui-ci, il faudra passer un Drawable qui représentera le marqueur visuel de nos points d'intérêt. De plus, dans le constructeur, il vous faudra construire les différents OverlayItem et déclarer quand vous aurez fini avec la méthode void populate() :

public class ZozorOverlay extends ItemizedOverlay<OverlayItem> {
  private List<OverlayItem> mItems = new ArrayList<OverlayItem>();
    
  public ZozorOverlay(Drawable defaultMarker) {
    super(defaultMarker);
        
    Double latitude = 48.872808*1E6;
    Double longitude = 2.33517*1E6;
    mItems.add(new OverlayItem(new GeoPoint(latitude.intValue() , longitude.intValue()), "Simple IT", "Maison du Site du Zéro"));
    populate();
  }

  // …
}

Vous remarquerez qu'un OverlayItem prend trois paramètres :

Enfin, il existe deux autres méthodes que vous devez implémenter :

Fatigué(e) de lire sur un écran ? Découvrez ce cours en livre.

La localisation La téléphonie

La téléphonie

Afficher des cartes Téléphoner

Il y a de grandes chances pour que votre appareil sous Android soit un téléphone. Et comme tous les téléphones, il est capable d'appeler ou d'envoyer des messages. Et comme nous sommes sous Android, il est possible de supplanter ces fonctionnalités natives pour les gérer nous-mêmes.

Encore une fois, tout le monde n'aura pas besoin de ce dont on va parler. Mais il peut très bien arriver que vous ayez envie qu'appuyer sur un bouton appelle un numéro d'urgence, ou le numéro d'un médecin, ou quoi que ce soit.

De plus, il faut savoir que le SMS — vous savez les petits messages courts qui font 160 caractères au maximum — est le moyen le plus courant pour communiquer entre deux appareils mobiles, il est donc très courant qu'un utilisateur ait envie d'en envoyer un à un instant t. Même s'ils sont beaucoup moins utilisés, les MMS — comme un SMS, mais avec un média (son, vidéo ou image) qui l'accompagne — sont monnaie courante.

Téléphoner

La téléphonie Envoyer et recevoir des SMS et MMS

Téléphoner

La première chose qu'on va faire, c'est s'assurer que l'appareil sur lequel fonctionnera votre application peut téléphoner, sinon notre application de téléphonie n'aura absolument aucun sens. Pour cela, on va indiquer dans notre Manifest que l'application ne peut marcher sans la téléphonie, en lui ajoutant la ligne suivante :

<uses-feature android:name="android.hardware.telephony"
  android:required="true" />

De cette manière, les utilisateurs ne pourront pas télécharger votre application sur le Play Store s'ils se trouvent sur leur tablette par exemple.

Maintenant, d'un point de vue technique, nous allons utiliser l'API téléphonique qui est incarnée par la classe TelephonyManager. Les méthodes fournies dans cette classe permettent d'obtenir des informations sur le réseau et d'accéder à des informations sur l'abonné. Vous l'aurez remarqué, il s'agit encore une fois d'un Manager ; ainsi, pour l'obtenir, on doit en demander l'accès au Context :

TelephonyManager manager = Context.getSystemService(Context.TELEPHONY_SERVICE);
Obtenir des informations

Ensuite, si nous voulons obtenir des informations sur l'appareil, il faut demander la permission :

<uses-permission android:name="android.permission.READ_PHONE_STATE" />
Informations statiques

Tout d'abord, on peut déterminer le type du téléphone avec int getPhoneType(). Cette méthode peut retourner trois valeurs :

Pour obtenir un identifiant unique de l'appareil, vous pouvez utiliser String getDeviceId(), et il est (parfois) possible d'obtenir le numéro de téléphone de l'utilisateur avec String getLineNumber().

Informations dynamiques

Les informations précédentes étaient statiques, il y avait très peu de risques qu'elles évoluent pendant la durée de l'exécution de l'application. Cependant, il existe des données liées au réseau qui risquent de changer de manière régulière. Pour observer ces changements, on va passer par une interface dédiée : PhoneStateListener. On peut ensuite indiquer quels changements d'état on veut écouter avec le TelephonyManager en utilisant la méthode void listen (PhoneStateListener listener, int events) avec events des flags pour indiquer quels évènements on veut écouter. On note par exemple la présence des flags suivants :

TelephonyManager manager = (TelephonyManager) getSystemService(Context.TELEPHONY_SERVICE);
// Pour écouter les trois évènements
manager.listen(new PhoneStateListener(), PhoneStateListener.LISTEN_CALL_STATE | PhoneStateListener.LISTEN_DATA_CONNECTION_STATE | PhoneStateListener.LISTEN_DATA_ACTIVITY | PhoneStateListener.LISTEN_CELL_LOCATION);

Ensuite, à chaque évènement correspond une méthode de callback à définir dans votre implémentation de PhoneStateListener :

protected String TAG = "TelephonyExample";

PhoneStateListener stateListener = new PhoneStateListener() {

  // Appelée quand est déclenché l'évènement LISTEN_CALL_STATE
  @Override
  public void onCallStateChanged (int state, String incomingNumber) {
    switch (state) {
    case TelephonyManager.CALL_STATE_IDLE :
      Log.d(TAG, "Pas d'appel en cours");
      break;
    case TelephonyManager.CALL_STATE_OFFHOOK :
      Log.d(TAG, "Il y a une communication téléphonique en cours");
      break;
    case TelephonyManager.CALL_STATE_RINGING :
      Log.d(TAG, "Le téléphone sonne, l'appelant est " + incomingNumber);
      break;
    default : 
      Log.d(TAG, "Etat inconnu");
    }
  }

  // Appelée quand est déclenché l'évènement LISTEN_DATA_CONNECTION_STATE 
  @Override
  public void onDataConnectionStateChanged (int state) {
    switch (state) {
    case TelephonyManager.DATA_CONNECTED :
      Log.d(TAG, "L'appareil est connecté.");
      break;
    case TelephonyManager.DATA_CONNECTING :
      Log.d(TAG, "L'appareil est en train de se connecter.");
      break;
    case TelephonyManager.DATA_DISCONNECTED :
      Log.d(TAG, "L'appareil est déconnecté.");
      break;
    case TelephonyManager.DATA_SUSPENDED :
      Log.d(TAG, "L'appareil est suspendu de manière temporaire.");
      break;
    }
  }

  // Appelée quand est déclenché l'évènement LISTEN_DATA_ACTIVITY 
  @Override
  public void onDataActivity (int direction) {
    switch (direction) {
    case TelephonyManager.DATA_ACTIVITY_IN :
      Log.d(TAG, "L'appareil est en train de télécharger des données.");
      break;
    case TelephonyManager.DATA_ACTIVITY_OUT :
      Log.d(TAG, "L'appareil est en train d'envoyer des données."); 
      break;
    case TelephonyManager.DATA_ACTIVITY_INOUT :
      Log.d(TAG, "L'appareil est en train de télécharger ET d'envoyer des données.");
      break;
    case TelephonyManager.DATA_ACTIVITY_NONE :
      Log.d(TAG, "L'appareil n'envoie pas de données et n'en télécharge pas.");
      break;
    }
  }

  // Appelée quand est déclenché l'évènement LISTEN_SERVICE_STATE
  @Override
  public void onServiceStateChanged(ServiceState serviceState) {
    // Est-ce que l'itinérance est activée ?
    Log.d(TAG, "L'itinérance est activée : " + serviceState.getRoaming());
    switch (serviceState.getState()) {
    case ServiceState.STATE_IN_SERVICE :
      Log.d(TAG, "Conditions normales d'appel");
      // Pour obtenir un identifiant de l'opérateur
      Log.d(TAG, "L'opérateur est " + serviceState.getOperatorAlphaLong());
      break;
    case ServiceState.STATE_EMERGENCY_ONLY :
      Log.d(TAG, "Seuls les appels d'urgence sont autorisés.");
      break;
    case ServiceState.STATE_OUT_OF_SERVICE :
      Log.d(TAG, "Ce téléphone n'est pas lié à un opérateur actuellement.");
      break;
    case ServiceState.STATE_POWER_OFF :
      Log.d(TAG, "Le téléphone est en mode avion");
      break;
    default : 
      Log.d(TAG, "Etat inconnu");
    }
  }
};
Téléphoner

Pour téléphoner, c'est très simple. En fait, vous savez déjà le faire. Vous l'avez peut-être même déjà fait. Il vous suffit de lancer un Intent qui a pour action Intent.ACTION_CALL et pour données tel:numéro_de_téléphone :

Intent appel = new Intent(Intent.ACTION_DIAL, Uri.parse("tel:0102030405"));
startActivity(appel);

Cette action va lancer l'activité du combiné téléphonique pour que l'utilisateur puisse initier l'appel par lui-même. Ainsi, il n'y a pas besoin d'autorisation puisqu'au final l'utilisateur doit amorcer l'appel manuellement. Cependant, il se peut que vous souhaitiez que votre application lance l'appel directement, auquel cas vous devrez demander une permission particulière :

<uses-permission android:name="android.permission.CALL_PHONE" />
Fatigué(e) de lire sur un écran ? Découvrez ce cours en livre.

La téléphonie Envoyer et recevoir des SMS et MMS

Envoyer et recevoir des SMS et MMS

Téléphoner Le multimédia

Envoyer et recevoir des SMS et MMS

L'envoi

Tout comme pour passer des appels, il existe deux manières de faire : soit avec l'application liée aux SMS, soit directement par l'application.

Prise en charge par une autre application

Pour transmettre un SMS à une application qui sera en charge de l'envoyer, il suffit d'utiliser un Intent. Il utilisera comme action Intent.ACTION_SENDTO, aura pour données un smsto:numéro_de_téléphone pour indiquer à qui sera envoyé le SMS, et enfin aura un extra de titre sms_body qui indiquera le contenu du message :

Intent sms = new Intent(Intent.ACTION_SENDTO, Uri.parse("smsto:0102030405");
sms.putExtra("sms_body", "Salut les Zéros !");
startActivity(sms);

Pour faire de même avec un MMS, c'est déjà plus compliqué. Déjà, les MMS ne fonctionnent pas avec SENDTO mais avec SEND tout court. De plus, le numéro de téléphone de destination devra être défini dans un extra qui s'appellera address. Enfin, le média associé au MMS sera ajouté à l'intent dans les données et dans un extra de nom Intent.EXTRA_STREAM à l'aide d'une URI qui pointe vers lui :

Uri image = Uri.fromFile("/sdcard/images/zozor.jpg");
Intent mms = new Intent(Intent.ACTION_SEND, image);
mms.putExtra(Intent.EXTRA_STREAM, image);
mms.setType("image/jpeg");

mms.putExtra("sms_body", "Salut les Zéros (mais avec une image !)");
mms.putExtra("address", "0102030405");

startActivity(mms);
Prise en charge directe

Tout d'abord, on a besoin de demander la permission :

<uses-permission android:name="android.permission.SEND_SMS" />

Pour envoyer directement un SMS sans passer par une application externe, on utilise la classe SmsManager.

Ah ! J'imagine qu'on peut la récupérer en faisant Context.getSystemService(Context.SMS_SERVICE), j'ai compris le truc maintenant ! :D

Pour une fois, même si le nom de la classe se termine par « Manager », on va instancier un objet avec la méthode static SmsManager SmsManager.getDefault(). Pour envoyer un message, il suffit d'utiliser la méthode void sendTextMessage(String destinationAddress, String scAddress, String text, PendingIntent sentIntent, PendingIntent deliveryIntent) :

On peut ainsi envisager un exemple simple :

SmsManager manager = SmsManager.getDefault();
manager .sendTextMessage("0102030405", null, "Salut les Zéros !", null, null);

La taille maximum d'un SMS est de 160 caractères ! Vous pouvez cependant couper un message trop long avec ArrayList<String> divideMessage(String text), puis vous pouvez envoyer les messages de façon à ce qu'ils soient liés les uns aux autres avec void sendMultipartTextMessage(String destinationAddress, String scAddress, ArrayList<String> parts, ArrayList<PendingIntent> sentIntents, ArrayList<PendingIntent> deliveryIntents), les paramètres étant analogues à ceux de la méthode précédente.

Recevoir des SMS

On va faire ici quelque chose d'un peu étrange. Disons le carrément, on va s'enfoncer dans la quatrième dimension. En fait, recevoir des SMS n'est pas réellement prévu de manière officielle dans le SDK. C'est à vous de voir si vous voulez le faire.

La première chose à faire est de demander la permission dans le Manifest :

<uses-permission android:name="android.permission.RECEIVE_SMS" />

Ensuite, dès que le système reçoit un nouveau SMS, un broadcast intent est émis avec comme action android.provider.Telephony.SMS_RECEIVED. C'est donc à vous de développer un broadcast receiver qui gérera la réception du message. L'Intent qui enclenchera le Receiver contiendra un tableau d'objets qui s'appelle « pdus » dans les extras. Les PDU sont les données qui sont transmises et qui représentent le message, ou les messages s'il a été divisé en plusieurs. Vous pourrez ensuite, à partir de ce tableau d'objets, créer un tableau de SmsMessage avec la méthode static SmsMessage SmsMessage.createFromPdu(byte[] pdu) :

// On récupère tous les extras
Bundle bundle = intent.getExtras();
if(bundle != null) {
  // Et on récupère le tableau d'objets qui s'appelle « pdus »
  Object[] pdus = (Object[]) bundle.get("pdus");

  // On crée un tableau de SmsMessage pour chaque message
  SmsMessage[] msg = new SmsMessage[pdus.length];
		
  // Puis, pour chaque tableau, on crée un message qu'on insère dans le tableau
  for(Object pdu : pdus)
    msg[i] = SmsMessage.createFromPdu((byte[]) pdu);
}

Vous pouvez ensuite récupérer des informations sur le message avec diverses méthodes : le contenu du message avec
String getMessageBody(), le numéro de l'expéditeur avec String getOriginatingAddress() et le moment de l'envoi avec long getTimestampMillis().

Fatigué(e) de lire sur un écran ? Découvrez ce cours en livre.

Téléphoner Le multimédia

Le multimédia

Envoyer et recevoir des SMS et MMS Le lecteur multimédia

Il y a une époque pas si lointaine où, quand on voulait écouter de la musique en faisant son jogging, il fallait avoir un lecteur dédié, un walkman. Et si on voulait regarder un film dans le train, il fallait un lecteur DVD portable. Heureusement, avec les progrès de la miniaturisation, il est maintenant possible de le faire n'importe où et n'importe quand, avec n'importe quel smartphone. Clairement, les appareils mobiles doivent désormais remplir de nouvelles fonctions, et il faut des applications pour assumer ces fonctions.

C'est pourquoi nous verrons ici comment lire des musiques ou des vidéos, qu'elles soient sur un support ou en streaming. Mais nous allons aussi voir comment effectuer des enregistrements audio et vidéo.

Le lecteur multimédia

Le multimédia Enregistrement

Le lecteur multimédia

Où trouver des fichiers multimédia ?

Il existe trois emplacements à partir desquels vous pourrez lire des fichiers multimédia :

  1. Vous pouvez tout d'abord les insérer en tant que ressources dans votre projet, auquel cas il faut les mettre dans le répertoire res/raw. Vous pouvez aussi les insérer dans le répertoire assets/ afin d'y accéder avec une URI de type file://android_asset/nom_du_fichier.format_du_fichier. Il s'agit de la solution la plus simple, mais aussi de la moins souple.

  2. Vous pouvez stocker les fichiers sur l'appareil, par exemple sur le répertoire local de l'application en interne, auquel cas ils ne seront disponibles que pour cette application, ou alors sur un support externe (genre carte SD), auquel cas ils seront disponibles pour toutes les applications de l'appareil.

  3. Il est aussi possible de lire des fichiers en streaming sur internet.

Formats des fichiers qui peuvent être lus

Tout d'abord, pour le streaming, on accepte le RTSP, RTP et le streaming via HTTP.

Ensuite, je vais vous présenter tous les formats que connaît Android de base. En effet, il se peut que le constructeur de votre téléphone ait rajouté des capacités que je ne peux connaître. Ainsi, Android pourra toujours lire tous les fichiers présentés ci-dessous. Vous devriez comprendre toutes les colonnes de ce tableau, à l'exception peut-être de la colonne « Encodeur » : elle vous indique si oui ou non Android est capable de convertir un fichier vers ce format.

Audio

Format

Encodeur

Extension

AAC LC

oui

3GPP (.3gp), MPEG-4 (.mp4, .m4a)

HE-AACv1 (AAC+)

3GPP (.3gp), MPEG-4 (.mp4, .m4a)

HE-AACv2 (enhanced AAC+)

3GPP (.3gp), MPEG-4 (.mp4, .m4a)

AMR-NB

oui

3GPP (.3gp)

AMR-WB

oui

3GPP (.3gp)

MP3

MP3 (.mp3)

MIDI

Type 0 and 1 (.mid, .xmf, .mxmf), RTTTL/RTX (.rtttl, .rtx), OTA (.ota), iMelody (.imy)

Vorbis

Ogg (.ogg), Matroska (.mkv, Android 4.0+)

PCM/WAVE

WAVE (.wav)

Vidéo

Format

Encodeur

Extension

H.263

oui

3GPP (.3gp), MPEG-4 (.mp4)

H.264 AVC

3GPP (.3gp), MPEG-4 (.mp4)

MPEG-4 SP

3GPP (.3gp)

Le lecteur multimédia
Permissions

La première chose qu'on va faire, c'est penser aux permissions qu'il faut demander. Il n'y a pas de permission en particulier pour la lecture ou l'enregistrement ; en revanche, certaines fonctionnalités nécessitent quand même une autorisation. Par exemple, pour le streaming, il faut demander l'autorisation d'accéder à internet :

<uses-permission android:name="android.permission.INTERNET" />

De même, il est possible que vous vouliez faire en sorte que l'appareil ne se mette jamais en veille de façon à ce que l'utilisateur puisse continuer à regarder une vidéo qui dure longtemps sans être interrompu :

<uses-permission android:name="android.permission.WAKE_LOCK" />
La lecture

La lecture de fichiers multimédia se fait avec la classe MediaPlayer. Sa vie peut être représentée par une machine à état, c'est-à-dire qu'elle traverse différents états et que la transition entre chaque état est symbolisée par des appels à des méthodes.

Comme pour une activité ?

Mais oui, exactement, vous avez tout compris !

Je pourrais très bien expliquer toutes les étapes et toutes les transitions, mais je doute que cela puisse vous être réellement utile, je ne ferais que vous embrouiller, je vais donc simplifier le processus. On va ainsi ne considérer que cinq états : initialisé quand on crée le lecteur, préparé quand on lui attribue un média, démarré tant que le média est joué, en pause quand la lecture est mise en pause ou arrêté quand elle est arrêtée, et enfin terminé quand la lecture est terminée.

Tout d'abord, pour créer un MediaPlayer, il existe un constructeur par défaut qui ne prend pas de paramètre. Un lecteur ainsi créé se trouve dans l'état initialisé. Vous pouvez ensuite lui indiquer un fichier à lire avec void setDataSource(String path) ou void setDataSource(Context context, Uri uri). Il nous faut ensuite passer de l'état initialisé à préparé (c'est-à-dire que le lecteur aura commencé à lire le fichier dans sa mémoire pour pouvoir commencer la lecture). Pour cela, on utilise une méthode qui s'appelle simplement void prepare().

Il est aussi possible de créer un lecteur multimédia directement préparé avec une méthode de type create :

// public static MediaPlayer create (Context context, int resid)
MediaPlayer media = MediaPlayer.create(getContext(), R.raw.file);
// public static MediaPlayer create (Context context, Uri uri)
media = MediaPlayer.create(getContext(), Uri.parse("file://android_asset/fichier.mp4");
media = MediaPlayer.create(getContext(), Uri.parse("file://sdcard/music/fichier.mp3");
media = MediaPlayer.create(getContext(), Uri.parse("http://www.site_trop_cool.com/musique.mp3");
media = MediaPlayer.create(getContext(), Uri.parse("rtsp://www.site_trop_cool.com/streaming.mov");

Maintenant que notre lecteur est en mode préparé, on veut passer en mode démarré qui symbolise la lecture du média ! Pour passer en mode démarré, on utilise la méthode void start().

On peut ensuite passer à deux états différents :

player.stop();
player.prepare();
// On retourne au début du média, 0 est la première milliseconde
player.seekTo(0);

Enfin, une fois la lecture terminée, on passe à l'état terminé. À partir de là, on peut recommencer la lecture depuis le début avec void start().

Enfin, n'oubliez pas de libérer la mémoire de votre lecteur multimédia avec la méthode void release(), on pourrait ainsi voir dans l'activité qui contient votre lecteur :

@Override
protected void onDestroy() {
  if(player != null) {
    player.release();
    player = null;
  }
}
Le volume et l'avancement

Pour changer le volume du lecteur, il suffit d'utiliser la méthode void setVolume(float leftVolume, float rightVolume) avec leftVolume un entier entre 0.0f (pour silencieux) et 1.0f (pour le volume maximum) du côté gauche, et rightVolume idem pour le côté droit. De base, si vous appuyez sur les boutons pour changer le volume, seul le volume de la sonnerie sera modifié. Si vous voulez que ce soit le volume du lecteur qui change et non celui de la sonnerie, indiquez-le avec void setVolumeControlStream(AudioManager.STREAM_MUSIC).

Si vous voulez que l'écran ne s'éteigne pas quand vous lisez un média, utilisez void setScreenOnWhilePlaying(boolean screenOn).

Enfin, si vous voulez que la lecture se fasse en boucle, c'est-à-dire qu'une fois arrivé à terminé on passe à démarré, utilisez void setLooping(boolean looping).

La lecture de vidéos

Maintenant qu'on sait lire des fichiers audio, on va faire en sorte de pouvoir regarder des vidéos. Eh oui, parce qu'en plus du son, on aura besoin de la vidéo. Pour cela, on aura besoin d'une vue qui s'appelle VideoView. Elle ne prend pas d'attributs particuliers en XML :

<LinearLayout xmlns:android="http://schemas.android.com/apk/res/android"
  android:orientation="vertical"
  android:layout_width="fill_parent"
  android:layout_height="fill_parent" >
  <VideoView android:id="@+id/videoView"  
    android:layout_width="fill_parent"
    android:layout_height="fill_parent" />
</LinearLayout>

Puis on va attribuer à ce VideoView un MediaController. Mais qu'est-ce qu'un MediaController? Nous n'en avons pas encore parlé ! Il s'agit en fait d'un layout qui permet de contrôler un média, aussi bien un son qu'une vidéo. Contrairement aux vues standards, on n'implémente pas un MediaController en XML mais dans le code. Tout d'abord, on va le construire avec public MediaController(Context context), puis on l'attribue au VideoView avec void setMediaController(MediaController controller) :

VideoView video = (VideoView) findViewById(R.id.videoView);
video.setMediaController(new MediaController(getContext()));
video.setVideoURI(Uri.parse("file://sdcard/video/example.avi"));
video.start();
Fatigué(e) de lire sur un écran ? Découvrez ce cours en livre.

Le multimédia Enregistrement

Enregistrement

Le lecteur multimédia Les capteurs

Enregistrement

On aura besoin d'une permission pour enregistrer :

<uses-permission android:name="android.permission.RECORD_AUDIO" />

Il existe deux manières d'enregistrer.

Enregistrement sonore standard

Vous aurez besoin d'utiliser un MediaRecorder pour tous les enregistrements, dont les vidéos — mais nous le verrons plus tard. Ensuite c'est très simple, il suffit d'utiliser les méthodes suivantes :

Pas facile à retenir, tout ça ! L'avantage ici, c'est que tout est automatique, alors vous n'avez « que » ces étapes à respecter.

MediaRecorder recorder = new MediaRecorder();
recorder.setAudioSource(MediaRecorder.AudioSource.MIC);
recorder.setOutputFormat(MediaRecorder.OutputFormat.DEFAULT);
recorder.setAudioEncoder(MediaRecorder.AudioEncoder.DEFAULT);
recorder.setOutputFile(PATH_NAME);
recorder.prepare();
recorder.start();

Une fois que vous avez décidé de finir l’enregistrement, il vous suffit d'appeler la méthode void stop(), puis de libérer la mémoire :

recorder.stop();
recorder.release();
recorder = null;
Enregistrer du son au format brut

L'avantage du son au format brut, c'est qu'il n'est pas traité et permet par conséquent certains traitements que la méthode précédente ne permettait pas. De cette manière, le son est de bien meilleure qualité. On va ici gérer un flux sonore, et non des fichiers. C'est très pratique dès qu'il faut effectuer des analyses du signal en temps réel.

La classe à utiliser cette fois est AudioRecord, et on peut en construire une instance avec public AudioRecord(int audioSource, int sampleRateInHz, int channelConfig, int audioFormat, int bufferSizeInBytes) où :

Une utilisation typique pourrait être :

int sampleRateInHz = 44100;
int channelconfig = AudioFormat.CHANNEL_IN_STEREO;
int audioFormat = AudioFormat.ENCODING_PCM_16BIT;
int bufferSize = AudioRecord.getMinBufferSize(sampleRateInHz, channelconfig, audioFormat)
AudioRecord recorder = new AudioRecord(MediaRecorder.AudioSource.MIC, sampleRateInHz, channelconfig, audioFormat, bufferSize);

Chaque lecture que nous ferons dans AudioRecord prendra la taille du buffer, il nous faudra donc avoir un tableau qui fait la taille de ce buffer pour récupérer les données :

short[] buffer = new short[bufferSize];

Puis vous pouvez lire le flux en temps réel avec int read(short[] audioData, int offsetInShorts, int sizeInShorts) :

while(recorder.getRecordingState() == AudioRecord.RECORDSTATE_RECORDING) {
  // Retourne le nombre de « shorts » lus, parce qu'il peut y en avoir moins que la taille du tableau
  int nombreDeShorts = audioRecord.read(buffer, 0, bufferSize);
}

Enfin, il ne faut pas oublier de fermer le flux et de libérer la mémoire :

recorder.stop();
recorder.release();
recorder = null;
Prendre des photos
Demander à une autre application de le faire

La première chose que nous allons voir, c'est la solution de facilité : comment demander à une autre application de prendre des photos pour nous, puis ensuite les récupérer. On va bien entendu utiliser un intent, et son action sera MediaStore.ACTION_IMAGE_CAPTURE. Vous vous rappelez comment on lance une activité en lui demandant un résultat, j'espère ! Avec void startActivityForResult(Intent intent, int requestCode)requestCode est un code qui permet d'identifier le retour. Le résultat sera ensuite disponible dans void onActivityResult(int requestCode, int resultCode, Intent data) avec requestCode qui vaut comme le requestCode que vous avez passé précédemment. On va ensuite préciser qu'on veut que l'image soit en extra dans le retour :

// L'endroit où sera enregistrée la photo
// Remarquez que mFichier est un attribut de ma classe
mFichier = new File(Environment.getExternalStorageDirectory(), "photo.jpg");
// On récupère ensuite l'URI associée au fichier
Uri fileUri = Uri.fromFile(mFichier);

// Maintenant, on crée l'intent
Intent intent = new Intent(MediaStore.ACTION_IMAGE_CAPTURE);
// Et on déclare qu'on veut que l'image soit enregistrée là où pointe l'URI
intent.putExtra(MediaStore.EXTRA_OUTPUT, fileUri);

// Enfin, on lance l'intent pour que l'application de photo se lance
startActivityForResult(intent, PHOTO_RESULT);

Il faut ensuite récupérer la photo dès que l'utilisateur revient dans l’application. On a ici un problème, parce que toutes les applications ne renverront pas le même résultat. Certaines renverront une image comme nous le voulons ; d'autres, juste une miniature… Nous allons donc voir ici comment gérer ces deux cas :

@Override
protected void onActivityResult(int requestCode, int resultCode, Intent data) {
  // Si on revient de l'activité qu'on avait lancée avec le code PHOTO_RESULT  
  if (requestCode == PHOTO_RESULT && resultCode == RESULT_OK) {
    // Si l'image est une miniature
    if (data != null) {
      if (data.hasExtra("data"))
        Bitmap thumbnail = data.getParcelableExtra("data");
    } else {
      // On sait ici que le fichier pointé par mFichier est accessible, on peut donc faire ce qu'on veut avec, par exemple en faire un Bitmap
      Bitmap image = BitmapFactory.decodeFile(mFichier);
    }
  }
}
Tout gérer nous-mêmes

La technique précédente peut dépanner par moments, mais ce n'est pas non plus la solution à tout. Il se peut qu'on veuille avoir le contrôle total sur notre caméra ! Pour cela, on aura besoin de la permission de l'utilisateur d'utiliser sa caméra :

<uses-permission android:name="android.permission.CAMERA" />

Vous pouvez ensuite manipuler très simplement la caméra avec la classe Camera. Pour récupérer une instance de cette classe, on utilise la méthode static Camera Camera.open().

Il est ensuite possible de modifier les paramètres de l'appareil avec void setParameters(Camera.Parameters params). Cependant, avant toute chose, il faut s'assurer que l'appareil peut supporter les paramètres qu'on va lui donner. En effet, chaque appareil aura un objectif photographique différent et par conséquent des caractéristiques différentes, alors il faudra faire en sorte de gérer le plus de cas possible. On va donc récupérer les paramètres avec Camera.Parameters getParameters(), puis on pourra vérifier les modes supportés par l'appareil avec différentes méthodes, par exemple :

Camera camera = Camera.open();
Camera.Parameters params = camera.getParameters();

// Pour connaître les modes de flash supportés
List<String> flashs = params.getSupportedFlashModes();

// Pour connaître les tailles d'image supportées
List<Camera.Size> tailles = getSupportedPictureSizes();

Vous trouverez plus d'informations sur les modes supportés sur la page de Camera.Parameters. Une fois que vous connaissez les modes compatibles, vous pouvez manipuler la caméra à volonté :

camera.setFlashMode(Camera.Parameters.FLASH_MODE_AUTO);
camera.setPictureSize(1028, 768);

Ensuite, il existe deux méthodes pour prendre une photo :

void takePicture(Camera.ShutterCallback shutter, Camera.PictureCallback raw, Camera.PictureCallback jpeg);

void takePicture(Camera.ShutterCallback shutter, Camera.PictureCallback raw, Camera.PictureCallback postview, Camera.PictureCallback jpeg);

On rencontre ici deux types de classes appelées en callback :

Ainsi, shutter est lancé dès que l'image est prise, mais avant qu'elle soit prête. raw correspond à l'instant où l'image est prête mais pas encore traitée pour correspondre aux paramètres que vous avez entrés. Encore après sera appelé postview, quand l'image sera redimensionnée comme vous l'avez demandé (ce n'est pas supporté par tous les appareils). Enfin, jpeg sera appelé dès que l'image finale sera prête. Vous pouvez passer null à tous les callbacks si vous n'en avez rien à faire :

private void takePicture(Camera camera) {
  // Jouera un son au moment où on prend une photo
  Camera.ShutterCallback shutterCallback = new Camera.ShutterCallback() {
    public void onShutter() {
      MediaPlayer media = MediaPlayer.create(getBaseContext(), R.raw.sonnerie);
      media.start();
      // Une fois la lecture terminée
      media.setOnCompletionListener(new MediaPlayer.OnCompletionListener() {
        public  void onCompletion(MediaPlayer mp) {
          // On libère le lecteur multimédia
          mp.release();
        }
      });
    }
  };

  // Sera lancée une fois l'image traitée, on enregistre l'image sur le support externe
  Camera.PictureCallback jpegCallback = new Camera.PictureCallback() {
    public void onPictureTaken(byte[] data, Camera camera) {
      FileOutputStream stream = null;
      try {
        String path = Environment.getExternalStorageDirectory() + "\\photo.jpg";
        stream = new FileOutputStream(path);
        stream.write(data);
      } catch (Exception e) {

      } finally {
        try { stream.close();} catch (Exception e) {}
      }
    }
  };
    
  camera.takePicture(shutterCallback, null, jpegCallback);
}

Enfin, on va voir comment permettre à l'utilisateur de prévisualiser ce qu'il va prendre en photo. Pour cela, on a besoin d'une vue particulière : SurfaceView. Il n'y a pas d'attributs particuliers à connaître pour la déclaration XML :

<SurfaceView
  android:id="@+id/surface_view"
  android:layout_width="fill_parent"
  android:layout_height="fill_parent" />

On aura ensuite besoin de récupérer le SurfaceHolder associé à notre SurfaceView, et ce avec la méthode SurfaceHolder getHolder(). On a ensuite besoin de lui attribuer un type, ce qui donne :

SurfaceView surface = (SurfaceView)findViewById(R.id.surfaceView);
SurfaceHolder holder = surface.getHolder();
holder.setType(SurfaceHolder.SURFACE_TYPE_PUSH_BUFFERS);

Ne vous inquiétez pas, c'est bientôt fini ! On n'a plus qu'à implémenter des méthodes de callback de manière à pouvoir gérer correctement le cycle de vie de la caméra et de la surface de prévisualisation. Pour cela, on utilise l'interface SurfaceHolder.Callback qui contient trois méthodes de callback qu'il est possible d'implémenter :

Voici maintenant un exemple d'implémentation de cette synergie :

// Notre classe implémente SurfaceHolder.Callback
public class CameraActivity extends Activity implements SurfaceHolder.Callback {
  private Camera mCamera = null;

  @Override
  public void onCreate(Bundle savedInstanceState) {
    super.onCreate(savedInstanceState);
    setContentView(R.layout.activity_main);
        
    SurfaceView surface = (SurfaceView)findViewById(R.id.menu_settings);
        
    SurfaceHolder holder = surface.getHolder();
    holder.setType(SurfaceHolder.SURFACE_TYPE_PUSH_BUFFERS);
        
    // On déclare que la classe actuelle gérera les callbacks
    holder.addCallback(this);
  }

  // Se déclenche quand la surface est créée
  public void surfaceCreated(SurfaceHolder holder) {
    try {
      mCamera.setPreviewDisplay(holder);
      mCamera.startPreview();
    } catch (IOException e) {
      e.printStackTrace();
    }
  }

  // Se déclenche quand la surface est détruite
  public void surfaceDestroyed(SurfaceHolder holder) {
    mCamera.stopPreview();
  }

  // Se déclenche quand la surface change de dimensions ou de format
  public void surfaceChanged(SurfaceHolder holder, int format, int width, int height) {
  }

  @Override
  protected void onResume() {
    super.onResume();
    mCamera = Camera.open();
  }

  @Override
  protected void onPause() {
    super.onPause();
    mCamera.release();
  }
}

Enfin, pour libérer la caméra, on utilise la méthode void release().

Enregistrer des vidéos
Demander à une autre application de le faire à notre place

Encore une fois, il est tout à fait possible de demander à une autre application de prendre une vidéo pour nous, puis de la récupérer afin de la traiter. Cette fois, l'action à spécifier est MediaStore.ACTION_VIDEO_CAPTURE. Pour préciser dans quel emplacement stocker la vidéo, il faut utiliser l'extra MediaStore.EXTRA_OUTPUT :

private static final int VIDEO = 0;

@Override
public void onCreate(Bundle savedInstanceState) {
  super.onCreate(savedInstanceState);
  setContentView(R.layout.activity_main);
    
  Uri emplacement = Uri.parse(new File(Environment.getExternalStorageDirectory() + "\\video\\nouvelle.3gp"));
    
  Intent intent = new Intent(MediaStore.ACTION_VIDEO_CAPTURE);
  intent.putExtra(MediaStore.EXTRA_OUTPUT, emplacement);
    
  startActivityForResult(intent, VIDEO);
}

@Override
protected void onActivityResult(int requestCode, int resultCode, Intent data) {
  if (requestCode == VIDEO) {
    if(resultCode == RESULT_OK) {
      Uri emplacement = data.getData();
    }
  }
}
Tout faire nous-mêmes

Tout d'abord, on a besoin de trois autorisations : une pour utiliser la caméra, une pour enregistrer le son et une pour enregistrer la vidéo :

<uses-permission android:name="android.permission.RECORD_AUDIO" />
<uses-permission android:name="android.permission.RECORD_VIDEO" />
<uses-permission android:name="android.permission.CAMERA" />

Au final, maintenant qu'on sait enregistrer du son, enregistrer de la vidéo n'est pas beaucoup plus complexe. En effet, on va encore utiliser MediaRecorder. Cependant, avant cela, il faut débloquer la caméra pour qu'elle puisse être utilisée avec le MediaRecorder. Il suffit pour cela d'appeler sur votre caméra la méthode void unlock(). Vous pouvez maintenant associer votre MediaRecorder et votre Camera avec la méthode void setCamera(Camera camera). Puis, comme pour l'enregistrement audio, il faut définir les sources :

camera.unlock();
mediaRecorder.setCamera(camera);
// Cette fois, on choisit un micro qui se trouve le plus proche possible de l'axe de la caméra
mediaRecorder.setAudioSource(MediaRecorder.AudioSource.CAMCORDER);
mediaRecorder.setVideoSource(MediaRecorder.VideoSource.CAMERA);

Cependant, quand on enregistre une vidéo, il est préférable de montrer à l'utilisateur ce qu'il est en train de filmer de manière à ce qu'il ne filme pas à l'aveugle. Comme nous l'avons déjà fait pour la prise de photographies, il est possible de donner un SurfaceView au MediaRecorder. La méthode à utiliser pour cela est void setPreviewDisplay(SurfaceView surface). Encore une fois, vous pouvez implémenter les méthodes de callback contenues dans SurfaceHolder.Callback.

Enfin, comme pour l'enregistrement audio, on doit définir l'emplacement où enregistrer le fichier, préparer le lecteur, puis lancer l'enregistrement.

mediaRecorder.setOutputFile(PATH_NAME);
mediaRecorder.prepare();
mediaRecorder.start();

Enfin, il faut libérer la mémoire une fois la lecture terminée :

mediaRecorder.stop();
mediaRecorder.release();
mediaRecorder = null;
Fatigué(e) de lire sur un écran ? Découvrez ce cours en livre.

Le lecteur multimédia Les capteurs

Les capteurs

Enregistrement Les différents capteurs

La majorité des appareils modernes sont bien plus que de simples outils pour communiquer ou naviguer sur internet. Ils ont des capacités sensorielles, matérialisées par leurs capteurs. Ces capteurs nous fournissent des informations brutes avec une grande précision, qu'il est possible d’interpréter pour comprendre les transitions d'état que vit le terminal. On trouve par exemple des accéléromètres, des gyroscopes, des capteurs de champ magnétique, etc. Tous ces capteurs nous permettent d'explorer de nouvelles voies, d'offrir de nouvelles possibilités aux utilisateurs.

On va donc voir dans ce chapitre comment surveiller ces capteurs et comment les manipuler. On verra ainsi les informations que donnent les capteurs et comment en déduire ce que fait faire l'utilisateur à l'appareil.

Les différents capteurs

Les capteurs Opérations génériques

Les différents capteurs

On peut répartir les capteurs en trois catégories :

D'un point de vue technique, on trouve deux types de capteurs. Certains sont des composants matériels, c'est-à-dire qu'il y a un composant physique présent sur le terminal. Ils fournissent des données en prenant des mesures. Certains autres capteurs sont uniquement présents d'une manière logicielle. Ils se basent sur des données fournies par des capteurs physiques pour calculer des données nouvelles.

Il n'est pas rare qu'un terminal n'ait pas tous les capteurs, mais seulement une sélection. Par exemple, la grande majorité des appareils ont un accéléromètre ou un magnétomètre, mais peu ont un thermomètre. De plus, il arrive qu'un terminal ait plusieurs exemplaires d'un capteur, mais calibrés d'une manière différente de façon à avoir des résultats différents.

Ces différents capteurs sont représentés par une valeur dans la classe Sensor. On trouve ainsi :

Nom du capteur

Valeur système

Type

Description

Utilisation typique

Accéléromètre

TYPE_ACCELEROMETER

Matériel

Mesure la force d'accélération appliquée au terminal sur les trois axes (x, y et z), donc la force de gravitation (m/s²).

Détecter les mouvements.

Tous les capteurs

TYPE_ALL

Matériel et logiciel

Représente tous les capteurs qui existent.

Gyroscope

TYPE_GYROSCOPE

Matériel

Mesure le taux de rotation sur chacun des trois axes en radian par seconde (rad/s).

Détecter l'orientation de l'appareil.

Photomètre

TYPE_LIGHT

Matériel

Mesure le niveau de lumière ambiante en lux (lx).

Détecter la luminosité pour adapter celle de l'écran de l'appareil.

Magnétomètre

TYPE_MAGNETIC_FIELD

Matériel

Mesure le champ géomagnétique sur les trois axes en microtesla (μT).

Créer un compas.

Orientation

TYPE_ORIENTATION

Logiciel

Mesure le degré de rotation que l'appareil effectue sur les trois axes.

Déterminer la position de l'appareil.

Baromètre

TYPE_PRESSURE

Matériel

Mesure la pression ambiante en hectopascal (hPa) ou millibar (mbar).

Surveiller les changements de pression de l'air ambiant.

Capteur de proximité

TYPE_PROXIMITY

Matériel

Mesure la proximité d'un objet en centimètres (cm).

Détecter si l'utilisateur porte le téléphone à son oreille pendant un appel.

Thermomètre

TYPE_TEMPERATURE

Matériel

Mesure la température de l'appareil en degrés Celsius (°C).

Surveiller la température.

Fatigué(e) de lire sur un écran ? Découvrez ce cours en livre.

Les capteurs Opérations génériques

Opérations génériques

Les différents capteurs Les capteurs de mouvements

Opérations génériques

Demander la présence d'un capteur

Il se peut que votre application n'ait aucun sens sans un certain capteur. Si c'est un jeu qui exploite la détection de mouvements par exemple, vous feriez mieux d'interdire aux gens qui n'ont pas un accéléromètre de pouvoir télécharger votre application sur le Play Store. Pour indiquer qu'on ne veut pas qu'un utilisateur sans accéléromètre puisse télécharger votre application, il vous faudra ajouter une ligne de type <uses-feature> dans votre Manifest :

<uses-feature android:name="android.hardware.sensor.accelerometer"
  android:required="true" />

N'oubliez pas que android:required="true" sert à préciser que la présence de l'accéléromètre est absolument indispensable. S'il est possible d'utiliser votre application sans l'accéléromètre mais qu'il est fortement recommandé d'en posséder un, alors il vous suffit de mettre à la place android:required="false".

Identifier les capteurs

La classe qui permet d'accéder aux capteurs est SensorManager. Pour en obtenir une instance, il suffit de faire :

SensorManager sensorManager = (SensorManager)getSystemService(Context.SENSOR_SERVICE);

Comme je l'ai déjà dit, les capteurs sont représentés par la classe Sensor. Si vous voulez connaître la liste de tous les capteurs existants sur l'appareil, il vous faudra utiliser la méthode List<Sensor> getSensorList(int type) avec type qui vaut Sensor.TYPE_ALL. De même, pour connaître tous les capteurs qui correspondent à une catégorie de capteurs, utilisez l'une des valeurs vues précédemment dans cette même méthode. Par exemple, pour connaître la liste de tous les magnétomètres :

ArrayList<Sensor> liste = sensorManager.getSensorList(Sensor.TYPE_MAGNETIC_FIELD);

Il est aussi possible d'obtenir une instance d'un capteur. Il suffit d'utiliser la méthode Sensor getDefaultSensor(int type) avec type un identifiant présenté dans le tableau précédent. Comme je vous l'ai déjà dit, il peut y avoir plusieurs capteurs qui ont le même objectif dans un appareil, c'est pourquoi cette méthode ne donnera que l'appareil par défaut, celui qui correspondra aux besoins les plus génériques.

Sensor accelerometre = sensorManager.getDefaultSensor(Sensor.TYPE_ACCELETOMETER);
if(accelerometre != null)
  // Il y a au moins un accéléromètre
else
  // Il n'y en a pas

Il est ensuite possible de récupérer des informations sur le capteur, comme par exemple sa consommation électrique avec float getPower() et sa portée avec float getMaximumRange().

Détection des changements des capteurs

L'interface SensorEventListener permet de détecter deux types de changement dans les capteurs :

final SensorEventListener mSensorEventListener = new SensorEventListener() {
  public void onAccuracyChanged(Sensor sensor, int accuracy) {
    // Que faire en cas de changement de précision ?
  }

  public void onSensorChanged(SensorEvent sensorEvent) {
    // Que faire en cas d'évènements sur le capteur ?
  }
};

Une fois notre interface écrite, il faut déclarer au capteur que nous sommes à son écoute. Pour cela, on va utiliser la méthode boolean registerListener(SensorEventListener listener, Sensor sensor, int rate) de SensorManager, avec le listener, le capteur dans sensor et la fréquence de mise à jour dans rate. Il est possible de donner à rate les valeurs suivantes, de la fréquence la moins élevée à la plus élevée :

Le délai que vous indiquez n'est qu'une indication, il ne s'agit pas d'un délai très précis. Il se peut que la prise se fasse avant ou après le moment choisi. De manière générale, la meilleure pratique est d'avoir la valeur la plus lente possible, puisque c'est elle qui permet d'économiser le plus le processeur et donc la batterie.

Enfin, on peut désactiver l'écoute d'un capteur avec void unregisterListener(SensorEventListener listener, Sensor sensor). N'oubliez pas de désactiver vos capteurs pendant que l'activité n'est pas au premier plan (donc il faut le désactiver pendant onPause() et le réactiver pendant onResume()), car le système ne le fera pas pour vous. De manière générale, désactivez les capteurs dès que vous ne les utilisez plus.

private SensorManager mSensorManager = null;
private Sensor mAccelerometer = null;

final SensorEventListener mSensorEventListener = new SensorEventListener() {
  public void onAccuracyChanged(Sensor sensor, int accuracy) {
    // Que faire en cas de changement de précision ?
  }

  public void onSensorChanged(SensorEvent sensorEvent) {
    // Que faire en cas d'évènements sur le capteur ?
  }
};

@Override
public final void onCreate(Bundle savedInstanceState) {
  super.onCreate(savedInstanceState);
  setContentView(R.layout.activity_main);

  mSensorManager = (SensorManager) getSystemService(Context.SENSOR_SERVICE);
  mAccelerometer = mSensorManager.getDefaultSensor(Sensor.TYPE_ACCELEROMETER);
}

@Override
protected void onResume() {
  super.onResume();
  mSensorManager.registerListener(mSensorEventListener, mAccelerometer, SensorManager.SENSOR_DELAY_NORMAL);
}

@Override
protected void onPause() {
  super.onPause();
  mSensorManager.unregisterListener(mSensorEventListener, mAccelerometer);
}
Fatigué(e) de lire sur un écran ? Découvrez ce cours en livre.

Les différents capteurs Les capteurs de mouvements

Les capteurs de mouvements

Opérations génériques Les capteurs de position

Les capteurs de mouvements

On va ici étudier les capteurs qui permettent de garder un œil sur les mouvements du terminal. Pour l'API 7, on trouve surtout l'accéléromètre, mais les versions suivantes supportent aussi le gyroscope, ainsi que trois capteurs logiciels (gravitationnel, d'accélération linéaire et de vecteurs de rotation). De nos jours, on trouve presque tout le temps un accéléromètre et un gyroscope. Pour les capteurs logiciels, c'est plus complexe puisqu'ils se basent souvent sur plusieurs capteurs pour déduire et calculer des données, ils nécessitent donc la présence de plusieurs capteurs différents.

On utilise les capteurs de mouvements pour détecter les… mouvements. Je pense en particulier aux inclinaisons, aux secousses, aux rotations ou aux balancements. Typiquement, les capteurs de mouvements ne sont pas utilisés pour détecter la position de l'utilisateur, mais si on les utilise conjointement avec d'autres capteurs, comme par exemple le magnétomètre, ils permettent de mieux évaluer ses déplacements.

Tous ces capteurs retournent un tableau de float de taille 3, chaque élément correspondant à un axe différent (voir figure suivante). La première valeur, values[0], se trouve sur l'axe x, il s'agit de l'axe de l'horizon, quand vous bougez votre téléphone de gauche à droite. Ainsi, la valeur est positive et augmente quand vous déplacez le téléphone vers la droite, alors qu'elle est négative et continue à diminuer plus vous le déplacez vers la gauche.

La deuxième valeur, values[1], correspond à l'axe y, c’est-à-dire l'axe vertical, quand vous déplacez votre téléphone de haut en bas. La valeur est positive quand vous déplacez le téléphone vers le haut et négative quand vous le déplacez vers le bas.

Enfin, la troisième valeur, values[2], correspond à l'axe z, il s'agit de l'axe sur lequel vous pouvez éloigner ou rapprocher le téléphone de vous. Quand vous le rapprochez de vous, la valeur est positive et, quand vous l'éloignez, la valeur est négative.

Vous l'aurez compris, toutes ces valeurs respectent un schéma identique : un 0 signifie pas de mouvement, une valeur positive un déplacement dans le sens de l'axe et une valeur négative un déplacement dans le sens inverse de celui de l'axe.

Les différents axes
Les différents axes

Enfin, cela va peut-être vous sembler logique, mais l'accéléromètre ne mesure pas du tout la vitesse, juste le changement de vitesse. Si vous voulez obtenir la vitesse depuis les données de l'accéléromètre, il vous faudra intégrer l'accélération sur le temps (que l'on peut obtenir avec l'attribut timestamp) pour obtenir la vitesse. Et pour obtenir une distance, il vous faudra intégrer la vitesse sur le temps.

Fatigué(e) de lire sur un écran ? Découvrez ce cours en livre.

Opérations génériques Les capteurs de position

Les capteurs de position

Les capteurs de mouvements Les capteurs environnementaux

Les capteurs de position

On trouve trois (bon, en fait deux et un autre moins puissant) capteurs qui permettent de déterminer la position du terminal : le magnétomètre, le capteur d'orientation et le capteur de proximité (c'est le moins puissant, il est uniquement utilisé pour détecter quand l'utilisateur a le visage collé au téléphone, afin d'afficher le menu uniquement quand l'utilisateur n'a pas le téléphone contre la joue). Le magnétomètre et le capteur de proximité sont matériels, alors que le capteur d'orientation est une combinaison logicielle de l'accéléromètre et du magnétomètre.

Le capteur d'orientation et le magnétomètre renvoient un tableau de taille 3, alors que pour le capteur de proximité c'est plus compliqué. Parfois il renvoie une valeur en centimètres, parfois juste une valeur qui veut dire « proche » et une autre qui veut dire « loin » ; dans ces cas-là, un objet est considéré comme éloigné s'il se trouve à plus de 5 cm.

Cependant, le magnétomètre n'est pas utilisé que pour déterminer la position de l'appareil. Si on l'utilise conjointement avec l'accéléromètre, il est possible de détecter l'inclinaison de l'appareil. Et pour cela, la seule chose dont nous avons besoin, c'est de faire de gros calculs trigonométriques. Enfin… Android va (heureusement !) les faire pour nous.

Dans tous les cas, nous allons utiliser deux capteurs, il nous faudra donc déclarer les deux dans deux listeners différents. Une fois les données récupérées, il est possible de calculer ce qu'on appelle la méthode Rotation avec la méthode statique static boolean SensorManager.getRotationMatrix(float[] R, float[] I, float[] gravity, float[] geomagnetic) avec R le tableau de taille 9 dans lequel seront stockés les résultats, I un tableau d'inclinaison qui peut bien valoir null, gravity les données de l'accéléromètre et geomagnetic les données du magnétomètre.

La matrice rendue s'appelle une matrice de rotation. À partir de celle-ci, vous pouvez obtenir l'orientation de l'appareil avec static float[] SensorManager.getOrientation(float[] R, float[] values) avec R la matrice de rotation et values le tableau de taille 3 qui contiendra la valeur de la rotation pour chaque axe :

SensorManager sensorManager = (SensorManager)getSystemService(Context.SENSOR_SERVICE);
Sensor accelerometre = sm.getDefaultSensor(Sensor.TYPE_ACCELEROMETER);
Sensor magnetometre = sm.getDefaultSensor(Sensor.TYPE_MAGNETIC_FIELD);

sensorManager.registerListener(accelerometreListener, accelerometre, SensorManager.SENSOR_DELAY_UI);
sensorManager.registerListener(magnetometreListener, magnetometre, SensorManager.SENSOR_DELAY_UI);

// …

float[] values = new float[3];
float[] R = new float[9];
SensorManager.getRotationMatrix(R, null, accelerometreValues, magnetometreValues);
SensorManager.getOrientation(R, values);

Log.d("Sensors", "Rotation sur l'axe z : " + values[0]);
Log.d("Sensors", "Rotation sur l'axe x : " + values[1]);
Log.d("Sensors", "Rotation sur l'axe y : " + values[2]);

Je vais vous expliquer maintenant à quoi correspondent ces chiffres, cependant avant toute chose, vous devez imaginez votre téléphone portable posé sur une table, le haut qui pointe vers vous, l'écran vers le sol. Ainsi, l'axe z pointe de bas en haut, l'axe x de droite à gauche et l'axe y de "loin devant vous" à "loin derrière vous" (en gros c'est l'axe qui vous traverse) :

Enfin, il vous est possible de changer le système de coordonnées pour qu'il corresponde à vos besoins. C'est utile si votre application est censée être utilisée en mode paysage plutôt qu'en mode portrait par exemple. On va utiliser la méthode static boolean SensorManager.remapCoordinateSystem(float[] inR, int X, int Y, float[] outR) avec inR la matrice de rotation à transformer (celle qu'on obtient avec getRotationMatrix), X désigne la nouvelle orientation de l'axe x, Y la nouvelle orientation de l'axe y et outR la nouvelle matrice de rotation (ne mettez pas inR dedans). Vous pouvez mettre dans X et Y des valeurs telles que SensorManager.AXIS_X qui représente l'axe x et SensorManager.AXIS_MINUS_X son orientation inverse. Vous trouverez de même les valeurs SensorManager.AXIS_Y, SensorManager.AXIS_MINUS_Y, SensorManager.AXIS_Z et SensorManager.AXIS_MINUS_Z.

Fatigué(e) de lire sur un écran ? Découvrez ce cours en livre.

Les capteurs de mouvements Les capteurs environnementaux

Les capteurs environnementaux

Les capteurs de position TP : un labyrinthe

Les capteurs environnementaux

Pour être franc, il n'y a pas tellement à dire sur les capteurs environnementaux. On en trouve trois dans l'API 7 : le baromètre, le photomètre et le thermomètre. Ce sont tous des capteurs matériels, mais il est bien possible qu'ils ne soient pas présents dans un appareil. Tout dépend du type d'appareil, pour être exact. Sur un téléphone et sur une tablette, on en trouve rarement (à l'exception du photomètre qui permet de détecter automatiquement la meilleure luminosité pour l'écran), mais sur une station météo ils sont souvent présents. Il faut donc redoubler de prudence quand vous essayez de les utiliser, vérifiez à l'avance leur présence.

Tous ces capteurs rendent des valeurs uniques, pas de tableaux à plusieurs dimensions.

Fatigué(e) de lire sur un écran ? Découvrez ce cours en livre.

Les capteurs de position TP : un labyrinthe

TP : un labyrinthe

Les capteurs environnementaux Objectifs

Nous voici arrivés au dernier TP de ce cours ! Et comme beaucoup de personnes m'ont demandé comment faire un jeu, je vais vous indiquer ici quelques pistes de réflexion en créant un jeu relativement simple : un labyrinthe. Et en dépit de l'apparente simplicité de ce jeu, vous verrez qu'il faut penser à beaucoup de choses pour que le jeu reste amusant et cohérent.

Nous nous baserons ici uniquement sur les API que nous connaissons déjà. Ainsi, ce TP n'aborde pas Open GL par exemple, dont la maîtrise va bien au-delà de l'objectif de ce cours ! Mais vous verrez qu'avec un brin d'astuce il est déjà possible de faire beaucoup avec ce que nous avons à portée de main.

Objectifs

TP : un labyrinthe Spécifications techniques

Objectifs

Vous l'aurez compris, nous allons faire un labyrinthe. Le principe du jeu est très simple : le joueur utilise l'accéléromètre de son téléphone pour diriger une boule. Ainsi, quand il penche l'appareil vers le bas, la boule se déplace vers le bas. Quand il penche l'appareil vers le haut, la boule se dirige vers le haut, de même pour la gauche et la droite. L'objectif est de pouvoir placer la boule à un emplacement particulier qui symbolisera la sortie. Cependant, le parcours sera semé d'embûches ! Il faudra en effet faire en sorte de zigzaguer entre des trous situés dans le sol, placés par les immondes Zörglubienotchs qui n'ont qu'un seul objectif : détruire le monde (Ha ! Ha ! Ha ! Ha !).

La figure suivante est un aperçu du résultat final que j'obtiens.

Le labyrinthe
Le labyrinthe

On peut y voir les différents éléments qui composent le jeu :

Quand l'utilisateur perd, une boîte de dialogue le signale et le jeu se met en pause. Quand l'utilisateur gagne, une autre boîte de dialogue le signale et le jeu se met en pause, c'est aussi simple que cela !

Avant de vous laisser vous aventurer seuls, laissez-moi vous donner quelques indications qui pourraient vous être précieuses.

Fatigué(e) de lire sur un écran ? Découvrez ce cours en livre.

TP : un labyrinthe Spécifications techniques

Spécifications techniques

Objectifs Ma solution

Spécifications techniques

Organisation du code

De manière générale, quand on développe un jeu, on doit penser à trois moteurs qui permettront de gérer les différentes composantes qui constituent le jeu :

Nous n'utiliserons que deux de ces moteurs : le moteur graphique et le moteur physique. Cette organisation implique une chose : il y aura deux représentations pour chaque élément. Par exemple, une représentation graphique de la boule — celle que connaîtra le moteur graphique — et une représentation physique — celle que connaîtra le moteur physique. On peut ainsi dire que la boule sera divisée en deux parties distinctes, qu'il faudra lier pour avoir un ensemble cohérent.

La toute première chose à laquelle il faut penser, c'est qu'on va donner du matériel à ces moteurs. Le moteur graphique ne peut dessiner s'il n'a rien à dessiner, le moteur physique ne peut calculer de déplacements s'il n'y a pas quelque chose qui bouge ! On va ainsi définir des modèles qui vont contenir les différentes informations sur les constituants.

Les modèles

Comme je viens de le dire, un modèle sera une classe Java qui contiendra des informations sur les constituants du jeu. Ces informations dépendront bien entendu de l'objet représenté. Réfléchissons maintenant à ce qui constitue notre jeu. Nous avons déjà une boule. Ensuite, nous avons des trous dans lesquels peut tomber la boule, une case de départ et une case d'arrivée. Ces trois types d'objets ne bougent pas, et se dessinent toujours un peu de la même manière ! On peut alors décréter qu'ils sont assez similaires quand même. Voyons maintenant ce que doivent contenir les modèles.

La boule

Il s'agit du cœur du jeu, de l'élément le plus compliqué à gérer. Tout d'abord, il va se déplacer, il nous faut donc connaître sa position. Le Canvas du SurfaceView se comporte comme n'importe quel autre Canvas que nous avons vu, c'est-à-dire qu'il possède un axe x qui va de gauche à droite (le rebord gauche vaut 0 et le rebord droit vaut la taille de l'écran en largeur). Il possède aussi un axe y qui va de haut en bas (le plafond du téléphone vaut 0 et le plancher vaut la taille de l'écran en hauteur). Vous aurez donc besoin de deux attributs pour situer votre boule sur le Canvas : un pour l'axe x, un pour l'axe y.

En plus de la position, il faut penser à la vitesse. Eh oui, plus la boule roule, plus elle accélère ! Comme notre boule se déplace sur deux axes (x et y), on aura besoin de deux indicateurs de vitesse : un pour l'axe x, et un pour l'axe y. Alors, accélérer, c'est bien, mais si notre boule dépasse la vitesse du son, c'est moins pratique pour jouer quand même. Il nous faudra alors aussi un attribut qui indiquera la vitesse à ne pas dépasser.

Pour le dessin, nous aurons aussi besoin d'indiquer la taille de la boule ainsi que sa couleur. De cette manière, on a pensé à tout, on obtient alors cette classe :

public class Boule {
  // Je garde le rayon dans une constante au cas où j'aurais besoin d'y accéder depuis une autre classe
  public static final int RAYON = 10;
 
  // Ma boule sera verte
  private int mCouleur = Color.GREEN;

  // Je n'initialise pas ma position puisque je l'ignore au démarrage
  private float mX;
  private float mY;

  // La vitesse est nulle au début du jeu
  private float mSpeedX = 0;
  private float mSpeedY = 0;

  // Après quelques tests, pour moi, la vitesse maximale optimale est 20
  private static final float MAX_SPEED = 20.0f;
Les blocs

Même s'ils ont un comportement physique similaire, les blocs ont tous un dessin et un objectif différent. Il nous faut ainsi un moyen de les différencier, en dépit du fait qu'ils soient tous des objets de la classe Bloc. Alors comment faire ? Il existe deux solutions :

J'ai privilégié la seconde méthode, tout simplement parce qu'elle impliquait d'utiliser les énumérations, ce qui en fait un exemple pédagogiquement plus intéressant.

C'est quoi une énumération ?

Avec la programmation orientée objet, on utilise plus rarement les énumérations, et pourtant elles sont pratiques ! Une énumération, c'est une façon de décrire une liste de constantes. Il existe trois types de blocs (trou, départ, arrivée), on aura donc trois types de constantes dans notre énumération :

enum  Type { TROU, DEPART, ARRIVEE };

Comme vous pouvez le voir, on n'a pas besoin d'ajouter une valeur à nos constantes ; en effet, leur nom fera office de valeur.

Autre chose : comme il faut placer les blocs, nous avons encore une fois besoin des coordonnées du bloc. De plus, il est nécessaire de définir la taille d'un bloc. De ce fait, on obtient :

public class Bloc {
  enum  Type { TROU, DEBUT, FIN };
	
  private float SIZE = Boule.RAYON * 2;
	
  private float mX;
  private float mY;

  private Type mType = null;

Comme vous pouvez le voir, j'ai fait en sorte qu'un bloc ait deux fois la taille de la boule.

Le moteur graphique

Très simple à comprendre, il sera en charge de dessiner les composants de notre scène de jeu. Ce à quoi il faut faire attention ici, c'est que certains éléments se déplacent (je pense en particulier à la boule). Il faut ainsi faire en sorte que le dessin corresponde toujours à la position exacte de l'élément : il ne faut pas que la boule se trouve à un emplacement et que le dessin affiche toujours son ancien emplacement. Regardez la figure suivante.

À gauche le dessin de la boule, à droite sa représentation physique
À gauche le dessin de la boule, à droite sa représentation physique

Maintenant, regardez la figure suivante.

Représentation des deux moteurs au temps T à gauche, T+1 à droite
Représentation des deux moteurs au temps T à gauche, T+1 à droite

À gauche, les deux représentations se superposent : la boule ne bouge pas, alors, au moment de dessiner la boule, il suffit de la dessiner au même endroit que précédemment. Cependant, à l'instant suivant (à droite), le joueur penche l'appareil, et la boule se met à se déplacer. On peut voir que la représentation graphique est restée au même endroit alors que la représentation physique a bougé, et donc ce que le joueur voit n'est pas ce que le jeu sait de l'emplacement de la boule. C'est ce que je veux dire par « il faut faire en sorte que le dessin corresponde toujours à la position exacte de l'élément ». Ainsi, à chaque fois que vous voulez dessiner la boule, il faudra le faire avec sa position exacte.

Pour effectuer les dessins, on va utiliser un SurfaceView, puisqu'il s'agit de la manière la plus facile de dessiner avec de bonnes performances. Ensuite, chaque élément devra être dessiné sur le Canvas du SurfaceView. Par exemple, chez moi, la boule est un disque de rayon 10 et de couleur verte.

Pour vous faciliter la vie, je vous propose de récupérer tout simplement le framework que nous avons écrit dans le chapitre sur le dessin, puisqu'il convient parfaitement à ce projet. Il ne vous reste plus ensuite qu'à dessiner dans la méthode de callbackvoid onDraw(Canvas canvas).

Le moteur physique

Plus délicat à gérer que le moteur graphique, le moteur physique gère la position, les déplacements et l'interaction entre les différents éléments de votre jeu. De plus, dans notre cas particulier, il faudra aussi manipuler l'accéléromètre ! Vous savez déjà le faire normalement, alors pas de soucis ! Cependant, qu'allons-nous faire des données fournies par le capteur ? Eh bien, nous n'avons besoin que de deux données : les deux axes. J'ai choisi de faire en sorte que la position de base soit le téléphone posé à plat sur une table. Quand l'utilisateur penche le téléphone vers lui, la boule « tombe », comme si elle était attirée par la gravité. Si l'utilisateur penche l'appareil dans l'autre sens quand la boule « tombe », alors elle remonte une pente, elle a du mal à « monter » et elle se met à rouler dans le sens de la pente, comme le ferait une vraie boule. De ce fait, j'ai conservé les données sur deux axes seulement : x et y.

Ces données servent à modifier la vitesse de la boule. Si la boule roule dans le sens de la pente, elle prend de la vitesse et donc sa vitesse augmente avec la valeur du capteur. Si la vitesse dépasse la vitesse maximale, alors on impose la vitesse maximale comme vitesse de la boule. Enfin, si la vitesse est négative… cela veut tout simplement dire que la boule se dirige vers la gauche ou le haut, c'est normal !

SensorEventListener mSensorEventListener = new SensorEventListener() {
  @Override
  public void onSensorChanged(SensorEvent event) {
    // La valeur sur l'axe x
    float x = event.values[0];
    // La valeur sur l'axe y
    float y = event.values[1];
        
    // On accélère ou décélère en fonction des valeurs données
    boule.xSpeed = boule.xSpeed + x;
    // On vérifie qu'on ne dépasse pas la vitesse maximale
    if(boule.xSpeed > Boule.MAX_SPEED)
      boule.xSpeed = Boule.MAX_SPEED;
    if(boule.xSpeed < Boule.MAX_SPEED)
      boule.xSpeed = -Boule.MAX_SPEED;
            
    boule.ySpeed = boule.ySpeed + y;
    if(boule.ySpeed > Boule.MAX_SPEED)
      boule.ySpeed = Boule.MAX_SPEED;
    if(boule.ySpeed < Boule.MAX_SPEED)
      boule.ySpeed = -Boule.MAX_SPEED;
            
    // Puis on modifie les coordonnées en fonction de la vitesse
    boule.x += xSpeed;
    boule.y += ySpeed;
  }

  @Override
  public void onAccuracyChanged(Sensor sensor, int accuracy) {

  }
}

Maintenant que notre boule bouge, que faire quand elle rencontre un bloc ? Comment détecter cette rencontre ? Le plus simple est encore d'utiliser des objets de type RectF, tout simplement parce qu'ils possèdent une méthode qui permet de détecter si deux RectF entrent en collision. Cette méthode est boolean intersect(RectF r) : le boolean retourné vaudra true si les deux rectangles entrent bien en collision et r sera remplacé par le rectangle formé par la collision.

Ainsi, on va rajouter un rectangle à nos blocs et à notre boule. C'est très simple, il vous suffit de deux données : les coordonnées du point en haut à gauche (sur l'axe x et l'axe y), puis la taille du rectangle. Avec ces données, on peut très bien construire un rectangle, voyez vous-mêmes :

public RectF (float left, float top, float right, float bottom)

En fait, l'attribut left correspond à la coordonnée sur l'axe x du côté gauche du rectangle, top à la coordonnée sur l'axe y du plafond, right à la coordonnée sur l'axe y du côté droit et bottom à la coordonnée sur l'axe y du plancher. De ce fait, avec les données que je vous ai demandées, il suffit de faire :

public RectF (float coordonnee_x, float coordonnee_y, float coordonnee_x + taille_du_rectangle, float coordonnee_y + taille_du_rectangle)

Mais comment faire pour la boule ? C'est un disque, pas un rectangle !

Cela peut sembler bizarre, mais on n'a nullement besoin d'une représentation exacte de la boule, on peut accompagner sa représentation d'un rectangle, tout simplement parce que la majorité des collisions ne peuvent pas se faire en diagonale, uniquement sur les rebords extrêmes de la boule, comme schématisé à la figure suivante.

Emplacement des collisions
Emplacement des collisions

Bien sûr, les collisions qui se feront sur les diagonales ne seront pas précises, mais franchement elles sont tellement rares et ce serait tellement complexe de les gérer qu'on va simplement les laisser tomber. De ce fait, il faut ajouter un RectF dans les attributs de la boule et, à chaque fois qu'elle bouge, il faut mettre à jour les coordonnées du rectangle pour qu'il englobe bien la boule et puisse ainsi détecter les collisions.

Le labyrinthe

C'est très simple, pour cette version simplifiée, le labyrinthe sera tout simplement une liste de blocs qui est générée au lancement de l'application. Chez moi, j'ai utilisé le labyrinthe suivant :

List<Bloc> Blocs = new ArrayList<Bloc>();
Blocs.add(new Bloc(Type.TROU, 0, 0));
Blocs.add(new Bloc(Type.TROU, 0, 1));
Blocs.add(new Bloc(Type.TROU, 0, 2));
Blocs.add(new Bloc(Type.TROU, 0, 3));
Blocs.add(new Bloc(Type.TROU, 0, 4));
Blocs.add(new Bloc(Type.TROU, 0, 5));
Blocs.add(new Bloc(Type.TROU, 0, 6));
Blocs.add(new Bloc(Type.TROU, 0, 7));
Blocs.add(new Bloc(Type.TROU, 0, 8));
Blocs.add(new Bloc(Type.TROU, 0, 9));
Blocs.add(new Bloc(Type.TROU, 0, 10));
Blocs.add(new Bloc(Type.TROU, 0, 11));
Blocs.add(new Bloc(Type.TROU, 0, 12));
Blocs.add(new Bloc(Type.TROU, 0, 13));

Blocs.add(new Bloc(Type.TROU, 1, 0));
Blocs.add(new Bloc(Type.TROU, 1, 13));

Blocs.add(new Bloc(Type.TROU, 2, 0));
Blocs.add(new Bloc(Type.TROU, 2, 13));

Blocs.add(new Bloc(Type.TROU, 3, 0));
Blocs.add(new Bloc(Type.TROU, 3, 13));

Blocs.add(new Bloc(Type.TROU, 4, 0));
Blocs.add(new Bloc(Type.TROU, 4, 1));
Blocs.add(new Bloc(Type.TROU, 4, 2));
Blocs.add(new Bloc(Type.TROU, 4, 3));
Blocs.add(new Bloc(Type.TROU, 4, 4));
Blocs.add(new Bloc(Type.TROU, 4, 5));
Blocs.add(new Bloc(Type.TROU, 4, 6));
Blocs.add(new Bloc(Type.TROU, 4, 7));
Blocs.add(new Bloc(Type.TROU, 4, 8));
Blocs.add(new Bloc(Type.TROU, 4, 9));
Blocs.add(new Bloc(Type.TROU, 4, 10));
Blocs.add(new Bloc(Type.TROU, 4, 13));

Blocs.add(new Bloc(Type.TROU, 5, 0));
Blocs.add(new Bloc(Type.TROU, 5, 13));

Blocs.add(new Bloc(Type.TROU, 6, 0));
Blocs.add(new Bloc(Type.TROU, 6, 13));

Blocs.add(new Bloc(Type.TROU, 7, 0));
Blocs.add(new Bloc(Type.TROU, 7, 1));
Blocs.add(new Bloc(Type.TROU, 7, 2));
Blocs.add(new Bloc(Type.TROU, 7, 5));
Blocs.add(new Bloc(Type.TROU, 7, 6));
Blocs.add(new Bloc(Type.TROU, 7, 9));
Blocs.add(new Bloc(Type.TROU, 7, 10));
Blocs.add(new Bloc(Type.TROU, 7, 11));
Blocs.add(new Bloc(Type.TROU, 7, 12));
Blocs.add(new Bloc(Type.TROU, 7, 13));

Blocs.add(new Bloc(Type.TROU, 8, 0));
Blocs.add(new Bloc(Type.TROU, 8, 5));
Blocs.add(new Bloc(Type.TROU, 8, 9));
Blocs.add(new Bloc(Type.TROU, 8, 13));

Blocs.add(new Bloc(Type.TROU, 9, 0));
Blocs.add(new Bloc(Type.TROU, 9, 5));
Blocs.add(new Bloc(Type.TROU, 9, 9));
Blocs.add(new Bloc(Type.TROU, 9, 13));

Blocs.add(new Bloc(Type.TROU, 10, 0));
Blocs.add(new Bloc(Type.TROU, 10, 5));
Blocs.add(new Bloc(Type.TROU, 10, 9));
Blocs.add(new Bloc(Type.TROU, 10, 13));

Blocs.add(new Bloc(Type.TROU, 11, 0));
Blocs.add(new Bloc(Type.TROU, 11, 5));
Blocs.add(new Bloc(Type.TROU, 11, 9));
Blocs.add(new Bloc(Type.TROU, 11, 13));

Blocs.add(new Bloc(Type.TROU, 12, 0));
Blocs.add(new Bloc(Type.TROU, 12, 1));
Blocs.add(new Bloc(Type.TROU, 12, 2));
Blocs.add(new Bloc(Type.TROU, 12, 3));
Blocs.add(new Bloc(Type.TROU, 12, 4));
Blocs.add(new Bloc(Type.TROU, 12, 5));
Blocs.add(new Bloc(Type.TROU, 12, 8));
Blocs.add(new Bloc(Type.TROU, 12, 9));
Blocs.add(new Bloc(Type.TROU, 12, 13));

Blocs.add(new Bloc(Type.TROU, 13, 0));
Blocs.add(new Bloc(Type.TROU, 13, 8));
Blocs.add(new Bloc(Type.TROU, 13, 13));

Blocs.add(new Bloc(Type.TROU, 14, 0));
Blocs.add(new Bloc(Type.TROU, 14, 8));
Blocs.add(new Bloc(Type.TROU, 14, 13));

Blocs.add(new Bloc(Type.TROU, 15, 0));
Blocs.add(new Bloc(Type.TROU, 15, 8));
Blocs.add(new Bloc(Type.TROU, 15, 13));

Blocs.add(new Bloc(Type.TROU, 16, 0));
Blocs.add(new Bloc(Type.TROU, 16, 4));
Blocs.add(new Bloc(Type.TROU, 16, 5));
Blocs.add(new Bloc(Type.TROU, 16, 6));
Blocs.add(new Bloc(Type.TROU, 16, 7));
Blocs.add(new Bloc(Type.TROU, 16, 8));
Blocs.add(new Bloc(Type.TROU, 16, 9));
Blocs.add(new Bloc(Type.TROU, 16, 13));

Blocs.add(new Bloc(Type.TROU, 17, 0));
Blocs.add(new Bloc(Type.TROU, 17, 13));

Blocs.add(new Bloc(Type.TROU, 18, 0));
Blocs.add(new Bloc(Type.TROU, 18, 13));

Blocs.add(new Bloc(Type.TROU, 19, 0));
Blocs.add(new Bloc(Type.TROU, 19, 1));
Blocs.add(new Bloc(Type.TROU, 19, 2));
Blocs.add(new Bloc(Type.TROU, 19, 3));
Blocs.add(new Bloc(Type.TROU, 19, 4));
Blocs.add(new Bloc(Type.TROU, 19, 5));
Blocs.add(new Bloc(Type.TROU, 19, 6));
Blocs.add(new Bloc(Type.TROU, 19, 7));
Blocs.add(new Bloc(Type.TROU, 19, 8));
Blocs.add(new Bloc(Type.TROU, 19, 9));
Blocs.add(new Bloc(Type.TROU, 19, 10));
Blocs.add(new Bloc(Type.TROU, 19, 11));
Blocs.add(new Bloc(Type.TROU, 19, 12));
Blocs.add(new Bloc(Type.TROU, 19, 13));

Blocs.add(new Bloc(Type.DEPART, 2, 2));

Blocs.add(new Bloc(Type.ARRIVEE, 8, 11));

Comme vous pouvez le voir, ma méthode pour construire un bloc est simple, j'ai besoin de :

Fatigué(e) de lire sur un écran ? Découvrez ce cours en livre.

Objectifs Ma solution

Ma solution

Spécifications techniques Améliorations envisageables

Ma solution

Le Manifest

La première chose à faire est de modifier le Manifest. Vous verrez deux choses particulières :

<?xml version="1.0" encoding="utf-8"?>
<manifest xmlns:android="http://schemas.android.com/apk/res/android"
  package="sdz.chapitreCinq"
  android:versionCode="1"
  android:versionName="1.0" >

  <uses-sdk
    android:minSdkVersion="7"
    android:targetSdkVersion="7" />

  <uses-feature
    android:name="android.hardware.sensor.accelerometer"
    android:required="true" />

  <application
    android:icon="@drawable/ic_launcher"
    android:label="@string/app_name" >
    <activity
      android:name="sdz.chapitreCinq.LabyrintheActivity"
      android:configChanges="orientation"
      android:label="@string/app_name"
      android:screenOrientation="landscape" >
      <intent-filter>
        <action android:name="android.intent.action.MAIN" />
        <category android:name="android.intent.category.LAUNCHER" />
      </intent-filter>
    </activity>
  </application>

</manifest>
Les modèles

Nous allons tout d'abord voir les différents modèles qui permettent de décrire les composants de notre jeu.

Les blocs
import android.graphics.RectF;

public class Bloc {
    enum  Type { TROU, DEPART, ARRIVEE };
    
    private float SIZE = Boule.RAYON * 2;
    
    private Type mType = null;
    private RectF mRectangle = null;
    
    public Type getType() {
        return mType;
    }

    public RectF getRectangle() {
        return mRectangle;
    }

    public Bloc(Type pType, int pX, int pY) {
        this.mType = pType;
        this.mRectangle = new RectF(pX * SIZE, pY * SIZE, (pX + 1) * SIZE, (pY + 1) * SIZE);
    }
}

Rien de spécial ici, je vous ai déjà parlé de tout auparavant. Remarquez le calcul qui permet de placer un bloc en fonction de sa position en tant que bloc et non en pixels.

La boule
import android.graphics.Color;
import android.graphics.RectF;

public class Boule {
    // Rayon de la boule
    public static final int RAYON = 10;
    
    // Couleur de la boule
    private int mCouleur = Color.GREEN;
    public int getCouleur() {
        return mCouleur;
    }
    
    // Vitesse maximale autorisée pour la boule
    private static final float MAX_SPEED = 20.0f;
    
    // Permet à la boule d'accélérer moins vite
    private static final float COMPENSATEUR = 8.0f;
    
    // Utilisé pour compenser les rebonds
    private static final float REBOND = 1.75f;
    
    // Le rectangle qui correspond à la position de départ de la boule
    private RectF mInitialRectangle = null;

    // A partir du rectangle initial on détermine la position de la boule
    public void setInitialRectangle(RectF pInitialRectangle) {
        this.mInitialRectangle = pInitialRectangle;
        this.mX = pInitialRectangle.left + RAYON;
        this.mY = pInitialRectangle.top + RAYON;
    }
    
    // Le rectangle de collision
    private RectF mRectangle = null;
    
    // Coordonnées en x
    private float mX;
    public float getX() {
        return mX;
    }
    public void setPosX(float pPosX) {
        mX = pPosX;

        // Si la boule sort du cadre, on rebondit
        if(mX < RAYON) {
            mX = RAYON;
            // Rebondir, c'est changer la direction de la balle
            mSpeedY = -mSpeedY / REBOND;
        } else if(mX > mWidth - RAYON) {
            mX = mWidth - RAYON;
            mSpeedY = -mSpeedY / REBOND;
        }
    }
    
    // Coordonnées en y
    private float mY;
    public float getY() {
        return mY;
    }

    public void setPosY(float pPosY) {
        mY = pPosY;
        if(mY < RAYON) {
            mY = RAYON;
            mSpeedX = -mSpeedX / REBOND;
        } else if(mY > mHeight - RAYON) {
            mY = mHeight - RAYON;
            mSpeedX = -mSpeedX / REBOND;
        }
    }
    
    // Vitesse sur l'axe x
    private float mSpeedX = 0;
    // Utilisé quand on rebondit sur les murs horizontaux
    public void changeXSpeed() {
        mSpeedX = -mSpeedX;
    }
    
    // Vitesse sur l'axe y
    private float mSpeedY = 0;
    // Utilisé quand on rebondit sur les murs verticaux
    public void changeYSpeed() {
        mSpeedY = -mSpeedY;
    }
    
    // Taille de l'écran en hauteur
    private int mHeight = -1;
    public void setHeight(int pHeight) {
        this.mHeight = pHeight;
    }
    
    // Taille de l'écran en largeur
    private int mWidth = -1;
    public void setWidth(int pWidth) {
        this.mWidth = pWidth;
    }

    public Boule() {
        mRectangle = new RectF();
    }

    // Mettre à jour les coordonnées de la boule
    public RectF putXAndY(float pX, float pY) {
        mSpeedX += pX / COMPENSATEUR;
        if(mSpeedX > MAX_SPEED)
            mSpeedX = MAX_SPEED;
        if(mSpeedX < -MAX_SPEED)
            mSpeedX = -MAX_SPEED;
            
        mSpeedY += pY / COMPENSATEUR;
        if(mSpeedY > MAX_SPEED)
            mSpeedY = MAX_SPEED;
        if(mSpeedY < -MAX_SPEED)
            mSpeedY = -MAX_SPEED;
        
        setPosX(mX + mSpeedY);
        setPosY(mY + mSpeedX);
        
        // Met à jour les coordonnées du rectangle de collision
        mRectangle.set(mX - RAYON, mY - RAYON, mX + RAYON, mY + RAYON);
        
        return mRectangle;
    }
    
    // Remet la boule à sa position de départ
    public void reset() {
        mSpeedX = 0;
        mSpeedY = 0;
        this.mX = mInitialRectangle.left + RAYON;
        this.mY = mInitialRectangle.top + RAYON;
    }
}
Le moteur graphique
import java.util.List;

import android.content.Context;
import android.graphics.Canvas;
import android.graphics.Color;
import android.graphics.Paint;
import android.view.SurfaceHolder;
import android.view.SurfaceView;

public class LabyrintheView extends SurfaceView implements SurfaceHolder.Callback {
    Boule mBoule;
    public Boule getBoule() {
        return mBoule;
    }

    public void setBoule(Boule pBoule) {
        this.mBoule = pBoule;
    }

    SurfaceHolder mSurfaceHolder;
    DrawingThread mThread;

    private List<Bloc> mBlocks = null;
    public List<Bloc> getBlocks() {
        return mBlocks;
    }

    public void setBlocks(List<Bloc> pBlocks) {
        this.mBlocks = pBlocks;
    }

    Paint mPaint; 

    public LabyrintheView(Context pContext) {
        super(pContext);
        mSurfaceHolder = getHolder();
        mSurfaceHolder.addCallback(this);
        mThread = new DrawingThread();

        mPaint = new Paint();
        mPaint.setStyle(Paint.Style.FILL);

        mBoule = new Boule();
    }

    @Override
    protected void onDraw(Canvas pCanvas) {
        // Dessiner le fond de l'écran en premier
        pCanvas.drawColor(Color.CYAN);
        if(mBlocks != null) {
            // Dessiner tous les blocs du labyrinthe
            for(Bloc b : mBlocks) {
                switch(b.getType()) {
                case DEPART:
                    mPaint.setColor(Color.WHITE);
                    break;
                case ARRIVEE:
                    mPaint.setColor(Color.RED);
                    break;
                case TROU:
                    mPaint.setColor(Color.BLACK);
                    break;
                }
                pCanvas.drawRect(b.getRectangle(), mPaint);
            }
        }

        // Dessiner la boule
        if(mBoule != null) {
            mPaint.setColor(mBoule.getCouleur());
            pCanvas.drawCircle(mBoule.getX(), mBoule.getY(), Boule.RAYON, mPaint);
        }
    }

    @Override
    public void surfaceChanged(SurfaceHolder pHolder, int pFormat, int pWidth, int pHeight) {
        //
    }

    @Override
    public void surfaceCreated(SurfaceHolder pHolder) {
        mThread.keepDrawing = true;
        mThread.start();
        // Quand on crée la boule, on lui indique les coordonnées de l'écran
        if(mBoule != null ) {
            this.mBoule.setHeight(getHeight());
            this.mBoule.setWidth(getWidth());
        }
    }

    @Override
    public void surfaceDestroyed(SurfaceHolder pHolder) {
        mThread.keepDrawing = false;
        boolean retry = true;
        while (retry) {
            try {
                mThread.join();
                retry = false;
            } catch (InterruptedException e) {}
        }
        
    }

    private class DrawingThread extends Thread {
        boolean keepDrawing = true;

        @Override
        public void run() {
            Canvas canvas;
            while (keepDrawing) {
                canvas = null;

                try {
                    canvas = mSurfaceHolder.lockCanvas();
                    synchronized (mSurfaceHolder) {
                        onDraw(canvas);
                    }
                } finally {
                    if (canvas != null)
                        mSurfaceHolder.unlockCanvasAndPost(canvas);
                }

                // Pour dessiner à 50 fps
                try {
                    Thread.sleep(20);
                } catch (InterruptedException e) {}
            }
        }
    }
}

Rien de formidable ici non plus, on se contente de reprendre le framework et d'ajouter les dessins dedans.

Le moteur physique
import java.util.ArrayList;
import java.util.List;

import sdz.chapitreCinq.Bloc.Type;
import android.app.Service;
import android.graphics.RectF;
import android.hardware.Sensor;
import android.hardware.SensorEvent;
import android.hardware.SensorEventListener;
import android.hardware.SensorManager;

public class LabyrintheEngine {
    private Boule mBoule = null;
    public Boule getBoule() {
        return mBoule;
    }

    public void setBoule(Boule pBoule) {
        this.mBoule = pBoule;
    }

    // Le labyrinthe
    private List<Bloc> mBlocks = null;

    private LabyrintheActivity mActivity = null;

    private SensorManager mManager = null;
    private Sensor mAccelerometre = null;

    SensorEventListener mSensorEventListener = new SensorEventListener() {

        @Override
        public void onSensorChanged(SensorEvent pEvent) {
            float x = pEvent.values[0];
            float y = pEvent.values[1];

            if(mBoule != null) {
                // On met à jour les coordonnées de la boule
                RectF hitBox = mBoule.putXAndY(x, y);

                // Pour tous les blocs du labyrinthe
                for(Bloc block : mBlocks) {
                    // On crée un nouveau rectangle pour ne pas modifier celui du bloc
                    RectF inter = new RectF(block.getRectangle());
                    if(inter.intersect(hitBox)) {
                        // On agit différement en fonction du type de bloc
                        switch(block.getType()) {
                        case TROU:
                            mActivity.showDialog(LabyrintheActivity.DEFEAT_DIALOG);
                            break;

                        case DEPART:
                            break;

                        case ARRIVEE:
                            mActivity.showDialog(LabyrintheActivity.VICTORY_DIALOG);
                            break;
                        }
                        break;
                    }
                }
            }
        }

        @Override
        public void onAccuracyChanged(Sensor pSensor, int pAccuracy) {

        }
    };

    public LabyrintheEngine(LabyrintheActivity pView) {
        mActivity = pView;
        mManager = (SensorManager) mActivity.getBaseContext().getSystemService(Service.SENSOR_SERVICE);
        mAccelerometre = mManager.getDefaultSensor(Sensor.TYPE_ACCELEROMETER);
    }

    // Remet à zéro l'emplacement de la boule
    public void reset() {
        mBoule.reset();
    }

    // Arrête le capteur
    public void stop() {
        mManager.unregisterListener(mSensorEventListener, mAccelerometre);
    }

    // Redémarre le capteur
    public void resume() {
        mManager.registerListener(mSensorEventListener, mAccelerometre, SensorManager.SENSOR_DELAY_GAME);
    }

    // Construit le labyrinthe
    public List<Bloc> buildLabyrinthe() {
        mBlocks = new ArrayList<Bloc>();
        mBlocks.add(new Bloc(Type.TROU, 0, 0));
        mBlocks.add(new Bloc(Type.TROU, 0, 1));
        mBlocks.add(new Bloc(Type.TROU, 0, 2));
        mBlocks.add(new Bloc(Type.TROU, 0, 3));
        mBlocks.add(new Bloc(Type.TROU, 0, 4));
        mBlocks.add(new Bloc(Type.TROU, 0, 5));
        mBlocks.add(new Bloc(Type.TROU, 0, 6));
        mBlocks.add(new Bloc(Type.TROU, 0, 7));
        mBlocks.add(new Bloc(Type.TROU, 0, 8));
        mBlocks.add(new Bloc(Type.TROU, 0, 9));
        mBlocks.add(new Bloc(Type.TROU, 0, 10));
        mBlocks.add(new Bloc(Type.TROU, 0, 11));
        mBlocks.add(new Bloc(Type.TROU, 0, 12));
        mBlocks.add(new Bloc(Type.TROU, 0, 13));

        mBlocks.add(new Bloc(Type.TROU, 1, 0));
        mBlocks.add(new Bloc(Type.TROU, 1, 13));

        mBlocks.add(new Bloc(Type.TROU, 2, 0));
        mBlocks.add(new Bloc(Type.TROU, 2, 13));

        mBlocks.add(new Bloc(Type.TROU, 3, 0));
        mBlocks.add(new Bloc(Type.TROU, 3, 13));

        mBlocks.add(new Bloc(Type.TROU, 4, 0));
        mBlocks.add(new Bloc(Type.TROU, 4, 1));
        mBlocks.add(new Bloc(Type.TROU, 4, 2));
        mBlocks.add(new Bloc(Type.TROU, 4, 3));
        mBlocks.add(new Bloc(Type.TROU, 4, 4));
        mBlocks.add(new Bloc(Type.TROU, 4, 5));
        mBlocks.add(new Bloc(Type.TROU, 4, 6));
        mBlocks.add(new Bloc(Type.TROU, 4, 7));
        mBlocks.add(new Bloc(Type.TROU, 4, 8));
        mBlocks.add(new Bloc(Type.TROU, 4, 9));
        mBlocks.add(new Bloc(Type.TROU, 4, 10));
        mBlocks.add(new Bloc(Type.TROU, 4, 13));

        mBlocks.add(new Bloc(Type.TROU, 5, 0));
        mBlocks.add(new Bloc(Type.TROU, 5, 13));

        mBlocks.add(new Bloc(Type.TROU, 6, 0));
        mBlocks.add(new Bloc(Type.TROU, 6, 13));

        mBlocks.add(new Bloc(Type.TROU, 7, 0));
        mBlocks.add(new Bloc(Type.TROU, 7, 1));
        mBlocks.add(new Bloc(Type.TROU, 7, 2));
        mBlocks.add(new Bloc(Type.TROU, 7, 5));
        mBlocks.add(new Bloc(Type.TROU, 7, 6));
        mBlocks.add(new Bloc(Type.TROU, 7, 9));
        mBlocks.add(new Bloc(Type.TROU, 7, 10));
        mBlocks.add(new Bloc(Type.TROU, 7, 11));
        mBlocks.add(new Bloc(Type.TROU, 7, 12));
        mBlocks.add(new Bloc(Type.TROU, 7, 13));

        mBlocks.add(new Bloc(Type.TROU, 8, 0));
        mBlocks.add(new Bloc(Type.TROU, 8, 5));
        mBlocks.add(new Bloc(Type.TROU, 8, 9));
        mBlocks.add(new Bloc(Type.TROU, 8, 13));

        mBlocks.add(new Bloc(Type.TROU, 9, 0));
        mBlocks.add(new Bloc(Type.TROU, 9, 5));
        mBlocks.add(new Bloc(Type.TROU, 9, 9));
        mBlocks.add(new Bloc(Type.TROU, 9, 13));

        mBlocks.add(new Bloc(Type.TROU, 10, 0));
        mBlocks.add(new Bloc(Type.TROU, 10, 5));
        mBlocks.add(new Bloc(Type.TROU, 10, 9));
        mBlocks.add(new Bloc(Type.TROU, 10, 13));

        mBlocks.add(new Bloc(Type.TROU, 11, 0));
        mBlocks.add(new Bloc(Type.TROU, 11, 5));
        mBlocks.add(new Bloc(Type.TROU, 11, 9));
        mBlocks.add(new Bloc(Type.TROU, 11, 13));

        mBlocks.add(new Bloc(Type.TROU, 12, 0));
        mBlocks.add(new Bloc(Type.TROU, 12, 1));
        mBlocks.add(new Bloc(Type.TROU, 12, 2));
        mBlocks.add(new Bloc(Type.TROU, 12, 3));
        mBlocks.add(new Bloc(Type.TROU, 12, 4));
        mBlocks.add(new Bloc(Type.TROU, 12, 5));
        mBlocks.add(new Bloc(Type.TROU, 12, 9));
        mBlocks.add(new Bloc(Type.TROU, 12, 8));
        mBlocks.add(new Bloc(Type.TROU, 12, 13));

        mBlocks.add(new Bloc(Type.TROU, 13, 0));
        mBlocks.add(new Bloc(Type.TROU, 13, 8));
        mBlocks.add(new Bloc(Type.TROU, 13, 13));

        mBlocks.add(new Bloc(Type.TROU, 14, 0));
        mBlocks.add(new Bloc(Type.TROU, 14, 8));
        mBlocks.add(new Bloc(Type.TROU, 14, 13));

        mBlocks.add(new Bloc(Type.TROU, 15, 0));
        mBlocks.add(new Bloc(Type.TROU, 15, 8));
        mBlocks.add(new Bloc(Type.TROU, 15, 13));

        mBlocks.add(new Bloc(Type.TROU, 16, 0));
        mBlocks.add(new Bloc(Type.TROU, 16, 4));
        mBlocks.add(new Bloc(Type.TROU, 16, 5));
        mBlocks.add(new Bloc(Type.TROU, 16, 6));
        mBlocks.add(new Bloc(Type.TROU, 16, 7));
        mBlocks.add(new Bloc(Type.TROU, 16, 8));
        mBlocks.add(new Bloc(Type.TROU, 16, 9));
        mBlocks.add(new Bloc(Type.TROU, 16, 13));

        mBlocks.add(new Bloc(Type.TROU, 17, 0));
        mBlocks.add(new Bloc(Type.TROU, 17, 13));

        mBlocks.add(new Bloc(Type.TROU, 18, 0));
        mBlocks.add(new Bloc(Type.TROU, 18, 13));

        mBlocks.add(new Bloc(Type.TROU, 19, 0));
        mBlocks.add(new Bloc(Type.TROU, 19, 1));
        mBlocks.add(new Bloc(Type.TROU, 19, 2));
        mBlocks.add(new Bloc(Type.TROU, 19, 3));
        mBlocks.add(new Bloc(Type.TROU, 19, 4));
        mBlocks.add(new Bloc(Type.TROU, 19, 5));
        mBlocks.add(new Bloc(Type.TROU, 19, 6));
        mBlocks.add(new Bloc(Type.TROU, 19, 7));
        mBlocks.add(new Bloc(Type.TROU, 19, 8));
        mBlocks.add(new Bloc(Type.TROU, 19, 9));
        mBlocks.add(new Bloc(Type.TROU, 19, 10));
        mBlocks.add(new Bloc(Type.TROU, 19, 11));
        mBlocks.add(new Bloc(Type.TROU, 19, 12));
        mBlocks.add(new Bloc(Type.TROU, 19, 13));

        Bloc b = new Bloc(Type.DEPART, 2, 2);
        mBoule.setInitialRectangle(new RectF(b.getRectangle()));
        mBlocks.add(b);

        mBlocks.add(new Bloc(Type.ARRIVEE, 8, 11));

        return mBlocks;
    }

}
L'activité
import java.util.List;

import android.app.Activity;
import android.app.AlertDialog;
import android.app.Dialog;
import android.content.DialogInterface;
import android.os.Bundle;

public class LabyrintheActivity extends Activity {
    // Identifiant de la boîte de dialogue de victoire
    public static final int VICTORY_DIALOG = 0;
    // Identifiant de la boîte de dialogue de défaite
    public static final int DEFEAT_DIALOG = 1;

    // Le moteur graphique du jeu
    private LabyrintheView mView = null;
    // Le moteur physique du jeu
    private LabyrintheEngine mEngine = null;

    @Override
    public void onCreate(Bundle savedInstanceState) {
        super.onCreate(savedInstanceState);

        mView = new LabyrintheView(this);
        setContentView(mView);

        mEngine = new LabyrintheEngine(this);

        Boule b = new Boule();
        mView.setBoule(b);
        mEngine.setBoule(b);

        List<Bloc> mList = mEngine.buildLabyrinthe();
        mView.setBlocks(mList);
    }

    @Override
    protected void onResume() {
        super.onResume();
        mEngine.resume();
    } 

    @Override
    protected void onPause() {
        super.onStop();
        mEngine.stop();
    }

    @Override
    public Dialog onCreateDialog (int id) {
        AlertDialog.Builder builder = new AlertDialog.Builder(this);
        switch(id) {
        case VICTORY_DIALOG:
            builder.setCancelable(false)
            .setMessage("Bravo, vous avez gagné !")
            .setTitle("Champion ! Le roi des Zörglubienotchs est mort grâce à vous !")
            .setNeutralButton("Recommencer", new DialogInterface.OnClickListener() {
                @Override
                public void onClick(DialogInterface dialog, int which) {
                    // L'utilisateur peut recommencer s'il le veut
                    mEngine.reset();
                    mEngine.resume();
                }
            });
            break;

        case DEFEAT_DIALOG:
            builder.setCancelable(false)
            .setMessage("La Terre a été détruite à cause de vos erreurs.")
            .setTitle("Bah bravo !")
            .setNeutralButton("Recommencer", new DialogInterface.OnClickListener() {
                @Override
                public void onClick(DialogInterface dialog, int which) {
                    mEngine.reset();
                    mEngine.resume();
                }
            });
        }
        return builder.create();
    }

    @Override
    public void onPrepareDialog (int id, Dialog box) {
        // A chaque fois qu'une boîte de dialogue est lancée, on arrête le moteur physique
        mEngine.stop();
    }
}

Télécharger le projet

Fatigué(e) de lire sur un écran ? Découvrez ce cours en livre.

Spécifications techniques Améliorations envisageables

Améliorations envisageables

Ma solution Publier et rentabiliser une application

Améliorations envisageables

Proposer plusieurs labyrinthes

Ce projet est quand même très limité, il ne propose qu'un labyrinthe. Avouons que jouer au même labyrinthe ad vitam aeternam est assez ennuyeux. On va alors envisager un système pour charger plusieurs labyrinthes. La première chose à faire, c'est de rajouter un modèle pour les labyrinthes. Il contiendra au moins une liste de blocs, comme précédemment :

public class Labyrinthe {
  List<Bloc> mBlocs = null;
}

Il suffira ensuite de passer le labyrinthe aux moteurs et de tout réinitialiser. Ainsi, on redessinera le labyrinthe, on cherchera le nouveau départ et on y placera la boule.

Enfin, si on fait cela, notre problème n'est pas vraiment résolu. C'est vrai qu'on pourra avoir plusieurs labyrinthes et qu'on pourra alterner entre eux, mais si on doit créer chaque fois un labyrinthe bloc par bloc, cela risque d'être quand même assez laborieux. Alors, comment créer un labyrinthe autrement ?

Une solution élégante serait d'avoir les labyrinthes enregistrés sur un fichier de façon à n'avoir qu'à le lire pour récupérer un labyrinthe et le partager avec le monde. Imaginons un peu comment fonctionnerait ce système. On pourrait avoir un fichier texte et chaque caractère correspondrait à un type de bloc. Par exemple :

Si on envisage ce système, le labyrinthe précédent donnerait ceci :

oooooooooooooooooooo
o   o  o    o      o
o d o  o    o      o
o   o       o      o
o   o       o   o  o
o   o  oooooo   o  o
o   o  o        o  o
o   o           o  o
o   o  o    ooooo  o
o   o  oooooo      o
o   o  o           o
o      oa          o
o      o           o
oooooooooooooooooooo

C'est tout de suite plus graphique, plus facile à développer, à entretenir et à déboguer. Pour transformer ce fichier texte en labyrinthe, il suffit de créer une boucle qui lira le fichier caractère par caractère, puis qui créera un bloc en fonction de la présence ou non d'un caractère à l'emplacement lu :

InputStreamReader input = null;
BufferedReader reader = null;
Bloc bloc = null;
try {
  input = new InputStreamReader(new FileInputStream(fichier_du_labyrinthe), Charset.forName("UTF-8"));
  reader = new BufferedReader(input);
  
  // L'indice qui correspond aux colonnes dans le fichier
  int i = 0;
  // L'indice qui correspond aux lignes dans le fichier
  int j = 0;
  
  // La valeur récupérée par le flux
  int c;
  // Tant que la valeur n'est pas de -1, c'est qu'on lit un caractère du fichier
  while((c = reader.read()) != -1) {
    char character = (char) c;
    if(character == 'o')
      bloc = new Bloc(Type.TROU, i, j);
    else if(character == 'd')
      bloc = new Bloc(Type.DEPART, i, j);
    else if(character == 'a')
      bloc = new Bloc(Type.ARRIVEE, i, j);
    else if (character == '\n') {
      // Si le caractère est un retour à la ligne, on retourne avant la première colonne
      // Car on aura i++ juste après, ainsi i vaudra 0, la première colonne !
      i = -1;
      // Et on passe à la ligne suivante
      j++;
    }
    // Si le bloc n'est pas nul, alors le caractère n'était pas un retour à la ligne
    if(bloc != null)
      // On l'ajoute alors au labyrinthe
      labyrinthe.addBloc(bloc);
    // On passe à la colonne suivante
    i++;
    // On remet bloc à null, utile quand on a un retour à la ligne pour ne pas ajouter de bloc qui n'existe pas
    bloc = null;
  }
} catch (IllegalCharsetNameException e) {
  e.printStackTrace();
} catch (UnsupportedCharsetException e) {
  e.printStackTrace();
} catch (FileNotFoundException e) {
  e.printStackTrace();
} catch (IOException e) {
  e.printStackTrace();
} finally {
  if(input != null)
    try {
      input.close();
    } catch (IOException e1) {
      e1.printStackTrace();
    }
  if(reader != null)
    try {
      reader.close();
    } catch (IOException e) {
      e.printStackTrace();
    }
}

Pour les plus motivés d'entre vous, il est possible aussi de développer un éditeur de niveaux. Imaginez, vous possédez un menu qui permet de choisir le bloc à ajouter, puis il suffira à l'utilisateur de cliquer à l'endroit où il voudra que le bloc se place.

Ajouter des sons

Parce qu'un peu de musique et des effets sonores permettent d'améliorer l'immersion. Enfin, si tant est qu'on puisse avoir de l'immersion dans ce genre de jeux avec de si jolis graphismes… Bref, il existe deux types de sons que devrait jouer notre jeu :

Pour la musique, c'est simple, vous savez déjà le faire ! Utilisez un MediaPlayer pour jouer la musique en fond, ce n'est pas plus compliqué que cela. Si vous avez plusieurs musiques, vous pouvez aussi très bien créer une liste de lecture et passer d'une chanson à l'autre dès que la lecture d'une piste est terminée.

Pour les effets sonores, c'est beaucoup plus subtil. On va plutôt utiliser un SoundPool. En effet, il est possible qu'on ait à jouer plusieurs effets sonores en même temps, ce que MediaPlayer ne gère pas correctement ! De plus, MediaPlayer est lourd à utiliser, et on voudra qu'un effet sonore soit plutôt réactif. C'est pourquoi on va se pencher sur SoundPool.

Contrairement à MediaPlayer, SoundPool va devoir précharger les sons qu'il va jouer au lancement de l'application. Les sons vont être convertis en un format que supportera mieux Android afin de diminuer la latence de leur lecture. Pour les plus minutieux, vous pouvez même gérer le nombre de flux audio que vous voulez en même temps. Si vous demandez à SoundPool de jouer un morceau de plus que vous ne l'avez autorisé, il va automatiquement fermer un flux précédent, généralement le plus ancien. Enfin, vous pouvez aussi préciser une priorité manuellement pour gérer les flux que vous souhaitez garder. Par exemple, si vous jouez la musique dans un SoundPool, il faudrait pouvoir la garder quoi qu'il arrive, même si le nombre de flux autorisés est dépassé. Vous pouvez donc donner à la musique de fond une grosse priorité pour qu'elle ne soit pas fermée.

Ainsi, le plus gros défaut de cette méthode est qu'elle prend du temps au chargement. Vous devez insérer chaque son que vous allez utiliser avec la méthode int load(String path, int priority), path étant l'emplacement du son et priority la priorité que vous souhaitez lui donner (0 étant la valeur la plus basse possible). L'entier retourné sera l'identifiant de ce son, gardez donc cette valeur précieusement.

Si vous avez plusieurs niveaux, et que chaque niveau utilise un ensemble de sons différents, il est important que le chargement des sons se fasse en parallèle du chargement du niveau (dans un thread, donc) et surtout tout au début, pour que le chargement ne soit pas trop retardé par ce processus lent.

Une fois le niveau chargé, vous pouvez lancer la lecture d'un son avec la méthode int play(int soundID, float leftVolume, float rightVolume, int priority, int loop, float rate), les paramètres étant :

La valeur retournée est l'identifiant du flux. C'est intéressant, car cela vous permet de manipuler votre flux. Par exemple, vous pouvez arrêter un flux avec void pause(int streamID) et le reprendre avec void resume(int streamID).

Enfin, une fois que vous avez fini un niveau, il vous faut appeler la méthode void release() pour libérer la mémoire, en particulier les sons retenus en mémoire. La référence au SoundPool vaudra null. Il vous faut donc créer un nouveau SoundPool par niveau, cela vous permet de libérer la mémoire entre chaque chargement.

Créer le moteur graphique et physique du jeu requiert beaucoup de temps et d'effort. C'est pourquoi il est souvent conseillé de faire appel à des moteurs préexistants comme AndEngine par exemple, qui est gratuit et open source. Son utilisation sort du cadre de ce cours ; cependant, si vous voulez faire un jeu, je vous conseille de vous y pencher sérieusement.

Fatigué(e) de lire sur un écran ? Découvrez ce cours en livre.

Ma solution Publier et rentabiliser une application

Publier et rentabiliser une application

Améliorations envisageables Préparez votre application à une distribution

Vous avez développé, débogué, testé, re-débogué votre application, qui est impeccable. Vous choisissez déjà la voiture que vous allez acheter avec les recettes de votre application… mais en attendant, vous êtes le seul à l'utiliser sur un émulateur ou sur votre téléphone. C'est pourquoi nous allons parler d'une étape indispensable, celle pour laquelle vous avez tant travaillé : nous allons voir comment publier votre application !

Avant que vous puissiez distribuer votre application, je vais vous apprendre comment la préparer en vue de la distribuer, puis nous verrons ensuite les différentes manières de financer votre travail. Enfin, nous terminerons sur les supports qui permettent de mettre à disposition des autres votre application, en portant une attention particulière sur Google Play.

Préparez votre application à une distribution

Publier et rentabiliser une application Les moyens de distribution

Préparez votre application à une distribution

Déjà, il faut que vous sachiez comment exporter votre application sous la forme d'un .apk. Un APK est un format de fichier qui permet de distribuer et d'installer des applications Android. Un APK est en fait une archive (comme les ZIP ou les RAR) qui contient tous les fichiers nécessaires organisés d'une certaine manière. Pour exporter un de vos projets, il suffit de faire un clic droit dessus dans votre explorateur de fichiers, puis de cliquer sur Android Tools > Export Unsigned Application Package…

La différence entre cette méthode de compilation et celle que nous utilisons d'habitude est que l'application générée sera en version release, alors qu'en temps normal l'application générée est en version debug. Vous trouverez plus de détails sur ces termes dans les paragraphes qui suivent.

Modifications et vérifications d'usage
Effectuez des tests exhaustifs

Avant toute chose, avez-vous bien testé à fond votre application ? Et sur tous les types de support ? L'idéal serait bien entendu de pouvoir tester sur une grande variété de périphériques réels, mais je doute que tout le monde ait les moyens de posséder autant de terminaux. Une solution alternative plus raisonnable est d'utiliser l'AVD, puisqu'il permet d'émuler de nombreux matériels différents, alors n'hésitez pas à en abuser pour être certains que tout fonctionne correctement. Le plus important étant surtout de supporter le plus d'écrans possible.

Attention au nom du package

Ensuite, il vous faut faire attention au package dans lequel vous allez publier votre application. Il jouera un rôle d'identifiant pour votre application à chaque fois que vous la soumettrez, il doit donc être unique et ne pas changer entre deux soumissions. Si vous mettez à jour votre application, ce sera toujours dans le même package. Une technique efficace consiste à nommer le package comme est nommé votre site web, mais à l'envers. Par exemple, les applications Google sont dans le package com.google.

Arrêtez la journalisation

Supprimez toutes les sorties vers le Logcat de votre application (toutes les instructions du genre Log.d ou Log.i par exemple), ou au moins essayez de les minimiser. Alors bien entendu, enlever directement toutes les sorties vers le Logcat serait contre-productif puisqu'il faudrait les remettre dès qu'on en aurait besoin pour déboguer… Alors comment faire ?

Le plus pratique serait de les activer uniquement quand l'application est une version debug. Cependant, comment détecter que notre application est en version debug ou en version release ? C'est simple, il existe une variable qui change en fonction de la version. Elle est connue sous le nom de BuildConfig.DEBUG et se trouve dans le fichier BuildConfig.java, lui-même situé dans le répertoire gen. Vous pouvez par exemple entourer chaque instance de Log ainsi :

if(BuildConfig.DEBUG)
{
  //Si on se trouve en version debug, alors on affiche des messages dans le Logcat
  Log.d(...);
}
Désactivez le débogage

N'oubliez pas non plus de désactiver le débogage de votre application ! Ainsi, si vous aviez inséré l'attribut android:debuggable dans votre Manifest, n'oubliez pas de l'enlever (il vaut false par défaut) ou d'insérer la valeur false à la place de true.

Nettoyez votre projet

Il se peut que vous ayez créé des fichiers qui ne sont pas nécessaires pour la version finale, qui ne feront qu'alourdir votre application, voire la rendre instable. Je pense par exemple à des jeux de test particuliers ou des éléments graphiques temporaires. Ainsi, les répertoires les plus susceptibles de contenir des déchets sont les répertoires res/ ou encore assets/.

Faire attention au numéro de version

Le numéro de version est une information capitale, autant pour vous que pour l'utilisateur. Pour ce dernier, il permet de lui faire savoir que votre application a été mise à jour, et le rassure quant à l'intérêt d'un achat qu'il a effectué si l'application est régulièrement mise à jour. Pour vous, il vous permet de tracer les progrès de votre application, de vous placer des jalons et ainsi de mieux organiser le développement de votre projet.

Vous vous rappelez les attributs android:versionName et android:versionCode ? Le premier permet de donner une valeur sous forme de chaîne de caractères à la version de votre application (par exemple « 1.0 alpha » ou « 2.8.1b »). Cet attribut sera celui qui est montré à l'utilisateur, à l'opposé de android:versionCode qui ne sera pas montré à l'utilisateur et qui ne peut contenir que des nombres entiers. Ainsi, si votre ancien android:versionCode était « 1 », il vous suffira d'insérer un nombre supérieur à « 1 » pour que le marché d'applications sache qu'il s'agit d'une version plus récente.

On peut par exemple passer de :

<manifest xmlns:android="http://schemas.android.com/apk/res/android"
  package="sdz.monprojet"
  android:versionCode="5"
  android:versionName="1.1b" >

  …

</manifest>

… à :

<manifest xmlns:android="http://schemas.android.com/apk/res/android"
  package="sdz.monprojet"
  android:versionCode="6"
  android:versionName="1.2" >

  …

</manifest>

Enfin, de manière générale, il existe une syntaxe à respecter pour choisir la version d'un projet. Il s'agit d'écrire des nombres séparés par des points, sachant que les nombres les plus à gauche sont ceux qui indiquent les plus gros changements, avec la majorité du temps soit deux, soit trois nombres. C'est un peu compliqué à comprendre, alors voici un exemple. On présente les numéros de version ainsi : <gros changement>.<moins gros changement>[.<encore plus petit changement qu'on n'indique pas forcément>]. Si on avait une application en version 1.1 et que l'on a complètement changé l'interface graphique, on peut considérer passer en version 2.0. En revanche, si on est à la version 1.3.1 et qu'on a effectué deux corrections de bug, alors on pourrait passer en version 1.3.2. Il n'y a pas de démarche standard à ce sujet, alors je vous laisse juger vous-mêmes comment faire évoluer le numéro de version.

Manifestez-vous !

Le Manifest est susceptible de contenir des déchets que vous avez oublié de nettoyer. Vérifiez tout d'abord que les permissions que vous demandez ne sont pas trop abusives, car c'est une source de suspicions (justifiée) de la part des utilisateurs.

Indiquez aussi une version cohérente de android:minSdkVersion de façon à cibler le plus d'utilisateurs possible et à ne pas rendre votre application disponible à des utilisateurs qui ne pourraient pas l'utiliser. En effet, n'oubliez pas que c'est cette valeur qui détermine à qui sera proposée l'application.

Gérez les serveurs de test

Si vous utilisez des serveurs de test, vérifiez bien que vous changez les URL pour faire appel aux serveurs de production, sinon vos utilisateurs risquent d'avoir de grosses surprises. Et pas des bonnes. De plus, vérifiez que vos serveurs sont configurés pour une entrée en production et qu'ils sont sécurisés. Ce n'est cependant pas l'objet de ce cours, je ne vais pas vous donner de conseils à ce niveau-là.

Dessinez une icône attractive

Le succès de votre application pourrait dépendre de certains détails particuliers ! Votre icône est-elle esthétique ? Est-elle définie pour toutes les résolutions d'écran, histoire qu'elle ne se résume pas à une bouillie de pixels ? Il s'agit quand même du premier contact de l'utilisateur avec votre application, c'est avec l'icône qu'il va la retrouver dans la liste des applications, sur le marché d'applications, etc.

Comme il est possible d'avoir une icône par activité, vous pouvez aussi envisager d'exploiter cette fonctionnalité pour aider vos utilisateurs à se repérer plus facilement dans votre application.

Google a concocté un guide de conduite pour vous aider à dessiner une icône correcte.

Protégez-vous légalement ainsi que votre travail

Si vous voulez vous protéger ou protéger vos projets, vous pouvez définir une licence de logiciel. Cette licence va définir comment peut être utilisée et redistribuée votre application. N'étant pas moi-même un expert dans le domaine, je vous invite à consulter un juriste pour qu'il vous renseigne sur les différentes opportunités qui s'offrent à vous.

Enfin, vous pouvez tout simplement ne pas instaurer de licence si c'est que vous désirez. De manière générale, on en trouve assez peu dans les applications mobiles, parce qu'elles sont pénibles à lire et ennuient l'utilisateur.

Signer l'application

Pour qu'une application puisse être installée sous Android, elle doit obligatoirement être signée. Signer une application signifie lui attribuer un certificat qui permet au système de l'authentifier. Vous allez me dire que jusqu'à maintenant vous n'avez jamais signé une application, puisque vous ignorez ce dont il s'agit, et que pourtant vos applications se sont toujours installées. Sauf qu'en fait Eclipse a toujours émis un certificat pour vous. Le problème est qu'il génère une clé de debug, et que ce type de clé, n'étant pas définie par un humain, n'est pas digne de confiance et n'est pas assez sûre pour être utilisée de manière professionnelle pour envoyer vos projets sur un marché d'applications. Si vous voulez publier votre application, il faudra générer une clé privée unique manuellement.

Pourquoi ?

Parce que cette procédure permet de sécuriser de manière fiable votre application, il s'agit donc d'une démarche importante. On peut considérer au moins deux avantages :

C'est pourquoi il faut que vous fassiez attention à deux choses très importantes :

Comme on n'est jamais trop prudent, n'hésitez pas à faire des sauvegardes de vos clés, afin de ne pas les perdre à cause d'un bête formatage. Il existe des solutions de stockage sécurisées gratuites qui vous permettront de mettre vos clés à l'abri des curieux.

La procédure

Il existe deux manières de faire. Sans Eclipse, nous avons besoin de deux outils qui sont fournis avec le JDK : Keytool afin de créer le certificat et Jarsigner pour signer l'APK (c'est-à-dire lui associer un certificat). Nous allons plutôt utiliser l'outil d'Eclipse pour créer nos certificats et signer nos applications. Pour cela, faites un clic droit sur un projet et allez dans le menu que nous avons utilisé précédemment pour faire un APK, sauf que cette fois nous allons le signer grâce à Android Tools > Export Signed Application Package…

Cette action ouvrira l'écran visible à la figure suivante. La première chose à faire est de choisir un projet qu'il vous faudra signer. Vous pouvez ensuite cliquer sur Next.

Export Android Application
Export Android Application

Une nouvelle fenêtre, visible à la figure suivante, apparaît. Vous pouvez alors choisir soit un keystore existant déjà, soit en créer un nouveau. Le keystore est un fichier qui contiendra un ou plusieurs de vos certificats. Pour cela, vous aurez besoin d'un mot de passe qui soit assez sûr pour le protéger. Une fois votre choix fait, cliquez sur Next.

Choisissez un keystore
Choisissez un keystore

La fenêtre visible à la figure suivante s'affiche. C'est seulement maintenant que nous allons créer une clé.

Cette fenêtre permet de créer une clé
Cette fenêtre permet de créer une clé

Il vous faut entrer des informations pour les quatre premiers champs :

Pour les champs suivants, il vous faut en renseigner au moins un. Cliquez ensuite sur Next. Une fenêtre s'ouvre (voir figure suivante). Choisissez l'emplacement où sera créé l'APK et terminez en cliquant sur Finish.

Choisissez l'emplacement de l'APK
Choisissez l'emplacement de l'APK
Fatigué(e) de lire sur un écran ? Découvrez ce cours en livre.

Publier et rentabiliser une application Les moyens de distribution

Les moyens de distribution

Préparez votre application à une distribution Rentabilisez votre application

Les moyens de distribution

Google Play

Les avantages d'utiliser Google Play sont plutôt nombreux. Déjà Google Play est énorme, il contient 600 000 applications en tout, et 1,5 milliard d'applications sont téléchargées tous les mois. Il vous permet de mettre à disposition d'un très grand nombre d'utilisateurs tous vos travaux, dans 190 pays et territoires, à moindre frais. En revanche, vous ne pourrez vendre vos applications que dans 132 pays et territoires, pour des raisons légales. De plus, Google Play dispose d'outils pour vous permettre d'analyser le comportement des consommateurs, de traquer les bugs qui traînent dans votre application et de gagner de l'argent en récompense de votre labeur.

La première chose à faire est d'avoir au moins un compte Google valide. Vous pouvez en créer un à partir de cette page. Ce site étant en français, j'imagine que vous vous débrouillerez comme des chefs durant les étapes de la création. Ensuite, il vous faut créer un compte développeur Android à cette adresse. On vous demandera :

Une fois cela fait, vous pourrez publier autant d'applications que vous le souhaitez !

Une fois votre compte créé, le premier écran auquel vous vous trouverez confrontés est la console pour développeurs (voir figure suivante). C'est dans cet écran que tout se fait, vous pouvez :

La console pour développeurs
La console pour développeurs
Les applications

Si vous cliquez sur Publier une application, vous vous retrouverez confrontés à une deuxième fenêtre (voir figure suivante) qui vous permettra de sélectionner l'APK qui sera mis en ligne. Comme vous pouvez le voir, j'ai choisi de publier l'APK de ma superbe application qui dit salut aux Zéros et je m'apprête à l'importer.

Sélectionnez l'APK à mettre en ligne
Sélectionnez l'APK à mettre en ligne

Si votre application est un jeu, alors il y a des risques pour que l'APK fasse plus de 50 Mo avec les fichiers sonores et graphiques, et Google Play n'accepte que les archives qui font moins de 50 Mo. Il existe alors deux solutions, soit vous faites télécharger les fichiers supplémentaires sur un serveur distant — ce qui a un coût —, soit vous utilisez le bouton Ajouter un fichier pour ajouter ces fichiers supplémentaires qui doivent être mis en ligne — ce qui est gratuit mais demande plus de travail. Le problème avec l'hébergement sur un serveur distant est que les utilisateurs sont rarement satisfaits d'avoir à télécharger 500 Mo au premier lancement de l'application, c'est pourquoi il est quand même préférable d'opter pour la seconde option.

Vous pourrez ajouter deux fichiers qui font jusqu'à 2 Go. Un de ces fichiers contient toutes les données indispensables au lancement de l'application, alors que le second est juste un patch afin de ne pas avoir à envoyer un APK complet sur le Store. De cette manière, les utilisateurs n'ont pas à télécharger encore une fois un gros fichier mais juste des modifications contenues dans ce fichier pendant une mise à jour. Vous trouverez plus d'information à ce sujet sur cette page.

Une fois votre APK importé, vous remarquerez que le site a réussi à extraire certaines informations depuis votre application, comme son nom et son icône, et tout cela à l'aide des informations contenues dans le Manifest.

En cliquant sur l'autre onglet, vous vous retrouvez devant un grand nombre d'options, dont certaines sont obligatoires. Par exemple, il vous faut au moins deux captures d'écran de votre application ainsi qu'une icône en haute résolution, pour qu'elle soit affichée sur le Play Store.

L'encart suivant, visible à la figure suivante, est tout aussi important, il vous permet de donner des indications quant à votre application.

Renseignez quelques informations
Renseignez quelques informations

Comme j'ai traduit mon application en anglais, j'ai décidé d'ajouter une description en anglais en cliquant sur ajouter une langue.

Enfin, la dernière partie vous permettra de régler certaines options relatives à la publication de votre application. L'une des sections les plus importantes ici étant la catégorie de contenu, qui vous permet de dire aux utilisateurs à qui est destinée cette application. Comme mon application ne possède aucun contenu sensible, j'ai indiqué qu'elle était accessible à tout public. Vous en saurez plus à cette adresse. On vous demandera aussi si vous souhaitez activer une protection contre la copie, mais je ne le recommande pas, puisque cela alourdit votre application et que le processus va bientôt être abandonné.

C'est aussi à cet endroit que vous déterminerez le prix de votre application. Notez que, si vous déclarez que votre application est gratuite, alors elle devra le rester tout le temps. Enfin, si vous voulez faire payer pour votre application, alors il vous faudra un compte marchand dans Google Checkout, comme nous le verrons plus loin.

Voilà, maintenant que vous avez tout configuré, activez votre APK dans l'onglet Fichiers APK et publiez votre application. Elle ne sera pas disponible immédiatement puisqu'il faut quand même qu'elle soit validée à un certain niveau (cela peut prendre quelques heures).

Plusieurs APK pour une application

Comme vous le savez, un APK n'est disponible que pour une configuration bien précise de terminal, par exemple tous ceux qui ont un écran large, moyen ou petit. Il se peut cependant que vous ayez un APK spécial pour les écrans très larges, si votre application est compatible avec Google TV. En ce cas, il est possible d'avoir plusieurs APK pour une même application. En fait, l'APK qui sera téléchargé par l'utilisateur dépendra de l'adéquation entre sa configuration matérielle et celle précisée dans le Manifest. Le problème avec cette pratique, c'est qu'elle est contraignante puisqu'il faut entretenir plusieurs APK pour une même application… En général, cette solution est adoptée uniquement quand un seul APK fait plus de 50 Mo.

Informations sur une application

Elles sont accessibles à partir de la liste de vos applications, comme le montre la figure suivante.

Des applications sur le Google Play
Des applications sur le Google Play

Cliquer sur le nom de votre application vous permettra de modifier les informations que nous avons définies juste avant, et permet de mettre à jour votre application. Vous pouvez aussi voir les commentaires que laissent les utilisateurs au sujet de vos applications, comme à la figure suivante.

Des utilisateurs ont laissé des commentaires sur une application
Des utilisateurs ont laissé des commentaires sur une application

Très souvent, les utilisateurs vous laissent des commentaires très constructifs que vous feriez bien de prendre en compte, ou alors ils vous demandent des fonctionnalités auxquelles vous n'aviez pas pensé et qui seraient une véritable plus-value pour votre produit. Ce sont les utilisateurs qui déterminent le succès de votre application, c'est donc eux qu'il faut contenter et prendre en considération. En plus, très bientôt il sera possible pour un éditeur de répondre à un utilisateur, afin d'approfondir encore plus la relation avec le client.

Un autre onglet vous permet de visualiser des statistiques détaillées sur les utilisateurs, la version de votre application qu'ils utilisent et leur terminal, comme le montre la figure suivante.

Il est possible d'avoir des statistiques détaillées
Il est possible d'avoir des statistiques détaillées

Ces informations vous permettent de déterminer les tendances, de manière à anticiper à quelles périodes faire des soldes ou des annonces. Une utilisation intéressante serait de regarder quels sont les pays les plus intéressés par votre projet afin de faire des efforts de traduction. Il est aussi possible d'exporter les données afin de les exploiter même hors ligne.

De plus, il existe un service qui récolte les erreurs et plantages que rencontrent vos utilisateurs afin que vous puissiez facilement y avoir accès et les corriger. Corriger des erreurs augmente le taux de satisfaction des utilisateurs et par conséquent le succès de votre application.

Enfin, vous pouvez demander à ce que vos applications soient incluses dans les publicités sur AdMob, mais attention, il s'agit bien entendu d'un service payant.

Les autres types de distribution
Les autres marchés d'applications

Il existe d'autres marchés d'applications qui vous permettent de mettre vos application à disposition, par exemple AndroidPit, l'Appstore d'Amazon ou encore AppsLib qui est lui plutôt destiné aux applications pour tablettes. Je ne vais pas les détailler, ils ont chacun leurs pratiques et leurs services, à vous de les découvrir.

Distribuer par e-mail

Cela semble un peu fou, mais Google a tout à fait anticipé ce cas de figure en incluant un module qui détecte si un e-mail contient un APK en fichier joint. Le problème, c'est qu'il faut quand même que l'utilisateur accepte les applications qui proviennent de sources inconnues, ce qui est assez contraignant.

Enfin, le problème ici est que la distribution par e-mail n'est pratique que pour un public très restreint et qu'il est très facile de pirater une application de cette manière. En fait, je vous conseille de n'utiliser la distribution par e-mail que pour des personnes en qui vous avez confiance.

Sur votre propre site

Solution qui permet de toucher un plus large public : il vous suffit de mettre l'APK de votre application à disposition sur votre site, gratuitement ou contre une certaine somme, et l'utilisateur pourra l'installer. Cette méthode souffre des mêmes défauts que la distribution par e-mail, puisque l'utilisateur devra accepter les applications provenant de sources inconnues et que le risque de piratage est toujours aussi élevé.

Fatigué(e) de lire sur un écran ? Découvrez ce cours en livre.

Préparez votre application à une distribution Rentabilisez votre application

Rentabilisez votre application

Les moyens de distribution L'architecture d'Android

Rentabilisez votre application

Il existe au moins quatre façons de vous faire de l'argent en exploitant les solutions proposées par Google. La première question à vous poser est : « quelle solution est la plus adaptée à mon application afin de la rentabiliser ? ». Il faut donc vous poser les bonnes questions afin d'obtenir les bonnes réponses, mais quelles sont ces questions ? On peut voir les choses d'une manière un peu simplifiée à l'aide du schéma proposé à la figure suivante.

« ils » réfère aux utilisateurs bien entendu
« ils » réfère aux utilisateurs bien entendu

L'une des plus grandes décisions à prendre est de savoir si vous allez continuer à ajouter du contenu à l'application. Si non, alors faites payer une fois l'utilisateur tout en continuant les mises à jour. Si oui, alors il existe trois façons d'envisager une rémunération.

Le guide suivant suppose que vous avez distribué votre application sous Google Play. La première chose à faire est de créer un compte marchand pour Google Checkout de manière à pouvoir recevoir des revenus de la part de Google.

Créer un compte marchand pour Google Checkout

Si vous voulez faire de l'argent avec les moyens que met à disposition Google, alors vous devrez tout d'abord vous créer un compte Google marchand. Pour cela, il faut cliquer sur le lien Ouvrir un compte marchand dans la console de votre compte développeur Android. Remplissez bien toutes les informations, il s'agit d'une affaire de légalité. Quand on vous demandera votre raison sociale, indiquez si vous êtes un particulier, une association ou une entreprise. L'inscription est très rapide et se fait sur un écran. Il faut ensuite associer un compte bancaire à votre compte afin que Google puisse vous transmettre les paiements.

Faire payer l'application

Le moyen le plus simple est de faire en sorte que les utilisateurs payent afin de télécharger votre application sur Google Play. L'un des principaux avantages des applications payantes est qu'elles permettent de se débarrasser des publicités qui encombrent beaucoup d'applications.

Une question qui reviendra souvent est de savoir si les gens seraient prêts à payer pour les fonctionnalités que met à leur disposition votre application. Un moyen simple de vérifier est de regarder ce que font vos concurrents sur le Store. S'ils font payer pour un contenu similaire ou de qualité inférieure, alors pourquoi pas vous ?

Vient ensuite la question du prix. Encore une fois, c'est le marché qui va déterminer le meilleur prix pour votre application. Pour la majorité des applications, on parle de « biens typiques », c'est-à-dire que la demande des consommateurs diminue quand le prix augmente. En revanche, pour certaines autres applications, on parle plutôt de « biens atypiques », c'est-à-dire que la demande augmente quand le prix augmente (dans une certaine proportion, bien entendu). C'est le cas des applications pour lesquelles les utilisateurs souhaitent s'assurer de la qualité, et pour lesquelles ils évaluent la qualité du produit en fonction de son tarif. C'est un raisonnement très courant, plus un produit est cher, plus on pense qu'il est de qualité. D'ailleurs, si vous mettez à disposition plusieurs versions de votre projet, il y a des chances pour que la version ayant le plus de qualités soit aussi la plus chère.

Vous pouvez aussi envisager d'avoir deux versions de votre application, une gratuite et une payante, la première servant de fonction d'évaluation. Si l'application plaît à un utilisateur, il pourrait acheter la version complète pour pouvoir exploiter toutes ses fonctionnalités.

Attention cependant, le piratage des applications Android est un fléau puisqu'il est très facile à réaliser. Une technique pour éviter de perdre de l'argent à cause du piratage serait de créer un certificat pour l'utilisateur sur cette machine et de faire vérifier à un serveur distant si ce certificat est correct. S'il l'est, alors on accorde à l'utilisateur l'accès à l'application. Il y a des risques pour que les pirates aient toujours une longueur d'avance sur vous. Il vous est aussi possible de faire en sorte que votre application vérifie auprès de Google Store que l'utilisateur a bien acheté ce produit, à l'aide d'une licence.

Ajouter de la publicité

Ajouter un ou plusieurs bandeaux publicitaires, voire une publicité interstitielle de temps à autre, de manière à ce qu'un annonceur vous rémunère pour chaque clic, est possible. L'avantage est que l'application reste gratuite et que les consommateurs adorent ce qui est gratuit.

Ici, je vous parlerai d'AdMob, qui est une régie qui fait le lien entre les développeurs et les annonceurs. Avec Google Play, vous pouvez être développeurs comme d'habitude, mais aussi annonceurs comme nous l'avons vu précédemment.

L'important quand on développe une application avec des publicités, c'est de penser à l'interface graphique en incluant cette publicité. Il faut lui réserver des emplacements cohérents, sinon le résultat n'est pas vraiment bon.

Il existe également un lien et un temps pour les publicités. Faire surgir des publicités en plein milieu d'un niveau risque d'en énerver plus d'un, alors qu'à la fin d'un niveau sur l'écran des scores, pourquoi pas ?

Dernière chose, essayez de faire en sorte que l'utilisateur clique intentionnellement sur vos pubs. Si c'est accidentel ou caché, il risque d'être vraiment énervé et de vous laisser une mauvaise note. Il vaut mieux qu'un utilisateur ne clique jamais sur une publicité plutôt qu'il clique une fois dessus par mégarde et supprime votre application en pestant dans les commentaires. En plus, le système réagira si vous obligez vos utilisateurs à cliquer sur les publicités, et la valeur d'un clic diminuera et vous serez au final moins rémunéré.

La première chose à faire est de créer un compte sur AdMob. Il y a un gros bouton pour cela sur la page d'accueil. Encore une fois, l'inscription est simple puisqu'il suffit d'entrer vos coordonnées personnelles. Notez juste qu'on vous demande si vous êtes un éditeur ou un annonceur. Un éditeur est quelqu'un qui intégrera les publicités dans son produit, alors qu'un annonceur veut qu'on fasse de la publicité pour son produit.

Une fois votre compte validé, on vous demandera si vous souhaitez commencer à faire de la publicité ou monétiser vos applications pour mobile. Je ne vais bien sûr présenter que la seconde option. On vous demandera encore des informations, remplissez-les (vous pouvez voir votre numéro IBAN et le numéro SWIFT — on l'appelle parfois code BIC — sur un RIB).

Cliquez ensuite sur Application Android puisque c'est ce que nous faisons. Vous devrez alors décrire votre application afin qu'AdMob puisse déterminer les pubs les plus adaptées à vos utilisateurs. Enfin si vous n'aviez pas téléchargé le SDK auparavant, le site vous proposera de le faire dans la page suivante.

Au niveau technique, la première chose à faire sera d'inclure une bibliothèque dans votre projet. Pour cela, faites un clic droit sur votre projet et cliquez sur Properties. Ensuite, cliquez sur Java Build Path, puis sur l'onglet Libraries et enfin sur Add External JARs… Naviguez ensuite à l'endroit où vous avez installé le SDK AdMob pour ajouter le fichier GoogleAdMobAdsSdk-6.0.1.jar.

Il nous faut ensuite ajouter une activité dans notre Manifest, qui contient ces informations :

<activity android:name="com.google.ads.AdActivity"
          android:configChanges="keyboard|keyboardHidden|orientation|screenLayout|uiMode|screenSize|smallestScreenSize"/>

Ensuite, vous aurez besoin d'au moins deux permissions pour votre application : une pour accéder à internet et une autre pour connaître l'état du réseau :

<uses-permission android:name="android.permission.INTERNET"/>
<uses-permission android:name="android.permission.ACCESS_NETWORK_STATE"/>

Et voilà, il vous suffit maintenant d'ajouter la vue qui contiendra la pub, c'est-à-dire l'AdView en XML ou en Java.

En XML, il faut rajouter le namespace xmlns:ads="http://schemas.android.com/apk/lib/com.google.ads" afin de pouvoir utiliser les attributs particuliers de la vue. Vous aurez besoin de :

Voici un exemple bien complet :

<LinearLayout xmlns:android="http://schemas.android.com/apk/res/android"
  xmlns:ads="http://schemas.android.com/apk/lib/com.google.ads"
  android:orientation="vertical"
  android:layout_width="fill_parent"
  android:layout_height="fill_parent">
    
  <com.google.ads.AdView android:id="@+id/adView"
    android:layout_width="wrap_content"
    android:layout_height="wrap_content"
    ads:adUnitId="VOTRE_ID_EDITEUR"
    ads:adSize="BANNER"
    ads:testDevices="TEST_EMULATOR, ID_DE_VOTRE_APPAREIL"
    ads:loadAdOnCreate="true"/>
</LinearLayout>

En Java, il est possible de recharger une publicité avec la méthode void loadAd(AdRequest). Il vous est aussi possible de personnaliser les couleurs de vos bannières à l'aide d'extras, comme pour les intents :

Map<String, Object> extras = new HashMap<String, Object>();
// Couleur de l'arrière-plan
extras.put("color_bg", "ABCDEF");
// Couleur du dégradé de l'arrière-plan (à partir du plafond)
extras.put("color_bg_top", "000000");
// Couleur des contours
extras.put("color_border", "FF0123");
// Couleur des liens
extras.put("color_link", "ABCCCC");
// Couleur du texte
extras.put("color_text", "FFFFFF");
// Couleur de l'URL
extras.put("color_url", "CCCCCC");

AdRequest adRequest = new AdRequest();
adRequest.setExtras(extras);
adView.loadAd(adRequest);
//On aurait aussi pu mettre adView.loadAd(new AdRequest()) si on ne voulait pas d'une publicité personnalisée

Il existe d'autre personnalisations possibles pour un AdRequest, dont le sexe de l'utilisateur (setGender(AdRequest.Gender.MALE) pour un homme et setGender(AdRequest.Gender.FEMALE) pour une femme), sa date d'anniversaire (attention, au format US : par exemple, pour quelqu'un né le 25/07/1989, on aura setBirthday("19890725")) ou la localisation géographique de l'utilisateur avec la méthode void setLocation(Location location).

De plus, si vous faites implémenter l'interface AdListener, vous pourrez exploiter cinq fonctions de callback :

Enfin, vous pouvez aussi insérer une publicité interstitielle avec l'objet InterstitielAd, qui s'utilise comme un AdView.

Freemium : abonnement ou vente de produits intégrés

Cette technique suppose que l'application est gratuite et exploite l'In-App Billing. Il existe deux types de ventes en freemium :

L'avantage de l'In-App Billing, c'est qu'il exploite les mêmes fonctions que le Play Store et que par conséquent ce n'est pas votre application qui gère la transaction, mais bien Google. Le désavantage, c'est que Google garde 30% des revenus. L'In-App Billing est en fait une API qui vous permet de vendre du contenu directement à l'intérieur de l'application.

Bien entendu, ce type de paiement n'est pas adapté à toutes les applications. Il fonctionne très bien dans les jeux, mais n'imaginez pas faire de même dans les applications professionnelles.

Un moyen de mieux vendre ce type de contenu est d'ajouter une monnaie dans le jeu, qu'il est possible de gagner naturellement en jouant, mais de manière lente, ou bien en convertissant de l'argent réel en monnaie virtuelle, ce qui est plus rapide pour l'utilisateur. Une idée intéressante à ce sujet est d'avoir une monnaie virtuelle similaire pour tous vos produits, afin que l'utilisateur soit plus enclin à acheter de la monnaie et surtout à utiliser vos autres produits.

Ce qui est important quand on vend des produits intégrés, c'est d'être sûr que l'utilisateur retrouvera ces produits s'il change de terminal. Il n'y a rien de plus frustrant que de gâcher de l'argent parce que l'éditeur n'a pas été capable de faire en sorte que le contenu soit lié au compte de l'utilisateur. Ainsi, il existe deux types de paiement pour les produits intégrés :

Sachez aussi qu'encore une fois 30% des revenus seront reversés à Google.

Vous trouverez plus de détails ici.

Fatigué(e) de lire sur un écran ? Découvrez ce cours en livre.

Les moyens de distribution L'architecture d'Android

L'architecture d'Android

Rentabilisez votre application Le noyau Linux

Après quelques réflexions et quelques recherches, je me suis dit que c'était peut-être une bonne idée de présenter aux plus curieux l'architecture d'Android. Vous pouvez considérer ce chapitre comme facultatif s'il vous ennuie ou vous semble trop compliqué, vous serez tout de même capables de développer correctement sous Android, mais un peu de culture technique ne peut pas vous faire de mal.

Le noyau Linux

L'architecture d'Android Le moteur d'exécution d'Android

Le noyau Linux

La figure suivante schématise l'architecture d'Android. Ce schéma provient du site d'Android destiné aux développeurs.

L'architecture d'Android
L'architecture d'Android

On peut y observer toute une pile de composants qui constituent le système d'exploitation. Le sens de lecture se fait de bas en haut, puisque le composant de plus bas niveau (le plus éloigné des utilisateurs) est le noyau Linux et celui de plus haut niveau (le plus proche des utilisateurs) est constitué par les applications.

Je vous avais déjà dit que le système d'exploitation d'Android se basait sur Linux. Si on veut être plus précis, c'est le noyau (« kernel » en anglais) de Linux qui est utilisé. Le noyau est l'élément du système d'exploitation qui permet de faire le pont entre le matériel et le logiciel. Par exemple, les pilotes WiFi permettent de contrôler la puce WiFi. Quand Android veut activer la puce WiFi, on peut imaginer qu'il utilise la fonction « allumerWifi() », et c'est au constructeur de spécifier le comportement de « allumerWifi() » pour sa puce. On aura donc une fonction unique pour toutes les puces, mais le contenu de la fonction sera unique pour chaque matériel.

La version du noyau utilisée avec Android est une version conçue spécialement pour l'environnement mobile, avec une gestion avancée de la batterie et une gestion particulière de la mémoire. C'est cette couche qui fait en sorte qu'Android soit compatible avec tant de supports différents.

Si vous regardez attentivement le schéma, vous remarquerez que cette couche est la seule qui gère le matériel. Android en soi ne s'occupe pas de ce genre de détails. Je ne veux pas dire par là qu'il n'y a pas d'interactions entre Android et le matériel, juste que, quand un constructeur veut ajouter un matériel qui n'est pas pris en compte par défaut par Android, il doit travailler sur le kernel et non sur les couches au-dessus, qui sont des couches spécifiques à Android.

Fatigué(e) de lire sur un écran ? Découvrez ce cours en livre.

L'architecture d'Android Le moteur d'exécution d'Android

Le moteur d'exécution d'Android

Le noyau Linux

Le moteur d'exécution d'Android

C'est cette couche qui fait qu'Android n'est pas qu'une simple « implémentation de Linux pour portables ». Elle contient certaines bibliothèques de base du Java accompagnées de bibliothèques spécifiques à Android et la machine virtuelle « Dalvik ».

La figure suivante est un schéma qui indique les étapes nécessaires à la compilation et à l'exécution d'un programme Java standard.

Architecture Java
Architecture Java

Votre code est une suite d'instructions que l'on trouve dans un fichier .java qui sera traduit en une autre suite d'instructions dans un autre langage que l'on appelle le « bytecode ». Ce code est contenu dans un fichier .class. Le bytecode est un langage spécial qu'une machine virtuelle Java peut comprendre et interpréter. Les différents fichiers .class sont ensuite regroupés dans un .jar, et c'est ce fichier qui est exécutable. En ce qui concerne Android, la procédure est différente. En fait, ce que vous appelez Java est certainement une variante particulière de Java qui s'appelle « Java SE ». Or, pour développer des applications pour Android, on n'utilise pas vraiment Java SE. Pour ceux qui savent ce qu'est « Java ME », ce n'est pas non plus ce framework que l'on utilise (Java ME est une version spéciale de Java destinée au développement mobile, mais pas pour Android donc).

À noter que sur le schéma le JDK et le JRE sont réunis, mais il est possible de télécharger le JRE sans télécharger le JDK.

La version de Java qui permet le développement Android est une version réduite amputée de certaines fonctionnalités qui n'ont rien à faire dans un environnement mobile. Par exemple, la bibliothèque graphique Swing n'est pas supportée, on trouve à la place un système beaucoup plus adapté. Mais Android n'utilise pas une machine virtuelle Java ; une machine virtuelle tout étudiée pour les systèmes embarqués a été développée, et elle s'appelle « Dalvik ». Cette machine virtuelle est optimisée pour mieux gérer les ressources physiques du système. Elle permet par exemple de laisser moins d'empreinte mémoire (la quantité de mémoire allouée à une application pendant son exécution) ou d'utiliser moins de batterie qu'une machine virtuelle Java.

La plus grosse caractéristique de Dalvik est qu'elle permet d'instancier (terme technique qui signifie « créer une occurrence de ». Par exemple, quand vous créez un objet en java, on instancie une classe puisqu'on crée une occurrence de cette classe) un nombre très important d'occurrences de lui-même : chaque programme a sa propre occurrence de Dalvik et elles peuvent vivre sans se perturber les unes les autres. La figure suivante est un schéma qui indique les étapes nécessaires à la compilation et à l’exécution d'un programme Android standard.

Dalvik
Dalvik

On voit bien que le code Java est ensuite converti en bytecode Java comme auparavant. Mais souvenez-vous, je vous ai dit que le bytecode Java ne pouvait être lu que par une machine virtuelle Java, mais que Dalvik n'était pas une machine virtuelle Java. Il faut donc procéder à une autre conversion à l'aide d'un programme qui s'appelle « dx » qui s'occupe de traduire les applications de bytecode Java en bytecode Dalvik, qui, lui, est compréhensible par la machine virtuelle.

Remerciements

Pour leurs critiques perspicaces, je tiens à remercier:

Pour l'icône laide qui me fait perdre trois lecteurs par jour, merci à Bérenger Pelou.

Fatigué(e) de lire sur un écran ? Découvrez ce cours en livre.

Le noyau Linux