Version en ligne

Tutoriel : Apprenez à modéliser en 3D avec Autodesk Maya

Table des matières

Apprenez à modéliser en 3D avec Autodesk Maya
Premiers pas dans la 3D
Un logiciel de modélisation polygonale c'est quoi ?
La 3D, c'est quoi ?
Découverte de l'interface
Télécharger Maya
Un ordinateur pour l'infographie 3D
Présentation
Mise en place de polygones primitifs
Création et navigation
Mode d'affichage et apparence
Positionnement et manipulations dans l'espace
Splitter, changer de vue et le zoom
Paramétrage du polygone
TP : la tu-ture sur la rou-route
Un peu d'organisation avant de commencer
Modélisation de la tu-ture
Reference Editor et créations de groupes avec l'Outliner
Modélisation de la route et du décor
Rendu du projet
Duplication, organisation et optimisation
La duplication à distance égale avec Array
Ranger sa scène avec les Layers (calques)
Filtrer l'affichage et optimisations
Les principaux outils de modélisation
Sélection des components, snap et alignement
L'extrusion pour ajouter de la matière
Souder avec Merge et boucher des trous avec Append
Le split et les edges loops
Mini TP : une fontaine
Techniques de modélisation
Le Smooth et le Smooth Preview
Gérer les angles avec les edges loops
TP : une maison
Modélisation de la maison
Ajout des détails de la maison
Modélisation du jardin
Exporter la maison
L'extrusion avancée
Extruder à l'aide d'une curve et inversement
Une extrusion à partir de deux extrêmités avec Bridge
Extrusion en rotation avec Wedge face
Générer du texte en volume
Split avancé
Couper avec le Cut Faces Tool
Faire glisser des edges avec l'historique et le Slide Edge Tool
Chanfreiner des polygones avec Chamfer Vertex et Bevel
Couper une surface par son centre avec Poke face
Définir le nombre de vertices des faces avec Triangulate/Quadrangulate
Combinaisons et symétrie
Opérations booléennes
Combine/separate et extract
La symétrie
Lattice et Nonlinear Deformers
Découverte des NURBS
Différents types de NURBS et degrés de CV
Méthodes de création de curves
Termes techniques et components
Générer des surfaces à l'aide de curves
Edition de curves et reconstruction
L'extrusion d'une curve
Générer des surfaces et conversion en polygones
Différents types d'éclairages et configurations
Les différentes sources lumineuses
Positionner rapidement lampes et caméras
Paramètres principaux
Les ombres
L’éclairage Physically Based avec Mental Ray
Faire rebondir les rayons avec le Final Gathering
Créer un éclairage complexe et réaliste avec une map HDRI
Éclaircir la scène avec le Global Illumination et le Final Gathering
Techniques d'éclairage indirect
Eclairage studio/Three Point Lighting
Eclairage d'intérieur
La caustique
L'Ambient Occlusion
Incrusting
TP : un échiquier
Modélisation de l’échiquier
Application des shaders et textures
Rendu de la scène et DoF (flou)
Gérer les shaders et paramétrer le shader Blinn
Banque de shaders et presets
Gérer et affecter les shaders avec l'Hypershade
Paramétrer le shader Blinn
Découverte des UVs
Fonctionnement
Dépliage automatique
Effectuer l'UV Mapping manuellement
Les outils basiques
Dépliage d'un bras
Dépliage d'une tête
Réaliser ses textures et détails sous Autodesk Mudbox
Générer une texture procédurale avec « Substance »
Présentation de Mudbox
Le sculpt
Le texturing
Envoyer les fichiers dans Maya
Entrez dans la 4e dimension
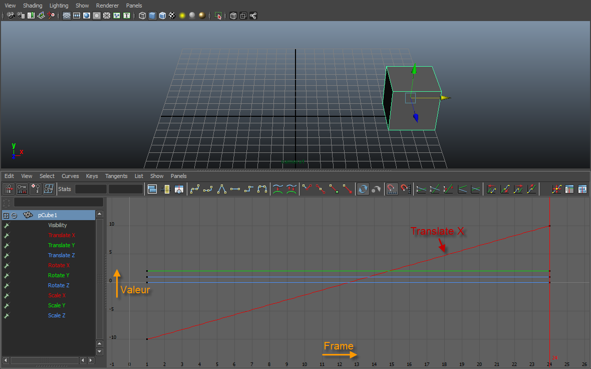
Les images par seconde (frames)
Time Slider et Range Slider
Les keys et principes de l'interpolation de mouvement
Key selected et les autokeys
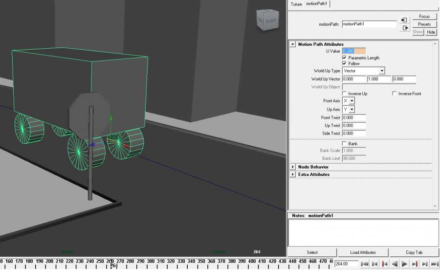
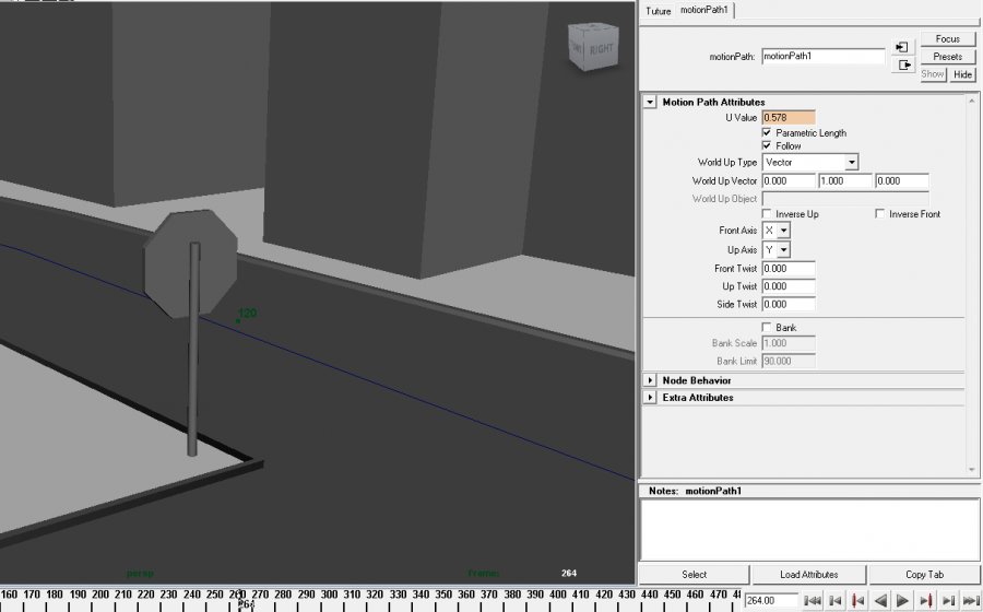
Interpolation et motion path
Découverte des F-curves et gestion des keys
Gérer les accélérations
Editer facilement une animation avec le Motion Trail
Animer le long d'un chemin avec le Motion Path
Dupliquer le long d'une curve
Animation de véhicules et de caméras (à refaire)
Modélisation de la scène
Animation
Rendu de l'animation avec Maya Hardware 2.0 et playblast
Craft Director Studio
Séquenceur de caméra
Animations automatiques
Animation cyclique et hiérarchique
Lier des paramètres avec les Driven Keys
Rigging et animation d'un bras
Rappel sur la hiérarchie
Mise en places des bones (squelette)
Des pliures automatiques avec IK Handle
Lier des joints
Friendly Control, symétrie et génération d'un squelette
Renommer les joints et placer les friendly control
Symétrie
Générer un squelette avec HumanIK
Gérer la zone d'influence des joints
Paint Skin Weight Tool
Interactive Skin Bind
Animation faciale et de câbles
Blend Shapes pour l'expression faciale
Animer les yeux avec "Aim Constrain"
Animation de câbles, trompes et queues
Effets spéciaux précréés
Enflammez vos polygones avec « Fire »
Générez un feu d'artifice avec « Fireworks »
Des éclairs avec « Lightning »
Briser avec « Shatter »
Les nParticules
Particules VS nParticules lequel choisir ?
Les presets d'émission et d'apparence
Les paramètres d'emission
Les paramètres d'apparence
Combiner polygones et particules
Poils et cheveux avec Fur et Hair
Les fourrures précréées de Maya
Les principaux paramètres de Fur
Maya Hair pour les cheveux
Personnalisation de l'interface de Maya
Personnalisation
Changer l'échelle du panel
Importation de blueprints
[FAQ] Foire Aux Questions
Contacter le support Autodesk
Problèmes d'installation et d'activation
Problèmes d'affichage et d'interface
Usage des fonctionnalités basiques de Maya
Usage des fonctionnalités avancées de Maya
Autres problèmes
Autres logiciels/plug-ins
Placement des blueprints
Mise en place
Liste des raccourcies, traductions et glossaire
Raccourcies des logiciels de 3D
Traduction des termes importants
Vocabulaire

Apprenez à modéliser en 3D avec Autodesk Maya

PDF DU TUTO (seule cette version fonctionne)
Vous souhaitez découvrir un logiciel de 3D complet, puissant et réputé dans le monde professionnel ?Image utilisateurImage utilisateur

> TéléchargerVous allez apprendre ici la modélisation polygonale 3D et tout ce qui va avec. Ça comprend le rendu, l'animation ou encore les effets spéciaux. Autodesk Maya est un logiciel ayant une longue histoire derrière lui. Anciennement développé par Alias, il a hérité des technologies des premiers logiciels d'animation au monde (Alias PowerAnimator, puis Alias MotionBuilder aujourd'hui leader en capture de mouvements) et de modélisation surfacique (Alias Studio). Il est très fortement implanté dans le milieu professionnel et en particulier dans le domaine de l'animation où il est devenu une référence. Les studios d'animations tels que Industrial Light and Magic (Star Wars entre autres), Walt Disney Pictures/Pixar, DreamWorks et Weta-Digital font pratiquement à eux quatre la quasi-totalité des blockbusters actuels avec Maya (la liste des films)... sans oublier les grandes marques de jeux vidéo tels que Nintendo, Sony Computer Entertainment, Square-Enix/Soft, Blizzard, Naughty Dog, Insomniac Games, Eidos. Tous utilisent Maya dans leur production. :)
Maya a été utilisé pour « Final Fantasy Advent Children »Image utilisateur> TéléchargerVous allez apprendre ici la modélisation polygonale 3D et tout ce qui va avec. Ça comprend le rendu, l'animation ou encore les effets spéciaux. Autodesk Maya est un logiciel ayant une longue histoire derrière lui. Anciennement développé par Alias, il a hérité des technologies des premiers logiciels d'animation au monde (Alias PowerAnimator, puis Alias MotionBuilder aujourd'hui leader en capture de mouvements) et de modélisation surfacique (Alias Studio). Il est très fortement implanté dans le milieu professionnel et en particulier dans le domaine de l'animation où il est devenu une référence. Les studios d'animations tels que Industrial Light and Magic (Star Wars entre autres), Walt Disney Pictures/Pixar, DreamWorks et Weta-Digital font pratiquement à eux quatre la quasi-totalité des blockbusters actuels avec Maya (la liste des films)... sans oublier les grandes marques de jeux vidéo tels que Nintendo, Sony Computer Entertainment, Square-Enix/Soft, Blizzard, Naughty Dog, Insomniac Games, Eidos. Tous utilisent Maya dans leur production. :) Image utilisateur
Maya a été utilisé pour « Final Fantasy Advent Children »

Il constitue un très bon logiciel pour se lancer dans la 3D et avoir des connaissances solides dans ce domaine et éventuellement pour rechercher un emploi. Sur les forums, sa large communauté est composée de nombreux professionnels.

Maya a servi dans « Tangled »Qu'est-ce qui est prévu dans ce cours ?Image utilisateurMaya a servi dans « Tangled »Qu'est-ce qui est prévu dans ce cours ?

Ce tutoriel vous apprendra l'utilisation de Maya dans tous ses domaines d'application : la modélisation (représentation d'un univers en 3D), l'animation, le rendu (création d'images et vidéos et mise en place de l'éclairage), les effets spéciaux (fumée, cheveux, destruction physique) et bien d'autres encore ! :D

Image utilisateur

Maya : logiciel phare d'animation utilisable gratuitement durant 3 ans !

Image utilisateurAutodesk Maya 2013SP1Download Center
Image utilisateurL'actualité du tutoImage utilisateurBesoin d'aide ?Forum

http://www.youtube.com/v/z6OCbJVEC48

A lire aussi :

Premiers pas dans la 3D

Un logiciel de modélisation polygonale c'est quoi ?

Ah la 3D, la possibilité de créer et de construire des mondes virtuels et de leur donner vie où votre imagination est votre seule limite (je parle avec des sanglots dans la voix à chaque fois que j'aborde la 3D ^^ ) ! Car il faut dire que les logiciels tendent à se simplifier de plus en plus pour séduire. Ils deviennent plus accessibles, tout en poussant toujours plus loin les fonctionnalités. Aujourd'hui n'importe qui peut se lancer, les plus motivés arriveront en quelques mois voire semaines à réaliser des animations et images criantes de réalisme !

Alors, voyons plus en détail ce que proposent les logiciels de modélisation polygonale. Évidemment, Maya que vous allez découvrir ici n'est pas le seul, il existe Blender, 3ds Max, Modo et plein d'autres. Les outils présentés seront exactement les mêmes, seules les raccourcis et l'interface seront les deux principaux éléments distinctifs. Je ne parle pas du prix des logiciels, car il existe des versions gratuites utilisables durant une longue période (plusieurs années) : les versions étudiantes. Je vous expliquerai dans ce tutoriel comment vous procurer la version étudiante de Maya utilisable gratuitement durant 3 ans. :)

Un logiciel de modélisation polygonale c'est quoi ?

Premiers pas dans la 3D La 3D, c'est quoi ?

La modélisation, la base de tout

Ce cours est placé dans la catégorie « Modélisation 3D », bien que les logiciels ne se limitent pas qu'à ça et permettent de réaliser des éclairages, des animations, etc. La modélisation c'est la base de tout logiciel de 3D. Sans modélisation vous n'avez rien d'affiché à l'écran, vous ne pouvez rien faire, sans modélisation... OK je vous explique. ^^

Alors modéliser c'est quoi ? C'est le fait de modifier une forme de base, souvent en partant d'un polygone dit « primitif », un cube, un pavé, un cylindre, une sphère (bref vous connaissez tout ça) pour les rendre plus complexes. Ici nous nous concentrerons sur les formes en volume, qu'on appelle aussi « formes en 3D » (je reviendrai sur se qu'est la 3D dans la deuxième partie de ce chapitre :) ). Il y a trois grandes approches différentes de la 3D en informatique :

La modélisation polygonale sur laquelle nous allons nous focaliser ici va consister à effectuer différentes opérations sur les trois composants des polygones : les faces, les arêtes et les sommets. On pourra à partir d'un pavé, réaliser une table, en coupant le polygone, afin d'obtenir plus de faces représentant la position des pieds, puis en les sélectionnant pour en extraire de nouvelles et prolonger notre polygone pour réaliser les pieds.

Image utilisateur
Image utilisateur
Image utilisateur

En partant à chaque fois de formes simples, vous pourrez créer tout et n'importe quoi : réaliser des voitures, l'intérieur de maisons, des personnages voire tout un monde virtuel.

Image utilisateur

La patience est d’or

Faire de la 3D demande aussi d'être minutieux et patient, de toute façon ça se verra tout de suite si vous avez passé deux minutes sur une réalisation lorsque vous présenterez vos travaux. Dans les logiciels de modélisation polygonale, vous pouvez charger une image en fond, qui servira de référence, de guide. Vous n'aurez plus qu'à décalquer en quelque sorte. Le problème régulièrement rencontré par les débutants c'est qu'ils sont tentés dès le début à se lancer dans des projets ambitieux. Ils se rendent compte très rapidement de la quantité importante de travail que cela demande. Une simple animation de quelques minutes peut demander plusieurs mois de travail (je parle de l'ensemble : la modélisation, l'animation, l'éclairage, les sons, etc.). La motivation s'atténue et le projet finit inévitablement par être abandonné. J'en vois beaucoup stopper leur projet, parce qu'ils commencent directement par modéliser une voiture 3D ou essayer de faire un personnage, avant même d'avoir acquis correctement les bases et techniques. Ils reçoivent beaucoup de critiques concernant leur création allant jusqu'à leur recommander de tout recommencer ou de se lancer dans quelque chose de beaucoup plus simple. Difficile de tenir un projet dans ces conditions, mais si ça peut vous rassurer, je fais partie de ces gens-là qui visent toujours beaucoup trop loin. ^^

Je ne vous dirai pas le contraire, quand on en voit réaliser des choses impressionnantes en 3D, on ne peut s'empêcher de faire la même chose, d'atteindre leur niveau. Parce que oui la 3D c'est aussi ça, réaliser des défis, voir jusqu'à quel niveau de détail et de réalisme on est capable d'aller. Mais, avant de commencer de tels projets, il est important d'acquérir deux choses : les notions de bases que je vais tenter de vous apprendre, ainsi qu'à vous habituer à travailler sur un projet durant plusieurs heures et pour ça je ne pourrai rien faire. Je peux déjà vous dire que si vous êtes fans de films d'animation, de science-fiction ou de jeux vidéo, vous ne devriez jamais être confronté au problème de la motivation. Je vous recommande quand vous jouez à un jeu vidéo ou écoutez un film de faire une pause pour contempler le décor, à regarder comment les personnages sont modélisés, à voir les making of... Inspirez-vous ce n'est pas interdit ! :)

Faut-il savoir dessiner pour être bon en 3D ?

C'est une question inévitable, que beaucoup posent avant de se lancer. Certains pensent même que sans bases en dessins on ne peut rien faire, rien réussir en 3D. Ma réponse à cette question est « ça dépend ». Ça dépend en effet du projet que vous serez amené à réaliser. Par exemple, pour de la modélisation à partir de plans techniques, comme une voiture, vous n'aurez rien à inventer, seulement à suivre le tracé. Pour ce qui va être de créer un personnage, surtout si celui-ci doit être le plus réaliste possible, des cours de dessin et surtout en anatomie ne vous seront que bénéfiques. Aussi, si vous inventez quelque chose : un environnement, un concept ou autre il vaudra mieux gratter sur papier avant de vous lancer dans sa modélisation, pour avoir une idée à suivre.

Avec une bonne gestion des postures et expressions en dessins, vous pourrez réaliser des story-boards, des séquences clés d'animation avant de passer à l'animation 3D.

Si vous voulez apprendre à dessiner vous avez les tutos vidéos Chaos & Evolutions de David Revoy très bien fait avec des cours théoriques sur la perspective, etc. Si vous visez la création de personnages et d'univers cartoon la chaine YouTube de FreeGimp vous montrera des timelapses (contre la montre) de dessins de célèbres personnages de dessins animés.

La modélisation, mais pas seulement

J'ai parlé en dernier de l'animation 3D, les logiciels de modélisation polygonale permettent d'animer tout ce petit monde, de créer un éclairage, une ambiance, d'appliquer des textures, de réaliser des rendus pour calculer une image finale avec des ombres, des matériaux réalistes qui reflètent la lumière et l'environnement. Créer toutes sortes d'effets spéciaux, des explosions, de la fumé, de la pluie, etc. Avec tout ça réuni il y a de quoi faire : réaliser un court métrage ou film, une animation publicitaire, une vidéo d'introduction, de réaliser des modèles pour un jeu vidéo, du design automobile ou d'objets, de faire de la visualisation architecturale. Ce ne sont que des exemples des possibilités...


Premiers pas dans la 3D La 3D, c'est quoi ?

La 3D, c'est quoi ?

Un logiciel de modélisation polygonale c'est quoi ? Découverte de l'interface

Le monde en 4 dimensions

Ah les dimensions, vous en avez sûrement entendu parler, mais de quoi s'agit-il exactement ? Beaucoup d'entre vous pensent savoir ce que c'est, mais les connaissez-vous vraiment toutes ?

Une seconde question : quelles dimensions gère Maya ?
Et bien, toutes les dimensions existantes sont gérées par Maya, donc vous avez une partie de la réponse. ^^

Une dimension est une composante essentielle du monde réel, il a donc fallu les recréer virtuellement par ordinateur sans quoi rien ne pourrait être affiché sur votre écran. Nous vivons dans un monde constitué de pas moins de 4 dimensions (appelé par le diminutif 4D). Beaucoup pensent que le monde n'en est constitué que de trois. Une erreur induite par les logiciels de 3D qui en général en gèrent quatre, mais se nomment ainsi. Nos yeux perçoivent donc quatre facteurs.

La première dimension (on aime leur donner un ordre et un nom pour s'en souvenir et les citer plus facilement) est l'horizontale et porte le joli nom X. Un axe allant de gauche à droite ou inversement, car il n'a pas de sens, permettant de bouger, mais aussi de voir dans ses deux directions. Avec un seul axe, nous sommes à 1 dimension, rien n'est visible avec, car on ne peut représenter une forme sans sa hauteur. Seul, il ne permet que de désigner une direction gauche / droite.

En ajoutant la deuxième dimension, tout devient beaucoup plus intéressant au niveau des possibilités. L'axe porte le nom de Y, la lettre de l'alphabet suivant X. Pour la troisième dimension, vous aurez deviné qu'il s'agit de Z. Pour la quatrième dimension c'est à part, vous comprendrez. :p Avec X et Y en plus de pouvoir bouger à gauche, à droite, en haut et en bas on peut afficher des formes planes, comme des cercles, des rectangles ou plus concrètement des dessins, des photos, des pages internet comme votre site préféré : le Site du Zéro. :D

Donc, la troisième, l'axe Z gère le dernier déplacement possible : la profondeur. Avec cette dernière les mouvements dans toutes les directions sont possibles, comme dans le monde réel. Dans un jeu vidéo à 3 dimensions, vous pourrez vous déplacer n'importe où.

Mais alors, si on peut déjà se mouvoir partout, qu'apporte la quatrième dimension ?

Vous êtes en plein dedans sans le savoir : il s'agit du temps, beaucoup l'oublie, celle-là. Sans lui le monde serait figé et vous ne pourriez pas suivre ce superbe tutoriel. :p

C'est exactement pareil pour les logiciels de modélisation et de sculpture, on dit souvent qu'ils gèrent la 3D, car permettent de travailler avec les axes XYZ, on oublie souvent qu'on peut aussi y animer des personnages et objets en fonction du temps. On les appelle logiciel de 3D, car leur fonctionnalité la plus importante est la modélisation en 3D. L'animation est une étape facultative, on se contente bien souvent d'images en infographie et créer des poses avec les personnages pour montrer qu'ils sont actifs.

Vue en perspective et orthographic

Les axes XYZ peuvent avoir des comportements différents dans les logiciels de 3D. On peut avoir de la perspective comme dans le monde réel, les objets seront déformés avec la distance, comme quand vous regardez une route. Vous aurez l'impression qu'elle se rétrécit au loin. La vue orthographic (isométrique en français) est une vue où la distance n'affecte pas les tailles. On peut ainsi travailler plus facilement en vue de face, côté ou dessus et savoir si certains sommets sont bien alignés.

Image utilisateur

Image en pixels

Fonctionnement d'une image 2D en pixels

Le fonctionnement d'une image par ordinateur est très simple, on a une grille invisible dans laquelle chaque case affiche une couleur. Chaque case s'appelle pixel. Avec de nombreux pixels, on peut avoir n'importe quelle image, leur quantité représente la résolution, plus celle-ci sera élevée plus l'image sera nette, mais surtout détaillée. Une image en haute définition de résolution 1920*1080 (un standard), affiche 1920 pixels sur une ligne horizontale et 1080 à la verticale. Il y en a au total plusieurs millions en multipliant ces deux valeurs. C'est fou la technologie. :D

Quand l'ordinateur affiche une image, il affecte une couleur par pixel, il sait grâce aux coordonnés X et Y (car nous sommes en 2D), quel pixel sur l'écran affichera telle ou telle couleur.

La 3D

La 3D de base est gérée par les coordonnées. Le logiciel indique où se situent les sommets des faces par des valeurs XYZ. Les faces vont ensuite être remplies par de la matière. On a de cette façon peu d'informations, mais certaines zones peuvent être plus, même trop denses en faces par rapport à d'autres. C'est une chose qu'en sculpture on essaie d'éviter pour garder le contrôle sur les détails sur tout le modèle tout en optimisant les performances.

Les logiciels de modélisation polygonale 3D permettent beaucoup de choses, mais surtout d'arriver aux mêmes résultats. Les créations qu'on peut faire avec peuvent beaucoup varier, ça peut passer par les effets spéciaux très réalistes intégrés dans un film à la création d'un dessin animé (la série South Park est faite sous Maya par exemple). Vous pouvez très bien suivre un tutoriel sur un autre logiciel que Maya pour continuer à progresser et apprendre de nouvelles choses, tout est réutilisable. N'oubliez pas aussi l'importance d'un logiciel de sculpture. Je vous recommande de regarder des vidéos de ZBrush et Mudbox, deux logiciels de sculpture très utilisés pour voir comment ça fonctionnent.

Bon, il est temps de télécharger la version étudiante de Maya et de faire un petit tour de l'interface. :)


Un logiciel de modélisation polygonale c'est quoi ? Découverte de l'interface

Découverte de l'interface

La 3D, c'est quoi ? Télécharger Maya

Dans ce chapitre, je vais commencer par vous montrer globalement les éléments qui composent l'interface de Maya après l'avoir téléchargé. Nous n'entrerons pas dans les détails ; par la suite, nous nous attarderons sur le fond, c'est surtout que je souhaite vous voir vivant jusqu'à la conclusion. :p Pour ce qui est de la personnalisation de l'interface, vous le verrez dans un chapitre annexe. Je vous recommande quand même de ne pas y toucher pour avoir la même que moi. De toute façon, je vous donnerai une astuce à la fin de ce chapitre pour réinitialiser Maya (l'interface et toutes les options). ;)

Ah oui juste une chose, j'utilise tout au long de se tutoriel la dernière version de Maya : la 2013. Si vous avez une ancienne version pas de panique, les interfaces sont les mêmes, juste la couleur qui passe du blanc au noir à partir de la version 2011. :-° J'indiquerai dans le tuto quand une fonctionnalité est spécifique à une version récente de Maya.

Bon allez, je vous sens impatient de mettre la main sur Maya (le logiciel :-° ), je ne vous fais pas plus attendre. :D

Télécharger Maya

Découverte de l'interface Un ordinateur pour l'infographie 3D

Acquisition

Maya est un logiciel propriétaire payant et plutôt onéreux, mais pour l'apprentissage et la réalisation de projets personnels, la version Student suffira. La payante vous permettra de travailler dans la 3D et il y a de quoi faire avec, car le logiciel est très fortement implanté dans le domaine du cinéma (y compris certains dessins animés : South Park est fait sous Maya), la publicité, le design. Les jeux vidéo aussi l'utilisent. Une bonne partie des offres d'emplois exigent sa maitrise.

J'ai fait un tableau regroupant les différentes versions de Maya, pour l'instant ne visez que la version Student utilisable gratuitement durant trois ans. Et ça fonctionne même si vous n'êtes pas étudiant, classe non ? :soleil: En plus de ça vous aurez accès à plus de 25 logiciels d'Autodesk en version étudiante telle que 3ds Max et Softimage, d'autres logiciels de modélisation polygonale très utilisés dans le monde professionnel. Je vous conseille de libérer au moins 2 Go pour le fichier d'installation de Maya et le logiciel et d'utiliser un logiciel de téléchargement, si ça coupe ou si vous fermez le navigateur par erreur vous devrez tout recommencer.

Version

Prix

Durée d'utilisation

Lien d'acquisition

Maya 2013 student

0 €

3 ans

S'inscrire (indiquez que vous vivez aux USA pour pouvoir l'activer !) pour l'apprentissage et création personnelle, non disponible sous Linux

Maya 2013

À partir de 4.500 €

Illimité

Acheter

Maya 2013 trial

0 €

30 jours

Télécharger (réservé aux pros qui veulent tester avant d'acheter ; non disponible pour Linux)

Pack : Maya + Softimage + Mudbox + Motion Builder

0 €

30 jours ou 3 ans en student

Télécharger (laissez le pack en trial puis au lancement de chaque logiciel entrez le numéro de série de chacun d'eux. Vous trouverez les codes sur « student.autodesk.com » en cliquant sur « Get serial »)

*configuration minimale requise

Activer Maya Student

Quelques zéros ont eu des problèmes pour activer la version Student, il faut impérativement que vous indiquiez que vous vivez aux USA. Si ça ne fonctionne pas utilisez une autre adresse email en .com, réinscrivez vous toujours en indiquant que vous êtes aux USA.

Inscrivez-vous sur le site student.autodesk.com puis cliquez sur « Free Software » en haut une fois connecté. Vous verrez Autodesk Maya, choisissez dans le menu déroulant la dernière version et le système d'exploitation utilisé puis cliquez sur Next. On vous donnera un lien pour télécharger Maya ainsi qu'un Serial Number et Product Key, vous en aurez besoin pour activer Maya en version étudiante. Sans ça vous passerez en version d'essai de 30 jours. Vous pouvez retrouver le Serial Number et Product Key en cliquant sur « My Software » à gauche.

Lancez l'installateur de Maya, on vous demandera le Product Key et Serial Number avant même l'installation du logiciel, entrez-les. Au lancement de Maya, on vous demandera de vous connecter sur votre compte du site student.autodesk.com pour finir l'activation. C'est là que ça plante généralement, que le logiciel n'arrive pas à accéder à votre compte. Si vous aviez indiqué que vous vivez aux USA dès l'inscription ça devrait marcher. Sinon connectez-vous sur un autre compte.

Astuces :


Découverte de l'interface Un ordinateur pour l'infographie 3D

Un ordinateur pour l'infographie 3D

Télécharger Maya Présentation

Mes recommandations pour un PC dédié à la 3D

Vous n'y connaissais vraiment rien en composants informatique ou alors un peu, mais ne savez pas lequel privilégier ? S'il faut davantage miser sur le processeur, la RAM ou la carte graphique ? Ce sous chapitre est là pour vous éclairer avec mes recommandations. :)

Par curiosité, j'ai bidouillé pas mal de technologies 3D, celles exploitant les cartes graphiques comparées à ceux basés sur le processeur. J'en ai eu des saturations de mémoire en essayant de voir à combien de polygones je pouvais monter ou à rendre des scènes 3D sur mes vieux PCs préhistoriques. Donc je vous recommande des composants informatiques en fonction des nouvelles tendances, parce que même si des technologies ne sont pas encore tout à fait au point, elles sont exploitables et seront inévitables dans quelques années. Pour faire de la 3D, mais plus particulièrement de la sculpture numérique, de la simulation, des rendus et des rendus d'animations, il faut passer par la configuration la plus équilibrée en misant sur les composants les plus aptes à la tâche que vous désirez y concéder. Ici, je donnerai les recommandations pour un ordinateur orienté animation, gros rendus et simulation (fluides, vêtement, etc.) pour que vous puissiez exploiter au maximum toutes les fonctionnalités.

Choisir ses composants

Déjà ma première recommandation c'est de ne jamais vous tourner vers des ordinateurs de supermarchés, ceux vendus dans les grandes surfaces et mêmes les magasins spécialisés et ce même si le prix et le design des boitiers peuvent parfois donner envie. Certains ordinateurs sont customs et pré-montés, mais là encore, certains seront plus adaptés pour des tâches en particulier et les vendeurs ne seront pas forcément les mieux informés sur les composants les plus adaptés pour faire de la 3D (même si je n'ai rien contre eux... :p ).

Le processeur

Ce n'est plus le composant central pour la 3D, il « était » destiné à réaliser les rendus 3D, maintenant on passe de plus en plus par la carte graphique. Certains moteurs sont hybrides et utilisent le processeur et la carte graphique, mais cette dernière est beaucoup plus puissante pour ce genre de calculs (environ de 30 fois). Vous pouvez opter pour du moyen gamme et prendre un i5 d'Intel, actuellement les Ivy Bridges tels que le i5 3570k (le scaling de celui-ci permet de gros overclockings et il chauffe peu dû à sa finesse de gravure et architecture). Le processeur reste toutefois très utilisé pour réaliser des précalcules (transférer des donnés vers la carte graphique avant un rendu), effectuer des bakings (enregistrer des informations après une simulation dans un fichier temporaire) voire même réaliser des simulations sur des moteurs ne supportant pas encore les calculs via la carte graphique, des anciens moteurs voués à disparaitre, car ne pouvant supporter le temps réel.

La mémoire vive

Il faut beaucoup de mémoire vive, surtout pour de la sculpture. Alors depuis l'arrivé des barrettes à 2 x 2 Go, il est assez difficile de faire crasher des logiciels par saturation de mémoire. Le prix de la mémoire ne coutant plus rien vous pouvez opter pour au minimum du 2x4 Go, ça ne se sentira pas sur le prix global de votre ordinateur ou même du 2x8 Go. Autant en profiter, le prix au Go devient parfois plus intéressant sur les grosses capacités et de toute façon le prix reste ridicule et c'est tant mieux pour nous. :)

Il faut quand même regarder la vitesse de la mémoire, pour le moment optez pour de la DDR3 (la carte mère doit être compatible). Les fréquences PC10600 et PC12800, par contre, ça sert juste à gagner en marge d'overclocking pour le processeur. L'overclocking de la RAM ne sert strictement à rien, vous perdrez beaucoup en stabilité. Entre la meilleure mémoire du marché et la plus mauvaise en DDR3 il doit y avoir un maximum un écart de 1 % sur les performances globales et encore je suis gentil.

La carte graphique

Beaucoup vous diront : « quand tu modélises, tu n'as pas de scène aussi complexe que dans un gros jeu vidéo, avec en plus des éclairages en temps réel, etc., les grosses cartes graphiques c'est juste pour les gamers ». Oui dans la scène 3D de Maya, Blender et des autres logiciels de 3D il n'y a pas besoin d'une carte graphique monstrueuse. Un chipset graphique intégré à la carte mère ou un APU (processeur avec partie graphique intégré) suffit. Mais ce qu'on oublie souvent de prendre en compte ce sont les calculs massivement parallélisés : les gros rendus 3D qu'on aimerait avoir en temps réel, la simulation elle aussi. Rendre une animation de quelques secondes peut durer plusieurs heures, c'est pourquoi si vous comptez vous lancer là-dedans, il vous faut une carte graphique moyenne ou haut de gamme. Ce n'est pas seulement pour le temps du rendu, vous pourrez modifier l'éclairage et les matériaux et voir directement leurs impacts, vous aurez un meilleur contrôle du résultat final. Avec le processeur il faut parfois plusieurs minutes pour voir ce que donnent les ombres et le nouvel éclairage et l'écart entre les deux composants ne fait que s'accroitre avec les années.

De plus en plus d'applications et fonctionnalités se mettent à exploiter la carte graphique, les outils de compositing (retouche des rendus) commencent à le faire.

http://www.youtube.com/v/xqJyD7M_WQg

Les calcules via la carte graphique sont aussi appelés GPGPU ou GPU Computing (GPU désigne la carte graphique et CPU le processeur). Beaucoup de moteurs GPGPU sont basés sur CUDA, une technologie propriétaire de NVidia. Seules les cartes graphiques de ce constructeur peuvent les réaliser. Pour effectuer des calculs GPGPU avec des cartes graphiques AMD et Nvidia il faut que le moteur soit compatible OpenCL. Pour l'instant je ne peux vous recommander que les Nvidia vu que vous pourrez utiliser CUDA et OpenCL et l'utiliser dans davantage de moteurs. La Nvidia GTX 670 est se qui se fait de mieux pour le moment. Pourtant, les cartes graphiques AMD semblent plus poussées pour les rendus 3D, à prix presque équivalent la HD 7970 est plus de deux fois plus rapide (source, voir SmallLuxGPU, un moteur de rendu), mais CUDA est trop utilisé pour l'ignorer.

Le reste des composants

Le reste des composants n'auront pas d'impacts majeurs sur les performances. Vous pouvez prendre un SSD pour améliorer la réactivité des logiciels. L'alimentation n'agit pas sur les performances, mais il faut impérativement que vous en preniez une de qualité, n'essayez surtout pas de faire des économies dessus, elle est responsable de la majorité des pannes informatique. Pour les composants que je vous ai proposé le i5 3570k et la GTX 670 il vous faudra au minimum 500 watts. Je vous recommande de lire les tests de CanardPC qui sont les plus poussés, en tout cas en ce qui concerne les alimentations. Actuellement ils recommandent la PC Power and Cooling Silencer MK III Series de 500 Watts, 80 Plus bronze et modulaire. Le boitier : prenez-en un bien ventilé. Si vous misez sur le silence, prenez un Silencio ou Fractal Design, mais ajoutez un ventirad pour le processeur ça facilitera l'extraction de l'air chaud hors du boitier durant les gros rendus.

Pour l'écran prenez un peu ce que vous voulez, en faite tout se qui compte c'est que vous ayez une résolution de 1920x1080 minimum pour être sûr d'afficher toutes les icônes de Maya. Regardez quand même les notes de colorimétrie de l'écran que vous comptez acheter. Les meilleurs écrans pour ça sont les OLED, mais encore trop chers et rares. Vous pouvez vous rabattre sur les LED. En infographie 3D, mais surtout si vous souhaitez dessiner à côté il vaut mieux que les couleurs affichées par l'écran soient dans les bonnes teintes.


Télécharger Maya Présentation

Présentation

Un ordinateur pour l'infographie 3D Mise en place de polygones primitifs

Image utilisateurVidéos de démonstration à l'ouverture du logiciel

Le chargement, c'est maintenant !

Allez c'est parti, après avoir installé le Maya, passons à son contenu ! :D

Après une fenêtre de chargement qui apparaitra plus ou moins longtemps selon votre ordinateur, vous rappelant au passage les conditions d'utilisation de la version Student, l'interface de Maya s'ouvrira. Vous verrez une fenêtre dès l'ouverture vous proposant des vidéos de démonstrations. Je ne peux que vous conseiller de les visionner. Même si nous verrons tout ça dans le tutoriel, ça vous donnera un aperçu des fonctionnalités, c'est toujours bien de connaitre très grossièrement comment ça marche avant de se lancer dans un tuto. :)

Une fois la fenêtre fermée, vous pouvez cocher une icône pour qu'elle n'apparaisse plus au démarrage... vous pourrez admirer l'interface de Maya sous vos yeux ébahis. :D

Voici ce que donne l'interface de Maya 2013 (les anciennes versions de Maya ont presque la même interface et quasiment les mêmes fonctionnalités, il n'y a que la couleur qui change.

Tour de l'interface

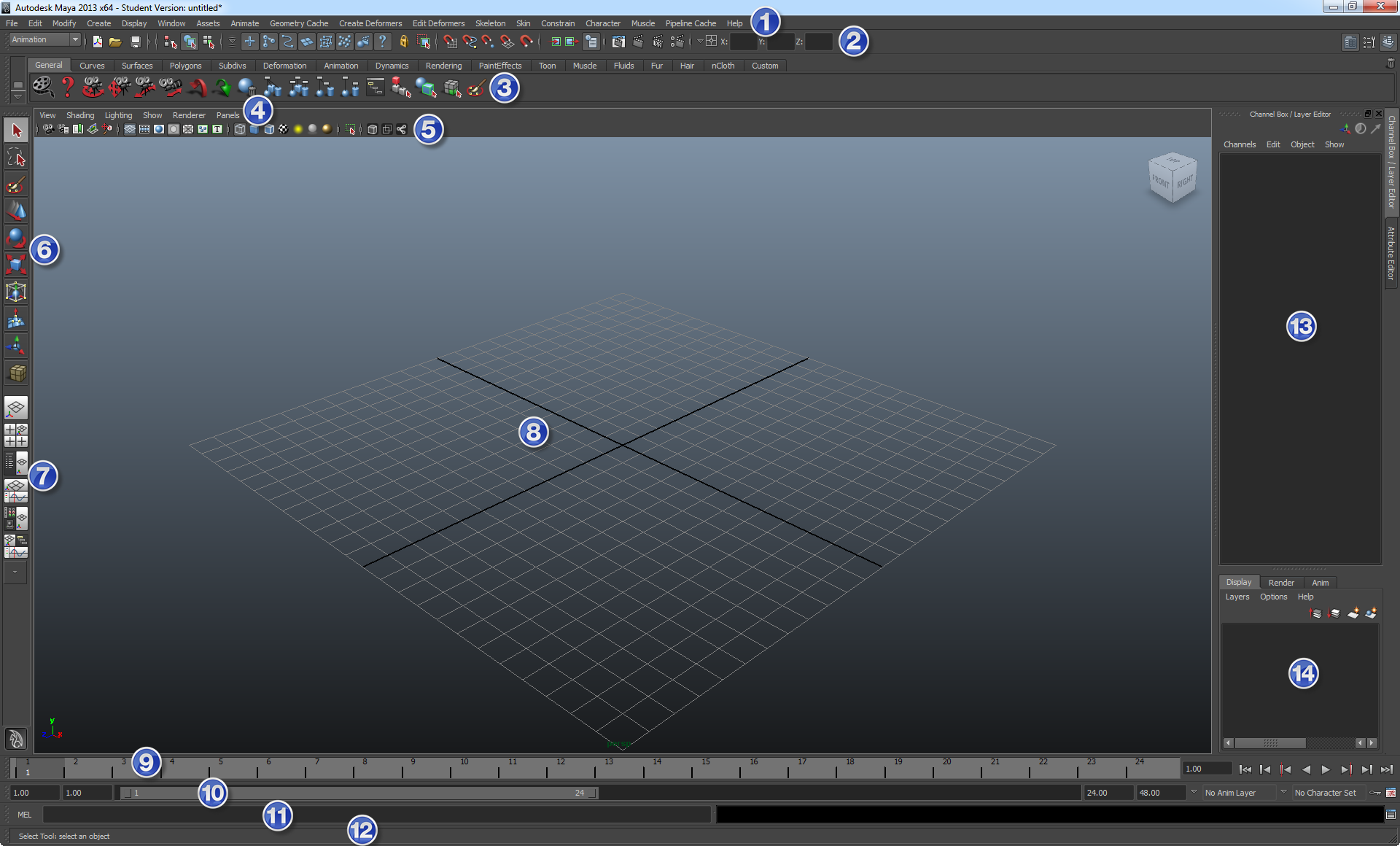
Voici donc à quoi ressemble l'interface de Maya, j'ai numéroté ses différentes parties que je vais décrire plus bas :

Image utilisateur

Et bien voilà sur quoi nous allons travailler dans ce cours (et peut être pour votre futur métier qui sait ^^ ). Avec une interface comme ça, aussi épurée, modéliser deviendra un jeu d'enfant et surtout, je l'espère pour vous, un plaisir ! :D

Nous allons commencer par étudier les menus du haut, puis ceux à gauche, au centre, du bas et enfin ceux à droite. Donc, commençons par ceux du haut. ^^

1- Menu principal

Image utilisateur

Rien de plus classique que le menu principal que l'on retrouve dans n'importe quel logiciel. Avec lui vous pourrez effectuer un grand nombre de tâches, allant des plus basiques comme l'ouverture d'un fichier aux plus complexes, comme la création d'effets de particules. Cette barre permet d'accéder à presque tous les outils de Maya, mais on passera surtout par un menu flottant apparaissant autour de la souris permettant de travailler beaucoup plus rapidement.

Une partie de ce menu est fixe, c'est-à-dire qu'il ne change jamais. Par contre, les menus que vous voyez de « Asset » à « Muscle » changent en fonction du mode d'interface que vous avez choisi. Le mode Animation affichera des menus et outils pour animer, Polygons pour les outils de modélisation.

2- Status Line

Image utilisateur

La « Status Line » est située juste en dessous du menu principal et est uniquement composée de petites icônes, il n'y a que des raccourcis que vous retrouverez dans cette barre. On s'en servira pour faire des rendus, mais aussi pour choisir le mode de Maya (Animation, Polygons) dans le menu déroulant à gauche qui interagira sur le menu principal. On trouve des options pour filtrer la sélection, mais on passera par les raccourcis pour ça.

En passant par exemple sur le mode Polygons, la barre des menus contiendra tout ce qu'il vous faudra pour modéliser :

Image utilisateur

3- Shelves

Image utilisateur

Shelves est le pluriel de Shelf qui signifie « étagère ». Ce menu fait partie des gros avantages de Maya, car aucun autre logiciel de 3D n'est organisé de la sorte. Ce menu constitué d'onglets à thèmes et de grosses icônes explicites vous permettra d'accéder à beaucoup d'outils. Mais la force de la barre des shelves c'est la possibilité de créer son onglet, d'y mettre ses propres fonctionnalités et icônes pour tout avoir à portée de clic. J'explique dans le chapitre annexe sur la personnalisation de l'interface comment faire.

Pour vous familiariser un peu avec les shelves, j'ai décrit brièvement à quoi servent chacun d'eux :

4- Panel Menu

Image utilisateur

Le « Panel Menu » c'est le menu situé juste au-dessus de la scène 3D. C'est lui qui vous permettra de passer d'une caméra à une autre, de modifier l'affichage des polygones (transparent, filaire, etc) et de montrer ou cacher des éléments de la scène.

5- Panel Toolbar

Image utilisateur

En dessous se trouve le Panel Toolbar qui regroupe quelques raccourcis sous forme d'icônes du Panel Menu.

6- Tool Box

Image utilisateurLa « Tool Box » (barre d'outils) à gauche permet de déplacer, d'orienter et de changer la taille (on préfère dire échelle en 3D), des différents éléments qui composent votre scène 3D. Mais cette barre est surtout là pour ceux qui ouvrent Maya pour la première fois, ces fonctionnalités sont essentielles, on utilise les raccourcis pour les utiliser.

7- La barre des Layouts

Image utilisateur

La barre des Layouts propose différents agencements des fenêtres, mais permet aussi de choisir quelle fenêtre doit être affichée à partir des petites flèches en dessous.

8- La scène ou Viewport

Image utilisateurUne de mes créations pour Team Fortress 2

C'est dans la scène que vous passerez la majorité de votre temps. Vous pouvez tout y mettre, les polygones, les surfaces, les courbes, mais aussi des sources lumineuses représentées par des entités. En fait, vous prévisualisez le rendu, sans les ombres et éclairages complexes. Mais, pas toujours, vous pouvez travailler sur une modélisation qu'il faudra exporter dans un jeu vidéo ou une autre scène plus complexe.

8 bis- Hotbox

La Hotbox est un menu caché de Maya. Pour le faire apparaitre, vous devez rester appuyer sur la barre d'espace pendant que la souris est au dessus de la scène 3D. Il affiche tout les menus accessibles depuis le menu principal pour tous les modes différents.

Image utilisateur

9- Time Slider

Image utilisateur

En bas, il y a une barre avec des numéros allant de 1 à 24, ce sont des frames. Il y a 24 images (frames) par seconde dans les animations. La Time Slider affiche actuellement une seconde.

10- Range Slider

Image utilisateur

La Range Slider permet de choisir l'intervalle de frames sur laquelle vous allez travailler. Vous allez me dire : c'est tout ? Oui, mais c'est très utile, croyez moi. ^^

11- La barre des commandes

Image utilisateur

En bas vous avez la barre des commandes. Cette console affiche les informations de ce que vous faites sous Maya sous forme de code. Il permet de taper du code en MEL (Maya Embeded Language = langage incorporé de Maya) pour automatiser des tâches que vous pouvez ensuite sauvegarder sous forme d'icône dans la barre des shelves.

12- Help Line

Image utilisateur

La « Help Line » tout en bas (barre d'aide) vous renseigne sur l'outil ou la fonction qui est pointée avec la souris. Si vous sélectionnez une fonction ou un outil, elle vous informe sur ce que vous pouvez faire avec. Personnellement, moi je test directement, je bidouille. :p

Image utilisateur

13- Channel Box

À droite,, vous avez la Channel Box qui fournit diverses informations de position, d'orientation et d'échelle et un historique des modifications appliquées à l'objet sélectionné dans la scène 3D.

Il est possible de transformer la Channel Box en Attribute Editor avec le raccourci Ctrl + a qui est une version plus détaillée de la Channel Box et permet d'accéder à toutes sortes de paramètres non accessibles autrement.

14- Layer Editor

Image utilisateur« Layer Editor » pour « Éditeur de Calques » va permettre d'organiser votre scène en séparant les éléments, pour en cacher certains et gagner en visibilité et performances, les rendre insélectionnables. On peut aussi découper les rendus pour avoir une image contenant les ombres, une pour les couleurs, la réflexion de la lumière uniquement... ce qui permet ensuite de les éditer dans des calques dans un logiciel comme The Gimp pour atténuer les ombres, d'avoir des couleurs plus vives, etc.

Personalisation de l'interface

Comme vous avez pu le constater, l'interface de Maya est simple à appréhender, elle n'a rien d'effrayante. :)

Dans le chapitre qui va suivre, nous passerons à la pratique, nous remplirons la scène 3D de polygones et les positionnerons.


Un ordinateur pour l'infographie 3D Mise en place de polygones primitifs

Mise en place de polygones primitifs

Présentation Création et navigation

Ça y est ! Dans ce chapitre vous allez pouvoir réaliser votre première création ! Ahem ou plutôt commencer à remplir votre scène en y mettant des polygones basiques et en les positionnant. Ça n'en a pas l'air, mais ce que vous allez voir ici est particulièrement important, car on commence toutes les modélisations à partir de ça.

Ce chapitre est également là pour vous aider à positionner vos polygones dans l'espace 3D, donc en prenant en compte les axes X, Y et Z. Par position j'entends aussi la rotation des polygones et leur changement de taille (on préfère dire « échelle »). Pour vous aider à ça, je vous montrerai les raccourcis vous permettant de vous déplacer dans la scène 3D. :)

Enfin, je finirai par les paramètres que propose la channel box, le menu se trouvant à droite, pour changer quelques options des polygones : leur longueur, largeur, nombre de faces, etc.

Alors, faites chauffer vos souris les zéros, et préparez-vous à cliquer ! :pirate:

Création et navigation

Mise en place de polygones primitifs Mode d'affichage et apparence

Navigation dans la scène 3D

La scène 3D est la partie centrale de tout logiciel de 3D, c'est elle qui affiche votre création. Au fur et à mesure que vous modéliserez, elle se complexifiera, il vous faudra alors vous y déplacer pour pouvoir travailler plus facilement certains éléments et les positionner. C'est ce que vous allez apprendre à faire. Alors pour l'instant il n'y a rien, mais vous pouvez vous repérer par rapport à la grille. Je vous rappelle que la grille sera invisible au rendu, elle sert seulement de guide pour se repérer dans nos déplacements (ça va être notre cas), faire des mesures et aligner des polygones. Vous vous en doutiez de toute façon. :p

Pour vous déplacer dans la vue 3D, il existe des icônes dans le Shelf « General », mais le plus simple c'est d'utiliser les raccourcis claviers, car vous aurez sans arrêt à vous y déplacer naturellement. Il n'y en a que trois, et toujours trois dans tous les logiciels de 3D, ils ne sont pas toujours les mêmes. Vous pouvez lire mon sous chapitre annexe sur les raccourcis des logiciels de 3D, pour vous y retrouver d'un logiciel à l'autre. Tous disposent d'une grille pour vous repérer. :)

Dans Maya voici les trois raccourcis pour vous déplacer :

Vous connaissez déjà presque la moitié des raccourcis importants de Maya. Il y en a très peu, la majorité des options apparaissant dans un menu autour de la souris.

Création de polygones

Allez, on ne perd pas de temps, on enchaine tout de suite avec la création de polygones. Et plus haut je vous disais que la majorité des options apparaissaient autour de la souris, ça va être le cas dès à présent ! Et c'est ce menu qui différencie Maya des autres logiciels (je n'utilise Maya presque que pour ça ! ). Pour ceux allergiques aux tableaux de raccourcis qu'il faut retenir pour utiliser un logiciel, Maya est fait pour vous. Toutes les options apparaissent selon la sélection et avec un peu de pratique on peut travailler plus rapidement qu'avec les traditionnels raccourcis clavier, car il n'y a pas besoin de déplacer ces mains sur le clavier et à appuyer sur des combinaisons de touches complexes. On appuie seulement sur deux touches clavier , Ctrl ou Shift ou rien... c'est tout. Vous allez tout de suite mieux comprendre avec ce petit résumé, et vous serez capable en lisant ces quelques lignes de presque tout faire sous Maya pour ce qui est de la modélisation !

Je n'ai déjà plus grand-chose à vous apprendre, rien qu'avec ces trois, ou même les deux premiers vous pouvez créer des polygones, filtrer la sélection et les éditer ! Pressez Shift + clic droit, pour faire apparaitre autour de la souris les polygones que vous pouvez créer. Vous n'avez qu'à glisser le curseur sur celui désiré puis à relâcher les boutons.

Image utilisateur
Image utilisateur

Les fonctionnalités principales se trouvent toujours autour de la souris, les autres juste en dessous. Par exemple, les polygones les moins utilisés (Pyramide, Prisme) sont dans un menu en dessous. Pour les menus principaux se trouvant autour de la souris, on peut les sélectionner rapidement, plus rapidement encore qu'en utilisant des raccourcis claviers. Quand vous aurez repéré où se trouve chaque polygone par rapport à la souris (le cube en bas, la sphère à droite, etc). Vous pourrez faire vos actions avant même que le menu n'apparaisse ! Je m'explique : pressez la touche Shift et le bouton droit de la souris tout en ramenant la souris d'un coup sec vers le bas puis relâchez tout de suite les deux boutons, l'outil de création du cube sera aussitôt sélectionné. Vous verrez qu'avec la pratique vous pourrez aller très vite en imaginant toutes les options du menu de tête, il n'y aura qu'à déplacer d'un coup sec la souris dans une direction.

C'est un petit peu compliqué et ça demande un peu d'entrainement. ^^
Ce menu que nous utiliserons tout au long du tutoriel s'appelle le « Marking Menu ».

Création du polygone

Création interactive

Après avoir choisi le polygone que vous désirez créer depuis le Marking Menu, le curseur changera de forme dans la vue 3D. La création des polygones se fait en plusieurs étapes. Pour un cube, le polygone le plus basique, mais aussi le plus utilisé, il vous faudra faire un premier clic en gardant le bouton enfoncé pour tracer la forme 2D d'un rectangle pour avoir sa longueur et largeur. Ensuite lâchez le clic pour valider et cliquez à nouveau pour lui donner de la hauteur, on passera d'une esquisse 2D à un volume 3D.

Image utilisateur

Création semi-automatique

La création semi-automatique permet de positionner et de régler l'échelle d'un polygone avec des dimensions prédéfinies. Tout à l'heure pour la fonction Cube, nous avions fait un pavé (rectangle 3D), mais pour être sûr d'avoir un cube parfait on peut soit s'aider de la grille et utiliser son quadrillage pour régler sa taille ou alors appuyez sur Shift pendant sa création.

Image utilisateur
Image utilisateur
Image utilisateur

Création automatique

La création automatique ressemble beaucoup à la création semi-automatique, hormis que cette fois-ci le polygone se placera directement au centre de la scène 3D. Pour la création automatique, nous n'allons pas utiliser de raccourci, mais modifier une option. Ouvrez le Marking Menu de création avec Shift + Clic droit (aucun polygone ne doit être sélectionné sinon vous aurez le menu d'édition) et glissez la souris sur « Interactive Creation », il faut qu'il soit décoché. Vous ne pourrez plus interagir sur la création des polygones, ils apparaitront dans la scène 3D. Si vous êtes un amateur de Blender, vous ne serez pas dépaysé comme ça. ^^


Mise en place de polygones primitifs Mode d'affichage et apparence

Mode d'affichage et apparence

Création et navigation Positionnement et manipulations dans l'espace

Pourquoi mes polygones ne forment que des lignes ? T'appelles ça de la 3D toi ?

Des lignes ? L'affichage en fil de fer ou le Wireframe en anglais vous voulez dire. ^^
Ce mode par défaut n'affiche que les arêtes de vos polygones, c'est une façon de travailler avec ses polygones, pour voir l'arrière, sélectionner plus facilement des éléments, etc. Pour changer le mode d'affichage, utilisez les touches du pavé numérique (Numpad), les numéros à droite de votre clavier disposé comme sur les calculatrices. Vérifiez sur votre clavier que la lumière à côté de « Verr num » soit allumée, sinon appuyez sur le bouton, cela activera cette partie du clavier.

Voici ce que font les divers numéros :

Je suis sur un ordinateur portable sans pavé numérique, je fais comment moi ?

Vous pouvez soit brancher un clavier en USB qui a un pavé numérique, soit acheter un petit bloc USB avec seulement un pavé numérique. Par défaut tous les ordinateurs portables en ont un caché, mais ce n'est pas des plus accessible et pratique. Il vous faut presser les touches Fn + F11 qui est en faite le Verr num pour activer le pavé numérique sur les portables. Ensuite :

j= 1 du pavé numérique
k = 2
l = 3
u = 4
i = 5
o = 6
Refaites le raccourci Fn + F11 pour désactiver le pavé numérique.

Je n'ai rien de tout ça, mon ordinateur est trop vieux, que faire ?

Au-dessus de la scène 3D, vous avez différences icônes vous permettant de changer de mode d'affichage.

Image utilisateur
Image utilisateur
Image utilisateur
Image utilisateur

Création et navigation Positionnement et manipulations dans l'espace

Positionnement et manipulations dans l'espace

Mode d'affichage et apparence Splitter, changer de vue et le zoom

Après la création de chaque polygone, il faut les mettre en place. On utilise souvent la grille en tant que sol, ensuite on place un plan pour avoir un vrai sol physique visible au rendu. Et une chose, je le dis parce que beaucoup s'embêtent avec ça : les polygones peuvent se chevaucher ça ne pose aucun problème, on est pas en CAO où il faut réaliser des plans de pièces pour en faire des objets réels où tout est calculé. Nous tous se qui nous intéresse c'est la partie visible, nous sommes des artistes pas des dessinateurs industriels (je n'ai rien contre ce métier-là, quoique :p ).

Il y a trois fonctionnalités (ça vient toujours par nombre de trois ^^ ) : les déplacements, l'orientation et la mise à l'échelle.

Déplacement

Dans la barre à gauche vous trouverez ces trois fonctionnalités, mais encore une fois nous utiliserons les raccourcis. Pour les déplacements ou Move en anglais, appuyez w. Sur le polygone ou l'objet sélectionné (position d'une lampe également), vous verrez trois flèches apparaitre. On appelle ça le Pivot. Ces trois flèches sont les trois axes du monde 3D : X, Y et Z.

Image utilisateur

Il faut cliquer sur une flèche, garder le bouton enfoncé et déplacer la souris pour déplacer le Pivot selon l'axe, l'objet sélectionné le suivra.

Image utilisateur

Si vous cliquez sur le carré au centre du Pivot, vous déplacerez le polygone dans toutes les directions par rapport à l'angle de vue de la caméra. Si vous passez en vue de dessus vous déplacerez le polygone en X et Z, mais pas en hauteur Y, vous pouvez donc utiliser deux axes à la fois.

Rotation

L'outil de rotation qu'on appel Rotate en anglais est accessible avec le raccourci e. Une sphère va apparaitre à la place des flèches.

La sphère est trop grande, trop petite comment régler sa taille ?

Avec les touches + (agrandir) et - (réduire) du pavé numérique. Ça n'aura aucun impact sur le fonctionnement de l'outil, c'est juste pour gagner en visibilité, surtout quand vous aurez à orienter de petites faces.

Pour utiliser le Rotate Tool c'est à peu près pareil que pour le déplacent Move Tool , vous cliquez et gardez le bouton enfoncé sur un cercle qui correspond à un axe (que vous pouvez reconnaitre par sa couleur) pour effectuer une rotation dans le sens voulu.

Image utilisateur

Vous pouvez cranter la rotation toutes les 15° en maintenant la touche j

Encore une fois, en cliquant au centre vous agirez sur tous les axes.

Pour effectuer des rotations d'un certain angle, vous pouvez soit passer par les paramètres se trouvant dans la Channel Box que nous verrons plus bas ou bien presser la touche j pendant la rotation, elle se fera alors par paliers de 15 degrés. Ça vous permettra d'orienter facilement et rapidement vos polygones à 45 degrés ou 90 ou 180 degrés.

J'ai orienté mon polygone, du coup les flèches de mon Move Tool ont aussi été réorientées. Le problème, c'est que j'aimerais déplacer mon polygone par rapport aux axes de la grille. Comment changer ça ?

L'orientation du Move Tool peut se faire selon l'orientation du polygone ou toujours rester la même avec les axes de la grille. Pour changer ça, appuyez sur le raccourci pour utiliser le Move Tool ( w ) et faites un clic gauche en même temps pour accéder à ses options depuis le Marking Menu (pratique hein ce menu ^^ ). Sélectionnez « World » (se traduit par « Monde »), l'orientation se fera selon les axes de la scène 3D. À l'inverse, pour une orientation des flèches en fonction du polygone il faut aller sur « Object ».

Échelle

L'outil pour régler l'échelle ou le Scale en anglais est le raccourci r. Alors, vous allez me dire pourquoi on préfère dire échelle plutôt que taille ? On considère que la taille se règle en mode d'édition, en bougeant les sommets pour étirer les faces. Par contre, l'échelle a toujours par défaut comme valeur 1 en X, Y et Z. Vous pourrez comme ça vous repérer et doubler son échelle facilement. Tant que vous n'utiliserez pas le Scale Tool l'échelle sera de 1, même en changeant la longueur, hauteur et épaisseur du polygone depuis la Channel Box. Après, vous n'êtes pas obligé d'y prêter attention, vous pouvez changer l'échelle sans vous fier aux valeurs (c'est réinitialisable de toute façon si y a besoin ;) ).

Là idem le scale peut être cranté avec des valeurs entières (+1 ou -1 d'échelle) avec la touche j. C'est intéressant pour faire un scale -1 de l'axe x pour avoir une version symétrique du polygone, par exemple.

Vous pouvez vous en servir pour étirer et écraser des polygones. Quand j'ai un cube que je veux transformer en pavé, je ne m'embête pas, je fais un coup de scale selon un axe en sélectionnant l'un des carrés de couleur. Pour la taille générale, il faut cliquer sur le carré au centre.

Modifier la manipulation

Verrouiller (locker) un axe

La fonctionnalité que je vais vous montrer est un peu plus poussée, elle permet de verrouiller un axe pour que l'outil n'ait plus d'impact dessus. En verrouillant l'axe Y avec le Move Tool, la hauteur du polygone restera inchangée. Pour ça, il faut justement cliquer sur l'axe Y vert tout en pressant la touche Ctrl. Le déplacement va s'inverser, au lieu de permettre de monter et descendre selon l'axe vertical Y, vous déplacerez le polygone parallèlement à la grille selon les axes X et Z. Le principe est le même avec le Scale Tool. L'axe sera à nouveau utilisable avec un simple clic gauche dessus.

Par contre, une fois que vous aurez verrouillé un axe, le carré au centre s'orientera. Quand vous cliquerez dessus pour déplacer votre polygone, le dernier axe que vous aviez verrouillé le restera. Pour pouvoir déplacer le polygone dans toutes les directions, l'utiliser normalement, il faut cliquer sur le carré avec la touche Ctrl.

Tu nous as donné des raccourcis, mais je bloque pour les mémoriser. Pourquoi n'utilise t'on pas des touches plus simples à retenir, juste à côté sur le clavier ? On utilise le w pour le Move tool puis le e et r qui sont à côté pour le Rotate et Scale.

Certains raccourcis, mais alors très peu, même je crois que c'est juste le Move Tool dans Maya qui est placé bizarrement tout le reste étant géré par le marking menu, donc le clic droit combiné à Ctrl ou Shift. Je ne vous apprends rien si je vous dis que Maya est développé par une entreprise américaine. Donc le logiciel est pensé pour les claviers anglais, les QWERTY. Chacun appel un outil important lié à la sélection et au positionnement :

q : select tool
w : move tool
e : rotate tool
r : scale tool
t : manipulator tool
y : utiliser le dernier outil

Ça explique pourquoi on se retrouve avec un Move Tool en bas à gauche du clavier, mais ce n'est vraiment pas gênant, au contraire c'est plus proche de Shift et Ctrl qu'on utilise énormément. Bref, c'était une parenthèse, et puis si un jour vous n'arrivez plus à utiliser le Move Tool, c'est que Windows est passé en clavier anglais, la touche w sera remplacée par z qui fera un retour arrière. Vous devrez faire Alt + Shift pour revenir en clavier français. Ce n'est pas un raccourci de Maya, mais de Windows, vous pouvez voir la langue du clavier en bas à droite de la barre démarrer. Ça vous arrivera très souvent de passer en clavier anglais et de presser Alt + Shift en vous déplaçant dans la scène 3D... . :p

Pendant que j'y suis à vous donner des conseils, si les raccourcis ne fonctionnent pas correctement, si c'est l'outil lui-même qui se met à déconner suite à un crash ou une mauvaise manipulation, double cliquez dessus (le Move, Rotate et Scale se trouvent à gauche). Ça ouvrira leurs options vous n'aurez qu'à cliquer sur Reset Tool.


Mode d'affichage et apparence Splitter, changer de vue et le zoom

Splitter, changer de vue et le zoom

Positionnement et manipulations dans l'espace Paramétrage du polygone

Changer de vue

La création d'un polygone peut se faire dans une vue prédéfinie, si vous avez besoin de régler le polygone en hauteur et de le centrer pour l'avoir symétriquement par rapport à la grille vous passerez par une vue de face. S'il vous faut régler la hauteur et la profondeur de l'objet en priorité vous utiliserez la vue de côté, etc. Pour passer d'une vue à l'autre, vous devez maintenir la barre d'espace, un menu spécial apparaitra. Je vous l'avais présenté dans le chapitre sur la découverte de l'interface, la Hotbox. Faire un clic gauche sur le carré central où est écrit Maya, cela fera apparaitre un marking menu (un menu caché dans un menu caché fallait oser :p ) qui vous permettront de choisir dans quelle vue passer. Perspective View vous y êtes déjà, vous avez Front pour la vue de face, Side pour la vue de côté et Top pour la vue de dessus. Ça, c'était la petite traduction pour les anglophobes. ^^

Et la vue de dessous, de derrière et pour voir le polygone de l'autre côté, alors ?

Allez au dessus de la vue 3D dans View, Predefined Bookmarks, vous verrez en plus Bottom (dessous), Back (arrière), Right Side (côté droit, celui par défaut quand on sélectionne Side) et Left Side pas besoin de traduction. Mais je dois avouer que voir votre polygone du dessous ça dépendra de la réalisation. Pour un engin volant, vous devrez travailler le dessous, il y aura de fortes chances qu'il soit visible au rendu, par contre pour une voiture, on ne modélise rien, seule la carrosserie visible.

Splitter (séparer en plusieurs vues)

Image utilisateur

Pour travailler plus efficacement, surtout si vous avez un grand écran, vous pouvez découper la scène 3D en plusieurs vue, on dit souvent « Splitter les vues » (terme en franglais, on invente un infinitif pour Split en anglais qui veut dire couper), c'est un peu comme quand vous jouez aux jeux vidéo multijoueur sur console. On dit aussi « Four View » (quand il y a quatre vues différentes de la scène d'affichées). On gagne du temps à positionner des objets avec le Move Tool en passant d'une vue à l'autre, on peut suivre les modifications dans les autres vues qui sont mises à jour en temps réel.

Il faut comme tout à l'heure appuyer sur la barre d'espace, mais cette fois la relâcher rapidement sinon vous ferez apparaitre la Hotbox. Et inversement, le raccourci permet de revenir sur une seule vue, il garde celle sur laquelle la souris est pointée. Vous pouvez comme ça changer rapidement de vue.

Image utilisateur

Zoom au mieux

Le zoom au mieux permet d'adapter la vue pour que votre ou vos objets sélectionnés dans la scène soient tous visibles dans la vue 3D et ça permet aussi de centrer le point de rotation de la caméra pour tourner autour d'eux plus facilement. Il s'utilise avec la touche f. Vous pourrez ensuite faire des zooms au mieux sur les sommets, les faces des polygones quand vous saurez les sélectionner dans la partie sur la modélisation. Ça permet aussi de retrouver rapidement un polygone dans une grosse scène ou parce que celui-ci a disparu au loin (les polygones éloignés sont cachés pour économiser des performances). Vous avez aussi le raccourci a pour zoomer sur tous les objets de la scène sans avoir à sélectionner. Ça peut être utile pour un rendu, pour avoir une vue globale.


Positionnement et manipulations dans l'espace Paramétrage du polygone

Paramétrage du polygone

Splitter, changer de vue et le zoom TP : la tu-ture sur la rou-route

Paramétrage dans la channel box

Après avoir inséré un polygone dans la scène, juste avant d'entamer la modélisation, vous pouvez modifier ses paramètres : nombre de faces, régler la hauteur plus précisément que lors de la création, etc.

Quand un polygone est créé, tant que vous n'utilisez aucun outil de modélisation dessus, vous pouvez revenir sur ses paramètres de bases. Dans la Channel Box à droite, vous avez au dessus les informations de position, Translate (déplacement), Rotate et Scale (qui seront toujours à 1 dès la création). Vous pouvez changer ces valeurs en cliquant dessus, on met souvent le Translate X à 0 quand on travaille sur quelque chose de symétrique. Les valeurs sont aussi modifiables en cliquant sur le nom ou leurs noms par exemple Translate X puis en maintenant dans la scène 3D le clic du milieu. En déplaçant la souris vers la gauche vous diminuerez la valeur et inversement. Pour ces paramètres-là, c'est pas très utile autant passer par le Move, Rotate ou Scale tool, mais pour gérer le nombre de faces ça peut servir de voir le résultat en temps réel et de doser. Vous pouvez aussi sélectionner plusieurs valeurs en même temps de haut en bas ou de bas en haut pour toute leur appliquer la même valeur (pour remettre les translate et rotate à 0 ça peut servir).

Image utilisateur
Image utilisateur
Image utilisateur

Image utilisateurEn dessous il y a une colonne INPUT, c'est l'historique des modifications. Si les INPUTS ne sont pas visibles c'est que l'historique n'est pas active. Dans la Status Line, c'est-à-dire la barre en dessous du menu principal vous verrez à droite l'icône d'une feuille de papier avec une montre

Image utilisateur

, cliquez dessus pour l'activer puis recréez le polygone.

Vous ne devez modifier les paramètres que du dernier INPUT, en tout cas ça vous évitera bien des crashes. C'est normal, seule la dernière commande est éditable. Dans notre cas nous n'avons pour l'instant qu'un seul INPUT c'est la création du polygone, vous verrez le nom du polygone normalement du style « PolyCube1 ». Les paramètres de subdivisions servent à ajouter des faces intermédiaires à votre polygone. Subdivision Width correspond aux divisions dans le sens de la largeur (axe X), Height de la hauteur Y et Depth de la profondeur Z. Vous pouvez sélectionner les trois et utiliser la technique du clic du milieu dans la scène 3D pour changer ces valeurs.

Paramétrage dans l'Attribute Editor

La channel box est un résumé des paramètres de votre polygone et de son historique. Pour accéder à tous les paramètres du polygone ou d'un objet il faut passer par l'Attribute Editor, qui s'ouvre et se ferme avec Ctrl + a. Le menu est constitué d'onglets. Pour l'instant il n'apporte rien de plus que la channel box, mais il permettra de régler les matériaux, la projection des textures sur votre polygone, l'intensité des sources lumineuses, leur couleur, etc.

Par contre attention, en laissant ouvert l'Attribute Editor vous perdez en performance surtout en modélisation, car il vous montrera à chaque fois toutes les options possibles pour éditer le dernier outil utilisé. Je vous conseille de laisser la Channel Box à chaque fois que vous avez besoin de travailler dans la scène 3D.

En résumé

Voilà un chapitre très riche à connaitre sur le bout des doigts. Il vous aura appris tout les raccourcis de Maya (...). Il faut retenir que pour naviguer dans la scène on utilise Alt + clic gauche pour changer l'angle, le clic du milieu pour bouger latéralement et le clic droit pour le zoom (ces derniers toujours avec Alt maintenu).

Pour la création et l'édition de la sélection c'est Shift + clic droit, le clic droit seul pour filtrer la sélection et Ctrl + clic droit pour convertir.

w, e et r respectivement pour le Move, Rotate et Scale.

Dans le chapitre qui va suivre, nous attaquerons un TP, ce sera votre première vraie création 3D ! :) Ce sera également l'occasion pour vous d'apprendre à maitriser les outils de positionnement et à vous déplacer dans la vue 3D.


Splitter, changer de vue et le zoom TP : la tu-ture sur la rou-route

TP : la tu-ture sur la rou-route

Paramétrage du polygone Un peu d'organisation avant de commencer

Bienvenue dans le premier TP de ce cours ! :)
Nous venons de voir comment se déplacer dans la scène, créer des polygones et les positionner et c'est déjà suffisant pour une petite création. J'en profiterai pour vous apprendre à bien vous organiser en groupant des polygones entre eux, en les important d'un fichier source pour optimiser la taille du fichier contenant toute la scène et gérer son contenu plus facilement. Nous verrons comment faire un rendu, pour que vous puissiez exposer vos créations. ^^

C'est parti !

Un peu d'organisation avant de commencer

TP : la tu-ture sur la rou-route Modélisation de la tu-ture

Créer un projet

Je vais vous apprendre à créer un projet dans Maya. Cela va permettre d'indiquer au logiciel là où vous enregistrerez les fichiers Maya (.mb et .ma), les textures, les images de références (des guides pour vous aider à modéliser ça peut servir ^^ ), les sons, les rendus vidéos de vos animations, etc. Maya va créer des liens entre ces différents dossiers. Quand vous souhaiterez ouvrir ou accéder à un fichier vous tomberez directement dans le dossier correspondant du projet. D'un projet à l'autre, vous aurez une option pour définir sur lequel vous êtes en train de travailler pour que Maya mette à jour les liens et accède directement aux données qui leur sont associés. Maya vous propose une organisation déjà faite. Bon, avec les noms des dossiers en anglais, mais ça, il fallait s'en douter. Mais avec des noms anglais comme Scenes, Images, Movies, Sound.. vous ne devriez pas être perdus non plus. :)

Création du projet

Avant de créer le projet, créez un dossier les contenant tous, de préférence dans une partition sans Windows ou Mac, vous éviterez de perdre votre travail et pire peut être plusieurs dizaines voire centaines d'heures de boulot. Faites aussi régulièrement des copies de vos projets sur un autre support de stockage, on ne sait jamais. ;)

Vous pouvez créer un dossier Projects dans lequel vous mettrez toutes vos réalisations que ce soit 2D et 3D. Pour créer le projet de ce TP, allez dans File puis « Project Window ». Une fenêtre avec de multiples cases déjà remplies s’ouvrira. Ces cases permettent de renommer les dossiers. Laissez ceux par défaut, de cette manière vous aurez exactement les mêmes noms d'un projet à l'autre. Tout en haut à la ligne « Current Project » cliquez sur New, ça vous permettra de le renommer, mettez Tuture à la place de New_Project. Indiquez ensuite l'emplacement où vous souhaitez enregistrer le projet (pointez vers le dossier Projects).

Image utilisateurPlus qu'à accepter. ^^

Mise en place des références

Le projet est prêt, juste avant de commencer j'aimerais vous parler d'un système d'organisation qu'on appelle travailler avec les « Références ». En fait, nous créerons un ensemble de fichiers Maya, chacun contiendra un objet précis. Par exemple, un fichier contiendra une voiture seule, sans aucun décor, un autre fichier contiendra l'environnement, un pour les arbres, un autre pour des lampadaires qu'il faudra répéter et placer dans le décor. On les charge dans une scène centrale dans laquelle on réunit toutes les créations, pas via l'outil d'importation, mais le Reference Editor. La différence c'est que la référence ne pourra être éditée. Vous ne pourrez toucher à la modélisation qu'en le faisant depuis le fichier source et toutes les références de la scène seront mise à jour. Si par exemple vous aviez placé des centaines de lampadaires dans votre ville et que vous souhaitez les modifier, changer leur taille ou ajouter des détails, vous n'aurez qu'à éditer la source puis à cliquer sur le bouton Reload pour recharger les références avec les dernières modifications.

L'autre avantage c'est que vous pouvez concevoir facilement le projet à plusieurs, chacun modélise une voiture ou une maison dans un fichier, ensuite placez-les et chargez-les en référence dans la scène pour réaliser toute une ville, qui pourra à tout moment être mis à jour. :)

Optimiser les performances

Les références permettent aussi de ne pas saturer la mémoire de l'ordinateur, vous pouvez grâce au « Reference Editor » ne pas charger certaines références trop gourmandes. Vous pouvez aussi importer la même référence plusieurs fois, ça ne fera pas grossir la taille du fichier, car vous ne faites qu'indiquer à Maya où placer dans l'espace 3D chaque référence. Et puis je le répète, en changeant le fichier source, même si vous avez copié des centaines de fois la même référence au travers de la scène elles seront toutes mises à jour. L'inconvénient c'est que tous vos objets seront les mêmes. Par exemple pour des arbres, je vous conseille d'en faire plusieurs types et de les nommer arbre1.mb, arbre2.mb... et d'en faire comme ça 3-4 différents.

Voilà pour la partie théorique passons à la pratique et organisons nous comme cela pour ce premier TP. Cette organisation est surtout prévue pour les gros projets avec des scènes complexes et encore plus pour des créations à plusieurs, même si ça n'est pas obligatoire des les utiliser. Pour ce TP c'est uniquement pour vous apprendre à vous organiser que je vous explique cette méthode, c'est un petit projet qui aurait pu être fait dans un seul fichier. ^^

Le problème des références

Le « problème » des références, je le mets entre guillemets, car ça n'en est pas vraiment un, c'est qu'en travaillant les modélisations séparément dans des fichiers on peut avoir du mal à régler l'échelle des différents objets. Se retrouver avec une maison qui fait la taille d'un personnage, par exemple. Le problème n'en est pas vraiment un si vous travaillez sur les mêmes unités de mesure et que vous vous aidez de la grille ou de la Channel Box pour régler les dimensions des objets. Aussi, il suffit de changer l'échelle de la modélisation du fichier source et de rafraichir la référence.


TP : la tu-ture sur la rou-route Modélisation de la tu-ture

Modélisation de la tu-ture

Un peu d'organisation avant de commencer Reference Editor et créations de groupes avec l'Outliner

Après avoir créé le projet de la tuture, nous allons travailler le fichier tuture.mb que vous allez enregistrer (File puis « Save Scene » ou Ctrl + s), ce sera une référence à charger dans scene.mb.

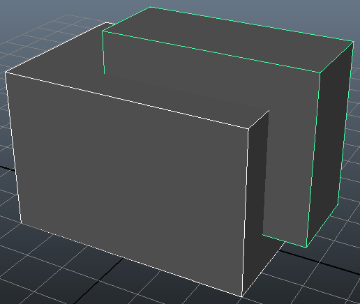
Création de la carrosserie

Commençons par la modélisation de la tuture, la partie centrale de notre scène. C'est à partir d'elle qu'on adaptera l'échelle du reste en conséquence, la taille des arbres par rapport à la voiture, la largeur de la route et la hauteur des bâtiments. Notre modélisation sera chargée en tant que référence plus tard. Pour l'instant ça ne sert à rien puisque la scène est vide. :p

Nous allons utiliser des dimensions précises en nous aidant de la grille. Pour que ce soit plus simple on va splitter les vues en appuyant rapidement sur la barre d'espace. En vue de dessus ou Top, vous allez créer un cube (pour le menu de création, c'est Shift + clic droit). Mais attention il va falloir Snapper le cube à la grille.

Bon alors si tu te mets à parler chinois, on ne va pas s'en sortir... :p
Qu'est-ce que Snapper ?

J'emploie le mot Snapper comme un verbe français (comme pour Splitter au lieu de Split), en réalité ça vient du mot Snap qui peut se traduire par magnétiser. Pour déchiffrer ma phrase ( :D ), si je vous dis « snappez le polygone à la grille » cela veut dire que le polygone doit être créé en suivant les lignes de la grille pour avoir une dimension bien calculée. Pour réaliser ça, il faut que vous appuyiez sur la touche x lors de la création de l'esquisse 2D du cube, mais aussi durant la création de la hauteur pour en faire un modèle 3D.

Donc, tout en plaçant votre cube en vue Top, appuyez sur x :

Image utilisateur

Faites de même pour la hauteur, appuyez sur x. Voilà ce que ça donne dans la vue Front :

Image utilisateur

Ça, c'est ce qu'on appelle une carrosserie de voiture ! Bon OK je vous taquine, nous n'avons pas encore vu la modélisation, mais disons que ça donnera un côté cartoon à cette voiture cubique. ^^ Nous verrons comment réaliser de vraies voitures avec de nombreux détails et des rendus réalistes plus tard, chaque chose en son temps. ;)

La grille dans la vue de perspective sera la position du sol, il faut donc surélever la carrosserie pour y mettre les roues. Vous pouvez utiliser la touche x tout en cliquant sur l'axe y (flèche verte pour la hauteur) du Move Tool.

Image utilisateur

Et là, petit problème vu les dimensions de la voiture en hauteur (je l'ai choisi exprès :p ). Les sommets ne sont plus sur la grille. Bon dans la pratique en général on s'en fiche un peu (sauf pour de la modélisation architectural), mais vu que j'aimerais vous apprendre à maitriser le positionnement des polygones je vais vous expliquer la technique.

Alors première chose, ne pas paniquer, ne pas zieuter le bouton fermer l'application... Pour placer correctement la tuture par rapport à la grille, il faut snapper le pivot à un sommet du polygone. Dans le chapitre précédent, je vous avais montré qu'il était possible de déplacer le pivot sans que le polygone ne le suive en maintenant enfoncée la touche d. Il va falloir maintenir d et v. Ce dernier permet le snap aux sommets. Vous pouvez cliquer au centre du pivot sur le cercle pour le placer exactement sur le sommet d'un polygone où faire un snap à partir d'un seul axe pour aligner le pivot. Cliquez sur l'axe Y et déplacez la souris sur le sommet en bas à gauche ou droite ça n'a pas d'importance pour aligner le pivot puisque leur hauteur est la même. Élevez la voiture de deux lignes, pour permettre de centrer la roue sur la ligne intermédiaire.

C'est bien tout ça, mais comment je fais pour centrer le pivot tel qu'il était avant ?

Il suffit d'aller dans Modify puis « Center Pivot ». ;)

Création des roues

Passons aux roues, nous allons ce coup-ci utiliser un cylindre, à moins que vous ayez un penchant pour les roues carrées. ^^ Passez en vue de côté, donc Side, et appuyez sur x pour bien snapper le cylindre à la grille. Snappez le pivot vers la droite en vue de face. Vous pouvez le faire par rapport à la grille ou au sommet qui s'y trouve, ça revient au même.

Image utilisateur

Nous allons le dupliquer à partir de la vue de face. Le raccourci est Shift (souvent cette touche comme vous pouvez le voir) avec la touche d et placez le nouveau cylindre de l'autre côté de la voiture.

Sélectionnez les deux roues et passez en vue de côté ou de dessus, le tout est de pouvoir les déplacer selon l'axe Z, chose impossible en vue de face après les avoir dupliqué. Pour sélectionner les deux polygones, vous pouvez faire soit un rectangle de sélection comme pour sélectionner vos icônes sur le bureau en maintenant la touche gauche de la souris enfoncée ou faire un clic gauche tout en maintenant Shift. Ctrl sert à désélectionner. Un clic ou rectangle dans le vide désélectionnera tout.

Notre voiture est terminée et est prête à être commercialisée !

Image utilisateur

Mais c'est qu'elle est aérodynamique, cette voiture !


Un peu d'organisation avant de commencer Reference Editor et créations de groupes avec l'Outliner

Reference Editor et créations de groupes avec l'Outliner

Modélisation de la tu-ture Modélisation de la route et du décor

Charger le fichier tuture.mb en référence

Enregistrez le fichier sous le nom tuture.mb. Créez une nouvelle scène et enregistrez-la sous le nom, allez soyons fou : scene. C'est dans ce fichier qu'on rassemblera tous les fichiers en référence. Pour charger la tuture cliquez sur File, allez dans « Create Reference... ». Sélectionnez le fichier tuture.mb, la modélisation devrait normalement apparaitre dans la scène 3D.

Faisons un petit tour dans le menu permettant de gérer les références dans le « Reference Editor » que vous trouverez sous « Create Reference ».

Image utilisateur

On peut y faire plusieurs choses, comm ajouter une nouvelle référence à la scène avec la petite icône tout à gauche du Reference Editor avec un petit « + » (

Image utilisateur

). Pour la supprimer, cliquez sur l'icône à sa droite avec le « - » (

Image utilisateur

). La duplication se fait avec la troisième icône à droite (

Image utilisateur

). Ne supprimez pas ou ne dupliquez pas la référence hein, ou faite-le juste pour tester. Pour recharger une référence, cliquez sur le bouton Reload, mais de toute façon, les références seront rechargées à chaque ouverture du fichier.

Pour ne pas charger une référence dans la scène et gagner en performances, cliquer sur la case à gauche de son nom.

Création de groupes

Sauvegardez et fermez le fichier scene.mb et rouvrez le fichier tuture.mb. Nous allons effectuer une modification à la référence, nous allons grouper les polygones. Les grouper permet de sélectionner directement l'ensemble des polygones contenus à l'intérieur du groupe. Si on y met toute la tuture, les roues et la carrosserie seront sélectionnées, mais en plus on aura un pivot propre au groupe. Sélectionnez tous les polygones de la voiture et appuyez sur Ctrl + g. Tous les polygones apparaitront avec un contour vert. Ah oui, je ne vous ai pas parlé de la règle des couleurs de polygones sélectionnés. En blanc, ce sont les polygones qui font partie de la sélection, mais qui sont secondaires, le marking menu n'agiera pas dessus. Vert, c'est la sélection principale. C'est toujours le dernier polygone sélectionné. Là tout devient vert, car ils font tous partie de la même sélection principale : le groupe.

Vous remarquerez que tous les paramètres du groupe dans la Channel Box sont à 0 et les scales à 1, les groupes ont en plus d'avoir leur propre pivot, leurs propres paramètres. Le pivot des groupes apparait toujours au centre de la scène 3D, vous pouvez les recentrer avec « Center Pivot » du menu Modify.

Vous pouvez gérer les groupes et la hiérarchie entre les différents polygones depuis l'Outliner. Il faut cliquer sur cette icône dans le menu à gauche

Image utilisateur

. Vous pourrez voir le groupe, il portera le nom group1. Un double clic dessus permet de le renommer. En cliquant sur le « + » à sa gauche, vous pouvez afficher ce qu'il contient. Vous y verrez 5 polygones, ceux qui composent la voiture. Vous pouvez les sélectionner depuis l'Outliner. Pour sélectionner le groupe depuis la scène 3D il faut sélectionner un des polygones et appuyer sur la flèche du haut pour demander à Maya de remonter dans la hiérarchie.

Gérer le contenu des groupes

Le contenu d'un groupe n'est pas figé après sa création. Vous pouvez enlever des polygones ou en rajouter. C'est même indispensable pour supprimer un groupe. Vous devrez d'abord enlever son contenu. Vous devez sélectionner les polygones à retirer depuis l'Outliner ou la scène 3D et maintenir le clic du milieu dans l'Outliner sur ceux ayant été sélectionnés (surlignés en bleu), un « + » sera affiché sous le curseur. Déplacez la sélection en dehors du groupe, mais ne relâchez le clic que lorsque la souris sera entre deux éléments sinon vous les placerez en dessous de l'élément pointé dans la hiérarchie. Un élément au dessus dans la hiérarchie sélectionnera automatiquement son contenu, c'était le cas pour les groupes, mais ça marche pour les polygones entre eux. Vous pouvez aussi mettre de nouveaux polygones dans le groupe, voire un groupe dans un groupe. Par exemple, vous pouvez sélectionner les roues et créer un nouveau groupe. Vous en aurez un qui contiendra toute la tuture et l'autre avec les roues uniquement, un sous-groupe en quelque sorte. Et cette fois-ci, en cliquant sur une des roues il vous faudra appuyer deux fois sur la flèche du haut pour remonter dans la hiérarchie et avoir toute la voiture sélectionnée.

Image utilisateur

Sauvegardez les modifications.


Modélisation de la tu-ture Modélisation de la route et du décor

Modélisation de la route et du décor

Reference Editor et créations de groupes avec l'Outliner Rendu du projet

Retournez dans le fichier scene.mb. Dedans nous allons attaquer la route et le décor (immeubles). On aurait pu faire des modèles d'immeubles en référence, les importer et dupliquer, mais bon pour ce petit TP on ne va pas s'embêter, tant que vous avez compris le principe c'est l'essentiel. La tuture importée en référence se mettra à jour, vous pourrez voir qu'elle contient des groupes en allant dans l'Outliner. Nous ferons les arbres dans des références, un cylindre pour le tronc et une sphère pour le feuillage et les lampadaires à base de cylindres. Pour l'instant nous allons les créer dans la scène, nous les exporterons pour en faire des références et pouvoir les réimporter et dupliquer.

Nous allons commencer par mettre en place le sol. Pour ça nous allons utiliser PolyPlane pour créer un plan 2D. Comme les polygones se placent toujours à la hauteur de la grille et que les roues de la tuture le sont aussi, la voiture sera directement placée sur le sol. :)

Pour la route nous allons ajouter deux longs pavés qui la délimiteront. On y mettra de part et d'autre arbres et lampadaires. Pour les maisons et immeubles, je vous laisserai faire. ^^

Pour les arbres nous allons commencer par un support avec une base carrée à mettre à côté de la route. Vous pouvez vous aider du snap sur la grille pour centrer l'arbre sur ce support. Pour le tronc d'arbre, faites un cylindre tout en utilisant le snap pour le centrer. Placez une sphère au-dessus. Voilà, ça donne un côté très cartoon à notre arbre et on comprend ce que c'est, enfin j'espère... :p

Image utilisateur

Pour les lampadaires, faites un cylindre assez haut et fin puis faites-en un deuxième plus large à placer tout en haut qui contiendra l'ampoule.

Image utilisateur

Pour décorer le reste de la scène avec des bâtiments, mettez des pavés un peu partout de toutes tailles. J'avoue que ça peut être assez difficile à faire parce que vous ne savez pas encore comment éditer les polygones (déplacer leurs sommets pour les allonger, etc.). Vous pouvez utiliser le scale ou l'historique dans la channel box. Mais de toute façon, ce n'est pas grave, dans peu de temps nous allons passer à la modélisation pure avec de bons gros TP où vous saurez modéliser de vraies voitures et maisons détaillées et réalistes. ;) Pour l'instant c'est surtout de l'entrainement sur le positionnement des polygones, chose que vous utiliserez tout le temps. N'hésitez pas aussi à déplacer le pivot et à le snapper à un sommet d'un polygone puis de snapper au sommet d'un autre polygone pour les rapprocher.

Image utilisateur

Mise en référence des éléments de la scène

Nous avons tout ce qu'il faut maintenant dans la scène, nous allons maintenant mettre en référence l'arbre et le cylindre avant de les supprimer de la scène pour les recharger en référence. Sélectionnez l'arbre et cliquez sur File puis Export Selection, utilisez le format par défaut « .mb ». Faites pareil pour le lampadaire puis supprimez-le de la scène. Vous pouvez créer si vous voulez une référence pour toute la route et les bâtiments, c'est à vous de voir. Supprimez uniquement les éléments que vous venez d'exporter. La tuture est déjà chargée en référence pas besoin d'y toucher. Ouvrez le fichier arbre.mb (si vous l'avez nommé ainsi) et créez un groupe contenant tous les polygones, pareil pour le lampadaire. N'oubliez pas de centrer le pivot ça sera plus simple pour les positionner, sauvegardez les modifications. Vous pouvez aussi le faire pour la route et maison qui ont été exportées ou le faire directement dans le fichier scene.mb. D'ailleurs, retournez dedans et importez tous les fichiers en référence. Votre Reference Editor devrait ressembler à ça :

Image utilisateur

Voilà à quoi devrait ressembler l'Outliner du fichier scene.mb :

Image utilisateur

Dupliquez la référence de l'arbre (

Image utilisateur

) et du lampadaire pour les placer tout le long de la route.

Hum, là je regarde la scène et elle ne me plait pas trop, je suis perfectionniste. :p J'aimerais ajouter un support à tous mes lampadaires. C'est là que les références deviennent très intéressantes, car il vous suffit d'ouvrir le fichier lampadaire.mb, d'ajouter un support, d'utiliser si vous voulez le snap à la grille ou sommet puis de l'ajouter au groupe dans l'Outliner (sans oublier de sauvegarder le fichier pour que les modifications soient prises en compte). En rouvrant le fichier scene.mb, tous les lampadaires seront mis à jour comme prévu. On gagne énormément de temps ! :)

Image utilisateur

Vous maitrisez maintenant le positionnement de polygones, le snap sur la grille et les sommets. Normalement vous devriez maitriser les noms des différentes vues, si ce n'est pas le cas voilà un rappel : front = face, side = côté et top = dessus. Vous savez vous organiser, créer des groupes, changer leur nom, gérer la hiérarchie et enfin créer des références. On aura vu aussi l'option « Center Pivot » du menu Modify. Ça fait un bon paquet de choses. Là vous connaissez tous les raccourcis de Maya, le marking menu, le Move (w, rotate e et scale r). Il ne nous reste plus qu'à faire un beau rendu pour montrer votre création. Vous pourrez poster votre création dans les commentaires et vous faire un livre de créations sur DevianART par exemple (mettez le lien de celui-ci dans les commentaires et votre signature ^^ ).


Reference Editor et créations de groupes avec l'Outliner Rendu du projet

Rendu du projet

Modélisation de la route et du décor Duplication, organisation et optimisation

Pour que vous puissiez dès maintenant commencer à créer votre propre livre de créations personnelles, je vais vous donner une technique rapide à appliquer, mais plutôt efficace pour faire des rendus de bonne qualité. Vous allez voir comment créer un éclairage d'extérieur, la source lumineuse sera donc le soleil. Allez dans les options de la StatusLine en cliquant sur le quatrième Clap en partant de la gauche avec les deux cercles à côté (

Image utilisateur

), cela ouvrira une fenêtre appelée Render Settings. Elle contient toutes les options de rendu, cocher une simple case permet de changer drastiquement la qualité du rendu, mais aussi sa durée. C'est pour ça que c'est assez compliqué à utiliser pour un débutant, surtout que la fenêtre contient beaucoup de vocabulaire technique en anglais. Ne vous inquiétez pas, là je vais vous montrer les paramètres à cocher, mais nous verrons plus tard plus en détail leurs rôles.

Mais moi tout ce que je veux, c'est le rendu le plus photoréaliste possible, quels sont les paramètres à entrer pour ça ? En plus, j'ai un ordinateur puissant.

Ça va peut-être vous décevoir, mais les moteurs de rendus actuels de Maya ne sont pas photoréalistes, disons plutôt qu'ils sont... artistiques. Ils ne sont pas photoréalistes parce que dans le monde réel, il n'y a pas de limites aux paramètres, une lumière par exemple rebondira infiniment sur les surfaces. Maya intégrera prochainement un moteur de rendu photoréaliste sous le nom iRay, j'en parlerai dans une mise à jour du tuto quand il sera disponible.

Donc, il faut trouver un compromis entre un rendu avec plus de contrôle, mais non photoréaliste et un rendu comme dans le monde réel, mais plus long à effectuer. Le plus simple pour avoir un rendu de qualité très rapidement c'est de n'utiliser qu'une seule lampe : le soleil.

Image utilisateur

Commencez par changer de moteur de rendu, nous allons passer par le plus puissant que dispose Maya : Mental Ray. Ce moteur est très répandu dans le monde professionnel, il a par exemple permis de réaliser beaucoup de cinématiques de jeux vidéo telles celles de StarCraft 2. À côté de « Render Using » vous verrez « Maya Software », cliquez dessus pour mettre « Mental Ray » à la place.

Alors, on va régler rapidement tout ça, allez dans l'onglet Quality et juste en dessous à « Quality Presets » mettez dans le menu déroulant « Production : Fine Trace ». Le preset ajustera tout seul un ensemble de paramètres, il entrera des valeurs et activera ou désactivera des fonctionnalités en cochant des paramètres automatiquement. Dès que vous toucherez à un des paramètres, le Preset passera sous le nom Custom (personnalisé), mais tous les autres paramètres entrés par le preset resteront inchangés.
Image utilisateurAllez maintenant dans l'onglet « Indirect Lighting », dans la partie Environment (cliquez dessus pour déplier les paramètres), vous verrez « Physical Sun and Sky », cliquez sur Create. Des flèches vont apparaitre dans la scène, c'est notre soleil. Y a que l'orientation qui compte, si les flèches pointes vers le bas il est midi, à l'horizontale c'est le soir ou le matin. Pour sélectionner plus facilement les flèches si vous n'arrivez pas à les voir, vous pouvez le faire depuis l'Outliner, elles portent le nom sunDirection.

À l'aide du pivot, déplacez la lampe, agrandissez-la si elle n'est pas assez visible, ça ne changera rien à l'éclairage, l'orientation par contre va avoir un gros impact. Comme c'est un éclairage directionnel même la position n'a pas d'importance.

Revenez dans le RenderSettings et restez dans l'onglet « Indirect Lighting » pour cocher « Final Gathering ». Il va maintenant falloir régler la résolution (le nombre de pixels à rendre) et c'est un des paramètres qui influera le plus sur le temps de rendu. Il faut vous rendre dans l'onglet Common. Faites défiler jusqu'à « Image Size », vous devez spécifier Width (largeur) et Height (hauteur) en nombre de pixels. À l'horizontale on met généralement plus de pixels. Par défaut il est à 640x480. C'est vraiment petit (c'est bien pour de la prévisualisation néanmoins), donc mettez par exemple 1024x768 ou plus.

Image utilisateur

Maintenant il va falloir placer la vue correctement dans la scène en perspective. Pour ça il faut afficher les bordures du rendu en cliquant au dessus de la scène 3D sur l'icône Resolution Gate, c'est un carré gris avec une sphère bleue à l'intérieur (

Image utilisateur

). Parfois selon la résolution les bordures ne seront pas toujours visibles dans la scène. La technique pour arranger ça est un peu spéciale, il faut ouvrir l'Attribude Editor avec Ctrl + a, la scène sera redimensionnée et vous devriez voir correctement les bordures s'afficher.

Faites en sorte que la scène soit bien visible entre les bordures vertes, mais ne reculez pas trop la vue non plus, qu'on ne voit pas le vide derrière les bâtiments ou l'arrête du plan.

Pour exécuter le rendu, cliquez sur le deuxième clap en partant de la gauche dans la Status Line. Pendant le rendu, Maya sera inutilisable, une seule action sera disponible : stopper le rendu avec la touche Echap. Faite Save à partir de File dans la fenêtre Render View et non de l'interface de Maya, si vous choisissez un format d'image qui conserve la transparence comme le .PNG, .TGA ou .TFF, le fond sera alors transparent.

Moi j'aime le format .PNG, les images reste de qualité tout en étant légère, comme les utiliser sans le fond transparent ?

Enregistrez votre rendu au format brut sans compression, le .BMP, et faites un « Sauvegarder sous » au format .PNG tout simplement.

Image utilisateur

Yay, pas mal en trois chapitres ! :)

En résumé

Un gros TP avec de la théorie et beaucoup de pratique que voilà ! :)
Ce qu'il faut retenir dans ce chapitre, ce sont les deux raccourcis de snap x pour la grille et v sur les sommets. La touche d pour déplacer le pivot et Modify puis « Center Pivot » pour le centrer sur le polygone ou le groupe. En ce qui concerne ces derniers, il faut sélectionner les polygones à grouper puis faire Ctrl + g. La flèche du haut permettra de sélectionner des groupes à partir d'un polygone sélectionné et l'Outliner de gérer le contenu de chaque groupe, des sous-groupes, etc. Vous verrez encore mieux l'utilité des groupes quand on passera à de l'animation. Et aussi Shift + d pour dupliquer.

Les références ne sont pas indispensables, mais vous aideront à gérer de gros projets, optimiser la taille des fichiers, les ressources utilisées en n'en chargeant pas certaines et à éditer toutes les références dupliquées dans la scène en même temps.

Il nous reste encore un petit chapitre à voir sur l'organisation avant de passer à la modélisation, et là ce sera du tout bon ! (Ça, je l'ai rajouté juste pour la rime. :lol: )

Image utilisateur


Modélisation de la route et du décor Duplication, organisation et optimisation

Duplication, organisation et optimisation

Rendu du projet La duplication à distance égale avec Array

Ce dernier chapitre de la première partie vous montrera une technique de duplication pour placer les polygones à distances égales rapidement.

On va aussi en voir un peu plus sur l'organisation. Nous avions vu les références à utiliser pour les grosses scènes et particulièrement les projets réalisés en commun pour réunir des créations et les éditer rapidement. Ce que vous allez voir ici sont des techniques d'organisation afin de gagner en visibilité : les calques ou Layers en anglais. On s'en servira pour cacher des éléments et optimiser les performances, rendre certains objets insélectionnables ou encore toujours les afficher en mode Wireframe. Enfin, nous verrons comment isoler un ou des objets pour travailler dessus sous tous les angles pour qu'aucun élément ne vienne gêner la vue.

La duplication à distance égale avec Array

Duplication, organisation et optimisation Ranger sa scène avec les Layers (calques)

Nous avions vu la duplication dans le TP de la tuture, on s'en est servi pour les roues. Il existe en fait deux raccourcis, mais vous n'utiliserez toujours que l'un des deux. ^^ Le premier Ctrl + d duplique une fois le polygone qu'il vous faut ensuite placer. Vous allez me dire que c'est pareil que le raccourci Shift + d qu'on avait utilisé. Pas vraiment, ce deuxième raccourci permet plus de choses : vous pouvez avec répéter la duplication à chaque pression de ces deux touches. Si vous déplacez votre polygone d'une certaine distance par rapport à sa position d'origine après sa duplication, en réappuyant uniquement sur le raccourci, un nouveau polygone sera créé lui aussi à distance égale du précédent. On peut alors répéter pour avoir une duplication en chaine :

Image utilisateur

Avec ce que vous venez de voir, vous êtes tout à fait capables de réaliser des rails uniquement en dupliquant des pavés.

Image utilisateur

Je vous conseille d'utiliser le snap à la grille et de vous en servir comme distance de duplication, cela vous permettra de prolonger le rail plus facilement en respectant les mêmes distances.

La duplication complexe

Cette particularité à dupliquer tout en conservant un intervalle de distance identique entre chaque objet porte un nom en 3D, on appelle aussi ça faire un « Array » (disposer les éléments de la même façon). Et les Arrays n'enregistrent pas seulement la position du nouvel objet dupliqué par rapport au précédent, si l'échelle et/ou la rotation change(nt) elle se produira à nouveau pour la duplication suivante. Si vous faites une duplication (avec le raccourci pour les Arrays, donc Shift + d), que vous déplacez ce nouvel objet et que vous réduisez sont échelle, tous les cubes suivants seront de plus en plus petit en gardant le même pourcentage de réduction du scale par rapport au précédent.

Image utilisateur

Ça marche avec l'orientation, les objets formeront alors un cercle. Pour savoir quel angle choisir pour réaliser un cercle parfait ou le dernier objet est à la même distance du premier vous faites seulement une division. Pour 360 degrés (un tour complet), si vous voulez faire 10 duplications pour que l'objet fasse un tour complet, faites 360 divisés par 10, ça nous donne 36 degrés qu'il faudra entrer dans la Channel Box pour réaliser la duplication. N'oubliez pas de faire un Move aussi, ça influera sur le diamètre du cercle. Expérimentons ça. ^^ Je duplique un cube, je fais une rotation (je peux très bien mettre une valeur négative, -36 au lieu de 36 pour que mon cercle soit formé en dessous de la grille) et puis je répète la duplication.

Image utilisateur

Alors, ce n’est pas beau ça ? Là encore, c'est une forme simple, mais avec des objets plus détaillés, répétés de cette manière, il y a moyen de réaliser des pièces très complexes qui pourront s'intégrer à vos robots et véhicules 3D. :)

Image utilisateur

Une roue

On utilise souvent l'array circulaire lors de la création de roues, pour les jantes, mais aussi pour les pneus. Pour ce dernier c'est plus complexe. Il faut modéliser par exemple un quart de la roue voire une portion plus petite, les rainures, faire un array circulaire et souder toutes les parties. Je vous promets de vous montrer toute la technique dans la partie modélisation. ;)

Pour le moment ce qu'on peut faire avec la duplication et la rotation c'est une roue à l'ancienne, faite de bois. Pour ça, j'ai fait un pavé en vue de face très étirée sur la hauteur, c'est le rayon. J'ai mis le X et 0 à zéro pour être sûr de bien la centrer. Je l'ai déplacé vers le haut et ai snappé le Move Tool à la grille en maintenant la touche d et x. J'ai dupliqué et fait une rotation de 45 degrés pour que ça me donne un rayon oblique entre chaque rayon à l'horizontale et vertical. Petite précision : j'ai mis -45 degrés, c'est juste une question de goût, je préfère toujours faire mes duplications dans le sens des aiguilles d'une montre, même si finalement ça revient au même... :p

Image utilisateur

Vous pouvez pour vous entrainer, essayer de placer des polygones par rapport aux rayons pour finir la roue. Voilà ce que j'ai réalisé, j'ai utilisé le Polygone Pipe (tuyau) pour l'extérieur, j'ai fait des ajustements depuis la Channel Box sur le diamètre extérieur et intérieur ainsi que l'épaisseur. Pour le centre j'ai mis deux cylindres de tailles différentes. Tous les polygones se chevauchent, mais on s'en fiche, c'est de l'infographie. ^^

Image utilisateur

Duplication, organisation et optimisation Ranger sa scène avec les Layers (calques)

Ranger sa scène avec les Layers (calques)

La duplication à distance égale avec Array Filtrer l'affichage et optimisations

Pour s'organiser on utilise beaucoup les calques ou Layers de Maya. Vous allez me dire : des calques pour quoi faire ? On n'est pas sous The Gimp ou Photoshop ! Évidemment en 3D on ne superpose pas des objets comme on le fait en dessin ou le contenu d'un calque va apparaitre par-dessus un autre. Par contre dans les logiciels de dessins, rappelez-vous qu'il est possible de montrer ou cacher le contenu d'un calque pour gagner en visibilité. C'est pareil en 3D. Sauf qu'en 3D ça permet aussi de gagner beaucoup en performances en cachant des polygones qui peuvent contenir plusieurs millions de faces ! Naviguer dans la scène 3D sans ralentissement c'est très important aussi, vous aurez sinon du mal à modéliser, pire le logiciel pourra crasher à cause de la saturation de la mémoire vive ou parce que vous cliquerez trop vite et que l'ordinateur n'arrivera plus à suivre. Un crash peut vous faire perdre votre travail et je ne parle pas que pour Maya ! Ça offre aussi d'autres paramètres intéressants, comme afficher en mode wireframe que pour les objets contenus dans un calque, pour savoir où ils sont situés dans la scène sans être gêné. Ou encore les laisser insélectionnables, pour ne pas y toucher par erreur une fois en place. On met souvent en calque les blueprints, des images que l'on charge dans la scène 3D, servant de guide pour modéliser. Comme ça on peut les cacher une fois la modélisation terminée. J'ai rédigé un chapitre annexe sur l'importation et le placement de blueprints. C'est indispensable pour la modélisation de voitures.

La gestion des Layers se fait dans la Channel Box en bas dans l'onglet Display (Affichage). Les autres onglets permettent de gérer d'autres types de Layers. On s'en sert pour le rendu (séparer l'éclairage des ombres, etc.) et (créer des imperfections sur des animations en boucle par exemple).

L'icône pour créer un calque ressemble à une feuille de papier avec une petite étoile juste au dessus (

Image utilisateur

). Vous verrez « Layer1 » apparaitre, c'est notre calque. Double cliquez dessus si vous voulez le renommer. Nous allons mettre un polygone à l'intérieur. Créez-en un au hasard, nous allons l'affecter au Layer. Pour ça, sélectionnez-le, faites un clic droit sur le calque puis cliquez sur « Add Selected Objets » (ajouter les objets sélectionnés). Notez que la phrase est au pluriel, vous pouvez affecter plusieurs polygones sélectionnés au calque, mais aussi les lampes et d'autres éléments. On pourrait très bien créer un calque contenant toutes les lampes de la scène. Aussi chaque objet ne peut être affecté qu'à un seul Layer à la fois, le dernier auquel on l'a assigné.

Pour aller plus vite, vous pouvez cliquer sur l'icône tout à droite, représentée par une feuille, une étoile et une sphère (

Image utilisateur

). Cela va créer un Layer tout en lui affectant par la même occasion les objets sélectionnés.

Les paramètres des Layers

Visible

Voyons les propriétés des Layers. Il y a pour commencer la visibilité ou non du contenu du Layer dans la scène 3D, c'est indiqué par la lettre « V » à gauche du nom du Layer. En cliquant dessus, cela va retirer la lettre de la case, les objets de la scène 3D seront cachés (ainsi que dans le rendu). C'est cette fonctionnalité dont je vous parlais pour améliorer les performances d'affichage, mais aussi gagner en visibilité. Dans les gros projets, son utilisation est indispensable à moins d'avoir un PC haut de gamme.

Template

En cliquant sur le carré du milieu cela affichera la lettre T pour Template, les polygones contenus dans le calque resteront affichés en mode Wireframe même si vous passez en mode Shaded avec la touche 5 du pavé numérique. Et évidemment, il faut que la lettre V soit affichée pour que ce soit visible. Vous gagnez en performances tout en sachant où sont placés vos polygones.

Image utilisateur

Reference

Toujours dans ce même carré, en cliquant une nouvelle fois la lettre R prendra la place de T, cela indique que vous êtes en mode Reference : vos objets ne seront plus sélectionnables. À utiliser quand vous ne voudrez plus toucher à certains éléments, pour les détails finaux, par exemple.

Image utilisateur

Supprimer un Layer

Clic droit sur un Layer puis Delete Layer, le contenu des Layers ne seront pas supprimé par contre, heureusement ! :)

À force d'accumuler les Layers, renommez-les, et si vous pensez en avoir en trop (qui ne contiennent aucun objet) vous pouvez cliquer sur Layers en dessous de l'onglet Display, puis Delete Unused Layers (supprimer les Layers inutilisés, qui n'ont pas de contenu).


La duplication à distance égale avec Array Filtrer l'affichage et optimisations

Filtrer l'affichage et optimisations

Ranger sa scène avec les Layers (calques) Les principaux outils de modélisation

Filter l'affichage

Ce que nous allons voir ressemble pas mal aux calques. AOn pourra isoler les objets sélectionnés, et plus tard isoler les faces. Ça peut être utile pour une scène d'intérieur ou les murs et toutes sortes de détails vous empêchent de bien voir. C'est presque un layer temporaire, on ne s'en sert que pour éditer, puis on fait réapparaitre tous les éléments. Je vais aussi vous montrer comment filtrer l'affichage, comment cacher toutes les lampes de la scène en un clic. Et à la fin de ce dernier sous-chapitre, je vous donnerai quelques astuces pour optimiser votre scène puis nous serons bons pour la modélisation ! :D

Isoler un ou des objet(s)

Vous sélectionnez les objets à isoler, au-dessus de la scène 3D vous cliquez sur l'icône avec une souris rouge et un cadre vert

Image utilisateur

ou vous passez par Show (montrer), « Isolate Select » puis « View Selected ».

Image utilisateur
Image utilisateur

Cliquez à nouveau sur View Selected ou l'icône correspondante pour tout faire réapparaitre.

Utilisation de la fonction Show du Panel Menu

Là je vais vous présenter une technique pour cacher instantanément les éléments qui ne vous servent plus. On a souvent besoin de cacher les curves, les lignes 2D servant à générer des formes 3D. Bien qu'elles ne soient pas visibles au rendu, on préfère ne pas les supprimer pour éditer les formes 3D plus facilement en revenant dessus. On peut filtrer tous les éléments de la scène. Placez plusieurs types d'objets dans la scène, vous trouverez les lampes dans le menu Create ou dans le Shelf Light.

Pour filtrer l'affichage, cliquez encore une fois dans Show au dessus de la scène 3D, puis décochez le type d'élément qui doit devenir invisible dans la scène.

Vous pouvez détacher le menu en cliquant sur les deux barres sous son nom et accéder plus rapidement aux éléments à filtrer, vous n'aurez pas à rouvrir le menu. Si vous ne voulez afficher qu'un seul type d'élément, cliquez sur None (aucun) dans le menu Show pour tout décocher, vous pourrez ensuite choisir quoi afficher. L'inverse pour tout afficher se fait avec le bouton All (tous).

Optimisations et correction de bugs

Même si là on n’a rien de bien complexe, je vais au moins vous expliquer les bases de l'optimisation. On a déjà vu un gros morceau là-dessus grâce aux References qui permettent de réduire considérablement la taille du fichier scène par leurs importations. On peut par exemple utiliser la fonction « Delete History », si vous n'avez pas besoin de revenir sur les dernières modifications du polygone en passant dans Edit, puis « Delete by Type » et enfin « Delete History ». Plus l'historique enregistré était long plus vous libèrerez de la mémoire, mais surtout vous rendrez votre projet plus stable. Cette fonction s'applique à tous les éléments sélectionnés. Généralement seuls les polygones ont un historique. Vous pouvez supprimer l'historique de tous les éléments de la scène en cliquant sur « Delete All by Type » depuis le menu Edit.

Si des polygones crashent régulièrement, pire ne permettent plus d'utiliser certains outils (ça peut vous arriver), exportez-le puis réimportez-le au format .obj. Ce format n'enregistre que les positions des vertices de votre polygone et rien d'autre, aucun historique, aucune information de déformation, pas d'animation, c'est un format brut qui vous permettra de récupérer une version qui fonctionne pour continuer à travailler dessus. Avant d'exporter, il faut activer le format .obj. Allez dans Window, « Settings/Preferences », « Plug-in Manager », cochez objExport.mll et cliquez sur Loaded (chargé) et « Auto load » (charger à chaque démarrage). Sélectionnez le polygone puis faites File, « Export Selection » (et non Export tout court, pour n'exporter que l'objet sélectionné), puis choisissez le format Obj. Pour importer vous pouvez soit passer par Import dans le menu File ou faire un glissez déposé du fichier .obj.

En résumé

La duplication Array c'est sans doute la fonctionnalité la plus importante que nous avons vue dans ce chapitre avec l'isolation des polygones. Dans beaucoup de modélisations vous l'utiliserez pour aligner des polygones à la suite comme nous avons vu pour les rails et ça peut servir pour beaucoup d'autres objets, voir même de petits détails comme des boulons à placer de façon répétée à distance égale. On se sert beaucoup de la duplication circulaire pour créer des roues et pièces cylindriques.

Les calques restent importants, mais seulement pour les gros projets où ils aideront à gagner en visibilités et performances. Pareil pour le filtre de sélection : on ne va pas cacher les curves et lampes si on en a que trois au total dans la scène. L'isolation des polygones vous sera très utile pendant vos phases intensives de modélisation qui ne vont pas tarder à être d'actualités, puisque dans moins de quelques minutes vous connaitrez quelques bases. :D


Ranger sa scène avec les Layers (calques) Les principaux outils de modélisation

Les principaux outils de modélisation

Filtrer l'affichage et optimisations Sélection des components, snap et alignement

La modélisation 3D ! Une fois qu'on connait les quelques outils de bases, on peut vraiment tout modéliser. Et attention, parfois certaines formes paraissent simples, mais sont assez complexes à réaliser. Je vous donnerai des techniques dans le chapitre suivant.

Dans Maya il y a en fait deux façons de modéliser ou trois, même si la troisième n'est pas très développée :

On va commencer par voir comment sélectionner les différents composants des polygones (faces, arêtes et sommets) et les déplacer, pour ensuite déboucher sur quelques outils importants qu'on peut utiliser sur eux (en fait les outils qu'on utilise 90 % du temps). On finira par un TP sur la modélisation d'une fontaine, car oui à la fin de ce chapitre vous saurez déjà modéliser quelques trucs intéressants ! :D

Sélection des components, snap et alignement

Les principaux outils de modélisation L'extrusion pour ajouter de la matière

La sélection

Sélectionner un component

Les polygones sont composés de faces, d'arêtes et de sommets, ce qui donne respectivement en anglais Faces, Edges et Vertices (un vertex, des vertices). Vous pourrez les sélectionner à partir du menu de filtrage qui s'ouvre si vous vous rappelez bien avec le clic droit. Il faut qu'un polygone soit déjà créé et sélectionné, vous verrez les noms des trois components apparaitre autour de la souris. Edge au dessus, Vertex à gauche et Face en bas. Mémorisez leur position pour les sélectionner rapidement. Vous avez « Object Mode » en haut à droite pour revenir en mode normal et sélectionner tout le polygone.

Image utilisateur

Vous pouvez utiliser le Move, Rotate et Scale tool sur les components que vous aurez sélectionnés. Là déjà ça devient beaucoup plus simple d'étirer un polygone, plus besoin de passer par le scale. :)

Image utilisateur

Entrainez-vous à sélectionner chacun des components et à les déplacer pour déformer votre polygone, c'est la base de la modélisation. ^^ Vous pouvez sélectionner plusieurs components à la fois en maintenant le clic gauche enfoncé, vous aurez alors un rectangle de sélection comme celui que vous utilisez pour sélectionner vos fichiers. Vous pouvez ajouter des components à la sélection en maintenant la touche Shift, ça marche avec le clic gauche et le rectangle. Ctrl sert à désélectionner des components.

Sélectionner une continuité de components

On peut sélectionner plusieurs components les un à la suite des autres, cela permettra de les déplacer, de les supprimer ou d'appliquer un outil sur un ensemble de faces ou edges. On peut sélectionner une continuité de vertices, mais aucun outil de modélisation n'est disponible pour eux et la sélection est moins intuitive, car les sommets ne sont pas collés entre eux il sont aux extrémités des faces et edges.

Pour sélectionner une continuité de components, prenez un polygone qui a beaucoup de faces à la suite comme une sphère. Cliquez sur un component d'ou va partir la sélection et double-cliquez sur le component d'à côté pour indiquer la sélection tout en appuyant sur Shift. Pour les edges c'est encore plus simple, si vous double cliquez sur un edge à l'horizontale, la continuité sélectionnée sera dans le même sens.

Image utilisateur

Manipulations des components

Le snap et l'alignement

Je vais vous reparler, mais alors brièvement du snap parce qu'on l'a déjà vu lors de la position des polygones. En plus, faut surtout qu'on se concentre sur les outils de modélisations dans ce chapitre. Quand un vertex est sélectionné, vous pouvez utiliser x pour le positionner à la grille. Vous pouvez aussi le faire avec plusieurs components à la fois. S'il faut aligner des components à la hauteur de la grille, allez dans les options du Move Tool par double clic pour accéder à toutes ses options (il n'est pas disponible dans le Marking Menu avec w + clic gauche) et décochez « Retain component Spacing » (retenir l'espacement entre les components : oui/non).

Image utilisateur

Il y avait aussi le raccourci v pour le snap à un vertex, on s'en était servi pour positionner les roues dans le TP de la tuture. Là on peut directement snapper un vertex sur un autre. Il faut ensuite normalement les souder pour n'avoir plus qu'un seul vertex au même endroit et nous allons voir ça plus tard dans ce chapitre. :)

Le Soft Select

Nous allons finir ce premier sous-chapitre sur le Soft Select. Cet outil n'est pas indispensable, mais beaucoup l'activent par erreur et n'arrivent plus à le retirer et finissent par être bloqués dans leur modélisation. C'est seulement pour vous montrer comment ça marche et comment l'enlever.

Le Soft Select s'active et se désactive avec la touche b, vous verrez des components se colorer autour de la sélection (subdivisez votre polygone dans la Channel Box pour bien les voir). Les components colorés seront moins affectés par le Move, Rotate et Scale. Plus on se rapproche du rouge foncé/noir moins l'outil n'aura d'impact. On s'en sert pour créer des bosses lisses, pour la création d'un environnement avec des collines ou de la modélisation organique.

Image utilisateur

En maintenant la touche b + clic gauche vous pouvez modifier le rayon d'action du Soft Select en déplaçant la souris. Réappuyez sur b pour le désactiver.


Les principaux outils de modélisation L'extrusion pour ajouter de la matière

L'extrusion pour ajouter de la matière

Sélection des components, snap et alignement Souder avec Merge et boucher des trous avec Append

L'extrusion

L'extrusion de faces

On aborde les outils de modélisation et le premier que nous allons voir c'est l'extrusion, un outil incontournable qu'on retrouve dans tous les logiciels, même les logiciels de CAO et même ZBrush, pourtant orienté sculpture. C'est le plus basique, mais aussi le plus utilisé, il permet d'ajouter de la matière à partir d'une face.

Déjà sans vous en rendre compte vous avez déjà utilisé l'extrusion; c'était lors de la création du cube de façon interactive. Vous aviez commencé par placer l'esquisse 2D, puis avez créé sa hauteur par extrusion ce qui a permis d'obtenir une forme volumique. L'extrusion se faisait automatiquement, mais déjà ça vous présente la force de l'extrusion c'est de créer du volume à partir d'une forme 2D plane, à partir de faces. Pour utiliser l'extrusion il vous suffit de sélectionner des faces, et d'ouvrir le menu de création et d'édition avec Shift + clic droit et de cliquer dans le Marking Menu sur « Extrude Face » sous la souris. Vous devez ensuite déplacer la ou les nouvelles faces, dépendemment si vous en aviez sélectionné plusieurs avant l'extrusion. Elles seront attachées aux précédentes par d'autres faces intermédiaires. L'extrusion fonctionne aussi avec les edges.

Attacher ou détacher les faces extrudées

Lorsque vous extrudez des faces qui sont côte à côté, les nouvelles restent elles aussi attachées. Dans certaines modélisations vous aurez besoin d'extruder sans que les faces soient fixées entre elles, surtout si vous comptez faire un scale des nouvelles faces obtenues. Allez dans « Edit Mesh » et décochez en bas « Keep Faces Together » (garder les faces ensemble). Pour tester comment ça marche, le plus simple c'est de prendre une sphère, vu que l'orientation d'une face à l'autre n'est pas la même vous verrez bien la différence avec et sans l'option. Et bien sûr, sélectionnez des faces côte à côte.

Image utilisateur
Image utilisateur

Avec Keep Faces Together - Sans Keep Faces Together

Manipulations avancées

Le Manipulator Tool

Après avoir extrudé, un outil spécial apparaitra, le Manipulator Tool. Il se démarque du Move, Rotate et Scale parce qu'il réunit les trois. On y voit des flèches pour déplacer les faces, à leurs extrémités des carrés pour le scale et un cercle bleu autour pour la rotation. Mais surtout ce qui change c'est son fonctionnement. Les modifications que vous faites avec se font en fonction de chaque face. Si vous utilisez le Scale Tool sur des faces extrudées, pour un agrandissement de l'échelle, elles seront également repoussées vers l'extérieur.

Image utilisateur

Le Manipulator Tool va faire un Scale en prenant chaque face indépendament. Vous pourrez augmenter ou réduire la taille des faces par rapport à leur centre. Le résultat n'aura strictement rien à voir, les faces ne seront pas poussées vers l'extérieur ni l'intérieur :

Image utilisateur

Pour la rotation c'est pareil. Le Rotate Tool orientera les faces par rapport au centre de la sélection. En cliquant sur le cercle bleu du Manipulator vous verrez apparaitre les axes de rotation et pourrez orienter chacune des faces par rapport à leur centre :

Image utilisateur

Pour le déplacement, les flèches déplacent chaque face dans le sens de leur orientation. Même si d'autres sont sélectionnés de l'autre côté du polygone elles pourront elles aussi être poussées vers l'extérieur de la sphère.

Divisions

Vous avez peut-être remarqué que pendant l'extrusion des options flottent à côté du Manipulator Tool. Ce sont les principales options pour l'extrusion que vous pouvez changer à la volée dans la scène. C'est aussi possible de le faire dans la Channel Box, dans l'historique, mais là vous avez un accès direct. Vous pouvez faire un clic sur Division et déplacer la souris vers la droite pour générer des faces intermédiaires entre la face extrudée et la base.

Le Manipulator Tool combiné à la division vous permet d'aller encore plus loin. La rotation permet de créer des torsions et l'échelle de réduire progressivement la taille des faces ou au contraire l'augmenter.

Image utilisateur

Sélection des components, snap et alignement Souder avec Merge et boucher des trous avec Append

Souder avec Merge et boucher des trous avec Append

L'extrusion pour ajouter de la matière Le split et les edges loops

Quand certains components sont très rapprochés, et qu'on souhaite optimiser le nombre de polygones (on dit Polycount) on peut souder des vertices entre eux pour n'en former qu'un. Si vous snappez des vertices sur d'autres, vous serez obligé d'utiliser cet outil pour ne pas vous y perdre. Par contre, vous vous retrouverez avec des faces à trois sommets, c'est pas tant un problème, mais il vaut mieux les éviter si possible, car ça permet de mieux faire fonctionner certains outils.

Vous trouverez les différents types de Merge dans le Marking Menu en déplaçant la souris vers le haut sur « Merge > ». La flèche indique que cela ouvrira un sous menu pour choisir quel outil en particulier vous voulez utiliser.

Mais alors je ne peux pas faire de sélection rapide en déplaçant la souris d'un coup sec avant l'apparition du menu ?

Si, mais ça sélectionnera à chaque fois le même outil, le « Merge to Center » (souder au centre).

Merge

Les outils pour merger

La fonction Merge Vertices ne fonctionne que si deux vertices sont à une certaine distance qu'on appelle le Threshold. Il est visible dans les options. Évidemment avec un snap d'un vertex sur un autre la distance sera nulle, l'outil fonctionnera toujours. Il ne faut pas oublier avant de merger deux vertices snappés d'utiliser le rectangle de sélection pour être sûr d'avoir pris les deux. Le threshold est là pour vous permettre de merger plusieurs vertices proches d'un seul coup. Si par contre vous ne voulez pas vous préoccuper de la distance, vous pouvez passer par « Merge to Center » qui va merger tous les vertices sélectionnés à leur centre.

Vous avez aussi le Merge Vertex Tool qui vous évitera de snapper un vertex pour ensuite merger. Vous aurez à pointer un vertex, maintenir le clic et pointer un autre pour que le premier vertex viennent se merger sur l'autre.

Image utilisateur

Vérifier que deux vertices sont bien mergés

Pour être bien sûr que deux vertices sont bien merger vous pouvez faire un clic gauche sur le vertex en question et le déplacer. N'utilisez pas le rectangle de sélection, vous prendrez peut être les deux vertices au même endroit.

Vous pouvez aussi vous servir du compteur de components sélectionnés, il se trouve dans Display, « Heads Up Display » puis « Poly Count ». Des chiffres en haut à gauche indiqueront le nombre total de vertices (Verts), Edges et Faces dans votre scène. Ça peut vous servir si vous avez un nombre limite de polygones à respecter pour exporter votre modélisation dans un jeu vidéo par exemple. La colonne toute à droite à la ligne Verts indique les vertices actuellement sélectionnés. Si c'est écrit 1 c'est que vos vertices sont bien mergés. La colonne du milieu c'est le nombre de components de l'objet sélectionné et tout à gauche le nombre de components total. Pour les trois Maya ne compte que les components visibles dans le Viewport.

Image utilisateur

Technique : boucher des trous avec le Merge

Vous pouvez utiliser le Merge pour boucher des trous. J'ai supprimé une face du dessus d'un cube. Pour en refaire une, vous pouvez extruder un edge au bord de ce trou et utiliser le Merge Vertex Tool pour snapper et merger les vertices.

Image utilisateur

Boucher des trous

Je vous ai donné une technique avec le Merge, mais c'était surtout pour apprendre à bien manipuler le Merge. Pour boucher des trous on peut utiliser des outils qui le feront pour vous automatiquement en sélectionnant les edges qui seront les arêtes de la face générée. On a deux outils à disposition : le premier, Append Polygon Tool, vous permettra de prévisualiser la face générée au fur et à mesure que vous sélectionnerez des edges. L'autre outil c'est le Fill Hole (remplir les trous) qui va directement créer une face à partir de la sélection sans prévisualisation. On s'en sert aussi pour créer une face à partir d'une continuité d'edges sélectionnés via un double clic.

Append Polygon Tool

L'Append Polygon Tool, vous le trouverez à droite de la souris dans le Marking Menu, il ne s'affiche qu'en Object Mode (= que vous ne filtrez pas la sélection). Vous pouvez supprimer des faces sur des polygone et essayer de les recréer à partir de l'outil en cliquant sur tous les edges. Vous n'aurez pas à sélectionner certains edges, pour une face à quatre sommets vous n'avez besoin que de sélectionner un edge puis celui en face. Vous n'avez pas besoin de sélectionner les quatre edges parce que les quatre vertices font partie de la sélection (on a deux vertices par edge, en sélectionnant les deux edges opposés on sélectionne tous les vertices). Cette technique s'applique dans tous les logiciels de 3D, ça fonctionne aussi comme ça sous Blender.

Image utilisateur

Appuyez sur Entrer pour valider. J'en profite pour vous dire que si vous pressez la touche y, ça validera la création et rouvrira l'outil pour le réutiliser immédiatement.

Si vous cliquez sur deux edges à côté vous créerez une face à trois sommets.

Image utilisateur

File Hole

Pour ce genre de trou que je vous ai montré en dernier sur le cylindre, c'est un peu long, il faut sélectionner tous les edges un par un. Dans ce cas là le mieux c'est de double cliquer sur un edge pour avoir la continuité, et dans le Marking Menu de choisir « Fill Hole ».

Image utilisateur

Mais là, on a un petit problème : notre face a beaucoup trop de sommets. Pour boucher le trou, on aurait dû en réalité sélectionner toute la bordure de edges, faire une extrusion et ensuite un « Merge to Center » pour que les faces créées par extrusion soient toutes soudées en un seul point (vertex) au centre. Là on se retrouve avec beaucoup de faces à trois sommets, on n’a pas vraiment le choix, mais c'est déjà mieux qu'un Ngon (face à plus de quatre sommets).

Image utilisateur
Image utilisateur

L'extrusion pour ajouter de la matière Le split et les edges loops

Le split et les edges loops

Souder avec Merge et boucher des trous avec Append Mini TP : une fontaine

Il y a deux façons de splitter. La façon manuelle, où on place des sommets un par un sur des edges existant, les vertices mis en place seront reliés entre eux par de nouveaux edges. Et il y a le split pour la création de continuité d'edges faisant le tour d'un cylindre ou d'une sphère par exemple. Nous allons commencer par voir le split manuel. Les nouveaux edges que vous créerez vous permettront d'ajouter des détails en extrudant les nouvelles faces ainsi créées.

Image utilisateur

On se sert aussi du split manuel pour corriger les Ngons, les faces à plus de quatre sommets.

Split manuel avec Interactive Split Tool

Pour vous montrer comment l'utiliser nous allons partir d'un Ngon que l'on va créer nous-même à l'aide du « Create Polygon Tool » au-dessus de la souris dans le Marking Menu de création. Cliquez pour placer successivement des vertices sur la grille, ils créeront des edges. Vous verrez en pointillé le dernier edge qui sera créé pour fermer la forme et la valider. Il ne faut pas que les edges se croisent. Vérifiez que le dernier qui sera créé pour fermer la forme n'en croise aucun. Le clic du milieu permet de placer un point, si vous ne voulez pas l'élever par rapport à la hauteur de la grille, passez en vue de dessus avant de le faire. Pour replacer le dernier point, utilisez la touche Suppr. Ctrl + Z fera un retour en arrière avant la création de votre polygone.

En ouvrant le menu de création en Object Mode, à gauche du curseur vous verrez Split avec une petite flèche à côté, comme pour le Merge, cela ouvre un sous-menu. Il vous permet d'accéder à l'ancien outil Split Polygon Tool qui existe depuis des années dans Maya et l'Interactive Split Tool qui affiche une prévisualisation de ce que donnera la coupe avant de cliquer, on va utiliser ce dernier.

Vous devriez voir un point orange se balader sur l'edge le plus proche en déplaçant la souris, on prévisualise notre point de départ, un vertex. Le point viendra se snapper quand vous serez proche d'un autre vertex et en validant ils seront mergés. Le point viendra aussi se snapper au centre des edges. Faites un clic gauche pour placer le premier vertex, le point changera de couleur pour indiquer qu'il est en place. Maintenant vous devriez voir une ligne orange apparaitre entre le précédent vertex que vous aviez mis en place et le nouveau que vous êtes en train de placer. C'est la prévisualisation de l'edge qui sera créé. Vous pouvez cliquer de façon à ce que l'outil traverse plusieurs edges à la fois, votre nouvel edge sera découpé à chaque intersection par des vertices.

Vous pouvez appuyer sur Entrer pour valider, mais pressez plutôt y pour le réutiliser et continuer à corriger les Ngons.

En coupant à plusieurs endroits j'ai pu n'avoir que des faces à quatre sommets. Je peux maintenant continuer la modélisation : effectuer une extrusion pour mettre tout ça en volume.

Image utilisateur
Image utilisateur

Et si je veux ajouter des vertices et edges sur une face comment je fais ?

Vous devez décocher l'option de l'outil « Constrain to Edge » (attacher à l'edge). Par contre, activez-le pour placer le premier et dernier point, ils doivent être sur des edges déjà existant pour que le split fonctionne.

Les Edges Loops

Ajouter une série d'edges avec l'Insert Edge loop Tool

Je vais arrêter de vous dire « série d'edges » et utiliser le vocabulaire approprié : « Edge Loop ». En infographie on préfère le vocabulaire en anglais. ^^ Avec un cylindre, on peut utiliser les edges loops pour avoir différents diamètres avec le scale. Il faut maintenir le clic sur un edge existant, vous verrez une prévisualisation par des pointillés verts. Les edges loop venant d'être créés seront automatiquement sélectionnés. L'outil se réutilise automatiquement, vous n'avez pas besoin d'appuyer sur y pour celui-ci, par contre pour arrêter de vous en servir appuyez sur q pour le Select tool, le mode normal.

Image utilisateur

Attention avec les edges loop, ils ne fonctionnent qu'avec des faces à quatre sommets. Si vous faites un edge loop à la verticale sur une sphère, comme les faces aux pôles n'ont que trois sommets, l'edge sera interrompu.

Image utilisateur

Vous allez me demander quel est l'intérêt des edges loop à part d'ajuster l'épaisseur ou le diamètre à différents niveaux ? On ne l'a pas vu encore, mais les edges loop nous serviront à durcir des angles, vous comprendrez mieux dans le chapitre qui va suivre, c'est plutôt technique.

Supprimer des edges loops proprement

Pour supprimer un edge loop il ne suffit pas de le sélectionner par un double clic et de presser Suppr. Avec ce dernier raccourci, les edges seront supprimés, mais les vertices resteront en place. Si ça vous arrive dans une modélisation, que vous avez des vertices isolés, vous pouvez sélectionner tous les vertices avec le rectangle de sélection et presser Suppr, seuls ceux isolés seront supprimés. Pour qu'il ne reste aucune trace des edges loop, y compris des vertices, il faut après sa sélection ouvrir le marking menu d'édition (Shift + clic droit) puis « Delete Edge ».

Voilà c'est terminé pour la présentation des outils, vous avez vu les plus importants. On va faire un mini-TP et ensuite un dodo bien mérité. :p


Souder avec Merge et boucher des trous avec Append Mini TP : une fontaine

Mini TP : une fontaine

Le split et les edges loops Techniques de modélisation

On va utiliser les outils que vous venez de voir, j'ai essayé de trouver une modélisation qui demande beaucoup d'extrusions et d'edge loops, je pense qu'une fontaine de forme cylindrique est adaptée pour ça. ^^

Commencez par créer la base, avec un cylindre d'un rayon assez large, mais une hauteur faible. Dans la Channel Box mettez une subdivision élevée. 50 suffit pour ne plus voir les faces du cylindre (y a une option pour les cacher complètement que je vous montrerai à la fin). Sélectionnez les faces du dessus, pour ça vous pouvez passer en vue de face, faites un rectangle de sélection et désélectionnez les faces en trop avec un autre rectangle de sélection et la touche Ctrl. Faites une extrusion et un nouveau Scale et ensuite extrudez vers le haut. Ça va permettre de créer un nouveau cylindre avec un rayon plus petit.

Image utilisateur

Continuez, avec cette technique, à réaliser des extrusions puis Scale, des extrusions puis déplacement vers le haut ou le bas pour « creuser » dans votre polygone.

Image utilisateur

Utilisez l'Insert Edge Loop Tool sur vos cylindres, pour ensuite sélectionner les nouvelles faces, les extruder vers l'extérieur avec le Manipulator Tool et utiliser le scale pour réduire leur hauteur et créer des angles.

Image utilisateur
Image utilisateur

C'est toujours la même chose, voilà ce que j'ai fait. Je n'ai pas triché, je n'ai fait qu'utiliser les outils qu'on a vu au travers de ce chapitre. ^^

Image utilisateur
Image utilisateur
Image utilisateur

À vous de créer votre propre fontaine en répétant les extrusions, le Scale et les edge loops. Ah oui, pour lisser vos modélisations, comme promis, il faut aller dans le menu principal en haut (je précise, on passe tellement par le Marking Menu depuis peu :p ), en mode Polygons dans la « Status Line ». Cliquez sur Normals, ça porte un nom bizarre c'est normal... :-° Puis « Set Normal Angle... », un menu s'ouvrira, laissez la valeur 30 puis cliquez sur « Normal and Close ». Les faces de votre fontaine ne devraient plus être visibles. Si vous n'aviez pas suffisamment de subdivisions vous les verriez peut-être. Je vous sens un peu perdu sur la dernière explication avec le menu Normals, j'y reviendrai dans le prochain chapitre, parce qu'on va aborder les techniques de modélisation pour modéliser comme un pro !

En résumé

Vous savez modéliser ! L'extrusion, le merge, l'append, le split et l'insertion d'edges loops sont les outils utilisés à 90 % du temps en modélisation. Maya n'est pas le seul logiciel à avoir ces outils, vous les retrouverez dans tous les logiciels de 3D. Ils fonctionneront exactement pareil. Vous comprenez pourquoi le logiciel de modélisation n'avantage personne. Mais aussi le bon point, c'est que vous pourrez vous mettre très facilement sur 3ds Max, Blender ou Softimage après avoir retrouvé les mêmes outils. Je vous renvois vers mon topic sur les raccourcis des logiciels de 3D pour passer facilement d'un à l'autre.

Pour notre fontaine, la modélisation aurait pu être optimisée, on aurait pu travailler avec nettement moins de faces tout en ayant un résultat encore plus lisse. Comment c'est possible vous allez me dire, cliquer sur le bouton Next pour le savoir ! :D


Le split et les edges loops Techniques de modélisation

Techniques de modélisation

Mini TP : une fontaine Le Smooth et le Smooth Preview

> autre avantage du low poly est de garder les UVs compréhensibles.

// Montrer plusieurs techniques pour faire des trous avec le smooth
// Trou cylindre
// Bien gérer le smooth preview
// Bien expliquer comment modéliser avec les edges loops
// ne pas faire un cylindre à partir d'un cube, les angles son visibles (pincements), idem pour les sphères à partir d'un cube

Modéliser ce n'est pas seulement enchainer les extrusions, splits et merge pour créer des formes. Il faut faire en sorte que le maillage soit le plus facile à éditer s'il faut revoir des parties et pour que ça le soit il doit être le moins chargé possible qu'il y est peu de faces. En même temps vous gagnerez en performances ce qui vous permettra d'ajouter plus de choses dans votre scène, vous serez donc gagnant sur plusieurs points.

Mais moi je fais un personnage ou une arme et j'aimerai modéliser les rides ou rayures, ce sont de très petits détails je vais être obligé de faire quelque chose de chargé en faces non ?

Pour ce genre de détails on va plutôt passer par des logiciels de sculpture, on s'en sert beaucoup pour la finition des modèles 3D, les abimer et vieillir.

Ce que vous allez apprendre dans ce chapitre c'est à modéliser en low poly (avec peu de faces) et obtenir une version high poly (avec beaucoup de faces) par dessus. Oui ça sonne bizarre, mais on gardera la version avec peu de faces tout en prévisualisant et faisant le rendu de celle avec beaucoup de faces. L'outil dans Maya porte bien son nom « Smooth Preview » ou prévisualisation de l'adoucissement des angles. Je vous montrerez comme gérer les angles de la version high poly, en avoir des arrondis ou dur en ajoutant que très peu de nouvelles faces. Toutes les techniques que vous verrez sont réutilisables dans tous les logiciels de 3D, vous pouvez lire ce chapitre même si vous n'utilisez pas Maya.

Le Smooth et le Smooth Preview

Techniques de modélisation Gérer les angles avec les edges loops

Le Smooth va adoucir les angles de notre polygone, on ne se contentera que de tracer la forme cubique rapidement. Pour adoucir le logiciel, va ajouter des faces, voici se que ça donnera :

Image utilisateur

Alors oui le résultat sera tout de suite beaucoup plus lisse, mais plusieurs problèmes se poseront :

Smooth

Se que je vous ai montré dans l'exemple c'est la fonction Smooth, vieillissante, on ne s'en sert quasiment plus. Vous le trouverez dans le Marking Menu ou dans le menu Mesh. A partir d'un cube, en applicant plusieurs subdivision vous obtiendrai... une sphère, c'est pour vous donner une idée de la puissance du smooth. ^^

Image utilisateur

Dans les paramètres les deux importants sont Division levels qui vous évitera de répéter plusieurs fois le Smooth en en appliquant 4 en même temps par exemple. Ça peut faire crasher Maya si vous faites un smooth avec l'itération à 4 et que le maillage est déjà très chargé. Et continuity, sans continuity vous ne ferez que subdiviser votre polygone, avec celui-ci à 1 vous lisserez en même temps. Enfin, je voulais vous en parler rapidement, car ça a été l'un des outils le plus utilisés avant l'arrivée de Maya 2008 et de son Smooth Preview.

Lisser le polygone sans affecter le maillage avec le Smooth Preview

Le Smooth Preview impossible de s'en passer. On l'appelle aussi Subdivision Surface ou par son diminutif Subsurf (surtout les utilisateurs de Blender). Impossible aujourd'hui de se passer de cet outil, il faut gagner énormément de temps tout en continuer à modéliser sur un polygone low poly en voyant en temps réel les répercutions sur le modèle high poly. L'outil est tellement essentiel qu'il a un raccourcie dédié alors que les raccourcies sont plutôt rare dans Maya. Les touches 1, 2 et 3 du pavé numérique qui fonctionnera sur le ou les polygones sélectionnés. La touche 1 c'est le mode normal, la touche 2 fera apparaitre la version high poly du polygone et 3 uniquement la version high poly. Vous pouvez voir que le cube se transformera en sphère après avoir appuyé sur 3, mais si vous filtrez les components, vous aurez toujours le même nombre de vertices et les six faces qui le composent et pourrez continuer à modéliser. Vous pouvez modifier le niveau de subdivision qu'on appel aussi itération (sans l'accent en anglais) avec la touche Page Up et Page Down du clavier. En faite il n'y a que 4 itérations ça ne sert à rien d'appuyer comme un malade sur Page Up.

Image utilisateur

Mais tout ça ne servirait à rien si le smooth previsualisé ne deviendrai pas le smooth réel lors des rendus, et bien c'est exactement se qui se produit sous Mental Ray. Votre cube sera rendu comme étant une sphère.

À quoi ça me sert d'activer le Smooth Preview si je veux juste avoir un cube ?

Même pour un cube le smooth preview est utile. Là d'accord dans l'exemple on obtient une sphère, mais en gérant le durcissement des angles voici sur l'image de gauche ci-dessous un cube sans smooth preview et à droite avec :

Image utilisateur

Le cube avec le Smooth Preview est plus réaliste, car ses angles sont très légèrement arrondis comme dans le monde réel.

Quand j'applique le Smooth Preview sur d'autres polygones comme le cylindre, j'obtiens quelque chose qui ne ressemble plus à rien que faire ? J'aimerai créer des pièces cylindriques low poly.

Justement il vous faut gérer les angles et c'est se que nous allons voir tout de suite !


Techniques de modélisation Gérer les angles avec les edges loops

Gérer les angles avec les edges loops

Le Smooth et le Smooth Preview TP : une maison

Durcir des angles

L'outil qui va nous permettre de gérer les angles c'est l'Insert Edge Loop que vous aviez vu. Et on s'en sert plus souvent pour ça que pour ajouter des détails sur sa modélisation. Vous aurez toujours à ajouter des edges loop pour marquer l'épaisseur des objets, par exemple un capot de voiture modélisé en 3D ressemblera à ça :

Capot de voiture IMG

Mais avant d'ajouter les edges loops il faut paramétrer le votre polygone pour qu'il soit low poly, mais vraiment low poly. Pour un cylindre un Subdivision Axis de 8 suffit, vous pouvez en plus supprimer des edges pour n'avoir que des faces à quatre sommets.

IMG cylindre very low poly

Utiliser les edges loop

Utilisez l'Insert Edge Loop Tool sur le haut et le bas du cylindre. Plus vous serez proche du bord plus l'angle sera marqué.

Image utilisateur

Ca ressemble déjà un peu plus à un cylindre. Si vous souhaitez que les bords soit encore plus durcis vous pouvez ajouter encore un nouveau edge loop en haut et en bas :

Image utilisateur

Les faces d'un cylindre sont complètement imperceptibles et même si elles le sont un peu il vous suffit de cliquer sur Page Up, mais ça dépendra aussi de la taille de l'objet dans la scène. Si l'objet est petit, les faces seront de toute façon difficiles à voir. En plus, notre cylindre ne contient que très peu d'information il n'y a presque pas de face, et il est éditable. D'ailleurs, on peut l'éditer (passer en mode 1 normal ou 2 pour voir la version low poly pour sélectionner plus facilement des faces si vous voulez extruder). Vous pouvez sélectionner les quatre faces du dessus, faire une extrusion puis un scale et ensuite faire une extrusion vers le haut. Après ajoutez les edges loops au niveau de chaque angle. Sur le dessus et le dessous du cylindre vous ne pourrez pas ajouter d'edge loop, le maillage n'est pas placé pour. Vous pouvez durcir les angles en ajoutant deux edge loop sur la hauteur comme vous l'aviez fait. Et pour supprimer des edges loop en trop comme les deux qu'on avait mis sur la hauteur avant de prolonger le cylindre, vous faites la technique que je vous aviez montré, vous double cliquez sur un edge puis faite Delete Edge depuis le Marking Menu (Shift + clic droit).

Cylindre prolongé

En répétant des extrusions vous pouvez en profiter pour ajouter des edges loop. J'ai ajouté deux edges loop pour avoir des faces supplémentaire que j'ai sélectionné et effectué des extrusions. La première extrusion est un léger déplacement pour créer le premier edge loop, la seconde pour le relief et la troisième pour à nouveau un edge loop. Ensuite ajoutez les edges loops à certains bords qui manquent.

img edge loop extrusion

Durcir des angles en supprimant des faces

Pour durcir des angles à des parties cachés, qui rentre dans un autre polygone vous pouvez supprimer les faces au sommet du polygone, évidement le trou sera caché.

Image utilisateur

Garder l'épaisseur / volume

Après avoir fait un smooth preview, il ne faut pas seulement ajouter des edges loops aux bordures à durcir, mais aussi sur l'épaisseur et si la modélisation en comporte pour chacun des trous.

Selon la forme du troue vous devrez ajouter ou non des edges loops, un cube avec un trou de forme cylindrique aura un maillage comme ceci :

cube trou cylindrique

Un avec une forme cubique aura en plus des edges loops pour durcir ses angles.

Image utilisateur

tech extrusions roue

Si la modélisation comporte plusieurs trous, le mieux est d'utiliser la technique de l'ajout d'edges loop par extrusion successives.

Et si je veux faire un cylindre avec des trous cubique ?

C'est encore plus simple il faut juster des edges loops sur le diamère pour supprimer des faces, faire des extusions successives pour marquer l'épaisseur et ajouter des edges. On ne peux pas ajouter d'edge loop sur les sommets des cylindres car ils possèdent des trifaces, mais il vous suffit de faire une extrusion et un scale sur leur diamètre pour ajouter de nouvelle face :

Corriger angles et pincements indésirables

Les edges loops comme leur nom l'indique forme souvent des boucles et traverse tout le polygone pour en faire le tour où une partie. Le problème c'est quand voulant durcir des parties, des trous ou autre il vous arrivera surement d'en durcir d'autres non voulus. Il existe des algorithmes comme le Pixar Subdivision Surface pas encore assez répandu qui évite plus ou moins ce genre de chose. Dans Maya, Blender et 3ds max c'est le même algorithme le Catmull Clark qui lui ne corrige pas ces problèmes-là, vous devrez le faire manuellement. Le bon côté c'est que d'un logiciel à l'autre la technique sera la même. Pour éviter de durcir des parties non voulues, on attache l'edge loop à des vertices existants, ça donne des trifaces mais au moins on se rapproche du résultat que l'on souhaite. He vous propose un défi, réaliser deux trous sur un cube, un cubique et l'autre cylindrique avec les edges loops, à vous d'organiser le maillage, essayer de n'avoir le moins de faces possible.

-
Pour certaines modélisations il vaut mieux rester et réaliser certains trou il vaut mieux rester sur quelque chose de high poly, car c'est parfois trop difficil à maintenir la forme et courbures.

Image utilisateur

*-

Voici différentes façons d'utiliser le Smooth Preview sur les polygones. J'ai tendance à ajouter deux edges loops à chaque bords des cylindres (y compris du cône qui a une base cylindrique). Le plane n'a pas besoin d'être touché, mais vous vous en doutiez. ^^

Image utilisateur

Cacher les derniers edges visibles avec les normales

Après avoir appliqué un Smooth Preview plutôt que de vouloir absolument cacher le moindre edge visible à coup de Page Up pour augmenter l'itération vous pouvez passer par la réorientation des normales. Chaque face a une normale, elle indique sa direction, donc la partie qui recevra de la lumière. L'autre côté de la face restera noir. Si des parties noires sont visibles à l'extérieur de votre modèle c'est qu'une face est dans le mauvais sens (il faut désactiver le Lighting puis Two Sided Lighting dans le menu au dessus de la scène 3D pour les voir). Les normales sont invisibles et sont situées au centre de chaque face et perpendiculaire. Vous pouvez les faire apparaitre en allant dans Display, Polygon et « Face Normals ».
Pour cacher les edges allez dans le menu Normals (en mode Polygons dans la Status Line) puis « Set Normal Angle... », laissez la valeur par défaut 30 degrés. Le mode qui affiche les edges est le Harden Edge. Et pour inverser la direction d'une face cliquez sur Reverse après l'avoir sélectionné.

C'est fini pour le Smooth, n'abusez pas trop des valeurs de division, car elles ralentissent beaucoup le PC, et à un moment on ne voit plus les différences de Smooth lors du rendu. De plus, le Smooth peut rapidement saturer votre mémoire vive et rendre un rendu impossible ! :waw:
Donc, 2 Go de RAM minimum est recommandé pour faire le rendu d'une scène complexe, et si vous faites de la Haute Définition, c'est le minimum obligatoire. ;)

Avec tout ce que vous avez vu jusque-là, vous êtes capables de tout modéliser, tout lisser de façon réaliste et « trouer » des polygones de façon circulaire.

Vous êtes déjà apte à suivre les TPs vidéos !


Le Smooth et le Smooth Preview TP : une maison

TP : une maison

Gérer les angles avec les edges loops Modélisation de la maison

// bien utiliser show manipulator tool (bis)
// Rectangle de sélection vue de face

Ce nouveau TP devrait vous intéresser, car nous allons réaliser une maison à partir des outils de modélisation que nous venons de voir. :D
Évidemment des maisons il y en a de toutes les formes, vous pourrez donc à la fin de ce TP modéliser les maisons qui vous passent par la tête ou même votre propre maison. ;)

Modélisation de la maison

TP : une maison Ajout des détails de la maison

Forme de base

Pour commencer la modélisation de la maison, nous allons chercher à obtenir la forme basique de celle-ci.
Créez deux pavés côte à côte, celui de droite est un petit peu plus long que l'autre (pour laisser place au garage ^^ ) :

Image utilisateur

Ajoutez un pavé au-dessus de ceux existants :

Image utilisateur

Ce gros pavé servira à la base du toit. ^^

Réduisez l'échelle de la face du dessus selon l'axe Z du scale tool :

Image utilisateur

Snappez ensuite les points et arrangez la hauteur du toit en Y :

Image utilisateur

Ajoutez trois pavés pour l'entrée :

Image utilisateur

Des edges loops de partout !

Il va falloir couper la partie du toit qui dépasse de la maison. Faites un edge loop ici :

Image utilisateur

Et un deuxième edge loop :

Image utilisateur

Et ici :

Image utilisateur

Supprimez certaines faces pour couper le toit :

Image utilisateur

Rebouchez les trous à coup d'Append Polygon Tool. :pirate: :

Image utilisateur

Le toit risque d'être noir, c'est un problème de normale. Cette fois-ci je vais vous dire comment corriger le problème. :)
Faites Normals >> Set to face. C'est tout ! :D

Faites quelques edges loops pour esquisser la fenêtre près de l'entrée de la maison :

Image utilisateur

Faites un edge loop à l'arrière de la maison, cela permettra de faire une porte-fenêtre donnant sur le jardin :) :

Image utilisateur

Faites deux edges loops en hauteur pour la fenêtre du premier étage :

Image utilisateur

N'oubliez pas de snapper vos edges loops à la grille (rappel : pour sélectionner une continuité d'edges, double-cliquez sur un edge) :

Image utilisateur

Nous allons refaire les edges loops sur le deuxième pavé de la maison. Affichez le wireframe tout en restant en mode plein (rappel :Shading >> Wireframe on Shaded).

J'ai donc refait les edges loops à peu près à la même hauteur, excepté celui du bas qui était utilisé pour le bas de la fenêtre à l'entrée :

Image utilisateur

Snappez les nouveaux edges loops.

Faites deux scales en X pour délimiter la largeur des portes vitrées :

Image utilisateur

Et pour finir faites un edge loop pour le garage :

Image utilisateur

Enfin, ajoutez un edge loop pour la fenêtre du premier étage à l'avant de la maison :

Image utilisateur

Bon tout ça j'avoue ça ne vous parle pas trop, nous avons des edges dans tous les sens. :p

On extrude !

Pour nous y retrouver, nous allons extruder vers l'intérieur les différentes parties (en vérifiant si le "Keep Faces Together" est bien activé sinon vous aurez ceci). Commençons par le garage, il s'agit de la partie la plus « enfoncée » dans la maison :

Image utilisateur

En Object Mode, sélectionnez les deux pavés de base de la maison :

Image utilisateur

Faites un clic droit sur chacun d'eux et glissez sur « Face ». Sélectionnez les fenêtres :

Devant :

Image utilisateur

Derrière :

Image utilisateur

Faites une nouvelle fois une extrusion vers l'intérieur :

Image utilisateur

Sélectionnez les deux portes-fenêtres et extrudez-les :

Image utilisateur

Ça ressemble déjà plus à une maison tout ça. ^^

Modélisation des fenêtres du grenier

Nous allons ajouter les fenêtres du grenier. Placez un pavé dans le toit qui dépasse à l'arrière de la maison :

Image utilisateur

Faites une extrusion au-dessus de ce pavé pour former un petit toit :

Image utilisateur

Sélectionnez cette face du pavé :

Image utilisateur

Faites une extrusion et changez l'échelle de la face extrudée :

Image utilisateur

Puis faites une extrusion vers l'intérieur pour former la fenêtre :

Image utilisateur

Dupliquez la fenêtre :

Image utilisateur

Pour finir ce premier sous-chapitre, agrandissez le toit en faisant un scale en Z :

Image utilisateur

Sur cette image j'ai aussi fait un scale en X du toit, c'est une erreur de ma part. :p


TP : une maison Ajout des détails de la maison

Ajout des détails de la maison

Modélisation de la maison Modélisation du jardin

Porte d'entrée

Ajoutez la porte d'entrée... bah à l'entrée ! :p

Image utilisateur

Décorations de la porte

Isolez la porte (rappel : Show >> Isolate Select >> View Selected).

Ajoutez un edge loop :

Image utilisateur

Sélectionnez les deux faces, désactivez le Keep Faces Together. Faites une extrusion et utiliser le scale (utilisez le pivot de la touche T pour effectuer le scale au faces indépendamment, c'est à dire que l'échelle des faces sera modifiée par rapport à leur centre) :

Image utilisateur

Faites une série d'extrusions. Essayez d'avoir quelque chose qui ressemble à ceci :

Image utilisateur

Déplacez ensuite les contours des faces vers l'intérieur :

Image utilisateur

Vous venez de faire une petite décoration à la porte. ^^
Faites Normal >> Set To Faces.

Ajout de la serrure

Réaffichez toute la scène en refaisant Show >> Isolate Select >> Wiew Selected.

Créez un pavé sur le coin de la porte :

Image utilisateur

Sélectionnez la porte et la serrure et isolez-les.
Faites un multiple edge loop avec une valeur de 10 :

Image utilisateur

Faites pareil à la verticale :

Image utilisateur

Sélectionnez les bords des edges :

Image utilisateur

Faites une extrusion vers l'extérieur et un scale (n'oubliez pas de remettre le Keep Faces Together).

Image utilisateur

Gardez les faces sélectionnées et faites Edit Mesh >> Bevel :

Image utilisateur

Comme vous pouvez le voir, le bevel (chanfrein en français) adoucit les bords en créant des surfaces intermédiaires. Le résultat est assez sympa. ^^

Sélectionnez des faces de la serrure qui servira de fente pour y entrer la clé et faites une extrusion vers l'intérieur toujours avec le Keep Faces Together activé :

Image utilisateur

Ajout des volets

Créez un pavé près de la fenêtre du premier étage à l'avant :

Image utilisateur

Sélectionnez la face à l'avant, extrudez-la et redimensionnez-la. Faites une nouvelle extrusion, redimensionnez la face et déplacez-la vers l'intérieur :

Image utilisateur

Créez un pavé devant le volet et inclinez-le :

Image utilisateur

Placez-le correctement comme sur l'image :

Image utilisateur

Ensuite dupliquez le pavé jusqu'au bas du volet :

Image utilisateur

Placez un cylindre qui fera office d'axe de rotation :

Image utilisateur

Ajoutez 2 multiples edges loops :

Image utilisateur

Sélectionnez les faces extérieures en haut et en bas, et extrudez-les :

Image utilisateur

Dupliquez l'axe en bas du volet :

Image utilisateur

Sélectionnez tout le volet et créez un groupe « volet » (vérifiez que vous avez sélectionné seulement le volet en mode wireframe) et centrez le pivot :

Image utilisateur

Il va falloir dupliquer le volet dans l'autre sens pour le placer du côté droit de la fenêtre. Pour ça, nous allons faire un scale à l'envers, cela aura pour effet de produire la pièce inverse.
Placez le pivot au centre de la fenêtre :

Image utilisateur

Dupliquez le volet et dans le paramètre de scale X mettez la valeur -1 à la place de 1 :

Image utilisateur

Vous venez d'apprendre à symétriser vos objets ! :D

Vous allez renommer le groupe « volet » en « voletG » (G pour gauche) et « volet1 » par « voletD » (c'est bien sûr pour le volet droit). Puis vous placerez ces deux groupes dans le groupe « volets_A » :

Image utilisateur

Centrez le pivot de volet_A et dupliquez-le pour le placer aux différentes parties de la maison :

Image utilisateur

Nous allons arranger un peu la taille de la maison pour y placer les volets à l'avant :

Image utilisateur

N'oubliez pas de snapper correctement les vertices à la grille et de déplacer aussi le toit. Ça donne ceci :

Image utilisateur

Placez ensuite les volets :

Image utilisateur

Les volets passent un peu au travers du mur de l'entrée. Sélectionnez les murs de l'entrée et faites Mesh >> Combine :

Image utilisateur

En fait, lorsque vous combinez des polygones vous les sélectionnez simultanément ainsi que leurs components. :)
Déplacez les vertices vers la droite pour que les volets n'entrent plus dans le mur :

Image utilisateur

Déplacez ensuite les vertices de la partie droite de la maison vers la gauche pour la rendre moins large :

Image utilisateur

Repositionnez correctement les volets, le toit et les fenêtres du grenier.
Voici ce que donne le rendu pour le moment :

Image utilisateur

Ajout de la porte-fenêtre

Créez un pavé à l'emplacement de la porte-fenêtre :

Image utilisateur

Isolez le polygone. Effectuez un edge loop vers le bas :

Image utilisateur

Sélectionnez la face du haut. Faites une extrusion et changer l'échelle de la face, faites ensuite une nouvelle extrusion vers l'intérieur :

Image utilisateur

C'est fini pour la porte-fenêtre. Dupliquez-la de l'autre côté de la maison :

Image utilisateur

La poignée de la porte d'entrée

Nous allons faire la poignée de la porte d'entrée, rien de compliqué. Commencez par faire un cylindre sur la serrure :

Image utilisateur

Créez un petit pavé :

Image utilisateur

Faites une extrusion du pavé :

Image utilisateur

Déplacez quelques vertices pour arranger le lissage de la poignée (pour ne pas avoir d'angles à 90 °) :

Image utilisateur

Appliquez ensuite un bevel à la poignée :

Image utilisateur

Détails du garage

On arrive à la dernière partie à détailler. :)
Créez un pavé, changer l'échelle de sa face vers l'extérieur et dupliquez le pavé :

Image utilisateur

Faisons la poignée du garage. Créez un pavé pour le support, un cylindre et un autre pavé pour le début de la poignée :

Image utilisateur

Extrudez la poignée :

Image utilisateur

Faites une extrusion de chaque côté de celle-ci afin que la poignée ait la forme d'un « T » :

Image utilisateur

Faites un scale des deux faces et sélectionnez la poignée en Object Mode et faites un Bevel :

Image utilisateur

Voici à quoi ressemble la maison dans son ensemble :

Image utilisateur
Image utilisateur

Chapeau les zéros ! Beau travail en 2 chapitres 3/4 (nous n'avons pas fini ! :D ) !


Modélisation de la maison Modélisation du jardin

Modélisation du jardin

Ajout des détails de la maison Exporter la maison

Commencez par créer un sol. Pour faire un sol nous allons faire comme pour le TP de la tuture, nous allons créer un plan :

Image utilisateur

Délimitez ensuite le jardin à l'aide de pavés (cela vous fera un bon entraînement avec le snap ^^ ):

Image utilisateur

La terrasse

Ajoutez un pavé près des portes-fenêtres pour faire la terrasse :) :

Image utilisateur

Subdivisez-la à l'aide des paramètres de la channel box afin d'obtenir des petits carrés :

Image utilisateur

Sélectionnez les faces du dessus, désactivez-le Keep Faces Together et effectuez une légère extrusion en Y ainsi qu'un scale :

Image utilisateur

Le barbecue

Créez un pavé dans le coin de la terrasse et effectuez trois edges loops :

Image utilisateur

Extrudez ensuite les faces (avec le Keep Faces Together activé) :

Image utilisateur

Je vous laisse le soin de modéliser les détails (merguez, charbon, grille, etc. ). :lol:

La cabane au fond du jardin

Pour le cabanon du jardin, faites un cube, et déplacez l'edge situé contre la maison en hauteur pour constituer le toit :

Image utilisateur

Je vous laisse faire la porte. ^^

Un peu de végétation pour finir le jardin

Pour rajouter des plantes, rendez-vous dans l'onglet Paint Effect et cliquez sur les deux pinceaux pour ouvrir « Visor » (ça fait un nom à la Terminator vous trouvez pas >> :p ) :

Image utilisateur

Rendez-vous dans les dossiers « grasses » pour l'herbe, "" « flower » pour les fleurs et « treesMesh » pour les arbres :

Image utilisateur

Sélectionnez un arbre. Dans la scène 3D le pinceau apparaîtra :

Image utilisateur

En faisant un clic gauche de la souris, vous créez un arbre ! :waw:

Image utilisateur

Créez toute une végétation (attention, ne mettez pas trop d'herbe non plus en Paint Effect, sinon Maya risque de ralentir à mort ! Surtout si vous n'avez pas respecté la configuration minimale. :-° ).

Voici le rendu final de ce cours :

Image utilisateur
Image utilisateur

Si vous utilisez Mental Ray comme moteur de rendu, les plantes n'apparaitront pas. Mental Ray ne permet pas de faire le rendu du Paint Effect. Sélectionnez les plantes et faites Modify >> Convert >> Paint Effects to Polygons pour les convertir en polygone et les voir au rendu. :)


Ajout des détails de la maison Exporter la maison

Exporter la maison

Modélisation du jardin L'extrusion avancée

Avant de clôturer ce chapitre, vous voudriez peut-être savoir comment récupérer votre maison dans Blender.
Par défaut, Maya n'exporte pas vers Blender. :(

Nous allons utiliser le format .obj, mais il faut l'activer.
Allez dans Window >> Settings/Preferences >> Plug-in Manager. Une fenêtre s'ouvre :

Image utilisateur

Essayez de trouver objExport.mll et cochez « Loaded » et « Auto load ».

Image utilisateur

Maintenant, faites File >> Export All, nommez votre fichier et exportez-le au format .obj.

Image utilisateur

Lancez maintenant Blender, faites File >> Import >> Wavefront (obj)... :

Image utilisateur

Puis cherchez le fichier exporté avec Maya.

Voilà la maison dans Blender :

Image utilisateur

Pour exporter vers 3ds max, le format obj fonctionne, mais je vous conseille d'utiliser plutôt le format FBX, le meilleur format d'échange Maya / 3ds max.

Son nom est fbxMaya.mll dans le Plug-in Manager.

Amusez-vous à détailler la maison davantage et à refaire votre maison aussi.
Placez la tuture devant le garage pour détailler la scène, dupliquez la maison pour créer un pavillon.
Laissez libre cours à votre imagination. N'hésitez pas à poster vos créations dans les commentaires de ce chapitre ou sur le forum. ^^

Une fois que vous aurez terminé votre maison, nous continuerons le cours sur la modélisation polygonale. Vous allez étudier les fonctionnalités avancées de modélisation. :)

Image utilisateur


Modélisation du jardin L'extrusion avancée

L'extrusion avancée

Exporter la maison Extruder à l'aide d'une curve et inversement

// Faire un combine pour bridge deux polygones

Sortez vos cahiers les zéros, on reprend le cours ! :p
Vous avez déjà vu tous les outils de base à la modélisation, vous pouvez donc déjà tout modéliser. :)
Excepté que vous serez rebutés par certaines tâches, ou bien encore vous ne travaillerez pas assez vite (tâches répétitives et compliquées).
Maya vous propose un ensemble d'outils vous faisant gagner du temps pour les extrusions et les splits.

Dans ce chapitre, nous allons commencer par les fonctions avancées pour extruder vos polygones. Vous allez aussi commencer à toucher aux splines. Vous vous souvenez du cours sur le vectoriel ? On place un point de départ, un point d'arrivée et des points de déformation. Je ne vais pas entrer dans les détails dans ce chapitre sur les curves, car la partie 4 est entièrement dédiée à elles ! :D

Extruder à l'aide d'une curve et inversement

L'extrusion avancée Une extrusion à partir de deux extrêmités avec Bridge

Extruder à partir d'une curve

Il est possible d'extruder une face ou un edge le long d'une curve. Pour ça, créez un cube et une curve qui passe à peu près par le centre de la face du haut.
Pour tracer une curve, allez dans le shelf « Curve » et cliquez sur cette icône :

Image utilisateur

Voici le cube et la curve :

Image utilisateur

Pour que la curve soit parfaitement centrée, j'ai utilisé la fonction Edit Mesh -> Poke Face qui découpe la face en forme de croix. J'ai snappé au vertex de l'intersection puis ai supprimé le poke face avec Delete Edge.

Sélectionnez la face du dessus et la curve. Pour se faire, sélectionnez d'abord la face du cube puis maintenez la touche Shift et faites un clic gauche sur la curve :

Image utilisateur

Dans les options de la fonction Extrude, vérifiez que Use selected curve for extrusion soit cochée (normalement il l'est par défaut) :

Image utilisateur

Cliquez sur « Extrude ». Voyons voir ce qui se passe ^^ :

Image utilisateur

La face est en réalité parfaitement extrudée le long de la curve, puisqu'elle arrive au point d'arrivée de celle-ci. Si la face est si « raide » c'est parce qu'il n'y a parce qu'elle n'est pas divisée. Ce paramètre est modifiable à partir des options de l'extrusion comme vous avez pu le voir dans le chapitre sur les principaux outil de modélisation.
Au lieu de faire un retour arrière et de refaire une extrusion avec une autre valeur de division, allez directement dans la channel box pour toucher au paramètre dans l'historique et faire varier la division :

Image utilisateur

Mettons la division à 10 :

Image utilisateur

Plus vous mettez une division élevée, plus l'extrusion sera lisse. Mais attention à ne pas mettre de valeur trop élevée, sinon regardez ce qui risque de se passer :

Image utilisateur

Comme vous le voyez, une face passe dans une autre. Dans ce cas, on a deux solutions, diminuer le nombre de divisions ou éditer la curve en choisissant "Control Vertex" dans le marking menu (vous verrez l'édition des curves plus en détails par la suite). Tout comme pour le bridge, en mode « Smooth path + curve », la curve interagit directement avec le polygone. Donc si vous éditez la curve, vous éditez la forme de l'extrusion en même temps ! :D

Image utilisateur

Les deux options en dessous de divisions vous seront utiles. Le Twist que nous avons vu pour le Bridge permet donc de déformer le polygone en rotation :

Image utilisateur

Et enfin, l'option « Taper » permet d'agrandir ou de réduire progressivement la taille des faces.
Ici j'agrandis les faces :

Image utilisateur

Et là je réduis :

Image utilisateur

Voilà tout pour l'extrusion le long d'une curve et du paramétrage. Vous apprendrez d'autres techniques lorsque vous passerez aux surfaces NURBS dans la prochaine partie. ;)

Extruder et générer une curve

On peut aussi faire l'inverse pour ne pas se compliquer la vie : faire une extrusion qui va générer une curve d'édition ! Dans les options de l'extrusion coché « Generated ».

Image utilisateur

Pour éditer la curve je vous conseil de sélectionner le dernier control vertex, d'activer le soft select (touche b) et de régler le radius de façon à se que le premier control vertex ne soit pas en surbrillance (b + clic gauche).

Image utilisateur

L'extrusion avancée Une extrusion à partir de deux extrêmités avec Bridge

Une extrusion à partir de deux extrêmités avec Bridge

Extruder à l'aide d'une curve et inversement Extrusion en rotation avec Wedge face

La fonction bridge est très utile pour relier des faces en créant des faces intermédiaires de façon rapide et précise. Cette fonction se traduit en français par « pont ». Vous créez donc un pont entre un point de départ et un point d'arrivée définis par deux edges. Cette fonction ressemble à première vue à « Append Polygon Tool », mais vous pouvez également définir le nombre de divisions entre ces deux edges et modifier la forme de cette série de faces intermédiaires. C'est vraiment très pratique. :)

Imaginez que vous ayez un ensemble de faces séparées :

Image utilisateur

Le bridge sur des edges

Sélectionnez les deux edges à relier :

Image utilisateur

Pour exécuter la fonction Bridge faites Edit Mesh >> Bridge ou bien dans le marking menu :

Image utilisateur

Allez plutôt dans les paramètres pour voir ce que Maya nous propose comme options :

Image utilisateur

Si vous laissez les paramètres par défaut et si vous cliquez sur Bridge ou Apply voici les modifications :

Image utilisateur

Vous pouvez voir qu'une extrusion entre les deux edges a été faite avec cinq edges intermédiaires qui correspondent à la division du Bridge :

Image utilisateur

Retournez en arrière juste avant que le bridge soit fait, ou supprimez les faces créées par le « Bridge ».
Il y a trois principaux paramètres pour les bridges, il s'agit des trois boutons à cocher au début :

Image utilisateur

Ces trois paramètres vont définir le type de bridge.
Le premier type de bridge que vous avez vu est le Linear path. Pour ce type de Bridge seule la division nous intéresse, si vous modifiez les autres valeurs il ne se passera rien. :p

Smooth path

Donc passons à l'autre type : le Smooth path. Pour ça vous allez déplacez les vertices des plans en Y :

Image utilisateur

Si vous exécutez la fonction, vous verrez que les faces intermédiaires sont plus lisses avec me Smooth Path. Les faces sont dans la continuité des plans :

Image utilisateur

Comme pour l'extrusion vous trouverez les paramètre Twist et Taper dans la channel box. Je vous laisse les essayer. ;)

Smooth path + curve

Il nous reste un troisième type de curve, qui est la plus intéressante des trois. :)
Le Smooth path + curve faite comme le Smooth path sauf qu'il va créer une curve :

Image utilisateur

Vous ne connaissez pas encore le fonctionnement d'une curve. Faites un clic droit et sélectionnez le sous-objet Control Vertex :

Image utilisateur

Déplacez les Controls Vertices pour modifier la curve. Le polygone suivra la curve :

Image utilisateur

On peut avec cette fonction obtenir facilement des formes plus complexes. Il vous faudra aussi utiliser un nombre de subdivision différent selon la complexité de la surface.

Il est possible d'ajouter davantage de « Control Vertex » pour effectuer des modifications plus précises, mais vous verrez tout ça plus tard. ;)

Le bridge sur des faces

Il vous est aussi possible de faire un bridge à partir de faces. Le principe reste le même, vous devez sélectionner les faces à relier puis faire un bridge (n'oubliez pas de combiner vos polygones, sinon ça ne fonctionnera pas !) :

Image utilisateur
Image utilisateur

Il vaut mieux dans ce cas faire un smooth Path ou Smooth path + curve :

Image utilisateur

Voici une vidéo qui résume l'utilisation du bridge :

Voir la vidéo de démonstration (4 Mo)

Boucher rapidement des trous avec Bridge

On peut reboucher des trous avec le bridge, faites tout de même attention en l'utilisant à ne pas créer d'edges en trop avec le paramètres Divisions. Sélectionner les deux côtés les plus complexe de votre objet et prenez bien le même nombre d'edge de chaque côté.

Image utilisateur

À partir du moment où vous sélectionnez une continuité d'edges sur une bordure vous pouvez faire des bridges n'importe où.

Image utilisateur

Extruder à l'aide d'une curve et inversement Extrusion en rotation avec Wedge face

Extrusion en rotation avec Wedge face

Une extrusion à partir de deux extrêmités avec Bridge Générer du texte en volume

Le wedge face extrude une face en rotation sur un edge, donc il faudra que vous sélectionniez une face et un edge.

Sélectionnez une face :

Image utilisateur

Passez en mode de sélection des edges. Pour sélectionner l'edge maintenant la touche Shift afin de ne pas désélectionner la face :

Image utilisateur

Pour utiliser cet outil, sélectionnez un edge puis faites Edit Mesh >> Wedge Face :

Image utilisateur

La face est extrudée en rotation autour de l'edge :

Image utilisateur

L'outil Wedge Face contient deux paramètres :

Voilà ce que ça donne en modifiant les paramètres :

Image utilisateur

Entraînez-vous à créer des formes avec le Wedge Face.


Une extrusion à partir de deux extrêmités avec Bridge Générer du texte en volume

Générer du texte en volume

Extrusion en rotation avec Wedge face Split avancé

Vous pouvez générer du texte en 2D ou 3D et utiliser n'importe quelle police. Il y a deux méthodes souvent utilisées : avec un polygone 2D où on doit définir le nombre de faces ou avec la fonction « Bevel » pour avoir directement du texte en 3D et des bords adoucis.

Nous allons écrire "Site du Zéro" avec ces deux techniques.

Faites Create -> Text et dans les paramètres mettez à la ligne text : « Site du Zéro ». Pour la police, choisissez « Cooper Black ». Pour le type mettez "Poly" et plus bas dans les paramètres coché « Quads » (faces à quatre côté) et "Count" pour indiquer un nombre de faces dans le paramètre en dessous. Plus il y aura de faces plus les formes seront lisses.

Image utilisateur

Voici le Site du Zéro écrit en polygones, vous pouvez supprimé la curve qui a servi à le créer :) :

Image utilisateur

Extrudez le texte pour l'avoir en 3D. ;)

Utilisation du bevel lors de la création de texte

Vous pouvez utiliser directement la fonction beval pour avoir un texte 3D (mais avec un maillage plus crade).
J'ai voulu vous montrer le Bevel Plus qui était dans le menu « Surfaces » pour vous montrer comment l'utiliser sur des curves fermées. ;)

Image utilisateur

Essayez, avec le bevel, de refaire le logo du Site du Zéro. ^^ :

Image utilisateur

Pour le chapeau j'ai utilisé les polygones et « Maya Composite » pour le contour légèrement ombré. ;)

Vous êtes maintenant capables d'extruder dans tous les sens. Entraînez-vous, avec ce que vous avez appris, à réaliser diverses formes. Des tuyaux et des câbles peuvent être réalisés grâce à l'extrusion le long d'une curve. Le bridge peut vous servir à créer rapidement les contours d'un personnage.

Dans le prochain chapitre, nous allons passer au split avancé. :)


Extrusion en rotation avec Wedge face Split avancé

Split avancé

Générer du texte en volume Couper avec le Cut Faces Tool

// Pour l'explication Triangulate/Quadrangulate, le polygone est déjà quadrangulé et j'explique que rien ne se passe après l'utilisation de l'outil...
// expliquer pourquoi edge loop sur pyramide fonctionne pas

Les edges sont à l'honneur dans ce chapitre ! :)
Après le travail sur les faces, les extrusions complexes, nous allons voir comment splitter les polygones pour leur ajouter des détails ou les séparer (vous verrez comment séparer dans le prochain chapitre).

Des techniques pour splitter, il y en a pas mal... donc, on commence sans plus attendre ! :D

Couper avec le Cut Faces Tool

Split avancé Faire glisser des edges avec l'historique et le Slide Edge Tool

L'outil Cut Faces Tool permet de couper votre polygone comme si vous aviez une hache. :pirate:
Avec cet outil, vous tracez une ligne qui coupera votre polygone pour créer des edges.
Créez et sélectionnez un polygone, allez dans Edit Mesh >> Cut Faces Tool :

Image utilisateur

Le curseur dans la scène 3D change alors de forme.
Déplacez la souris à l'emplacement où vous souhaitez faire la coupe puis faites un clic gauche à l'endroit voulu, une ligne apparaîtra, déplacez la souris pour modifier son orientation :

Image utilisateur

Lâchez le bouton de la souris pour valider la coupe. L'edge est alors créé sur le polygone :

Image utilisateur

À chaque intersection, un vertex est automatiquement créé. :)
Vous pouvez déplacer le cut faces facilement. Allez dans l'historique de la channel box est modifiez les valeurs Cut Plane CenterX, Y et Z pour déplacer le cut faces.
Je rappelle que vous pouvez modifier une ou plusieurs valeurs en cliquant sur le nom du paramètre pour qu'il soit surligné en noir.
Voilà ce qui se passe en déplaçant la valeur en X :

Image utilisateur

Revenez en arrière, avant le cut. Cette fois-ci nous n'allons pas sélectionner tout le polygone pour faire le Cut Faces mais un sous-objet, une face.
Faites maintenant un cut par-dessus cette face :

Image utilisateur

Avec cette méthode, seule la face sélectionnée sera coupée :

Image utilisateur

Revenez en arrière et restez en Object Mode.

Nous allons voir ce que font les deux options à cocher dans le Cut Faces Tool Options.


Split avancé Faire glisser des edges avec l'historique et le Slide Edge Tool

Faire glisser des edges avec l'historique et le Slide Edge Tool

Couper avec le Cut Faces Tool Chanfreiner des polygones avec Chamfer Vertex et Bevel

La fonction Slide Edge Tool ne permet pas de splitter un polygone. Si je vous présente cet outil dans ce chapitre, c'est parce que grâce à lui vous pourrez faire glisser facilement des edges sur votre polygone, voire des continuités d'edges sans déformer votre polygone ! :)
Je vais d'abord vous montrer comment faire glisser vos edge loop dans l'historique. Cette méthode sera a utiliser juste après avoir créé l'edge loop, si vous appliquez ensuite des modifications comme une extrusion vous devrez utiliser le Slide Edge Tool.

Faire glisser un edge grâce à l'historique

La démonstration de cet outil sur un cube en forme de pyramide avec un edge loop que j'ai ajouté avec l'Insert Edge Loop Tool :

Image utilisateur

Servez vous du paramètre Weight pour faire glisser l'edge loop sans déformer le maillage :

Image utilisateur

Utilisation du Slide Edge Tool

Voyons maintenant l'outil permettant de faire glisser les edges loop.
Sélectionnez l'edge loop au centre de la pyramide en double cliquant sur un edge et utilisez l'outil Slide Edge Tool :

Image utilisateur

Pour faire glisser cet edge loop, maintenez le bouton du milieu de la souris enfoncé (en plus ça vous est indiqué en anglais : « Drag with MMB to slide », MMB qui veut dire « Middle Mouse Bouton » (bouton du milieu de la souris).

Déplacez-la vers la gauche ou la droite :

Image utilisateur

Comme vous pouvez le voir, l'edge sélectionné s'adapte au maillage. Vous n'avez donc aucune déformation de votre polygone.


Couper avec le Cut Faces Tool Chanfreiner des polygones avec Chamfer Vertex et Bevel

Chanfreiner des polygones avec Chamfer Vertex et Bevel

Faire glisser des edges avec l'historique et le Slide Edge Tool Couper une surface par son centre avec Poke face

Chamfer Vertex

Chamfer Vertex chanfreine un sommet de votre polygone.

Ça veut dire quoi chanfreiner ?

Le chanfrein permet par enlèvement de matière d'adoucir les bords. On utilise cette technique dans les pièces réelles afin qu'elles soient moins coupantes et ainsi les rendre moins dangereuses à manipuler avec les mains. ;)

Comme le chanfrein sert à adoucir les bords (je me répète :p ), nous allons chanfreiner un polygone avec des angles anguleux... comme un cube par exemple ! :lol:

Recréez notre bon vieux cube (il en aura subi des expériences :pirate: ) et sélectionnez un vertex puis cliquez sur "Chamfer Vertex".

Image utilisateur

Maintenant, voilà le cube après avoir effectué la fonction Chamfer Vertex :

Image utilisateur

Dans les paramètres de la channel box vous verrez polyChamfer, modifiez la valeur de Width :

Image utilisateur

Bevel

Chanfreiner à partir d'edges

La fonction bevel quant à elle chanfreine les edges de votre polygone, ce qui veut dire que vous allez commencer par sélectionner un edge de votre polygone sur un bord anguleux (pointu) :

Image utilisateur

Une fois le bevel effectué le polygone perdra de la matière dans l'angle.

Image utilisateur

Les paramètres importants du bevel sont l'Offset qui permet de régler la quantité de la matière supprimée. Cette valeur est ajustable de 0 (pas de chanfrein) à 1 (enlèvement de matière maximum) :

Image utilisateur

Vous avez un deuxième paramètre qui est segment. Lorsqu'on l'utilise, on ne fait plus un chanfrein, mais un congé (arrondissement d'un bord). Par défaut le segment est à 1 et voici les modifications apportées au polygone en augmentant cette valeur :

Image utilisateur

Dupliquez des edges loops grâce au bevel

Le bevel peut aussi vous permettre de dupliquer des edges loops. Sélectionnez un edge loop en double-cliquant dessus :

Image utilisateur

Voici ce qui se passe après avoir appliqué le bevel :

Image utilisateur

En modifiant l'offset, vous modifiez l'écart entre les vertices créés par le bevel. Vous pouvez aussi faire varier la valeur segment pour ajouter des edges loops intermédiaires :

Image utilisateur

Offset à 0.1 et segment à 4.


Faire glisser des edges avec l'historique et le Slide Edge Tool Couper une surface par son centre avec Poke face

Couper une surface par son centre avec Poke face

Chanfreiner des polygones avec Chamfer Vertex et Bevel Définir le nombre de vertices des faces avec Triangulate/Quadrangulate

La fonction Poke Face crée des lignes qui passent par les sommets d'une face. Elle permet d'obtenir facilement le centre d'une face et d'y apporter des modifications. Vous pouvez de cette façon placez une curve au centre e la face pour l'extrusion.

Pour l'utiliser sélectionnez une face de votre polygone, faites ensuite Edit Mesh >> Poke Face Tool :

Image utilisateur

Il ne vous reste plus qu'à déplacer le pivot pour déplacer le nouveau vertex au centre. Vous pouvez aussi déplacer le vertex avec les valeurs de la channel box :

Image utilisateur

Faites attention, car il y a deux types de valeurs. Les valeurs normales : Translate X, Translate Y, etc., et les valeurs locales. Les valeurs locales sont en fait les déplacements par rapport à la face sur lequel le vertex créé par le split se situe.

Avec le pivot aussi vous pouvez choisir de faire un déplacement par rapport au monde 3D en appuyant sur la touche W du clavier et faire un déplacement localement avec la touche T.


Chanfreiner des polygones avec Chamfer Vertex et Bevel Définir le nombre de vertices des faces avec Triangulate/Quadrangulate

Définir le nombre de vertices des faces avec Triangulate/Quadrangulate

Couper une surface par son centre avec Poke face Combinaisons et symétrie

Vous avez de la chance, comme pour le Poke Face il n'y a pas grand-chose à dire sur la fonction Triangulate et le Quadrangulate de Maya. La fonction Triangulate triangularise les faces afin qu'elles aient trois sommets. Cette fonction peut être efficace pour corriger les erreurs de maillage comme avoir des faces avec trop de sommets.

Donc, pour triangulariser un polygone, faites Mesh >> Triangulate :

Image utilisateur

Toutes les faces du polygone ont dorénavant trois sommets :

Image utilisateur

Avec Quadrangulate toutes les faces de votre polygone détiennent quatre sommets. La fonction se situe en dessous de Triangulate. ;)
Je vous montrerai dans le prochain chapitre l'utilité du Triangulate/Quadrangulate, une fonctionnalité qu'aiment les modélisateurs pour les jeux vidéo, vous allez très vite comprendre pourquoi. ;)

Vous êtes maintenant des maîtres pour couper les polygones. Les splits ont pour principale fonction d'ajouter des détails à des endroits afin de les travailler. Ce chapitre vous aura montré toutes les fonctions avancées de génération de split sur vos polygones, afin de vous faire gagner du temps.


Couper une surface par son centre avec Poke face Combinaisons et symétrie

Combinaisons et symétrie

Définir le nombre de vertices des faces avec Triangulate/Quadrangulate Opérations booléennes

// Mini TP un pneu avec les blend shapes

Ce chapitre va vous apprendre à combiner vos polygones entre eux de diverses façons. En premier, vous verrez la fameuse option barbare : les booléens, qui produisent quelques fois des erreurs lors du résultat (faces à plus de quatre sommets) que je vous apprendrai à corriger. ;)
Je reparlerai plus en détail de la fonction Combine que vous aviez vue dans le TP de la modélisation de la maison, ainsi que de la séparation des polygones après les avoir combinés.

D'autres fonctions intéressantes vont être étudiées dans ce chapitre, la symétrie par exemple. Je vous avais expliqué que pour faire les volets de la maison symétriquement, il fallait faire un scale avec une valeur négative, mais vous ne savez pas comment créer une forme symétrique liée (attacher les deux parties du polygone).

Opérations booléennes

Combinaisons et symétrie Combine/separate et extract

Le nom « Opération booléenne(s) » peut vous faire peur au premier abord, alors qu'en fait cet outil est super simple d'utilisation. Par contre, ce procédé n'est pas recommandé, car il peut créer des erreurs, que vous apprendrez à corriger. Je vous montrerai comment corriger aussi l'erreur avec les fonctions « Triangulate » et « Quadrangulate ».

À retenir lorsque vous utilisez les booléens :

L'opération « Union »

L'opération « union » unit deux polygones entre eux pour qu'ils n'en fassent qu'un.
Par rapport au groupe, il y a une différence. Une fois unis, vous ne pouvez pas les séparer (sauf avec un retour arrière, bien évidemment :p ).
La grosse différence est que lorsque deux polygones groupés se croisent vous avez ceci :

Image utilisateur

En unissant les polygones, les deux cubes sont en vert, ils ne constituent qu'un polygone :

Image utilisateur

Regardez bien en vue de face, vous voyez que les cubes ne se passent plus au travers, ils se coupent à leurs intersections. Des vertices ont automatiquement été créés à ces endroits-là :

Image utilisateur

Mais il y a déjà une erreur. :-°
On avait bien dit que les faces ne doivent pas avoir plus de quatre sommets (Ngons).
Eh bien regardez un peu nos cubes unis. En rouge j'ai représenté les Ngons :

Image utilisateur

Comme je vous l'ai dit en introduction, nous verrons comment corriger ça à la fin de ce sous-chapitre. ;)

Vous allez d'abord apprendre à faire la même chose que moi. Créez des polygones qui se croisent puis faites Booleans >> Union dans le menu Mesh ou le Marking Menu :

Image utilisateur

C'est tout (enfin presque, il reste la correction des erreurs de maillage). ^^

L'opération « Difference »

Avec difference, le premier polygone sélectionné sera le polygone dont on enlèvera de la matière, et le 2e sera le polygone qui enlèvera de la matière.

Par exemple avec deux cubes, je sélectionne d'abord le gros cube puis le petit (Shift + clic gauche de la souris et faites Mesh >> Booleans >> Difference, vous obtenez ça :

Image utilisateur

Il y a des erreurs encore une fois. :(

L'opération « Intersection »

Cette opération conserve seulement les intersections entre deux polygones. Donc, si les deux polygones ne se croisent pas, vous ne verrez plus rien dans la scène 3D, mais le polygone existera toujours dans l'outliner. :lol:

Ainsi, si on reprend l'exemple des 2 cubes qui se croisent, nous ne garderons que cette partie :

Image utilisateur

Donc sélectionnez les deux polygones et faites Mesh >> Booleans >> Intersection.

Image utilisateur

Corriger le maillage

Corriger le maillage avec le Split Polygon Tool

Nous allons reprendre les deux polygones unis, je vais vous montrer comment corriger le maillage. ;)

Image utilisateur

Faites un split le long du gros cube en partant par le coin du petit :

Image utilisateur

Les lignes du split ne sont pas droites.
Passez en vue de face et sélectionnez les vertices :

Image utilisateur

Snappez les vertices à la grille pour les aligner avec la flèche en X (n'oubliez pas de décocher « Retain component spacing » dans les options de l'outil Move).

Faites la même chose pour le reste : splittez en partant d'un vertex du petit cube, faites le tour du gros cube et snappez le tout pour aligner les vertices.

Voici le résultat final :

Image utilisateur

Le maillage est propre. :)
Entraînez-vous à faire des opérations booléennes et à corriger le maillage.

Corriger le maillage avec Triangulate/Quadrangulate

Nous allons nous servir des outils automatiques afin que nos faces aient trois ou quatre sommets maximum. Je vous recommande des faces quadrangulaires, ça vous permet de faire des edges loops. ;)

Sélectionnez le polygone et faites Mesh >> Quadrangulate... Rien ne se passe !

Image utilisateur

Maya n'arrive pas à quadranguler des faces à plus de quatre sommets. Cet outil est utile pour quadranguler des faces à moins de quatre sommets donc à trois sommets.
Essayons de Trianguler le polygone cette fois... :

Image utilisateur

Le maillage se fait dans tous les sens, mais il est correct. Voilà pourquoi je vous disais que les concepteurs de jeux vidéo ont recourt à cette méthode, ils n'ont pas besoin de s'embêter à avoir un beau maillage, car ils ne comptent pas travailler les détails (on reste en low poly). De plus, le maillage est correct donc le polygone s'affiche sans problème dans un moteur de jeu.
Maintenant que le polygone est triangulé, on peut le quadranguler :

Image utilisateur

Le maillage est propre, et ce n'est pas tout ! Il est meilleur encore que celui que nous avions créé avec l'outil split. Il y a moins de faces donc on a un minimum d'informations, de plus les edges loops fonctionnent à merveille dessus.

Créer des fissures avec les booléens

Grâce à la puissance des booléens et des outils triangulate/quadrangulate, vous allez pouvoir créer facilement des fissures sur des murs. Je vais vous montrer rapidement comment faire. Créez un mur à partir d'un pavé puis faites un make live pour modéliser dessus :

Image utilisateur

Ensuite utilisez le « Create Polygone Tool » pour esquisser une fissure sur le polygone (cette figure est un second polygone) et extrudez le et veillez à placer une partie du polygone dans le mur :

Image utilisateur

Sélectionnez le mur la fissure (peu importe l'ordre de sélection) et faites Mesh >> Booleans >> Difference puis sélectionnez le mur fissuré et faites un triangulate puis un quadrangulate.

Image utilisateur

Le résultat obtenu par cette méthode est assez sympa :) :

Image utilisateur

Combinaisons et symétrie Combine/separate et extract

Combine/separate et extract

Opérations booléennes La symétrie

Combine et Separate

Vous allez voir la différence entre le combine et le separate. Rappelez-vous, vous aviez déjà utilisé le combine pour effectuer un bridge. Cette fonction permet de sélectionner les components de plusieurs polygones.

Ensuite la fonction separate sépare les polygones combinés. S'ils sont mergés entre eux sinon le separate ne sera plus possible.

On peut combiner autant de polygones que l'on veut.

Donc, créez plusieurs polygones et sélectionnez-les. Faites maintenant Combine :

Image utilisateur

Les polygones sélectionnés apparaissent en vert, ils constituent en quelque sorte un seul objet :

Image utilisateur

S'il y a une intersection, il n'y a aucune modification. C'est une autre différence par rapport au booléen.

Ça fait la même chose que les groupes, non ?

C'est vrai que le combine est plus similaire aux groupes, car on peut combiner et séparer des polygones entre eux et il n'y a pas de modification des polygones aux intersections. Mais avec Combine les liens ne sont pas liés hiérarchiquement, ils sont seulement liés en Object Mode. À quoi ça peut bien servir ? Cela vous permet de sélectionner les components de tous les polygones en même temps :

Image utilisateur

Pour séparer les polygones, il suffit de faire Mesh >> Separate en Object Mode.

Image utilisateur

Il est possible de combiner des polygones entre eux et de ne plus pouvoir les séparer. Il suffit de les « attacher ».
Mergez les vertices des deux polygones par exemple et vous ne pourrez plus les séparer.

Ou par exemple créez une face entre les deux polygones avec un Append to Polygon :

Image utilisateur

Extract

La fonction Extract sépare la ou les face(s) sélectionnée(s) du polygone pour en faire un autre objet.
Sélectionnez les face d'un polygone a extraire et cliquez sur Extract dans le marking menu.

Image utilisateur

La sélection passe alors automatiquement en Object Mode et vous pouvez déplacer la/les face(s) extraites :

Image utilisateur

Si vous allez dans les options de la fonction Extract vous pouvez décocher Separate extracted Faces ce qui permet de garder avec le cube :

Image utilisateur

Opérations booléennes La symétrie

La symétrie

Combine/separate et extract Lattice et Nonlinear Deformers

Vous allez voir comment faire une forme symétrique, c'est idéal pour faire une tête par exemple.

Avant de commencer, je préfère rappeler ce qu'est une symétrie :p :

Notre forme ce sera le polygone et notre axe le pivot.

Image utilisateur

L'axe est la ligne noire sur l'image ci-dessus et le texte est répété symétriquement par rapport à l'axe.

Pour faire une symétrie, il est préférable que le côté qui touche l'axe de symétrie soit creux.
Par exemple, je fais une sphère et je supprime sa moitié pour avoir un côté creux :

Image utilisateur

Je déplace le pivot pour en faire l'axe de symétrie. Et je fais une duplication avec une échelle de -1 :

Image utilisateur

Vous pouvez par exemple modéliser n'importe quoi. En modifiant la valeur de l'échelle en valeur négative, vous avez le sens inverse. Il vous reste ensuite plus qu'à combiner et à merger les vertices entre eux.

Tout d'abord, vous allez pratiquer :pirate: :
Créez un polygone quelconque et déplacez son pivot :

Image utilisateur

Faites maintenant Edit >> Duplicate Special et allez dans ses options.

Image utilisateur

Une fenêtre s'ouvre :

Image utilisateur

Nous allons mettre un scale en -1.

Dans la première case on va mettre -1 pour faire un scale par rapport à X.
Le cube est dupliqué.

Image utilisateur

Faites un retour arrière juste avant d'avoir créé la symétrie.
Dans les options de la duplication, cochez Instance et restez en X -1.

Image utilisateur

Validez la duplication spéciale puis passez en mode component, sélectionnez un vertex par exemple.
Les vertices se sélectionnent par symétrie. En le déplaçant celui de l'autre cube se déplace aussi.

Image utilisateur

Pour obtenir une symétrie de deux polygones côte à côte, il faut enlever un côté et snapper le pivot sur les vertices les plus au bord du polygone (comme on a vu avec la sphère). Si vous faites une symétrie en X par exemple, il faudra snapper sur le vertex le plus au bord en X pour que les polygones ne se passent pas au travers.

Si vous vouliez les attacher, il fallait faire un combine et merger les vertices en modifiant la valeur de distance du merge... ou encore faire un « Mirror Geometry ».

Utilisation de la fonction « Mirror »

Le Mirror Geometry permet d'avoir une symétrie en ayant automatiquement les vertices mergés entre eux. :)

Je vais reprendre l'exemple de la demi-sphère. J'en profiterai pour vous montrer comment corriger le problème de normales.

Image utilisateur

Cliquez sur Mirror Polygon >> Mirror +X ou Mesh >> Mirror Geometry, dans les options :

Image utilisateur

Le miroir ne se fait plus par rapport à l'axe, il se fait par rapport au bord du polygone. Cette fois, si vous choisissez -X par exemple cela ne fera pas une échelle à -X, c'est la direction. Donc avec -X on va vers la gauche. Le miroir doit se faire à droite de la demi-sphère donc on laisse +X.

Modifier le paramètre "Merge Threshold" pour changer la tolérance du merge :

Image utilisateur

Si on regarde la sphère, on voit une partie plus sombre que l'autre. :o
En fait si la partie est sombre c'est parce que les normales, c'est-à-dire la direction des faces, sont vers l'intérieur. :-°

Image utilisateur

Pour corriger ça, sélectionnez votre sphère et faites Normals >> Set to Face

Image utilisateur

Il se peut que votre polygone soit plus anguleux après ça. C'est pourquoi nous allons voir dans le prochain chapitre comment adoucir. ;)

Image utilisateur

Combine/separate et extract Lattice et Nonlinear Deformers

Lattice et Nonlinear Deformers

La symétrie Découverte des NURBS

Lattice

La déformation par lattice crée une cage autour de votre polygone ou d'une partie de celui-ci (la cage peut se créer par rapport à des vertices sélectionnés), cette cage partage des informations avec le polygone, et donc, lorsque vous déformez la cage, le polygone se déforme aussi. La cage de déformation par Lattice est un bon moyen d'obtenir des déformations « grossières » (de l'ensemble) de votre polygone.

Plus le polygone est subdivisé plus il est facile de le déformer, je veux dire par là que les bosses seront plus faciles à contrôler et plus lisses. Vous pouvez aussi utiliser le « deformer » sur un polygone affiché en smooth preview (de même pour le Sculpt Geometry Tool que vous venez d'étudier). :)

Donc, créez un polygone subdivisé.
Ensuite, passez en mode « Animation » dans la status line afin d'afficher le menu des déformations dans la barre des menus. Sélectionnez votre polygone (il faut toujours sélectionner le polygone avant de sélectionner les « deformers ») puis faites Create Deformer >> Lattice :

Image utilisateur

Pour sélectionner facilement le lattice décochez la sélection de polygones dans les filtres de la status line :

Image utilisateur

Une fois le lattice sélectionné on peut voir ses paramètres dans la channel box.

Image utilisateur

Les paramètres du lattice ne sont que des subdivisions.
Comme nous avons un cube il vaut mieux avoir des valeurs identiques, mettons 5.

Image utilisateur

Maintenant, faites un clic droit près du lattice, si vous faites un clic droit au-dessus du cube, on vous proposera de sélectionner ses sous-objets.

Image utilisateur

Déplacez les points de lattice pour déformer le polygone :

Image utilisateur

On peut voir que le maillage a suivi la déformation :

Image utilisateur

Si vous supprimez la cage de lattice la déformation sera annulée, car le deformer indique au polygone de base (notre cube) comment il doit se déformer. Pour que notre cube conserve cette forme sans la cage, il faut supprimer l'historique du polygone. Sélectionnez-le et faites Edit >> Delete by Type >> History :

Image utilisateur

À droite de History, on vous indique un raccourci clavier pour supprimer l'historique directement. Il faut que vous pressiez la touche ALT et la touche D majuscule en même temps, donc n'oubliiez pas d'activer la majuscule avant... n'oubliez pas ensuite de désactiver la majuscule, car la majorité des raccourcis dans Maya se font avec des lettres minuscules. ;)

Il n'y a plus de cage de lattice mais notre polygone a conservé la déformation. :)

Image utilisateur

Vous pouvez déformer une partie d'un polygone, pour ça vous sélectionnez les vertices sur lequel le lattice agira. Pour faciliter la déformation, le Soft Select (pour l'activer, sélectionnez au minimum un vertex et pressez la touche B. Pour changer le rayon d'action, pressez la touche B + le clic de milieu de la souris et déplacez-la) fonctionne sur la cage de lattice ! :D

Image utilisateur

Enfin, une dernière fonction intéressante pour cet outil, c'est le Reset Lattice qui vous permet d'obtenir la forme de départ du lattice. Pour ça, faites Edit Deformer >> Lattice >> Reset Lattice.

Nonlinear Deformers

Les Nonlinear Deformers sont des déformations précréées qui jouent une tâche précise. Dans ce sous-chapitre, je vais vous les présenter par ordre alphabétique.

Pour accéder aux Nonlinear Deformers, faites Create Deformers >> Non Linear >> « déformation désirée » :

Image utilisateur

Bend (courber)

Le premier deformer que vous allez voir vous permet de courber une forme. Le deformer crée une courbe qui vous permet de tordre le polygone lié.

Appliquez-le bend à un polygone, je vais faire un cylindre ce coup-ci.
N'oubliez pas de subdiviser votre polygone :

Image utilisateur

Nous n'allons pas voir à quoi sert le premier paramètre Enveloppe tout de suite. Je vais commencer par vous expliquer à quoi sert le paramètre Curvature. En modifiant cette valeur, vous créez un arc de cercle qui déforme le polygone :

Image utilisateur

Il vous est possible de déplacer le deformer et de l'orienter.
Vous pouvez aussi orienter le deformer pour tordre le cylindre différemment :

Image utilisateur

Je vais maintenant pouvoir vous parler de l'« enveloppe ». En fait, il s'agit du pourcentage de déformation. Si l'enveloppe est à 1, la valeur donnée par défaut, cela correspond à 100 %. Par contre, en ramenant la valeur vers 0, le paramètre curvature perd petit à petit de son effet. Si l'enveloppe est à 0 la valeur curvature n'a aucun effet et donc l'axe est tout droit :

Image utilisateur

En dessous le low bound et High Bound vous permettent de modifier la taille du deformer. Si vous diminuez le low bound, le bas du deformer sera rectiligne :

Image utilisateur

Flare (arrondi)

Le Flare permet d'agrandir ou de réduire le polygone à deux endroits et de créer une forme courbe entre ces deux déformations pour former ceci :

Image utilisateur

Dans les options du Flare, le Start Flare X permet de régler l'étirement en X du bas du deformer :

Image utilisateur

Le Star Flare Y fait la même chose, mais en Y. Ensuite, il y a le End Flare X/Y qui fait la même chose, mais en haut du deformer.

Ensuite Curve permet de régler l'arrondissement entre les deux deformers, si la valeur est inférieure à 0 l'arrondi est vers l'intérieur et inversement.

Image utilisateur

Les autres options vous les connaissez déjà. ;)

Sine (ondulation)

Sine vous permet d'onduler un polygone en zigzag.
Le paramètre amplitude permet de régler le taux d'ondulation :

Image utilisateur

Wavelength permet de régler la taille des ondulations. En diminuant cette valeur, les vagues se rapprochent :

Image utilisateur

L'offset permet de déplacer les ondulations, comme s'il s'agissait d'une animation :

Image utilisateur

Squash (écraser)

Le Squash ressemble au Flare mais permet seulement de faire varier la forme du polygone entre les sommets du deformer. Il permet aussi un contrôle plus précis de la déformation.
Le paramètre factor permet d'écraser avec une valeur inférieure à 0 ou d'étirer avec une valeur supérieure :

Image utilisateur

Expand est un multiplicateur, il permet d'exagérer la forme du polygone. Avec ce paramètre vous pouvez rendre le polygone bien plus large ou beaucoup plus fin. Si l'expand est réglé à 0 la déformation n'a pas lieu, c'est un peu comme si on mettait l'enveloppe à 0.
Le paramètre Max Expand Position vous permet d'indiquer l'emplacement où la déformation est la plus importante. Cette valeur est comprise entre 0.1 et 0.99, le milieu est donc la valeur 0.5. Pour descendre la position il faudra se rapprocher du 0.1 et inversement :

Image utilisateur

Start Smoothness permet de smoother le bas du polygone et End Smoothness permet de smoother le haut. À 0 il ne se passe rien et à 1 le smooth est maximal :

Image utilisateur

Twist (tordre)

Twist permet de tordre un polygone. Le Start Angle de tordre le bas du polygone :

Image utilisateur

Le End Angle fait la même chose en haut. Il n'y a que ces deux paramètres qui sont importants pour le twist. ;)

Wave (vague)

Voici le dernière cage de déformation que nous allons étudier dans ce chapitre. Wave permet de déformer un polygone afin qu'il forme des vagues. Vous pouvez vous en servir pour représenter un liquide si vous n'avez pas Maya Fluide qui n'est disponible que dans Maya Unlimited. Je vous conseille d'utiliser le Wave sur un plan subdivisé.
Le premier paramètre Amplitude vous sert à régler la hauteur des vagues :

Image utilisateur

Le Wavelenght permet de régler la longueur des vagues :

Image utilisateur

L'Offset vous permet de modifier l'emplacement des vagues, comme si vous les animiez :

Image utilisateur

Hé bien voilà, vous connaissez presque tous les outils de modélisation de Maya ! :-°

Grâce à ce chapitre, vous êtes capables de travailler un côté et de le dupliquer symétriquement. On utilise la symétrie dans beaucoup de cas : pour faire un personnage, animal, véhicule, objet, etc. :)

On en a fini avec la modélisation polygonale, voyons rapidement les NURBS qui permettent une méthode différente de génération de formes 3D.


La symétrie Découverte des NURBS

Découverte des NURBS

Lattice et Nonlinear Deformers Différents types de NURBS et degrés de CV

// NURBS planar et bevel plus
// Expliquer UV Mapping impossible sur les NURBS

La modélisation NURBS (Non-Uniform Rational Basis Splines) est une technique de modélisation assez repoussante pour les débutants. Et pourtant les NURBS facilitent bien des choses !

Ils permettent d'obtenir très facilement des formes lisses, telles que la forme de carrosseries de voitures ou d'autres formes d'engins.
À l'époque où les ordinateurs n'étaient pas très puissants et ne géraient que peu de polygones (le smooth était presque impossible), il fallait trouver un moyen de tenir des formes lisses sans trop solliciter le processeur. C'est pour pallier ce problème que l'ingénieur français Pierre Béziers inventa en 1962 le système de courbes de Béziers appelé curves dans Maya.

Les curves basées sur le fonctionnement des splines ont la particularité de créer et d'interagir avec les surfaces 3D. C'est ce que vous allez apprendre à faire durant ces deux chapitres, travailler avec les curves et à générer des surfaces.

Dans ce premier chapitre consacré aux NURBS, vous allez voir comment fonctionnent les curves et surfaces, ainsi que leurs components.

Différents types de NURBS et degrés de CV

Découverte des NURBS Méthodes de création de curves

Fonctionnement

Je vous avais déjà montré brièvement comment créer une curve et comment l'éditer, puisque vous vous en êtes servis pour créer un chemin d'extrusion :

Image utilisateur

Les NURBS sont plus difficiles à travailler que les polygones. De plus avec l'apparition de la modélisation polygonale en proxy ou encore du récent Smooth Preview les NURBS se voient menacés... Par contre dès qu'il s'agit d'obtenir rapidement la forme de surfaces lisses, les NURBS sont imbattables dans ce domaine-là.
Une fois que vous aurez généré la surface, les NURBS pourront être convertis en polygones pour travailler dessus avec plus de confort à partir de vertices, edges et faces que vous n'avez pas sur les surfaces NURBS !

Comme vous aviez pu le voir, les curves permettent de créer des chemins. Vous avez vu comment créer des chemins d'extrusion, mais il est aussi possible de créer des chemins d'animations appelés « Motion Path » que vous verrez dans la partie animation. ;)

Il faut donc retenir qu'une curve ne sert à rien si elle ne génère pas de surface ou si elle n'indique pas de chemin d'extrusion ou d'animation, car une curve est invisible au rendu.

Mais comment ça marche une curve ?

Ça fonctionne comme les splines. Vous avez un point de départ et d'arrivée et des points de déformations.

Donc, voici à quoi ressemble une curve 2D dans Maya :

Image utilisateur

On constate que les points placés ne touchent pas la courbe, pas comme les vertices des polygones. On peut considérer que ces points servent en quelque sorte de guides pour les curves.

Pour les surfaces 3D c'est équivalent, les points servent de guide :

Image utilisateur

Puisque les points ne sont pas des sommets, mais des guides, le component ne s'appelle pas « vertex » mais « Control Vertex » (CV).

Les guides peuvent guider différemment les curves, on appelle ça le « degré ».
Voici une curve de degré 1 :

Image utilisateur

Lorsqu'une curve est au premier degré, les CV sont similaires aux vertices car ils touchent la curve et celle-ci n'est plus courbe.

Maintenant, voici une curve de degré 3. Si vous avez compris le principe, vous devriez vous douter de la déformation qui devrait se produire :

Image utilisateur

Pour le degré 3, 2 CV intermédiaires servent à déformer la curve. C'est le mode que l'on utilise le plus pour créer des curves, car il est très précis.
Voici ce qu'on obtient avec une curve de degré 5 :

Image utilisateur

Avec la curve de degré 5, ce sont 4 CV intermédiaires qui permettent de déformer la curve. Comme il y a beaucoup de CV, la curve est difficile à « guider ».

Création d'une curve

Et comment je crée mes propres curves ?

Allez dans Create -> CV Curve Tool.
En allant dans ses options, vous pourrez choisir le degré de la curve :

Image utilisateur

Rappel : pour supprimer le dernier point placé appuyez sur la touche Suppr de votre clavier et pour déplacer le dernier point placé appuyez sur le bouton du milieu de la souris.

Création d'une surface

Et comment puis-je créer une surface ?

Pour créer une surface, faites Create -> NURBS Primitives et choisissez la forme désirée.

Image utilisateur

Vous pouvez aussi les créer dans les shelves dans l'onglet surfaces :

Image utilisateur

Les components

Pour sélectionner les components d'une curve ou d'une surface, cela se fait de la même façon que pour les polygones :

Image utilisateur

Components d'une surface :

Image utilisateur

Comme vous pouvez le voir sur l'image ci-dessus, les components par rapport aux polygones sont complètement différents.


Découverte des NURBS Méthodes de création de curves

Méthodes de création de curves

Différents types de NURBS et degrés de CV Termes techniques et components

Les NURBS primitifs

Circle (cercle)

Y a-t-il vraiment besoin de vous expliquer ce qu'est un cercle ? :p
Pour créer un cercle primitif dans la scène faites Create -> NURBS Primitives -> Circle :

Image utilisateur

Square (rectangle)

Vous trouverez l'option square juste en dessous de l'option Circle... ;)

Image utilisateur

Les tracés

EP Curve Tool

Comme pour le CV Curve Tool, l'EP Curve Tool lui permet de tracer une curve, mais avec des points placés directement dessus. Pour tracer les EP faites Create -> EP Curve Tool :

Image utilisateur

Générer des curves

Text

Il vous est possible de générer des curves à partir de texte, ce qui vous permet ensuite de convertir vos curves en surfaces NURBS et d'obtenir des formes très lisses. Faites Create -> Text, et rendez-vous dans ses options :

Image utilisateur

Il n'y a pas beaucoup d'options, en fait il y en a plus si vous désirez convertir votre texte en polygone.
Donc en haut à la ligne « Text : » vous entrez le texte à générer en curve. Par défaut, c'est Maya qui sera écrit. En dessous, « Font » signifie « police de caractère », si vous avez déjà tapé sur un logiciel de traitement de texte vous savez de quoi je parle. La police de caractère indique le style d'écriture. Pour le changer, cliquez sur la petite flèche à droite, une case avec « select... » d'écrite apparaîtra, glissez la souris dessus puis relâchez le bouton :

Image utilisateur

Dans la fenêtre de sélection des polices, à gauche vous choisissez la police et en bas à droite vous avez un aperçu de la police. Vous pouvez aussi sélectionner le style (souligné, en gras, en italique). Dans la colonne d'à côté, « taille » ça ne vous sert à rien d'y toucher puisqu'ensuite vous pourrez modifier l'échelle du texte comme bon vous semble dans la scène 3D.

Image utilisateur

Pour revenir aux paramètres principaux, en bas de la fenêtre Text Curves Options vous pouvez choisir le type de texte à créer. Par défaut c'est « Curves » qui est coché, donc ça nous va très bien. :)
Cliquez sur « Create » pour créer un texte en curve :

Image utilisateur

Différents types de NURBS et degrés de CV Termes techniques et components

Termes techniques et components

Méthodes de création de curves Générer des surfaces à l'aide de curves

Avant de clôturer ce chapitre, j'aimerais que l'on fasse le tour du vocabulaire employé pour les NURBS. Vous n'êtes pas obligés de l'apprendre par coeur tout de suite, je vous en reparlerai par la suite. ;)

Le point d'inflexion

Quand vous créez une curve, le point de départ et celui d'arrivée se nomment « points d'inflexion ».
Si ces points portent un nom, c'est parce qu'il faut les prendre en compte lors de la fermeture d'une curve et l'attachement de curves.

Par exemple pour fermer une curve on vous demandera comment rapprocher les points d'inflexion entre eux.

Image utilisateur

Control Vertex (CV)

Un « Control Vertex » est un point qui guide la curve comme vous avez pu le voir dans ce début de chapitre. Au pluriel on dit « Control Vertices ».

Image utilisateur

Hull

Le Hull représente les CV avec en plus des lignes pour les relier. Sur les surfaces NURBS le Hull permet d'effectuer des opérations de modifications.

Image utilisateur

Edit Point (EP)

Les Edit Points sont des points situés directement sur la curve. Ils se situent dans chaque zone où la déformation a lieu.

Image utilisateur

Spans (section)

Les spans c'est tout simplement le nombre de EP que contient la curve (l'EP de départ n'est pas considéré comme un span). Sur notre curve il y a 4 EP mais comme l'EP de départ n'est pas compté, il y a trois spans. Vous pouvez voir cette information dans l'Attribute Editor :

Image utilisateur

Curve Points

Les curves points (CP) sont des points virtuels que vous placez sur la curve avec la souris pour ensuite la couper ou ajouter de nouveaux EP.

Image utilisateur

Récapitulatif des diminutifs

Tous ces termes peuvent vous paraître flous. Rassurez-vous, dans les chapitres suivants, vous comprendrez mieux leurs utilités. ;)

Voilà pour ce chapitre d'introduction sur les curves. Maintenant que tout est frais dans votre tête, je vous invite à lire de ce pas la suite sur la génération de surfaces à partir de curves. ;)


Méthodes de création de curves Générer des surfaces à l'aide de curves

Générer des surfaces à l'aide de curves

Termes techniques et components Edition de curves et reconstruction

Attacher/couper des curves

Dans la première moitié de ce chapitre, vous apprendrez à travailler avec les curves, à les éditer, puis vous verrez comment générer des surfaces.

Edition de curves et reconstruction

Générer des surfaces à l'aide de curves L'extrusion d'une curve

Avant de toucher à toutes les options des curves, il faut les afficher. Dans le « Menu Sets », passez en mode « Surface » :

Image utilisateur

Poursuivre la création d'une curve

La direction

Avant de poursuivre une curve, il est idéal de connaître sa direction, puisque vous allez la continuer à partir de son dernier point. Si vous venez de la créer, ce n'est pas un problème, mais si vous rouvrez la scène et que vous avez un trou de mémoire sur le sens de la curve, là ça peut poser problème. :p

Pour voir dans quel sens est la curve, il suffit de regarder ses CV.
Le point de départ de la curve est signalé par un CV de forme carrée, le deuxième représente un « U », ensuite ce sont des points tout simples. Voici un exemple :

Image utilisateur

Si la direction ne vous plaît pas, vous pouvez la changer en faisant Edit Curves -> Reverse Curve Direction.

Poursuivre la création

Il vous suffit de faire Edit Curves -> Add Point Tool.

Vous pourrez ensuite continuer la création de la curve. :)

Reconstruction

Lorsque vous créez une curve dans Maya, il est difficile de créer des points à distances égales.
D'autant plus que si vous envisagez de générer une surface à partir de curves qui n'ont pas les points à la même distance, voire pas le même nombre de points vous risquez d'avoir des surfaces bizarres. :p
La reconstruction vous permet aussi d'avoir une curve plus lisse, ce qui peut servir à la fois pour générer les surfaces, mais aussi pour créer un chemin.
Pour reconstruire une curve sélectionnez-la en Object Mode (la curve doit être de couleur verte), puis cliquez sur Edit Curve >> Rebuild Curve, dans ses options :

Image utilisateur

Le paramètre à retenir c'est « Number of Spans » qui indique le nombre de divisions de la curve.
Par défaut la valeur est à 4. Cette valeur est utile pour conserver une curve avec peu de courbures, car le fait d'avoir peu de span et donc peu d'Edit Point, cela enlève les détails de la curve et donc ses bosses.

Image utilisateur

Comme vous pouvez le voir la curve a un peu changé de forme, car le nombre de spans n'était pas assez élevé.

Bien, nos "Edit Points" sont disposés à distance égale, la curve n'est pas bosselée... de quoi générer une belle surface ou chemin. :D

Voyons maintenant comment gérer des surfaces à partir des curves. ^^


Générer des surfaces à l'aide de curves L'extrusion d'une curve

L'extrusion d'une curve

Edition de curves et reconstruction Générer des surfaces et conversion en polygones

L'extrusion par rapport à un chemin

Pour extruder à partir d'une ligne il nous faudra... une forme et une ligne ! >_
Comme pour l'extrusion simple, la forme ne doit pas nécessairement être fermée ou plate. Cependant, une forme plate est recommandée pour extruder à partir d'une ligne afin d'obtenir plus facilement le résultat désiré. ;)

Commençons dès à présent.
Tracez en vue de face une ligne et en vue de dessus une forme.

Pour extruder correctement il faut définir quel sera le profil (la forme à extruder le long du chemin) et le chemin. Pour ce faire, la première curve que vous sélectionnerez sera le profil, dans mon cas je sélectionne le cercle. Ensuite en maintenant enfoncé le bouton Shift du clavier sélectionnez le chemin.
Faites ensuite Surface >> Extrude et allez dans les paramètres.

Nous allons dans Style cochez Tube au lieu de Distance cela indiquera que nous voulons une extrusion sous forme de tube. :p

En dessous il y a At profile et At path. Cela indique à partir d'où vous voulez débuter l'extrusion.

Dans Pivot cochez Component cela évitera certains problèmes lors de l'extrusion, ainsi le profil suivra parfaitement la ligne.

Ensuite pour l'orientation cochez Path direction.

Voici la scène et les différents paramètres :

Image utilisateur

Une autre fonction importante est celle tout en bas : Output geometry. Elle indique si vous voulez que la géométrie se fasse en NURBS, en Polygons, en Subdiv ou en Bezier. Nous allons mettre NURBS.

Après le réglage de tous ces paramètres - j'espère que tout est bon - croisons les doigts (c'est plus compliqué à régler que l'extrusion d'une face d'un polygone le long d'une curve). :lol:
Cliquez sur Extrude...

Mais je ne comprends pas pourquoi mon profil est toujours là ? o_O

Il n'y a pas que le profil qui est conservé il y a aussi la curve.
Quand nous avions vu l'extrusion simple, la curve aussi était toujours là.

Si le profil reste, c'est pour deux raisons. La première, toute bête, c'est pour vous permettre de faire de nouvelles extrusions le long de curves.
Mais surtout pour la deuxième raison : toutes les extrusions qui seront faites à partir de ce profil prendront les mêmes paramètres de forme. Voilà un avantage des NURBS par rapport aux polygones, l'interaction.
Si je change par exemple l'échelle de mon profil, mon « tube » sera plus fin :

Image utilisateur

Je peux également modifier sa rotation (toutefois rappelez-vous, je vous ai dit qu'une curve plate est conseillée ;) ). Vous pouvez également modifier ses components ! La surface NURBS s'adaptera :D :

Image utilisateur

Et le chemin pourquoi reste-t-il ?

Le chemin interagit lui aussi avec la surface NURBS !
Pour le sélectionner, allez dans l'outliner ou bien esquissez un rectangle au-dessus de la surface NURBS, cela sélectionnera à la fois la curve et la surface NURBS, puis faites CTRL + clic gauche sur la surface NURBS pour la désélectionner.

Je vois le pivot, mais je ne vois pas la curve. :( Comment la voir ?

Passez tout simplement en mode wireframe avec la touche 4 du pavé numérique. ;)
Pour sélectionner les components de la curve n'essayez pas de faire un clic droit au-dessus de la curve, vous risqueriez de sélectionner les components de la surface NURBS. :p
Faites donc un clic droit à un endroit vide de la scène 3d. Passez par exemple en mode Edit Point et déplacez les EP :

Image utilisateur

La surface n'est plus aussi lisse, mais il vous suffit de reconstruire la curve et de refaire une extrusion.

L'extrusion par révolution

Faire une révolution c'est l'action d'extruder par rapport à un axe, donc en rotation. L'axe est le pivot, comme vous avez pu le voir pour la symétrie. ^^

Dans cet exemple vous allez réaliser un vase. Commencez par esquisser le profil du vase avec des EP ou CV, c'est comme vous voulez. Personnellement j'ai une préférence pour les EP car ça va plus vite de dessiner avec. ;)
Pour faire le profil ne dessinez qu'un côté du vase :

Image utilisateur

Regardez bien comment est fait le profil, vous remarquez que là où il y a le gizmo la forme n'est pas fermée. J'ai donc commencé l'esquisse au centre du monde et tracé l'extérieur du vase puis l'intérieur et j'ai amené le dernier point au-dessus du point de départ (avec la même valeur en X, il est donc snappé à la grille verticale).

Pour effectuer la révolution, faites Surfaces >> Revolve :

Voilà ce que l'on obtient :

Image utilisateur

Notez que dans l'outliner on voit toujours la curve qui a permis de faire l'extrusion. Vous pouvez ainsi arranger la forme du vase :) :

Image utilisateur

Voilà ce que donne le rendu ^^ :

Image utilisateur

Edition de curves et reconstruction Générer des surfaces et conversion en polygones

Générer des surfaces et conversion en polygones

L'extrusion d'une curve Différents types d'éclairages et configurations

Générer une surface

Birail sur 1 profil

Birail permet de faire l'extrusion d'une ou plusieurs curves (appelé « profil ») par rapport à deux curves servant de rails et que l'on appelle « rail ». :D
Le ou les profils devront impérativement être snappés aux rails, sans quoi aucune surface ne sera générée !
Les rails seront deux curves ayant une forme presque parallèle entre elles.

Commençons par tracer les rails, faites tout simplement deux curves côte à côte, vous pouvez les déformer.

Nous allons faire un Birail à partir d'un profil.
Pour ce faire, placez le profil et snappez-la aux rails en pressant la touche C lors de sa création. Je vais la snapper à l'extrémité des rails, mais vous n'êtes pas obligés de le faire pour générer une surface ;) :

Image utilisateur

Pour créer des bosses à la surface générée, déformez la curve, mais ne touchez pas aux components snappés aux rails !
... au moins, vous saurez que si la génération de la surface échoue, c'est parce que l'un des components n'est pas snappé. ;)

Une fois vos curves reconstruites nous sommes prêts pour effectuer le Birail. :)
Désélectionnez le(s) curve(s) en cliquant dans un endroit vide de la scène 3D.

Maintenant faites Surfaces -> Birail -> Birail 1 Tool.
La forme de la souris est alors modifiée. Cliquez en premier sur la curve à extruder puis sur les rails.
Le birail est automatiquement effectué :

Image utilisateur

Encore une fois, vous pouvez éditer les curves pour modifier la surface générée.

Image utilisateur

Birail sur 2 profils ou plus

Pour le birail par rapport à deux profils c'est exactement le même principe. Snappez votre deuxième profil à l'autre extrémité des rails.

Faites Surfaces -> Birail -> Birail 3+ Tool. Sélectionnez les profils puis pressez la touche Entrée, ensuite sélectionnez les deux rails.

Image utilisateur

Voici une fonction très sympa pour générer des surfaces. Personnellement c'est la fonction que j'utilise le plus parce qu'elle offre beaucoup de contrôle lors de la création d'une surface et permet de l'éditer faiblement. :)
Il existe d'autres fonctions de génération, mais font globalement la même chose.

Conversion en polygone

L'objectif est atteint, nous avons une surface NURBS. Vous pouvez continuer à modifier sa courbure en éditant ses curves. Quand vous aurez besoin de travailler et détailler votre surface NURBS il vous faudra la convertir en polygone.
Sélectionnez-la et allez dans Modify -> Convert -> NURBS to Polygons.
Dans les options je vous conseil de cocher "Quad" pour n'avoir que des faces à quatre côté (plus propre ^^ ) et Count pour limiter le nombre et les avoir de même taille. Entrez une petite valeur pour rester en low poly, par exemple 20 :

Image utilisateur

Plus qu'à convertir. Après la conversion j'ai caché la surface NURBS et la curve dans le menu "Show" de la vue 3D. Vous pouvez appliquer un smooth preview au polygone pour le lisser, il retrouvera alors exactement la forme de la surface NURBS. :D

Image utilisateur

Grâce au NURBS on a obtenu un polygone très propre, les faces sont toutes de la même taille. C'est tout l'intêret des NURBS dans la pratique, vous auriez du mal à obtenir un résultat comme celui-ci en déplaçant les vertices.

Vous savez tout ce qu'il y a à savoir sur la modélisation ! Surtout entrainez vous, faites des WIPs sur le forum c'est comme ça que vous progresserez. ;)

Éclairage, rendu et configuration des matériaux seront au programme du chapitre qui suit ! :D


L'extrusion d'une curve Différents types d'éclairages et configurations

Différents types d'éclairages et configurations

Générer des surfaces et conversion en polygones Les différentes sources lumineuses

// Expliquer Antialiasing
// Perte de l'éclairage Sun and Sky en vue de caméra
// ne pas expliquer Detph Map Shadow, inadapté pour MR

Comme vous avez pu le voir, ce chapitre est scindé en trois sous-parties : le « Lighting » (l'éclairage), le « Rendering »(le rendu) et le « Shading » (les matériaux). C'est voulu, ces trois sous-parties jouent un rôle commun :
les matériaux peuvent recevoir plus ou moins de lumière, refléter le décor. La propagation de la lumière peut être modifiée en touchant aux paramètres du moteur de rendu, etc.
Vous allez d'abord voir comment mettre en place l'éclairage, vous commencerez par voir les différentes lampes et leurs principaux paramètres.

Un bon éclairage est très important à prendre en compte pour bien exposer les éléments qui composent votre scène ainsi que pour la rendre plus attrayante et plus réaliste. Négliger cette partie du projet c'est aussi gâcher des heures de modélisation. L'éclairage doit mettre en valeur la modélisation, ajouter une ambiance à la scène.
Les débutants ne prennent pas le temps de travailler l'éclairage, il faut dire qu'il y a beaucoup de termes techniques : la caustic, les photons, le final gathering, High dynamic range imaging... Encore de nouveaux mots que vous devrez apprendre. :p

De plus, l'éclairage est difficile à mettre en place, l'ordinateur le calcule seulement lors du rendu.
Heureusement, Maya comme bon nombre d'autres logiciels de 3D, permet de prévisualiser ce que donnera l'éclairage en mauvaise qualité et sans les ombres. Il s'agit de la touche 7 du pavé numérique que je vous avais montré au début de ce tutoriel. Vous pouvez activer le mode « High Quality » si votre carte graphique vous le permet (et si vous avez bien les derniers drivers d'installés) pour avoir un éclairage plus réaliste dans la scène 3D.

Les différentes sources lumineuses

Différents types d'éclairages et configurations Positionner rapidement lampes et caméras

Maya vous propose un ensemble de types de lampes que l'on peut ranger en trois catégories :

Je ne vais pas encore vous parler du paramétrage du moteur de rendu en détail, vous allez d'abord voir toutes les lampes disponibles dans Maya. Ce n'est donc pas dans ce chapitre que vous réaliserez un éclairage indirect. On a quand même de quoi faire, vous allez voir comment éclairent les différentes lampes, comment changer leur intensité, la couleur qu'elles diffusent et obtenir des ombres.

Sur mes rendus il y a des ombres, vous verrez dans le troisième sous-chapitre comment les rendre apparentes. ;)

Créer une lampe

Commençons par la question toute bête : comment créer une lampe ?

Vous pouvez créer une lampe à partir du menu principal en faisant Create -> Lights -> la lampe désirée :

Image utilisateur

Ou sinon, vous pouvez créer une lampe à partir du Shelf en cliquant sur Rendering :

Image utilisateur

Comparaison des différentes lampes

J'ai effectué différents rendus de la même modélisation 3D (un hélix et un plan). Le rendu est fait avec Mental Ray, j'ai conservé les mêmes paramètres d'une lampe à l'autre.

Type de lampe

Spécificités

Rendu

Ambient Light

Image utilisateurImage utilisateurImage utilisateur

L'Ambient Light représentée par un soleil éclaire globalement toute la scène. Elle permet d'illuminer un environnement extérieur.

Image utilisateurImage utilisateur

Directional Light

Image utilisateurImage utilisateurImage utilisateur

La Directional Light n'a pas de point de départ donc peu importe l'endroit où vous la placez, seule son orientation compte. Cet éclairage est proche de l'éclairage émis par le soleil, il s'agit de la lampe qui convient le mieux pour les rendus extérieurs. Il est plus facile aussi de faire entrer la lumière dans une pièce en dirigeant l'éclairage vers une fenêtre. Les ombres sont souvent très contrastées avec ce type lampe.

Image utilisateurImage utilisateur

Point Light

Image utilisateurImage utilisateurImage utilisateur

Le Point Light éclaire de la même façon qu'une ampoule. La lumière se diffuse dans toutes les directions, mais à courte portée, vous pouvez voir que le décor à l'arrière est très sombre.

Image utilisateurImage utilisateur

Spot Light

Image utilisateurImage utilisateurImage utilisateur

Le Spot Light éclaire de la même façon qu'un projecteur.

Image utilisateurImage utilisateur

Area Light

Image utilisateurImage utilisateurImage utilisateur

L'éclairage de l'Area Light est très contrasté. Elle diffuse beaucoup de lumière. On les utilise pour éclairer une pièce en plaçant une aera light devant chaque fenêtre. l'éclairage est émis que dans une seule direction vérifiez où se situe le petit trait qui indique l'orientation.

Image utilisateurImage utilisateur

Volume Light

Image utilisateurImage utilisateurImage utilisateur

Le Volume Light ressemble au Point Light sauf que vous pouvez régler la porter de l'éclairage à partir d'une sphère qui l'englobe. Vous devrez faire varier l'échelle du Volume Light pour faire varier sa distance d'éclairage.

Image utilisateurImage utilisateur

Après ce petit aperçu des différentes lampes, vous allez apprendre à les paramétrer pour obtenir des rendus comme les miens. :)


Différents types d'éclairages et configurations Positionner rapidement lampes et caméras

Positionner rapidement lampes et caméras

Les différentes sources lumineuses Paramètres principaux

Comment placer rapidement une lampe directionnelle ? Comment éclairer toujours au même endroit peu importe le déplacement de la lampe ?

J'y viens tout de suite, mais d'abord, commençons par créer un spot en cliquant, je vous le rappelle, sur cette icône du Shelf.

Image utilisateur

qui se trouve dans l'onglet Rendering ou en faisant Create -> Lights -> Spot Light.

Utiliser un target (une cible)

Une fois notre spot créé, sélectionnez-le (normalement il est déjà sélectionné après sa création), et appuyez sur la touche T, le raccourcie du Show Manipulator Tool

Image utilisateur

dans le menu de gauche, cela fera apparaître un target (cible).
Si vous déplacez le spot, son orientation sera ajustée de façon à ce qu'il éclaire toujours le target. Et inversement, en déplaçant le target, le spot s'oriente tout seul :magicien: :

Image utilisateur

Voir au travers de la lampe sélectionnée

Image utilisateur

Le titre peut vous paraître étrange, je vous comprends. ^^ En 3D on peut utiliser n'importe quel objet en tant que caméra. Ça marche pour une lampe, mais aussi pour un polygone. L'intérêt est de placer rapidement un objet, ici le spot.

Sélectionnez le spot et faites Panels >> Look Through Selected (voir au travers de la sélection) :

Vous verrez un cercle apparaître, c'est le rayon du spot, donc la zone d'éclairage.
Déplacez-vous dans la vue 3D en vue du spot, j'ai fait en sorte d'avoir le centre du monde au centre de la vue, c'est juste un repère :

Image utilisateur

Retournez en vue de perspective en faisant Panels >> Perspective >> persp.
Le spot s'est bien déplacé au-dessus de la grille. Comme j'avais le centre du monde au centre de la vue du spot, on peut voir que le spot éclaire le centre :

Image utilisateur

Voilà deux petites astuces bien sympa pour vous aider au positionnement des directionnels : le target qui permet d'orienter la lampe à partir d'une cible et le positionnement en utilisant la lampe en tant que caméra. :)

Les bookmarks (marque-page)

Vous pourrez enregistrer un angle de vue grâce au bookmark et y revenir à tout moment. Ca vous permettra de sauvegarder de toujours garder le même angle de vue pour un rendu sans avoir à créer 50 caméras.

Pour faire un bookmark, allez dans le menu de la scène 3D, dans View -> Bookmarks -> Edit Bookmarks... . Nommez-le, par exemple "RenderView1", puis faites close. Pour le retrouverez dans View -> Bookmarks -> RenderView1. :)


Les différentes sources lumineuses Paramètres principaux

Paramètres principaux

Positionner rapidement lampes et caméras Les ombres

Je vais vous montrer les principaux paramètres de base de l'éclairage, c'est-à-dire la couleur et l'intensité de la lumière. Je vais partir de la source la plus commune, le Point Light. Comme vous le savez, vous trouverez tous les paramètres de l'objet sélectionné dans l'attribut Editor. On peut déjà voir les attributs les plus importants affichés en premier :

Image utilisateur

Pour changer la couleur de la lampe, cliquez sur le carré blanc près de Color, cela ouvrira le selecteur de couleur.
Cliquez dans le cadre à droite pour choisir la couleur, si vous avez déjà utilisez Paint ou autre logiciel similaire je ne vous apprends rien. ^^

Image utilisateur

Rendu

Rendu de l'éclairage

Nous allons faire un rapide rendu pour voir ce que ça donne. J'ai créé une sphère et un plan, le plan permettra dans le dernier sous-chapitre de travailler les ombres.
Cliquez sur le « Resolution gate », pour rappel il affiche les bordures de l'image au rendu. Il faut que ça deviennent une habitude de l'activer. :)

Image utilisateur

Mettez le moteur de rendu sur Mental Ray dans les options du rendu. Et dans Quality mettez le preset « Production: Fine Trace ».

Voilà le rendu :

Image utilisateur

Faire un rendu interactif

Le rendu interactif est un rendu qui se met à jour après chaque modification dans la scène. Si vous déplacez la sphère ou si vous modifiez un paramètre comme la couleur de la lampe, le rendu se mettra à jour.

Image utilisateur

Pour faire un rendu interactif rendez-vous dans la Render View, si la fenêtre n'est pas ouverte cliquez sur l'icône représentant un « clap » tout à gauche.

Sur la fenêtre rendu cliquez sur « IPR ».
Avec la souris esquissez la zone où le rendu interactif se fera, vous pouvez sélectionner toute la zone de rendu :

Image utilisateur
Image utilisateur

Le rendu est maintenant interactif. :)
Vous pouvez changer de preset de qualité si le rendu est trop long. Vous pouvez mettre sur « Draft » par exemple.

Conserver un rendu

Pour conserver un rendu afin d'effectuer des comparaisons, cliquez sur l'icone représentant un petit dossier vert (dans les anciens Maya c'est une petite flèche) :

Image utilisateur

Un curseur apparaîtra vous permettant de comparer deux rendus :

Image utilisateur

Pour l'inverse, pour enlever un rendu conservé cliquez sur la flèche pointant vers le haut.

Intensité de la lumière

Image utilisateur

Pour régler l'intensité de l'éclairage, vous faites varier la valeur Intensity. Par défaut c'est à 1.
Voici une animation vous montrant l'éclairage de 0.25 à 2 :

Image utilisateur

Positionner rapidement lampes et caméras Les ombres

Les ombres

Paramètres principaux L’éclairage Physically Based avec Mental Ray

Passons aux derniers paramètres importants, les ombres. Vous trouverez le paramètre Shadows dans toutes les lampes de Maya :

Image utilisateur

Depth Map Shadows

Il y a deux façons de générer des ombres, en utilisant une map, une image d'ombre projetée sur le sol et par lancer de rayon que nous verrons juste après. L'ombre par map projetée appelée "" « Depth Map Shadows » permet un rendu rapide, mais vous allez rapidement voir ses limites.
Cliquez sur « Use Depth Map Shadows ».
Juste en dessous vous avez la résolution. Je vous avais expliqué ce que c'était au début du tutoriel, il s'agit du nombre de pixels. Plus il y a de pixels moins l'ombre sera bruitée :

Image utilisateur

Voici un test de différentes résolutions, j'ai utilisé des multiples de 8 pour optimiser les calculs :

Image utilisateur

Flouter l'ombre avec Filter Size

Image utilisateur

Le Filter Size est un filtre qui va flouter l'ombre, inutile donc d'utiliser une résolution énorme.
Voici le Filter Size à l'action, la résolution est à 512 :

Image utilisateur

Ray Trace Shadows

Le Ray Trace Shadows augmente le temps de rendu, mais présente des avantages. Des rayons sont envoyés sur la sphère, ils peuvent la traverser et perdre de l'intensité ou encore être déviés. On obtient un éclairage bien plus réaliste quand la scène se complexifie.

Les options du Ray Trace Shadows se trouvent un peu plus bas dans les paramètres Shadows :

Image utilisateur

Faites varier la valeur de Light Radius pour modifier le flou. Plus la valeur est élevée plus le flou est important :

Image utilisateur

En dessous, le paramètre Shadow Rays (lancer de rayon) présente plusieurs avantages quand cette valeur est augmentée. Cette valeur améliore la qualité des ombres, permet de traverser des surfaces transparentes épaisses, enfin d'avoir plus de rebonds de la lumière.

Image utilisateur

Éviter l'effet granuler avec l'Anti Aliasing (AA)

Si l'ombre reste floue, vous pouvez modifier le paramètre d'Anti Aliasing (l'anticrénalage pour éviter l'effet escalier, on dit souvent AA c'est plus rapide que de dire « Anti Aliasing »). Vous trouverez ce paramètre dans les paramètres du rendu, dans l'onglet Quality. Vous verrez Raytrace / Scanline Quality, modifiez les deux valeurs Min Sample Level et Max Sample Level :

Image utilisateur

Voici plusieurs rendus avec différentes valeurs de Sample, j'ai laissé le Shadow Rays (lancer de rayon) à 10 et le Light Radius (le flou) à 1 :

Image utilisateur

J'ai pas trop compris ton histoire des rayons qui traversent la matière, tu peux me donner un exemple ?

Pas de problème, le zéro est roi. :p
Une manière simple de vous montrer comment les rayons traversent la matière et de la rendre transparente. Je ne vais pas vous expliquer encore comment rendre transparent un polygone, ce n'est pas l'objectif de ce chapitre, mais vous verrez ça très prochainement. ;)

J'ai conservé la même scène sauf que la sphère est maintenant transparente. Voici le rendu avec le « Depth Map Shadows », donc sans lancer de rayon, mais avec une map projetée :

Image utilisateur

Cette fois avec le « Ray Trace Shadows » :

Image utilisateur

L'ombre est différente avec le Ray Trace Shadows. Puisque nous avons une sphère transparente, les rayons la traversent facilement, c'est ce qui explique que l'ombre est moins marquée.
Aussi, vous pouvez voir sur le rendu du Ray Trace Shadow que la sphère a deux points lumineux, le premier à droite est l'éclairage direct de la lumière et l'autre est le rayon qui a traversé la sphère :

Image utilisateur

Je vous conseille de toujours utiliser le Ray Trace Shadows pour plus de réalisme. :)

Image utilisateur

Vous connaissez déjà l'essentiel de l'éclairage, il ne vous manque plus que la petite touche finale : l'éclairage indirect. Vous allez voir ça dans le troisième chapitre, avant nous allons voir les paramètres avancés des lampes pour vous faciliter leur positionnement, créer des lueurs (Glow), des « nuages lumineux » (halo) ou encore projeter une texture d'ombre ! :D


Paramètres principaux L’éclairage Physically Based avec Mental Ray

L’éclairage Physically Based avec Mental Ray

Les ombres Faire rebondir les rayons avec le Final Gathering

// différence entre Physically Based et Physically Correct
// Pour qu'une map hdri soit visible faire "5" pour passer en shading

Dans le monde réel, la lumière émise par une source rebondit sur les parois des objets et se « charge » de leurs couleurs.
Vous avez pu voir quelques spécificités de Mental Ray pour générer des ombres et pour que la lumière traverse la matière. Mental Ray est appelé raytracer (lanceur de rayon, on dit aussi « raytracing » pour lancer de rayons). Grossièrement, il ne fait que lancer des rayons dans tous les sens à partir de sources lumineuses (point light, directionnal, spot...). En touchant aux paramètres du moteur, il est possible de faire rebondir les rayons, et donc la lumière sur les surfaces.

Quelles incidences cela peut-il avoir sur nos rendus ?

L’éclairage est tout de suite plus réaliste, les couleurs de la scène aussi puisque les rayons se chargent des couleurs des surfaces sur lesquelles ils rebondissent.
Il est très facile, en faisant rebondir les rayons, d’illuminer une scène dans sa globalité et d’éviter d’avoir des ombres trop contrastées. C’est surtout très utile pour les rendus d’intérieur, où les rayons rebondissent sur les murs, le sol, le plafond et les éléments de la pièce. Cela permet d’obtenir un éclairage très complexe. :)

Mieux encore ! Pour que les rayons rebondissent dans la scène, il n’y a qu’une option à cocher dans les paramètres de Mental Ray : le Final Gathering ! :D

Faire rebondir les rayons avec le Final Gathering

L’éclairage Physically Based avec Mental Ray Créer un éclairage complexe et réaliste avec une map HDRI

Le Final Gathering, aussi appelé Final Gather ou « FG », est la technique la plus communément utilisée pour faire rebondir les rayons (parce qu’il en existe d’autres que vous verrez dans les chapitres à suivre ;) ).
Lorsque je vous avais montré comment créer un éclairage tout blanc pour le TP de la tuture, on avait activé le FG (rappel).

Puisque nous comptons faire rebondir les rayons, forcément, il faut que la scène comporte des parois. Pour cela, on peut faire un rendu à l’intérieur d’un cube :

Image utilisateur

On utilise aussi souvent un plan avec une série de edges extrudés au fond. La modélisation se fait en low poly et on ajoute des edges loops pour durcir les bords :

Image utilisateur

Pour l’instant, nous allons faire un rendu à l’intérieur du cube, ça permettra de mieux voir l’effet des rebonds de la lumière.
Je vais mettre un polygone dans mon cube, je vais garder la sphère puisqu’elle contient plus de faces que le cube, ça permettra de mieux voir l’éclairage dessus.
Je vais également ajouter un Point Light qui éclairera dans toutes les directions.

Image utilisateur

Mise en place d’une caméra

Pour garder le même angle de vue sur mes rendus, je vais ajouter une caméra. Pour cela, il suffit d’aller dans le shelf rendering et de cliquer sur la caméra :

Image utilisateur

Pour passer en vue de caméra, faites Panels >> Perspective >> Camera1 :

Image utilisateur

Affichez le « Resolution gate » (rappel) pour avoir les bordures :

Image utilisateur

Configuration de Mental Ray

Image utilisateur

Allez dans les options du moteur, choisissez Mental Ray comme moteur de rendu... en même temps, on n’a pas trop le choix si on veut faire rebondir les rayons. :p
Dans l’onglet « Quality » mettez « Production: Fine Trace ».

Dans les options du Point Light, activez les ombres. J’ai mis 20 en Light Radius pour avoir une ombre floutée et 10 en lancé de rayon pour l’avoir en assez bonne qualité.

Image utilisateur
Image utilisateur

Maintenant, nous allons faire un rendu uniquement pour voir. Nous n’avons pas activé le FG (Final Gathering), donc les rayons ne rebondiront pas et le rendu sera moche !
Ouvrez le Render View à partir de la status line comme nous l'avions fait dans le premier chapitre sur l'éclairage.

Il faut indiquer à Maya que nous voulons utiliser comme point de vue pour le rendu la caméra et non pas la vue de perspective (la vue de perspective est toujours la vue par défaut pour les rendus).

Image utilisateur

Et voilà notre rendu très... sombre ! Normal, puisque les rayons ne rebondissent pas. ;)

Image utilisateur

Activation du Final Gathering

Allez, on ne perd pas de temps, on active le Final Gathering cette fois. ^^ Il se trouve dans l'onglet « Indirect Lighting », ce qui parait évident puisque la lumière rebondit avec cette option pour créer un éclairage.

Image utilisateur

Eh voilà le nouveau rendu, c’est déjà un peu plus clair :

Image utilisateur

Mais c’est magique ce truc ? Peux-tu nous expliquer en détail comment ça marche ?

C’est tout bête. Notre lampe envoie de la lumière, comme nous avons un Point Light, elle en envoie dans toutes les directions. Quand un rayon touche une paroi, Mental Ray ajoute un point. On appel ça un « Final Gather Point » :

Image utilisateur

Chaque point renvoie aussi de la lumière dans toutes les directions :

Image utilisateur

De cette façon, des rayons de lumière atteignent des parois normalement ombrées qui n’étaient pas accessibles par les rayons de la lampe. Cela explique pourquoi dans l’ensemble toute la pièce s’éclaircit. :)

Émettre de la lumière à partir d'une surface

Le Final Gather présente un autre avantage, il permet de faire en sorte que les surfaces émettent de la lumière !
Je veux par exemple que mon plafond émette de la lumière, sélectionnez la face et dans le shelf, toujours dans l’onglet rendering, cliquez sur « Blinn » :

Image utilisateurVous pouvez aussi sélectionner le Blinn à partir du clic droit dans la scène.

Attends, là je ne te suis plus. C’est quoi le Blinn, c’est un truc pour faire de la lumière ?

Hum, on va dire que c’est presque ça. Le Blinn est un matériau, qu’on appelle aussi shader. On peut régler grâce à lui la manière de réagir à la lumière d’un polygone ou de faces. Par exemple, du métal reflète plus de lumière que du bois, eh bien le shader permet d’indiquer si votre polygone doit refléter comme du métal ou du bois. Si j’ai choisi le Blinn, c’est tout d’abord parce que c’est l’un des matériaux les plus répandus, il fonctionne avec tous les moteurs de rendu. C’est aussi parce qu’il permet d’émettre de la lumière ou encore de rendre un polygone réfléchissant comme un miroir.

On va donc indiquer que notre surface est de couleur blanche. Pour ça on clique sur le rectangle près de Color. C’est la même chose que pour indiquer la couleur de l’éclairage d’une lampe. ^^
J’ai choisi le blanc, pour émettre une lumière... blanche.
La seconde option que nous allons modifier est très importante. Elle s’appelle « Ambient Color », c’est l’intensité de la lumière diffusée, comme pour les lampes :

Image utilisateur

Faisons un rendu :

Image utilisateur

Ouais, c’est plus clair, mais qu’est-ce qui me prouve que c’est la face qui émet la lumière ? Les rayons lumineux émis par la lampe rebondissent sur une surface blanche donc c’est normal que la scène soit plus claire.

Je peux vous prouver que la surface émet bien de la lumière. On va carrément supprimer la lampe et enlever l’éclairage par défaut (l’éclairage que projette la caméra quand il n’y a pas de lampe) :

Image utilisateur

Je fais un rendu :

Image utilisateur

Oui, c’est sombre, mais on voit quelque chose. Donc la surface émet bien de la lumière. Il suffit juste d’augmenter l’Ambiant Color de la surface pour modifier l’intensité de l’éclairage.

...

Mince, j’ai paumé les options du shader Blinn ! >_
Bon, pas de panique, Maya offre un gestionnaire de shader appelé Hypershade. Pour l’ouvrir faites Window -> Rendering Editors -> Hypershade.

Ouf, sauvé ! Voilà notre shader Blinn, « blinn1 » pour être précis. :)

Image utilisateur

Cliquez dessus pour afficher les options dans l’attribute editor. Je vais entrer la valeur « 3 » manuellement parce que par défaut le curseur est limité entre 0 et 1 pour la puissance de l’Ambiant Color :

Image utilisateur

Voilà ce que j’obtiens au rendu :

Image utilisateur

Réglage du Final Gather

Image utilisateur

Ça peut paraître surprenant, mais les rebonds de la lumière sont paramétrables. :p
Rendez-vous dans les options du Final Gathering. La première option que l’on voit est « Accuracy » qui veut tout simplement dire « précision » en français.

J’ai fait différents rendus avec des valeurs d’Accuracy différentes. Je tiens à préciser que je n’ai pas touché aux autres paramètres du FG :

Image utilisateur

Vous pouvez voir que l’Accuracy enlève l’aspect « bruité » sur les murs. Plus c’est précis, plus c’est lisse.

L’option en dessous est « Point Density ». Elle modifie la densité des points : plus ils sont denses, plus ils deviennent petits :

Image utilisateur

Je suis monté jusqu’à 100, mais dans la pratique ça ne sert à rien. La valeur par défaut (« 1 ») est déjà très bien. Parce que tout simplement, même si vous avez un aspect bruité, le paramètre en dessous permet de corriger ça. Il crée des points d’interpolation, c’est-à-dire qu’il va créer automatiquement des points intermédiaires entre les points du FG, le rendu va donc beaucoup plus vite.

Image utilisateur

La valeur par défaut du Point Interpolation est de 10, vous pouvez monter à 50, les valeurs au-dessus ne servent presque à rien ; enfin si, à allonger le temps de rendu. :p

Enfin, le « Primary Diffuse Scale » modifie la luminosité de l’éclairage. C’est un moyen simple d’éclaircir ou d’assombrir un rendu.

Image utilisateur

Voilà l’impact sur le rendu :

Image utilisateur

Qui a éteint la lumière ?

Comme pour l’Ambiant Light, vous pouvez dépasser la limite de 1 maximum de spécifiant les valeurs de la couleurs.
J’ai exagéré l’éclairage pour vous montrer la différence. :p

Image utilisateur

Et en bonus, voici ce qui se serait passé sur le rendu de la tuture si nous n’avions pas activé le FG :

Image utilisateur

Maintenant, n’oubliez pas d’activer le FG tout le temps sur vos rendus. :D

Je vous ai montré qu’il était possible de diffuser de la lumière à partir d’une surface avec le FG. On peut se servir de ça pour créer un éclairage super complexe, c’est ce que nous allons voir dans la deuxième moitié de ce chapitre. ;)


L’éclairage Physically Based avec Mental Ray Créer un éclairage complexe et réaliste avec une map HDRI

Créer un éclairage complexe et réaliste avec une map HDRI

Faire rebondir les rayons avec le Final Gathering Éclaircir la scène avec le Global Illumination et le Final Gathering

Préparation

Nous allons combiner le FG avec une texture assez spéciale : une map HDRI (High Dynamic Range Imaging). Une map HDRI est tout simplement une texture que l’on place sur une sphère englobant toute la scène. Vous l’aurez compris, le FG permettra d’émettre de la lumière à partir de la texture, on pourra avoir en quelques clics un éclairage réaliste. :D

Tout d’abord, préparons la scène. Nous n’allons pas faire de rendu à l’intérieur d’un cube puisque j’aimerais que la map HDRI puisse tout bien éclairer. Je vais pour ce faire utiliser la technique du plan telle que je vous l’ai présentée en début de chapitre.
Je vais y ajouter une sphère et une caméra. Pour placer la caméra plus facilement, je lui mets une target avec la touche T, comme nous avions fait pour le spot light dans le chapitre précédent.

Image utilisateur

Voilà la scène en vue de dessus, de face, de côté et de caméra. Comme vous pouvez le voir, j’ai fait en sorte que dans la vue de caméra on ne voit pas de vide, le plan recouvre toute la zone de rendu :

Image utilisateur

Comme tout à l’heure, je règle la qualité sur « Production: Fine Trace ».
J’enlève les lampes par défaut de Maya (la map HDRI n’est pas considérée comme une lampe par Maya, parce que par défaut elle n’émet pas de lumière, elle peut servir à autre chose, c’est ce que vous allez voir plus bas ;) ).

Image utilisateur

Et surtout, n’oubliez pas de cocher le Final Gathering... vous ne l’aviez pas oublié, hein ? :D

Charger une map HDRI

Nous allons charger une map HDRI !

Charger une map HDRI ? Mais on n’en a même pas ?

Allez tout simplement sur Google Images et tapez « Paysages ». Vous pouvez faire des recherches plus précises en tapant par exemple « montagnes », « mer », « désert »... bref, vous savez utiliser un moteur de recherche, sinon vous ne seriez pas ici. :lol:

Vous trouverez aussi de très bonnes maps HDRI sur Openfootage.net.

J’ai trouvé un paysage sympa que voici :

Télécharger la map HDRI

Enregistrez l’image dans votre ordinateur. Moi, je ne vais pas m’embêter, je la nomme « Map HDRI ».
Maintenant je vais la charger, je clic sur « Create » près de « Image Based Lighting » :

Image utilisateur

Comme je vous l’avais dit, une sphère englobe toute la scène :

Image utilisateur

Dans l’Attribute Editor, chargez la map HDRI :

Image utilisateur

Vous allez voir la map s’appliquer sur la sphère géante. Orienter là de façon à ce que la zone sombre soit à l’arrière. Généralement, la zone sombre constitue les bords de l’image :

Image utilisateur

Comme je vous l’ai dit, par défaut la map HDRI n’émet pas de lumière, mais on a quand même quelques couleurs sur le rendu (j’ai fait un rendu à partir de la vue de caméra) :

Image utilisateur

La map permet aussi de faire refléter un décor sur les polygones. Nous allons affecter le Shader Blinn à notre sphère puisque par défaut, ce shader reflète l’environnement.
Sélectionnez la sphère et cliquez sur Blinn dans le shelf. Dans l’Attibute Editor, dans les paramètres du Blinn, cliquez sur le rectangle près de Color et choisissez une couleur assez sombre (si elle est trop claire, vous verrez mal ce qui est réfléchi sur la sphère ;) ). Voici une image montrant étape par étape ce que vous devez faire :

Image utilisateur

Faites maintenant un rendu :

Image utilisateur

Notre map HDRI est bien présente puisque les polygones peuvent la refléter. :)

Émettre de la lumière avec la map HDRI

Comment puis-je revenir dans les paramètres de la map HDRI ?

Cliquez sur la sphère géante dans la scène ou allez dans les paramètres du rendu, cliquez sur la petite flèche près de « Image Based Lighting » :

Image utilisateur

Dans l’Attribute Editor, vous verrez alors les paramètres de la map HDRI réapparaître. Cliquez sur Emit Light pour que la map émette de la lumière.

Image utilisateur

Je vous ai fait un rendu avec l’Emit Light activé, mais ne le faites pas, il m’a fallu 40 minutes pour le faire. :-°
Je vais vous montrer plus bas comment réduire la durée du rendu :

Image utilisateur
Image utilisateur

Quality U et V permettent de régler une résolution de lancer de rayon. La valeur 256 par défaut projette 256 rayons à distance égale sur la map HDRI. Les rayons se chargent de la couleur de la map.
Voici un rendu avec différentes résolutions de map HDRI :

Image utilisateur

Vous remarquerez que plus la résolution est élevée, plus la scène est éclairée.
On utilise des multiples de 8 comme résolution :
8*8 ; 16*16 ; 32*32 ; 64*64 ; 128*128 ; 256*256.

Je vous conseille le 64*64 parce que les valeurs en dessous font apparaître des lignes qui gâchent le rendu.

Voilà, c’est quasiment tout ce qu’il faut savoir pour le HDRI. :)

Modifier l’intensité de l’éclairage

Il y a une option utile en dessous, pour ajuster l’intensité de l’éclairage. Par défaut, l’éclairage est réglé selon la clarté de la map, ce qui est très bien pour intégrer un polygone dans un décor.
Pour modifier l’intensité de l’éclairage, cliquez sur « Adjust Light Emission Color Effects » et déplacez le curseur de « Color Gain ». Je l’ai déplacé vers la gauche donc cela assombrit le rendu :

Image utilisateur

Le rendu est assombri :

Image utilisateur

Cliquez sur le rectangle de Color Gain pour régler avec plus de précision sa valeur. Je mets « 2 » pour éclaircir la scène :

Image utilisateur

Et voilà un beau rendu :) :

Image utilisateur

Bon, on va se quitter sur une dernière astuce et après je vous laisse vous amuser avec le FG et le HDRI. ^^

Montrer ou cacher la map HDRI au rendu

Il est possible de cacher la map HDRI mais que celle-ci éclaire toujours la scène.
Pour commencer, nous allons enlever le plan pour afficher la map HDRI au rendu. Je ne vais pas le supprimer, je vais le cacher dans un calque :

Image utilisateur

Je fais un rendu :

Image utilisateur

Comme prévu, on voit le plan de fond. Maintenant, pour le cacher, il suffit de cliquer dans les options de la map HDRI sur Render Stats >> Primary Visibility :

Image utilisateur

Si je refais un rendu, la map HDRI a disparu, mais elle éclaire toujours la scène :

Image utilisateur

Vous pouvez aussi exporter directement le rendu en PNG, ça fait disparaître le fond :

Image utilisateur

Mais toutes tes images sont en PNG dans ton tutoriel, comment as-tu fait pour faire apparaitre la map HDRI sur tes images ?

Vous êtes curieux. ^^
Eh bien c’est simple, pour garder le fond, j’exporte en format BMP (et non pas en JPG, sinon ça compresse l’image), puis je convertis l’image en PNG en faisant Fichier >> Enregistrer sous... sur Paint.


Faire rebondir les rayons avec le Final Gathering Éclaircir la scène avec le Global Illumination et le Final Gathering

Éclaircir la scène avec le Global Illumination et le Final Gathering

Créer un éclairage complexe et réaliste avec une map HDRI Techniques d'éclairage indirect

Le fonctionnement du Global Illumination est simple. Des rayons sont émis d'une source lumineuse et à chaque zone d'impact des rayons sur les parois, un cercle clair apparait. En combinant ces cercles à l'éclairage réaliste du FG, on peut jouer sur la clarté de la scène. :)
Ces rayons qui rebondissent et qui font apparaitre des zones d'impact se nomment des « photons ».

J'ai fait une scène très simple, très semblable à celle que vous aviez faite dans le sous-chapitre sur le FG. Pour que l'éclairage à l'intérieur du cube soit plus contrasté, j'ai placé la source lumineuse à l'extérieur. On aura donc une zone ombrée et une éclairée :

Image utilisateur

On remet les paramètres de rendu habituels, à savoir le moteur de rendu sur Mental Ray avec le preset sur "Production: Fine Trace".
Dans les propriétés du Point Light, activez le "Ray Trace Shadows" et, comme nous l'avions fait, mettez le Light Radius à 20 et le Shadow Rays à 10. N'activez pas le FG, je vais d'abord vous montrer les changements qu'apporte le GI seul sur l'éclairage. ^^

Et un petit coup de rendu :

Image utilisateur

Le rendu est sombre. Pour corriger ça, on aurait pu tout bêtement modifier l'intensité de l'éclairage de la lampe ou encore augmenter la puissance du Primary Diffuse Scale des paramètres du FG.

Alors, pourquoi utiliser le Global Illumination (GI) ?

Comme je vous l'ai dit, le GI envoie des rayons qui rebondissent sur les surfaces où chaque impact forme des cercles. En combinant le GI avec le FG, les cercles viennent ajouter des détails à l'éclairage et de la clarté.

Pour activer le Global Illumination, allez dans l'onglet Indirect Lighting (vous le saviez de toute façon :D ) :

Image utilisateur

Ce n'est pas fini ; pour que le Global Illumination se fasse, il vous faut activer la propriété "Emit Photons" qui se trouve dans les paramètres de la lampe. Cliquez sur mental ray >> Caustic and Global Illumination >> Emit Photons :

Image utilisateur

Faites un nouveau rendu avec cette fois le GI :

Image utilisateur

Si on compare ce rendu avec le précédent sans le GI, on voit que le nouveau est légèrement plus clair :

Image utilisateur
Image utilisateur

Pour accentuer la luminosité, il vous faut modifier la valeur "Photon Intensity" dans les paramètres de la lampe.
J'ai fait différents rendus en ajoutant +8000 au Photon Intensity entre chaque rendu :

Image utilisateur

C'est ce paramètre qui permet de modifier la clarté de l'éclairage. C'est le plus important à retenir pour le GI. ;)

Image utilisateur

En dessous vous trouverez le Global Illum Photons. Il indique le nombre de photons envoyés et donc le nombre d'impacts sur les parois.

Voici différents rendus avec le Global Illum Photons incrémenté de 10 000 entre chaque rendu (j'ai laissé le Photon Intensity à 32000 pour que les impacts soient plus visibles) :

Image utilisateur

Le rendu peut-être quelque peu bruité (m'enfin, si vous le combinez au FG le bruit sera atténué).
Vous pouvez modifier la valeur Radius pour changer la taille des cercles aux impacts et modifier l'éclairage.

Image utilisateur

Et donc, voilà différentes valeurs du radius. Je l'ai monté jusqu'à 1, les valeurs au-dessus ne servent pas à grand-chose. J'ai encore une fois laissé le Photon Intensity à 32000 pour que les cercles soient bien visibles.

Image utilisateur

Plus le radius est bas, plus les points sont clairs. Le radius à 0 est un peu spécial, c'est la valeur par défaut. C'est également en quelque sorte la valeur recommandée, elle équivaut à peu près au radius à 0.6 :

Image utilisateur

Combiner le Global Illumination avec le Final Gathering

Il vous suffit d'activer le FG pour le combiner au GI. J'ai gardé tous les paramètres par défaut du FG et GI sauf pour le Photon Intensity que j'ai mis à 100 000 pour éclaircir tout ça (ce paramètre se trouve dans les attributs de la lampe). ;)

Image utilisateur

Le FG + GI, voilà une technique utile pour améliorer la clarté de l'éclairage sans avoir à faire de retouches dans Photoshop et compagnie. :)
Nous allons voir maintenant l'Irradiance Particles et les Importons qui sont une alternative au FG + GI.

En voilà un long chapitre. Vous allez voir, vous n’allez plus pouvoir vous passer de ces techniques de rendu. :)
Le Final Gathering, que j’appelle FG, permet de faire rebondir les rayons sur les parois, qui se chargent des couleurs. Il permet aussi d’utiliser des surfaces comme source lumineuse. On s’est servi de cette faculté pour créer un éclairage complexe à partir d’une map HDRI, qui est tout simplement une texture appliquée à une sphère géante qui englobe toute la scène.

Je pense qu’après tout ce que vous avez lu et vu sur le rendu, il serait temps d'utiliser des techniques d'éclairage.
Donc dans le prochain chapitre, vous à configurer un éclairage d'intérieur, simuler un éclairage studio, etc. .


Créer un éclairage complexe et réaliste avec une map HDRI Techniques d'éclairage indirect

Techniques d'éclairage indirect

Éclaircir la scène avec le Global Illumination et le Final Gathering Eclairage studio/Three Point Lighting

// Problème avec le chapitre caustique, la source lumineuse doit avoir une dimension physique
// pipette
// Image plane visible au rendu que dans la vue où on l'a importé
// Afficher le même fond d'une caméra à une autre
// nous verrons plus loin l'incrusting avec le tracking pour intégrer des éléments dans une vidéo
// Technique d'éclairage complexe
// Cast shadow

Pour qu'une map hdri soit visible faire "5" pour passer en shading

Après avoir passé du temps à traficoter Mental Ray passons à quelque chose de concret.

Nous allons voir ici des techniques de rendus pour simuler un éclairage en studio, illuminer une pièce, ajouter des effets de caustique, n'afficher que les ombres aux rendus (idéal dans les WIPs) et l'incrusting ! Pas mal de bons trucs en somme. :D

Eclairage studio/Three Point Lighting

Techniques d'éclairage indirect Eclairage d'intérieur

L'éclairage studio aussi appelé « three point light » (car on utilise trois sources lumineuses) permet d'effectuer un rendu final d'un objet sans avoir à modéliser de décor.
Il se compose toujours de la même façon, une lampe principale qui n'est pas bien loin de la caméra. Une secondaire qui permet d'éclairer l'autre coté du polygone et une à l'arrière qui permettra d'éclairer les bordures. Toutes trois sont des spotlight, mais vous pouvez aussi utiliser des point lights. ;)

Image utilisateur

J'ai appliqué à la sphère un shader de mental ray "mi_car_paint_phen", très brillant qui simule la carrosserie de voiture pour que vous puissiez bien voir l'éclairage. :)
J'ai ajouté un plan qui s'incline comme nous l'avions vu dans le chapitre juste avant.
Voici ce que me donne le rendu :

Image utilisateur

La marque de l'éclairage sur le sol des spotlights est trop contrastée par défaut. Dans les options de chacune des lampes, cochez "Area Light". Ça fera apparaitre une petite area light à la base des spotlight pour avoir un éclairage moins marqué.

Image utilisateur

Et le rendu, notez que cette technique cache les ombres vu qu'on éclaire de tous les côtés. ^^

Image utilisateur

Techniques d'éclairage indirect Eclairage d'intérieur

Eclairage d'intérieur

Eclairage studio/Three Point Lighting La caustique

La principale difficulté que l'on rencontre avec l'éclairage d'intérieur c'est de faire rentrer suffisamment de lumière par les fenêtres afin d'illuminer toute une pièce.
Il va nous falloir activer le Final Gathering pour faire rebondir la lumière pour mieux éclaircir et disposer les lampes d'une certaine façon. :)

Avant de commencer, il est très important que votre scène soit à la bonne échelle, l'éclairage ne se fera pas correctement sinon. Vous devez aller dans les options de New Scene et indiquer que vous travaillez sur « meter ».

Pour faire la pièce, nous allons partir d'un pavé en prenant des dimensions convenables (pas une pièce qui fait des centaines de mètres de longueur).
Tous les paramètres que vous indiquez dans le channel box seront des mètres. J'ai créé une pièce de 10 et 7 mètres avec une hauteur de 3.

Image utilisateur

Faites quelques splits pour créer les fenêtres. Supprimez les faces qui forment les fenêtres et extrudées des edges vers l'extérieur :

Image utilisateur

Ajoutez un sun and sky, orientez-le de façon à se que la lumière entre dans la pièce :

Image utilisateur

Avant de continuer à ajouter des lampes, j'aimerai vous montrer ce que ça donne pour le moment. Passez en Preset « Preview : Final Gather » et faites un rendu :

Image utilisateur

C'est très, très sombre, mais le sun and sky va nous permettre de faire apparaitre la silhouette des fenêtres au sol et d'obtenir une petite illumination de la pièce (et d'avoir un petit décor à l'extérieur ^^ ).
Pour éclaircir la scène, nous allons ajouter une area light sur toute une fenêtre. Ça va nous permettre de faire entrer un maximum de lumière. :)
Pour l'instant ne créer qu'une area sur une seule fenêtre, nous allons la paramétrer.

Image utilisateur

En lançant le rendu, la pièce devient légèrement plus claire, mais c'est presque imperceptible. En faite l'area light à du mal à se propager par défaut, il faut changer une option pour ça.

Image utilisateur

L'option en question c'est d'ajouter des decay, des éclats de lumière dans toute la pièce. :p
En gros on éparpille des morceaux de lumière, imaginez lancer quelque chose et que chaque éclat formera un point lumineux. ^^

Image utilisateur

Il nous faut maintenant changer l'intensité et mettre 1000 pour avoir quelque chose de visibles.

Image utilisateur

Maitnenant que nous avons de petits éclats de lumière éparpillée, cliquez plus bas dans les options de l'area light sur Light Shape. Cela permettra en quelque sorte "d'interpoler" les points lumineux entre eux. J'ai passé le High Samples à 64 (il était à 8) pour avoir une meilleure interpolation entre chaque éclat lumineux et éviter l'aspect "bruité".

Image utilisateur

Le rendu est déjà beaucoup plus propre et la scène commence à être bien éclairée. :)

Image utilisateur

Dupliquez l'area light pour émettre de la lumière à partir de l'autre fenêtre. C'est déjà plus clair :

Image utilisateur
Image utilisateur

Vous pouvez ajuster l'intensité des area light pour plus ou moins éclairer la pièce. Restez entre 0 et 5000, on va dire que ce sont les extrêmes.
Pour l'instant on ne voit presque rien de la pièce, le champ de vision est trop réduit on voit à moitié la fenêtre de gauche. Pour changer ça, cliquez sur l'icône "Camera Attribute Editor" au dessus de la scène 3D et changez la valeur de "Angle of View". J'ai mis 90°.

Image utilisateur

J'ai mis les deux areas sur 3000 avec le render "Production: Fine Trace" et le Final Gather activé.

Image utilisateur

À vous d'aménager l'intérieur ! :)


Eclairage studio/Three Point Lighting La caustique

La caustique

Eclairage d'intérieur L'Ambient Occlusion

La caustique c'est un effet qui se produit quand la lumière traverse de la matière transparente. Par exemple pour un verre on verra apparaitre sa silhouette au sol. La lumière traverse la matière ; c'est ce qui provoque cet effet, que nous allons reproduire en touchant aux paramètres de Mental Ray et du shader. :)

Image utilisateur

J'ai créé une petite scène contenant une helix en son centre, un plan sur lequel sera visible la caustique et une lampe qui est un simple « point light ».

Image utilisateur
Image utilisateur

Passez en preset « Preview: Caustics » cela cochera automatiquement le paramètre « Caustics » dans l'onglet « Indirect Lighting ».

Image utilisateur

Pour les paramètres du Point Light, allez dans Mental ray -> Caustic and Global Illumination et cochez « Emit Photons ».

Image utilisateur

Pour l'helix nous allons lui appliquer un shader de verre précréé de Mental Ray. Assignez-lui le shader « Mia_material » et mettez le preset « GlassPhysical ».

Le paramètre le plus important, celui qui indiquera le comportement de la caustique est Index of Refraction (indice de réfraction) que vous trouverez dans les paramètre de presque tout les shaders. Le preset du verre nous à mis une refraction de 1.5. On utilise 1 pour les objets ordinaire sans refraction, 1.33 pour l'eau et 1.5 pour le verre.

Image utilisateur

Voici se que donne le rendu :

Image utilisateur

L'effet de caustique est flou et pas très visible au sol, c'est tout simplement parce qu'il n'y a pas assez de photons emits. Il n'y en a que 10k par défaut. Passez la valeur à 100k photons :

Image utilisateur

L'effet des déjà plus détaillés est visible. Vous pouvez encore augmenter le nombre de photons si vous avez un PC de guerre ! :pirate:

Image utilisateur

Il reste un dernier problème à régler. Les rayons de lumière ne traversent pas toutes les surfaces de l'helix, par défaut ils en traversent deux.
Bon je crois que y a besoin d'une petite explication. :p

Notre rayon oblique peut traverser quatre surfaces comme vous pouvez le voir sur ce schéma. Il en traverse six si le rayon est à la verticale.

Image utilisateur

Dans les options de Mental Ray, dans Quality mettez la Reflection et Refraction à 4 pour les quatre surfaces traversées.

Image utilisateur

Voici donc notre rendu final avec la lumière qui traverse toutes les surfaces :

Image utilisateur

Eclairage d'intérieur L'Ambient Occlusion

L'Ambient Occlusion

La caustique Incrusting

Le rendu Ambiant Occlusion (AO) est un peu spécial puisqu'il n'affiche que les ombres de votre scène. L'intérêt me diriez vous ?
Présenter une modélisation en cours d'avancement quand les shaders n'ont pas encore était créé ou bien séparer les ombres dans se rendu pour pouvoir ensuite l'affiner avec un logiciel de compositing (Maya Composite par exemple). Nous verrons dans le chapitre suivant le compositing. :)

Je garde la même scène que tout à l'heure, mais avec les paramètres et shader par défaut (un lambert pour l'helix et le plan) :

Image utilisateur

Première chose à faire, activez les ombres. L'AO n'affiche que ça.

Image utilisateur

Dans les options de mental ray mettez le preset sur "Production : Fine Trace" et activez « ambiant occlusion » en bas de l'onglet « indirect lighting ».

Image utilisateur

Maintenant que c'est activé, il va nous a falloir découper dans le rendu dans une "pass". C'est une image qui ne contient qu'un seul type d'information, l'ambiant occlusion pour les ombres, specular pour les brillances, reflectivity pour les reflets, etc. . On verras tout ça dans le prochain chapitre puisque nous ferons du compositing. ^^
Allez dans l'onglet "Passes" et cliquez sur le clap à droite. Une fenêtre s'ouvrira vous demandant les passes à rendre. Ne cochez que l'ambiant occlusion, le reste nous le verrons plus tard. ;)
Pour valider cliquez sur « Create and Close ».

Image utilisateur

Cliquez ensuite sur le clap avec le petit symbole "ok" pour activer la pass :

Image utilisateur

Plus qu'à lancer le rendu. Un rendu normal va se faire en prenant en compte les shaders, etc. mais Maya va séparer les informations d'ombres dans une pass. Pour afficher la pass faites File -> Load Render Pass -> AO :

Image utilisateur

Une fenêtre s'ouvrira contenant uniquement les informations d'ombres de la scène, que vous pourrez ensuite sauvegarder. :)

Image utilisateur

Il n'y a plus ensuite qu'à montrer vos créations en cours de modélisation ou d'utiliser la pass pour arranger l'ombre dans la scène ; chose que nous allons voir dans quelques minutes. :D


La caustique Incrusting

Incrusting

L'Ambient Occlusion TP : un échiquier

L'incrusting ou incrustation en français est une technique qui permet d'intégrer ses modélisations 3D à un décor. Il faudra pour ça faire attention à la perspective, à l'éclairage et aux ombres.

Je vais vous montrer comment incruster un bonhomme de neige dans un décor enneigé. Prenez ce Paysage et importez-le dans la vue persp. Orientez ensuite la vue pour placer la grille dans la bonne perspective :

Image utilisateur

Faites un bookmark pour enregistrer la vue, en allant au dessus de la scène 3D dans View -> Bookmarks -> Edit Bookmarks... . Cette vue nous allons la conserver pour faire nos rendus.
J'ai modélisé un bonhomme de neige, pour les couleurs prenez soin de toute les récupérer sur le paysage avec la pipette. Pour la brillance de la neige (specular color) j'ai récupéré la couleur jaune de la neige.

Image utilisateur

Revenez sur la vue en bookmark et placez le bonhomme de neige. Pour la perspective, regardez où est située la base d'un arbre, si le bonhomme se trouve derrière la base il devra être caché par les feuilles, ça complique un peu l'incrusting. Donc faite attention à se que le bonhomme de neige ne soit caché par aucun élément du décor. ;)

Image utilisateur

Maintenant pour l'éclairage c'est assez simple, vous importer se même paysage en temps que map hdri. Mettez le paysage de la vue persp dans un calque pour pouvoir voir l'hdri dans la scène. Vous devrez lui faire faire un rotation pour placer le soleil à la même position que pour l'image de l'incrusting, juste à gauche du bonhomme :

Image utilisateur

Cochez Emit Light dans les options de la map hdri (c'est un peu le but de sa création :p ), et baissez la valeur de Quality UV, j'ai mis 64 comme je vous avait conseillé.
Dans les presets de Mental Ray passez en « Production: Fine Trace » et activez le Final Gather.

Le rendu :

Image utilisateur

Il ne nous manque plus que les ombres, L'éclairage est parfait ! :D
Mais avant il va nous falloir avoir les bonnes proportions de l'image de fond, agrandissez là pour qu'elle soit plus grande que la fenêtre de rendu. Déplacez le bonhomme de neige si ça entraine des problèmes de perspective :

Image utilisateur

Pour les ombres, faites un plan et appliquez-lui le shader "Use background". C'est un shader transparent qui ne reçoit que les ombres et optionnellement la reflectivity. D'ailleurs, mettez cette dernière à 0, la neige n'est pas réfléchissante. ^^
Dans la scène il apparaitra en vert.

Image utilisateur

Et voilà le rendu :

Image utilisateur

Là encore, c'était facile puisque nous avions juste besoin d'un plan pour le sol, mais parfois l'ombre doit être projeté sur un mur, des marches, pentes, etc. qu'il faut remodéliser. :-°

Que de techniques pour rendre vos scènes toujours plus belles. :)
Avec ça vous aurez de quoi configurer l'éclairage dans tout les types de situations.

Vous savez quasiment tout se qu'il y a à savoir sur l'éclairage indirect, dans le prochain chapitre nous allons voir le rendu par pass et le compositing pour retoucher vos rendus et leur donner une vrai ambiance ! :D


L'Ambient Occlusion TP : un échiquier

TP : un échiquier

Incrusting Modélisation de l’échiquier

Vous avez déjà lu trois chapitres sur le rendu, il est temps pour vous de faire une petite pause et de mettre en pratique ce que vous avez appris jusque là, en faisant un TP. :)
Vous allez apprendre à réaliser un échiquier, donc il y aura de la modélisation low poly, ça vous permettra de vous entraîner un peu. Ensuite, vous mettrez en place l’éclairage à partir d’une map HDRI et du Final Gathering et vous utiliserez le shader Blinn pour mettre un peu de couleur à l’ensemble. ^^

Commençons par la modélisation de l’échiquier, et plus précisément du pion.

Modélisation de l’échiquier

TP : un échiquier Application des shaders et textures

Mise à l’échelle

Nous allons mettre l’échelle de la scène en centimètres pour avoir des dimensions correctes de l’échiquier.
Par défaut, Maya est réglé en centimètres, mais vérifiez quand même les propriétés en allant dans les options de « New Scene » :

Image utilisateur

Dans « Default Working Units », « Linear » doit être sélectionné sur « centimeter ». Si ce n’est pas le cas, mettez-le et n’oubliez pas de valider ensuite en cliquant sur « New ». ;)

Image utilisateur

Modélisation du pion

Nous allons commencer par créer la forme générale du pion en low poly. Pour ça, j’utilise un cylindre avec 8 subdivisions. Je lui ai mis 2 en height, donc il fait 2 cm de hauteur et 1 en radius pour 1 cm de diamètre :

Image utilisateur

Mon cylindre est snappé au centre de la grille.

Supprimez les edges formant un X à partir de la vue de dessus, on n’en a pas besoin :

Image utilisateur

Supprimez les faces en dessous puisqu’elles sont cachées. De plus, ça durcira les angles quand nous aurons besoin de faire un Smooth Preview (c’est toujours mieux que d’ajouter des edges loops) :

Image utilisateur

Pour ajouter des détails à notre pion, nous allons ajouter des edges loops à plusieurs endroits. Faites-en quatre en bas du cylindre, comme ceci :

Image utilisateur

Sélectionnez les trois edges loops comme ci-dessous et faites un scale en lockant l’axe Y (touche Ctrl + clic gauche) :

Image utilisateur

Ajoutez quatre edges loops, regroupez-les par deux :

Image utilisateur

Sélectionnez les deux vers l’intérieur et faites à nouveau un scale toujours en lockant l’axe des Y. Cette fois, faites un agrandissement :

Image utilisateur

Nous allons donner une forme sphérique la tête du pion. Pour ça, ajoutez un edge loop au milieu :

Image utilisateur

Faites un scale de l’edge loop d’en haut et de celui du bas. J’ai sélectionné les deux et j’ai locké l’axe Y pour faire les deux en même temps :

Image utilisateur

Éditez les vertices du pion pour que le haut soit moins « écrasé » :

Image utilisateur

La forme générale ne me convient pas, je vais faire un scale de tout le pion en lockant l’axe Y pour qu’il garde 2 cm de hauteur :

Image utilisateur

Ajoutez un edge loop sur la tige et modifiez son diamètre :

Image utilisateur

Voilà ce que donne le pion en Smooth Preview :

Image utilisateur

Il ne nous reste plus qu’à finaliser le pion... eh oui, déjà. :D
Pour durcir les angles, ajoutez des edges loops à certains endroits. J’en ai profité pour corriger un peu la forme du pion :

Image utilisateur

Modélisation du plateau

Pour modéliser le plateau, ce sera beaucoup plus simple (déjà que le pion était simple à faire... :p ). Faites un plan en 30*30 cm et snappez-le au centre du monde :

Image utilisateur

Pour faire les bordures, ça se complique légèrement. Faites un pavé que vous snappez au bord du plan (il fait donc 30 cm de long) et éditez les vertices pour modifier les bords :

Image utilisateur

Dupliquez la bordure. Pour vous faciliter la tâche, snappez le pivot dans un coin et faites une rotation à 90 ° par rapport à l’axe Y. Après, snappez à la grille :

Image utilisateur

...

Quoi, on a déjà fini ?

Oui, pas besoin d’aller plus loin, on va surtout travailler le rendu et les shaders. :D


TP : un échiquier Application des shaders et textures

Application des shaders et textures

Modélisation de l’échiquier Rendu de la scène et DoF (flou)

C’est quoi cet échiquier ? Il n’y a qu’un pion dessus ! :-°

Je préfère d’abord qu’on fasse apparaître le damier (les cases) sur l’échiquier avant de les placer, ce sera plus facile. ^^
Nous allons appliquer un shader Blinn au plan et charger une texture à damier :

Image utilisateur

Mais attends, pourquoi cette fois il y a peu de shaders ? Dans le chapitre précédent, le menu était énorme.

(Rappel.)

Parce que nous n’avons pas sélectionné Mental Ray comme moteur de rendu (par défaut, c’est Maya Software qui est sélectionné), vous voyez la liste des shaders universels qui fonctionnent sur tous les moteurs de rendu. Il suffit d’activer Mental Ray pour en avoir plus.
De toute façon, pour l’instant nous ne travaillons qu’avec le shader Blinn, qui fonctionne sur tous les moteurs de rendu. :)

Quand vous serez dans le paramètre du Blinn, cliquez sur la case à droite de Color :

Image utilisateur

Dans la nouvelle fenêtre qui s’ouvrira, on vous proposera des textures générées, telles que le bruit (noise), un dégradé de couleur (ramp), et même une texture à damier (checker). Nous n’allons pas utiliser celle-là, elle est peu détaillée et elle ne sert pas vraiment à texturer (je vous en reparlerai dans la partie sur le texturing).
Vous allez sélectionner « File » pour ouvrir une image comme texture :) :

Image utilisateur

Et voilà la texture (réalisée par Carma001) :

Télécharger la texture à damier.

Comme pour charger la map HDRI, vous avez juste à cliquer sur l’icône représentant un dossier à droite de « Image name » :

Image utilisateur

Voilà notre damier appliqué au plan. Il faut presser la touche 6 du pavé numérique pour le faire apparaître. ;)

Image utilisateur

Placez le pion sur une des cases, vers le centre du plateau, parce que nous allons faire un gros plan dessus sur le rendu. Si la grille vous gène, virez-la. :pirate:

Image utilisateur

Une dernière chose pour le damier, réduisez la reflectivity du shader, je l’ai mise à 0.1 au lieu de 0.5.

Image utilisateur

Appliquez un shader Blinn pour les bordures. Je vais les faire marron, vous pouvez les faire beiges (tant que ça reste à peu près aux couleurs du bois ^^ ). Je mets la reflectivity à 0 :

Image utilisateur

Maintenant que le plateau est prêt, dupliquez le pion et placez-le à plusieurs endroits. J’ai mis un pion renversé en faisant un rotate avec le pivot placé en bas du pion :

Image utilisateur

Mettez le pion renversé et le pion au centre de la même couleur. Ça va permettre de montrer que le pion central est le dernier restant de cette manche. :p

Image utilisateur

Renommez le shader « beige » (sauf si vous avez choisi une autre couleur ^^ ) :

Image utilisateur

Pour les autres pions, je vais leur affecter une couleur sombre, du marron. Je renomme aussi le shader « marron » :

Image utilisateur

On a presque fini. :D
Il faut maintenant ajouter une caméra pour avoir un angle de vue pour le rendu. Si la caméra est trop grosse, vous pouvez lui faire un scale, ça marche aussi dessus. :)
J’ai déplacé quelques pions parce que certains n’étaient pas bien visibles et je suis passé en mode High Quality pour éviter les bugs d’affichages.

Image utilisateur

Modélisation de l’échiquier Rendu de la scène et DoF (flou)

Rendu de la scène et DoF (flou)

Application des shaders et textures Gérer les shaders et paramétrer le shader Blinn

Configurez Mental Ray comme dans le chapitre précédent. Décochez « Enable Default Light », mettez la résolution en 1024*768.

Image utilisateur

Mettez le preset de qualité sur Production : Fine Trace pour avoir de bons paramètres d’antialiasing :

Image utilisateur

Activez le FG et chargez une map HDRI :

Image utilisateur

J’ai téléchargé la map HDRI sur le site fictionalhead.com. Il vous faut créer un compte pour télécharger les trois packs de maps.

Télécharger la map HDRI

Réglez la résolution sur 64*64 pour réduire la durée du rendu. Les résolutions en dessous, je vous le rappelle, peuvent faire apparaître des lignes qui gâcheront le rendu.

Image utilisateur

Voilà ce que donne pour l’instant le rendu, il reste quelques défauts à corriger :

Image utilisateur

Le premier défaut est la luminosité, la scène est trop éclairée. Modifiez le paramètre Color Gain :

Image utilisateur

Ensuite, je trouve le pion beaucoup trop réfléchissant il travaille trop ! :lol: Passez le paramètre reflectivity à 0.1. N’oubliez pas que vous avez créé un shader marron et beige, il vous faut modifier la valeur pour les deux shaders.

Image utilisateur

Pour flouter le fond et les pions à l’arrière, nous allons ajouter du DoF (Delph of Field). Il faut d’abord voir à quelle distance se trouve le pion central par rapport à la caméra. Faites Display >> Heads Up Display >> Object Details :

Image utilisateur

J’ai fait une rotation de la map HDRI pour cacher le poteau blanc.

Le pion se trouve à 4.811 cm de la caméra. Allez dans les options de la caméra en faisant View >> Camera Attribute Editor... (à faire en vue de « camera1 », sinon vous aurez les paramètres d’une autre vue :-° ).

Dans le chapitre sur la déformation je vous avais montré comment faire un DoF à partir des paramètres spécifiques à Maya (rappel). Nous allons utiliser un paramètre spécifique à Mental Ray, le Lens Shader, qui donne un meilleur résultat. Cliquez sur le motif à damier près du paramètre Lens Shader :

Image utilisateur

Dans la fenêtre qui s’ouvrira, l’onglet Mental Ray sera automatiquement actif. Vous verrez apparaître une longue liste de propriétés. Recherchez le paramètre « Physical_lens_dof » :

Image utilisateur

Entrez la distance du point de focalisation en laissant le symbole « - » devant :

Image utilisateur

Voici le résultat :

Image utilisateur

Le DoF est très utile pour cacher les défauts d’une scène, comme par exemple la map HDRI qui affiche le sol. Grâce au DoF, on a maintenant l’impression qu’il y a seulement un dégradé bleu en fond.
On a aussi mis en valeur le dernier pion blanc. Les pions à l’arrière sont très flous, mais dites-vous que la caméra est à seulement 4 cm du pion, qui lui mesure 2 cm de hauteur à peu près, donc c’est plutôt réaliste. :)

Il reste un petit défaut, le flou est un peu bruité. Vous pouvez toujours ajouter de l’antialiasing, par contre cela allongera énormément la durée du rendu. Je vous conseille plutôt d’appliquer le filtre de flou.
Vous pouvez faire ça sous XnView, c’est un petit logiciel pour visualiser les images et appliquer quelques effets.

Pour ajouter du flou sur XnView, allez dans Filtre >> Effets... :

Image utilisateur

Sélectionnez flou gaussien et choisissez son intensité. Mettez le flou minimum pour faire disparaitre le « bruit ». J’ai mis 3x3 :

Image utilisateur

Eh voilà le rendu final de ce TP :D :

Image utilisateur

On avance ! Vous savez maintenant faire un rendu photoréaliste sur un projet 3D, appliquer des shaders et modifier leurs couleurs, importer une texture et modifier la réflexion.
Vous avez vu une technique pour ajouter du DoF à partir du Lens Shader, qui est spécifique à Mental Ray. Et vous devriez normalement maîtriser la modélisation low poly puisque c’est toujours la même chose : on ajoute des edges loops pour détailler des parties, mais aussi pour durcir les angles en Smooth Preview.

Dans le prochain chapitre, on continue à voir des techniques de rendu. Vous connaissez déjà l’essentiel avec la combinaison FG + map HDRI. :D
Dans le chapitre qui suit, vous allez apprendre à vous servir du « Global Illumination » et à le combiner avec le FG. Et aussi l’utilisation de l’Irradiance Particles et des Importons, qui permettent eux aussi de faire rebondir les rayons, mais d’une façon différente. ^^

Image utilisateur


Application des shaders et textures Gérer les shaders et paramétrer le shader Blinn

Gérer les shaders et paramétrer le shader Blinn

Rendu de la scène et DoF (flou) Banque de shaders et presets

// Importer une texture chapitre shader (actuellement explication que dans le tp de l'échiquier)
// Montrer d'autres shaders que le blinn, paramétrer des shaders de MR, paramétrer du SSS
// Utilisation d'une Displacement Map/AO Map
// Comparer les différentes maps

Nous allons nous intéresser ici à la gestion des différents shaders créés à partir de l'hypershade. Cela vous permettra d'assigner aux polygones des shaders que vous avez déjà créés, vous n'aurez pas besoin d'en recréer de nouveaux.

Ce chapitre est le dernier sur les shaders, il n'y a pas énormément à dire dessus, il faut juste jouer avec les paramètres pour faire varier l'aspect du shader. C'est d'ailleurs pour ça que je vous ferai découvrir les paramètres principaux du shader le plus souvent utilisé : le Blinn. Nous enchainerons ensuite directement sur la projection des textures sur les polygones dans le chapitre suivant. ;)

Banque de shaders et presets

Gérer les shaders et paramétrer le shader Blinn Gérer et affecter les shaders avec l'Hypershade

Pour que vous aussi vous puissiez tester les différents shaders de Maya, je vais d'abord commencer par vous expliquer comment appliquer un shader à un polygone. Pour certains ce sera un rappel si vous avez lu le TP de l'échiquier dans la partie sur le rendu. ;)

Tout d'abord, j'utilise toujours une sphère pour tester les shaders, car grâce à ses multiples faces omnidirectionnelles, on peut voir comment le polygone capte la lumière venant de toutes les directions.
Pour ma sphère, je mets 12 en subdivision et j'applique un Smooth Preview avec une itération de 4 (appuyez sur la touche Page Up pour monter l'itération, 4 est le maximum).

Image utilisateur

Les principaux shaders (ceux qui fonctionnent avec tous les moteurs de rendu) sont accessibles dans le shelf "Rendering" :

Image utilisateur

Comme vous pouvez le voir il n'y en a que 5 (c'est peu, si l'on compare aux shaders de Mental Ray ;) ).
Pour assigner un shader, sélectionnez un ou plusieurs polygones/surfaces NURBS/Subdiv et cliquez sur le shader à leur assigner. Vous pouvez aussi le faire à partir du Marking Menu (méthode que je préfère :) ) :

Image utilisateur

Appliquer un shader de Mental Ray

Les shaders de Mental Ray sont nombreux, puisqu'il y en a 31 ! Beaucoup se ressemblent, d'autres ne représentent pas grand-chose, :p j'ai donc seulement effectué le rendu des principaux.
Pour appliquer un shader de Mental Ray cliquez sur « Materials » dans la fenêtre pour assigner un shader. Celà filtrera les shaders pour n'afficher que ceux de mental ray :

Image utilisateur

Appliquer un preset

Comme je vous l'avais dit dans le tableau ci-dessus pour le "Mia_material", il s'agit d'un shader qui regroupe plusieurs presets. Pour les utiliser, appliquez le shader à un polygone, allez dans l'onglet mia_material# (# correspond au numéro du shader) et cliquez sur Presets* (quand un astérisque apparait près du mot preset, cela veut dire que des presets sont disponibles).

Image utilisateur

Shader Toon

Les shaders toon sont des matériaux à l'aspect dessin. Il y a souvent très peu de nuances de couleur (que 2 ou 3).

Image utilisateur

Principaux shaders

Shader

Spécificités

Rendu

Anisotropic

La réflexion de la lumière du shader Anisoropic est comparable à la réflexion au dos d'un CD-Rom ou au satin (un tissu). L'éclairage ne forme pas des points, mais des lignes. Ce shader est donc à utiliser dans certains cas particuliers.

Image utilisateur

Blinn

Le shader Blinn (développé par James Blinn) est le plus souvent employé, car la gestion de sa brillance est facilement paramétrable. Il gère une multitude d'options comme la réflexion, la transparence ou encore l'émission de lumière. Il peut être utilisé pour du métal, du verre ou peut utiliser un polygone comme source lumineuse.

Image utilisateur

Lambert

Le Lambert est le shader appliqué par défaut à tous les polygones dès qu'ils sont créés. Il a un aspect mat (il ne brille pas) et ne gère pas la réflexion.

Image utilisateur

Phong

Le shader Phong (développé par Phong Bui-Tuong) ressemble beaucoup au shader Blinn, les paramètres sont les mêmes. Son absorption de la lumière n'est pas vraiment la même, la lumière n'est pas reflétée de la même façon sur le polygone. Sur le Blinn, les points lumineux forment des cercles, avec le Phong ils sont ovales.

Image utilisateur

Phong E

Le Phong E (E pour External) répartit la lumière sur la surface du polygone pour qu'il soit un peu plus illuminé qu'avec le Phong.

Image utilisateur

Shaders de Mental Ray

Shader

Spécificités

Rendu

Dgs_material

Le Dgs_material est un matériau très brillant. Il peut être utilisé pour du métal assez spécial.

Image utilisateur

Dieletric_material

Le dieletric material peut convenir à certains objets solides comme le verre, la porcelaine et différents métaux.

Image utilisateur

Mi_car_paint_phen

Comme son nom l'indique, ce matériau simule le métal de la carrosserie de voiture. Vous pouvez combiner ce matériau à une map HDRI et au FG pour un meilleur éclairage.

Image utilisateur

Mi_metallic_paint

De la peinture métallique. Peut aussi convenir à simuler la carrosserie de voiture ou tout autre métal peint.

Image utilisateur

Mia_material

Mia material est en quelques sortes un super shader qui regroupe plusieurs presets (des shaders précréés − voir plus bas). Vous pouvez utiliser le Mia material comme chrome, plastique, eau, etc.

Image utilisateur

Mib_illum_ward

Ce shader transformera votre polygone en source lumineuse. La lumière sera bruitée, car chaque rayon qui rebondit sur une face de la sphère arrive sur le plan en formant un point blanc.

Image utilisateur

Misss_fast_shader

Si vous modélisez un personnage le Misss_fast_shader permettra de simuler la peau. Les trois "s" signifient "Sub Surface Scattering", on dit souvent "j'utilise un shader SSS pour la peau".
Ce shader a la particularité de laisser passer la lumière qui est à l'arrière du polygone (back scatter).

Image utilisateur

Misss_fast_lmap_maya

Ce shader est identique au précédent, mais il affiche en plus l'éclairage sur la peau. Utilisez-le pour de la peau humide et pour les zones plus brillantes comme le nez et le front.

Image utilisateur

Misss_fast_skin_maya

Identique au précédent, mais éclaire d'avantage la peau.

Image utilisateur

misss_physical

Le misss physical reçoit la lumière de la même façon que le "Misss_fast_shader" mais n'a pas de couleur.

Image utilisateur

misss_skin_specular

Ce shader ne garde que la lumière reçue sur la peau, mais pas la couleur et la luminosité.

Image utilisateur

path_material

Shader d'apparence très similaire au "Dgs_material".

Image utilisateur

Presets du "Mia_material"

Preset

Spécificités

Rendu

Chrome

Le chrome est un métal très réfléchissant. Utilisez ce matériau pour les jantes d'une voiture.

Image utilisateur

Copper

Copper se traduit en français par "cuivre". Vous pouvez représenter avec certains instruments de musique.

Image utilisateur

FrostedGlass

Ce matériau est un verre (glass) opaque (contraire de transparent).

Image utilisateur

GlassPhysical

Verre très opaque.

Image utilisateur

GlassSolid

Verre très opaque avec une ombre peu contrastée.

Image utilisateur

GlassThick

Vitre très opaque sans ombre.

Image utilisateur

GlassThin

Vitre très opaque, mais qui laisse traverser le rayon lumineux, ce qui permet de voir les points lumineux à l'arrière.

Image utilisateur

GlazedCeramic

De la céramique, un métal très brillant. Peut être utilisé pour les vases, parquets, assiettes, baignoires, lavabos, etc.

Image utilisateur

GlossyFinish

Ressemble beaucoup au "GlazedCeramic", mais avec un éclairage plus propre.

Image utilisateur

GlossyPlastic

Du plastique très réfléchissant.

Image utilisateur

MatteFinish

Un matériau mat très semblable au Lambert.

Image utilisateur

MattePlastic

Un plastique mat.

Image utilisateur

PearlFinish

Matériau à utiliser sur des perles et autres bijoux.

Image utilisateur

Rubber

Rubber veut dire caoutchouc en français. À utiliser pour les pneus d'une voiture ou la semelle d'une chaussure.

Image utilisateur

SatinedMetal

Metal très réfléchissant comme le chrome, mais qui capte la lumière d'une façon très différente.

Image utilisateur

TranslucentPlasticFilmLightBlur

Ce shader est sombre, mais laisse facilement les rayons le traverser, donc il y a très peu d'ombre. On peut voir les points lumineux à l'arrière du polygone, qui sont les rayons lumineux qui ressortent de l'autre côté du polygone.

Image utilisateur

TranslucentPlasticFilmOpalecent

Pas beaucoup de différence avec le shader précédent à part que la couleur est plus claire.

Image utilisateur

Water

Ce shader est de l'eau. Pour que la lumière le traverse plus facilement, réglez le paramètre Weight (épaisseur).

Image utilisateur

Shaders toon

Shader

Spécificités

Rendu

Solid Color

Le Solid Color est un shader qui ne comporte qu'une seule couleur.

Image utilisateur

Light Angle Two Tone

Ce shader comprend deux couleurs, un pour la zone éclairée et l'autre pour celle ombrée.

Image utilisateur

Shaded Brightness Two Tone

Ce shader a deux couleurs, mais son ombre forme un angle et est courbé donc l'éclairage est plus réaliste.

Image utilisateur

Shaded Brightness Three Tone

Exactement comme le shader précédent, mais avec trois couleurs.

Image utilisateur

Dark Profile

Ce shader a son contour tracé par une ligne et a deux couleurs comme le "Shaded Brightness Two Tone".

Image utilisateur

Rim Light

Le Rim Light ressemble au Dark Profile, mais ses couleurs sont inversées.

Image utilisateur

Circle Highlight

Ce shader peut être utilisé pour un métal ou un autre matériau dur qui doivent être représentés en toon.

Image utilisateur


Gérer les shaders et paramétrer le shader Blinn Gérer et affecter les shaders avec l'Hypershade

Gérer et affecter les shaders avec l'Hypershade

Banque de shaders et presets Paramétrer le shader Blinn

Aperçu de l'hypershade

Nous allons commencer par voir comment gérer les shaders pour voir ceux déjà créés et ainsi pouvoir les réassigner aux polygones. La gestion des shaders se fait dans la fenêtre appelée Hypershade que vous trouverez dans le menu de gauche ou en faisant Window -> Rendering Editors -> Hypershade.

Alors, voyons voir rapidement de quoi est composé l'hypershade. Vous avez à droite des rectangles noirs. Le premier au-dessus regroupe tous les shaders que vous avez créés. Les trois que vous voyez sont ceux créés automatiquement au lancement de Maya. Le shader "lambert1" est appliqué à tous les nouveaux polygones créés. Si, par exemple, vous modifiez sa couleur en rouge, tous les polygones créés deviendront rouges (je vous montrerai ça un peu plus bas ;) ).
Le rectangle en dessous est le Work Area (espace de travail), c'est ici qu'on gèrera les connexions, les textures chargées pour le shader, par exemple.
À gauche il est écrit "Create Maya Nodes" (encadré en orange), qui fait apparaitre tous les nodes (les nœuds de connexions) de Maya. On retrouve donc tous les shaders de base comme le Lambert et le Blinn ainsi que, plus bas, des nodes pour charger une image, utiliser l'image pour simuler des reliefs, etc.

Image utilisateur

Dans les anciennes versions de Maya (2009 ou inférieur), pour afficher les shaders de Mental Ray, il vous faut cliquer sur « Create Maya Node »
. Cela fera apparaitre un petit menu. Glissez la souris sur « Create mental ray Nodes ».

Gérer les shaders

Paramétrer un shader

Pour paramétrer un shader, double-cliquez simplement dessus dans l'hypershade. Vous verrez ses paramètres apparaitre dans l'Attribute Editor :

Image utilisateur
Image utilisateur

Le shader "lambert1" est celui assigné par défaut à tous les polygones créés. Et donc, si vous changez sa couleur vous changerez l'apparence de tous les polygones créée.

Assigner un shader

Maintenant, compliquons un peu la chose en ajoutant un nouveau shader dans l'hypershade. Passez en "Create Maya Nodes" et cliquez sur le shader Blinn. Celui-ci apparaitra dans le cadre à droite :

Image utilisateur

Pour assigner ce nouveau shader, placez le curseur de la souris au-dessus du node Blinn, faites un clic du milieu et gardez le bouton enfoncé. Glissez la souris jusqu'au polygone auquel vous voulez affecter le shader et relâchez le bouton :

Image utilisateur

La deuxième méthode pour assigner un shader est de sélectionner d'abord le ou les polygones qui doivent être assignés du shader et de faire un clic droit sur le node du shader désiré et de glisser la souris sur "Assign initialShadingGroup To Selection". Je vous l'accorde, le nom est tordu, mais c'est parce qu'il s'agit du shader "Lambert1", donc le shader par défaut. Si vous faites un clic droit sur le node du shader Blinn ou de tous les autres shaders vous verrez écrit "Assign Material to Selection", qui fait la même chose.

Image utilisateur

Enfin, la technique que je préfère, c'est encore une fois de créer un nouveau shader et d'en assigner à partir du Marking Menu.
Vous pouvez assigner des shaders directement sur le(s) face(s) sélectionnée(s) :

Image utilisateur

Banque de shaders et presets Paramétrer le shader Blinn

Paramétrer le shader Blinn

Gérer et affecter les shaders avec l'Hypershade Découverte des UVs

Image utilisateurY en a des curseurs et des noms bizarres ! :D Voyons maintenant les paramètres basiques du shader Blinn. :)

Color

Le premier paramètre, Color, que vous connaissez maintenant, permet de régler la couleur des polygones :

Image utilisateur

Vous pouvez charger directement des textures avec Color, je vous montrerai plus bas comment charger une texture pour simuler le relief. ^^

Transparent

Bon, vous l'avez deviné, transparent gère la transparence... Plus vous déplacez le curseur vers la droite, plus la valeur sera importante donc plus le polygone sera transparent :

Image utilisateur

Ambiant Color

Ambiant Color permet d'émettre de la lumière à partir du polygone. Vous l'aviez utilisé dans le chapitre sur l'éclairage indirect, sur le Final Gathering.

Rappel :

Image utilisateur
Image utilisateur

Incandescence

L'incandescence fait la même chose. On voit que la brillance du polygone change davantage, puisque cette lumière est générée par la chaleur d'un objet.

Image utilisateur

Bump mapping

Ah, le plus intéressant (en tout cas mon préféré ^^ ) ! Le « bump map » ou « normal map » est une texture qui va simuler de petits reliefs en redirigeant la lumière.
J'ai fait un schéma montrant un plan sur lequel j'ai appliqué une texture de brique et sa normale map. Quand texture et/ou normal map est écrit en vert c'est que celui-ci est activé au rendu :

Image utilisateur

Cliquez sur le motif à damier à droite de Bump Mapping pour charger une texture :

Image utilisateur

Cliquez sur File si vous voulez charger une texture sauvegardée dans votre ordinateur. Je vais utiliser une texture procédurale (une texture générée automatiquement), le Noise (bruit) :

Image utilisateur

Voici ce que donne le rendu :

Image utilisateur

Comme la texture est trop grosse, la simulation du relief n'est pas très réaliste à certains endroits. Pour éditer la texture, cliquez sur le petit symbole représentant une flèche pointant vers un rectangle à droite du paramètre Bump Mapping :

Image utilisateur
Image utilisateur

Vous pouvez aussi accéder aux paramètres de la texture dans le Work Area de l'hypershade, qui permet d'afficher toutes les connexions d'un shader et donc les textures qui ont été chargées. Pour faire apparaitre les connexions d'un shader, faites un clic droit dessus (dans l'hypershade) et glissez la souris sur Graph Network.

Quatre nodes apparaitront dans le Work Area. Le premier tout à gauche permet de gérer la position et la taille de la texture. Pour accéder aux paramètres, il vous faut double-cliquer sur le node.
Le node à droite est la texture procédurale : le noise. À droite, un node indique que cette texture est un bump map, donc qu'elle va simuler les reliefs. En cliquant sur ce node vous pouvez régler l'importance du relief. Enfin, tout à droite, vous avez le shader "blinn1", puisque tous ses paramètres sont liés à ce shader.

Image utilisateur
Image utilisateur

Je vais éditer la texture procédurale, pour ça je vais double-cliquer sur le noise du Work Area.
Pour éditer plus facilement une texture de bump map, je vous conseille d'activer le mode High Quality de Maya et d'activer le mode d'affichage texturing (touche 6 du pavé numérique) et lighting si vous avez des lampes dans la scène (touche 7 du pavé numérique).

Image utilisateur

J'ai touché aux paramètres pour avoir de petits points blancs (le blanc représente la zone en relief) :

Image utilisateur

Voilà ce que j'obtiens au rendu :

Image utilisateur
Image utilisateur

Dans le Work Area cliquez sur le node tout à gauche "place2dTexture1" pour éditer la réplétion de la texture.

Quand les paramètres sont à 1*1, la texture est affichée une fois. En mettant 2*2 la texture se répète deux fois, avec 5, il y a 5*5 répétitions et ainsi de suite. Si vous mettez 5*1 la texture ne se répètera que horizontalement. Vous comprendrez mieux quand vous étudierez l'UV Mapping. ;)

Image utilisateur

Voilà ce que donne le rendu avec différentes valeurs de répétitions :

Image utilisateur

Pour ajuster l'intensité du relief, cliquez sur le node "bump2d1".
C'est le paramètre bump depth qui modifi ça. En mettant des valeurs négatives les parties blanches de la texture creuseront dans la matière :

Image utilisateur

Voilà ce que donne le rendu avec différentes valeurs de Bump Depth :

Image utilisateur

Et dans tout ça, le maillage reste inchangé et ça marche à merveille sur des polygones en smooth preview. N'est-ce pas magique ? :magicien:
Et pour enlever le bump map, soit vous affectez un nouveau shader (là c'est la méthode radicale), soit vous faites un clic droit sur le paramètre "Bump Mapping" et vous cliquez sur Break Connection pour casser les connexions des nodes :

Image utilisateur

Ou sinon, vous supprimez le node bump map du work area pour casser la connexion, ça vous permettra de garder la texture de côté :

Image utilisateur

Pour réutiliser la texture en tant que bump map et donc recréer une connexion, faites un clic du milieu sur le node de la texture et glissez la souris sur le nom du shader. Un menu apparaitra, vous devrez y indiquer à quel paramètre lier le shader, cliquez sur "bump map" :

Image utilisateur

Vous pouvez aussi faire un clic du milieu sur le node de la texture et glisser la souris sur le nom du paramètre dans l'Attribute Editor :

Image utilisateur

Vous pouvez, grâce aux connexions, lier le même node à plusieurs paramètres. Par exemple, notre texture est une bump map, mais on peut aussi l'appliquer au paramètre Color pour qu'il modifie la couleur du polygone :

Image utilisateur

En connectant la même texture en tant que Color et Bump Map, voilà ce que je peux obtenir :) :

Image utilisateur

Pour aller plus loin, je vais même lier la texture au paramètre Specular Color. Toutes les zones sombres réfléchiront peu la lumière et les zones claires feront l'inverse :

Image utilisateur

Et voilà l'effet obtenu au rendu :

Image utilisateur

Voilà donc la force des nodes, avec eux vous pouvez accéder rapidement à différents paramètres et utiliser un même node pour plusieurs connexions. J'ai utilisé la texture noise en tant que Color, Bump Map et Specular Map ! :D
En éditant la texture comme sa répétition ou son apparence vous changerez complètement l'apparence du shader.

Finissons de voir les derniers paramètres importants du shader Blinn. ^^

Diffuse

Le paramètre diffuse règle l'intensité de la lumière captée par le shader :

Image utilisateur

Eccentricity

Eccentricity gère l'intensité de la lumière captée comme le diffuse.
Il faut le combiner au Specular Roll off pour régler plus finement le shader.

Image utilisateur

Specular Roll Off

Le Specular Roll Off gère la taille du point lumineux sur le polygone.

Image utilisateur

Specular Color

Le Specular Color gère la couleur de la lumière captée :

Image utilisateur

On s'en sert plus souvent avec une Specular Map pour afficher les zones plus brillantes que d'autres, comme je vous l'ai montré avec les connexions plus haut. Rappelez-vous que la couleur noire indique une zone matte et le blanc une zone brillante.

Reflectivity

Reflectivity règle la réflexion d'un polygone. Par défaut le shader Blinn a son paramètre de reflectivity à 0.5, il vous faudra très souvent abaisser cette valeur.

Image utilisateur

Glow

Et pour finir, le paramètre Glow ne fait pas partie des paramètres importants, mais il permet d'obtenir un effet d'éblouissement que vous pourrez utiliser lorsqu'un polygone émet de la lumière avec le paramètre "Ambiant Color". Vous devez augmenter le paramètre Glow Intensity pour afficher l'effet d'éblouissement au rendu.

Image utilisateur

Voici le rendu avec différentes valeurs de Glow Intensity :

Image utilisateur

Vous pouvez cocher au-dessus du paramètre Glow Intensity l'option Hide Source qui permet de cacher le polygone, il ne restera plus que l'effet d'éblouissement et son ombre.

Image utilisateur

Eh bien, vous avez déjà tout vu sur les shaders ! :)
À vous maintenant de donner un peu de couleur à vos scènes, que vous combinerez à l'éclairage indirect de Mental Ray pour obtenir des rendus photoréalistes.

Maintenant nous allons passer aux chapitres obligatoires, mais que tout le monde déteste ( :p ), concernant l'UV Mapping. Nous allons commencer en douceur dans le prochain chapitre par la découverte et par quelques explications sur le fonctionnement. ;)


Gérer et affecter les shaders avec l'Hypershade Découverte des UVs

Découverte des UVs

Paramétrer le shader Blinn Fonctionnement

// Pour UV Mapping je parle des lettres du SdZ par face, alors qu'il faut y mettre des motifs
// utilisation des outils de dépliage automatique pour un mini TP dépliage d'un perso basique ou objet. Utilisation du symbole T pour replacer l'outil.

Le titre ne vous dit pas grand-chose, mais c'est tout à fait normal. Les UVs sont un système de coordonnées autre que le classique XYZ, même s'il y ressemble beaucoup. Ce sont en fait des coordonnées X et Y propres à une surface 2D.

D'accord, si on travaille en NURBS ou avec un polygone plan, mais les autres polygones sont en 3D non ? Et pourquoi tu nous parles de coordonnées dans la partie texturing ?

Les textures ont besoin d'être projetées sur les polygones, voilà pourquoi nous aurons besoin d'un système de coordonnées. Pour les polygones 3D, il faudra en quelque sorte "déplier" nos polygones...

Bon, allez, je vais passer un sous-chapitre entier à vous expliquer tout ça, ensuite je vous montrerai quelques fonctions de Maya pour le dépliage automatique. :D

Fonctionnement

Découverte des UVs Dépliage automatique

En 3D, tous les polygones possèdent un système de coordonnées 2D permettant d'y déposer des textures. On a donc des coordonnées en U (comparable à X) et V (un peu comme Y) :

Image utilisateur

Sur un plan 2D, le schéma est plutôt simple puisque grâce aux coordonnées UV on peut projeter une texture directement dessus. L'opération se complique un peu plus lorsque l'on travaille avec un cube, puisqu'il est en 3D. La difficulté va être de déplier le polygone pour qu'il soit en 2D. Vous n'aurez pas à le déplier dans la scène 3D, mais dans une fenêtre spéciale appelée "UV Texture Editor".
Le but sera de retrouver le patron du cube (sa forme dépliée) dans l'UV Texture Editor.

Voilà ce que donne le patron d'un cube, vous avez surement vu ça en primaire quand vous fabriquiez des cubes en papier :p :

Image utilisateur

Image utilisateurPar défaut, les coordonnées UV sont automatiquement créées sur les polygones primitifs (cube, cylindre, cône... tous les polygones qu'on peut créer dans Maya), ceux-ci ont donc déjà un patron. Vérifions ça.
Créez un cube et ouvrez le « UV Texture Editor » à partir du menu « Window ».

Vous pouvez voir dans l'UV Texture Editor le cube déplié. J'ai au passage fait Image -> Shade UVs pour que leur intérieur apparaisse en bleu.

Image utilisateur

Si vous appliquez une texture, vous la verrez apparaitre en fond dans l'UV Texture Editor. J'ai réalisé cette texture.
Vous pouvez changer son affichage et la faire disparaitre ou l'assombrir. J'aime particulièrement l'option assombrir vu que les edges des UVs sont affichés en blanc.

Image utilisateur

Les six faces du cube sont représentées dans l'UV Texture Editor. Vous pouvez voir que la face que j'ai encadrée en rouge affiche le bas du Z dans l'UV Texture Editor donc vous verrez le bas du "Z" sur le polygone 3D. Pour la face jaune, il y a le haut du "Z" et pour la face orange le bas du "é" et du "r" :

Image utilisateur

Pour sélectionner les UVs, faites un clic droit dans l'UV Texture Editor et dans le marking menu allez sur "UV". Ils sont en quelques sortes les vertices du polygone, qui servent à l'édition de la projection de texture :

Image utilisateur

Le déplacement des UVs modifie la projection de la texture sur le polygone. Ainsi, si on veut faire apparaitre toute la texture sur chaque face (la texture se répète), il vous faudra effectuer un scale dans l'UV Texture Editor.

Image utilisateur

En déplaçant les UVs, vous pouvez afficher "le Site du" sur une face :

Inconvénients des UVs

Le principal inconvénient des UVs c'est que c'est long, difficile et lourd à faire. Comme ça c'est dit. :-°

L'autre inconvénient est que si votre modélisation n'est pas finalisée et que vous souhaitez la modifier, vous déformerez la texture (il y a heureusement moyen de ne pas la déformer si les modifications de la modélisation sont mineures).
Par exemple, je vais appliquer un Poke Face à la face du dessus du cube. Si vous déplacez le vertex sur la face, vous déformerez complètement la texture :

Image utilisateur

Comme le déplacement de vertices n'affecte pas la face, il vous est possible de préserver l'UV Map (c'est comme ça qu'on appelle la forme dépliée dans l'UV Texture Editor).
Double cliquez sur le Move Tool et cochez "Preserve UVs". Ce paramètre a été intégré dans Maya 2009, si vous avez une version inférieure vous ne pourrez pas faire ce qui suit. :(

Image utilisateur

Lorsque vous déplacerez le vertex, cela replacera aussi l'UV, ce qui empêche la déformation :

Image utilisateur

N'oubliez pas de décocher le paramètre Preserve UVs lorsque vous faites de grosses modifications sur le polygone (par exemple, l'ajout d'une extrusion). Sinon vous aurez un message d'erreur. ;)


Découverte des UVs Dépliage automatique

Dépliage automatique

Fonctionnement Effectuer l'UV Mapping manuellement

Pour déplier vos polygones, vous aurez à utiliser des projections automatiques. Mais ce n'est pas si simple que ça, sur des polygones complexes vous devrez utiliser plusieurs types de projections automatiques sur différentes parties de la modélisation.

Application d'une texture procédurale

Pour voir comment les textures se projettent sur les polygones, il faut utiliser une texture procédurale. Nous allons utiliser la texture Checker qui représente le damier d'un plateau de jeu d'échec.

Image utilisateur

Tous les polygones primitifs sont dépliés automatiquement, donc la texture s'applique correctement. Ça ne sera plus le cas quand vous effectuerez des modifications dessus par extrusion, etc.

Image utilisateur
Image utilisateur

Vous retrouverez les fonctions de dépliage automatique dans le menu « Create UVs », vous devez passer en mode "polygon" dans le Menu Set pour faire apparaitre ce menu.

Planar Mapping

Le premier type de dépliage automatique dans le menu est le « Planar Mapping ». Celui-ci projette la texture selon un axe :

Image utilisateur

Dans les options du Planar Mapping, vous pouvez spécifier quel axe utiliser pour projeter la texture et projeter selon l'angle de vue de la caméra en cours (la caméra utilisée dans la vue active) :

Image utilisateur
Image utilisateur

Les outils de projection ne sont pas figés, vous pouvez les déplacer. Cliquez sur la petite croix rouge dans le coin pour faire apparaitre le pivot.

Le pivot apparaitra au centre de l'outil de projection, vous pourrez le déplacer, changer son orientation et son échelle.
En modifiant le scale vous modifiez la répétition de la texture :

Image utilisateur

En fait, en agrandissant le plan vous réduisez la taille de l'UV dans l'UV Texture Editor et donc la texture grossit et inversement.

En déplaçant le Planar Mapping, vous déplacez la texture projetée sur le polygone.

Image utilisateur

Bref, vous l'avez compris, pour la rotation, vous changez l'orientation de la texture, c'est extraordinaire ! :waw: :

Image utilisateur

Le Planar Mapping est plutôt à utiliser sur des surfaces planes. Sur les bords, la texture est étirée. Aussi, la texture projetée d'un côté est exactement la même à l'arrière, ce qui peut poser des problèmes pour texturer le polygone. Dans l'« UV Texture Editor », en « Shade UVs » vous pouvez voir que les UVs apparaissent en violet à cause de l'overlapping :

Image utilisateur

Cylindrical Mapping

Le Cylindrical Mapping est une projection d'une texture sous la forme d'un cylindre, je ne vous apprends rien si je vous dis que cette méthode de projection convient aux formes cylindriques.
Je vais néanmoins garder la sphère pour que vous puissiez mieux comparer avec le Planar Mapping.
Pour éditer le projecteur, vous pouvez comme tout à l'heure cliquer sur la petite croix rouge dans le coin pour faire apparaitre le pivot ou encore cliquer sur les carrés pour éditer l'étirement de la texture :

Image utilisateur

Vous pouvez effectuer une rotation du projecteur en cliquant sur le plus gros carré :

Image utilisateur

Et enfin effectuer un scale du projecteur avec le carré dans le coin :

Image utilisateur

Spherical Mapping

Le Spherical Mapping convient plutôt aux formes sphériques :

Image utilisateur

Automatic Mapping

L'Automatic Mapping effectuera un dépliage automatique qui vous permettra ensuite de peindre facilement sur le polygone dans un logiciel comme Mudbox ou Zbrush.
Si vous souhaitez appliquer directement une texture sur un polygone sur lequel vous avez effectué un automatic mapping, il vous faudra travailler sur des modélisations anguleuses (des angles importants, des angles droits), parce que sur une sphère ça ne rend pas très bien :

Image utilisateur

Et voilà ce que ça donne sur une modélisation anguleuse :

Image utilisateur

Create UVs Based On Camera

Ce projecteur agit comme le Planar Mapping mais ne projette que depuis la caméra :

Image utilisateur
Image utilisateur

Comme pour le Planar Mapping, il y a des distorsions de la texture sur certaines parties de la sphère.

Best Plane

Le dernier outil « Best Plane Texturing Tool » n'est plus très utile. Je veux dire qu'il a été remplacé par le « Best Plane » dans les options du Planar Mapping.

Image utilisateur

Cette fonction projette dans la direction de la normal de la face. Quand plusieurs faces sont sélectionnées l'outil fait la moyenne des normales :

Image utilisateur

Il est important que vous ayez compris les bases du principe de l'UV Mapping avant de passer au chapitre suivant, qui passera en revue les outils de dépliage manuel. Vous travaillerez uniquement dans l'UV Texture Editor et apprendrez à couper des parties des UVs, les merger, etc., et vous saurez à peu près tout ce qu'il y a à savoir.


Fonctionnement Effectuer l'UV Mapping manuellement

Effectuer l'UV Mapping manuellement

Dépliage automatique Les outils basiques

// On peut snapper dans l'UV Texture Editor
// En sélectionnant les edges dans l'UV Texture Editor on ne peux éditer, c'est réservé à la modélisation
// Expliquer l'import des obj pour le bras et tête dans le chap sur l'uv mapping manuel
// UV Layout

Partie chiante et à la fois indispensable, je vous présente l'UV Mapping à la main ! :p
Ici il sera question de combiner des systèmes de projection (planar mapping, cylindrical, etc. ) de détacher des UVs, d'en attacher, de smoother, etc. .
La difficulté sera donc de réussir à déplier des formes complexes, je vous montrerai ici le dépliage d'un bras et d'une tête, pas à pas avec pleins de GIFs ! :D

Je vais dans un premier temps vous présenter quelques outils de dépliages, ensuite nous pratiquerons sur un corps humain mouahaha ! :pirate:

Les outils basiques

Effectuer l'UV Mapping manuellement Dépliage d'un bras

Retournons sur notre petit cube, de toute façon le but est de vous présenter quelques outils avant de pratiquer. Pour ne pas vous déconcentrer j'ai choisi de ne pas lui appliquer de texture, pour vous focaliser sur ses UVs.

Cut UVs (couper)

Il y a deux components important en UV Mapping :

Comme je vais commencer par le Cut UVs nous allons donc sélectionner un edge qui va couper en deux le patron du cube :

Image utilisateur

Pour sélectionner l'outil Cut UVs, faites « Shift + clic droit » comme vous avez l'habitude de faire en modélisation. ^^

Image utilisateur

Tout est bien coupé, mais pour sélectionner la partie détachée il nous faudra faire une petite manipulation spéciale. Sélectionnez un des UVs de la partie coupée et faites « Ctrl + clic droit » pour arriver aux options de conversion et allez sur « To Shell ». Traduisez ça par "sélectionner l'ensemble".

Image utilisateur

Après avoir fait To Shell, seule la partie coupé est normalement sélectionnée. Si c'est tout le patron qui l'est, c'est soit que vous l'avez mal coupé ou que vous avez sélectionné les UVs et la zone coupée.

Image utilisateur

Sew et Move and Sew (attacher et déplacer puis attacher)

Vous ne pouvez pas attacher n'importe quel edge entre eux, pourquoi ? Parce que quand deux faces d'UV sont liées elles ont toutes deux le même edges entre elles, ça vous êtes d'accord. Quand vous coupez l'UV, l'edge se retrouve sur chaque partie :

Image utilisateur

En sélectionnant un edge l'autre celui de l'autre partie se sélectionne automatiquement.

Vous devrez donc sélectionner un autre edge pour l'attacher à un autre endroit qui est en quelque sorte prédéfini puisque vous ne pouvez l'attacher qu'au même edge d'une autre partie. Vous suivez toujours ? :p
Nous aurons de quoi revoir ça avec les quelques exemples de dépliages plus bas. ^^

Pour rattacher nos deux edges faites Shift + clic droit et allez sur Sew UVs :

Image utilisateur

La partie coupée ne s'est pas déplacé, elle est déformée (la texture projetée sur le polygone peut alors être déformée). Je vous recommande plutôt d'utiliser le Move and Sew (déplacer puis attacher).

Image utilisateur

Pour vérifier que tout est bien attaché, vous pouvez vous servir du « To Shell ». Si l'ensemble du patron est sélectionné, c'est du tout bon. :)

Image utilisateur

Bon voilà, nous n'avons pas fait grand-chose puisque nous sommes à nouveau arrivés à la case départ. :p
Essayez d'attacher une partie des UVs en dessous du patron du cube :

Image utilisateur

La rotation crantée

Un dernier outil avant de nous lancer au dépliage d'un bras est la rotation crantée. Avec vous pourrez effectuer des rotations à 45° pour éviter des distorsions de la texture :

Image utilisateur

Effectuer l'UV Mapping manuellement Dépliage d'un bras

Dépliage d'un bras

Les outils basiques Dépliage d'une tête

Télécharger le bras et la tête

J'ai appliqué un « Automatic Mapping » au bras et à la tête. Vous pouvez voir que la texture sur le bras s'applique très mal et les UVs sont séparés en petits morceaux.

Image utilisateur

Nous allons utiliser les différents types de projection sur des parties du bras pour le déplier. Ensuite nous attacheront les UVs.
Commençons par le plus simple, le bras. Sélectionnez ses faces et appliquez-lui un cylindrical mapping ( Create UVs -> Cylindrical Mapping ). Dans la channel box mettez le rotate Z à 90.

Image utilisateur

Donc pour le bras c'est fait, c'est même fini. ^^
Passons à la main, là ça va bien se compliquer, mais rien d'insurmontable. :)
Sélectionnez les faces de la main, attention à ne pas sélectionner le bras (vous pouvez désélectionner des faces du bras dans l'UV texture editor).
Dans la channel box pensez à mettre la même valeur pour le projection width et height. Pour garder la taille proportionnelle au modèle 3D.

Image utilisateur

Cliquez sur un des UVs de la main puis faites « To Shell » pour l'avoir en intégralité :

Image utilisateur

Vous pouvez voir que la main apparait en bleu/violet. Les parties violettes sont les faces à l'envers. C'est normal puisque nous avons utilisé le planar Mapping les normales de la moitié de la main sont dans l'autre sens. Donc si nous projetons une texture sur le dessus de la main elle sera répétée en dessous, c'est pas terrible. :p
Nous avons un overlapping (chevauchement).

Image utilisateur

Il va falloir découper la main en deux (rien de gore ne vous inquiétez pas ^^ ) à partir d'une série d'edge passant par le centre des doigts. Vous pouvez double cliquez sur un edge pour en prendre une série :

Image utilisateur

Faites pareil au niveau du pouce, vérifiez que les edges du bras ne sont pas sélectionnés.

Image utilisateur

Faites un Cut UVs, puis utilisez le To Shell pour séparer les deux parties de la main (qui sont la partie de dessus et de dessous).

Image utilisateur

Il faut maintenant retourner l'UV violet. Sélectionnez ses UVs et cliquez sur « Flip selected UVs in U direction ».

Image utilisateur

Utiliser ensuite la rotation pour avoir les doigts vers le haut.

Image utilisateur

Les mains sont presque dépliées, mais il reste à corriger d'autres problèmes d'overlapping. Regardez les pouces, ils sont déformés. Pour corriger ce problème nous allons utiliser un outil magique le "Smooth UV Tool" que vous trouverez dans les icônes en haut à gauche.

Image utilisateur

Sélectionnez les UVs du pouce, deux paramètres apparaitront à côté "Unfold" (déplier) et "Relax" (adoucir). Maintenez le clic enfoncé sur Unfold (nous utiliserons le relax pour les petites overlapping, là le pouce est complètement déformé :p ) et déplacez la souris vers la droite, cela dépliera progressivement le pouce et corrigera l'overlapping tout seul ! :D

Image utilisateur

Pourquoi ne pas utiliser l'unfold sur toute la main ?

J'ai essayé et je peux vous dire que les doigts deviennent larges, tellement large qu'il y a un overlapping entre eux. :-°

Pour revenir au pouce, plus bas, entre le pouce et le poigné dépliez manuellement les UVs en les déplaçant un par un :

Image utilisateur

A droite de la main nous avons un petit overlapping, le relax suffit à corriger ça.

Image utilisateur

Passons aux doigts qui eux aussi présente un overlapping. J'ai tout d'abord essayé avec Relax mais j'ai trouvé le résultat meilleur avec Unfold. Je vous conseille lors de vos dépliages de faire pareil, de tester les deux et de voir lequel propose le meilleur résultat (vous ne pouvez pas faire unfold et relax en même temps ou alors un petit pourcentage de chaque).

Image utilisateur

>

S'il y a toujours un léger overlapping déplacez les UVs manuellement.

Image utilisateur

Faites de même pour chaque ongle : un unfold puis une correction manuelle des overlappings restants.

Image utilisateur

C'est à peu près bon pour la partie de la main à gauche. Passons à la partie droite. Encore une fois le pouce est complètement déformé. Nous n'aurons pas à nous soucier des ongles cette fois puisqu'il n'y en a pas, par contre il y a de petits overlapping entre les doigts à corriger.

Image utilisateur

Il vous faut déplier le pouce petit à petit. Sélectionner une partie du pouce et faites un léger unfold, juste de quoi éviter l'overlapping.

Image utilisateur

Ensuite utilisez le relax pour corriger les derniers problèmes :

Image utilisateur

Il ne vous reste plus qu'à faire un dépliage manuel pour corriger la forme. Voilà vous commencez à comprendre le procédé c'est toujours le même. ^^

Image utilisateur

Entre les doigts un petit dépliage manuel suffit.

Image utilisateur

Le bras est maintenant déplié, il reste une chose à faire, attacher les UVs de la main au bras.

Image utilisateur

Placer les UVs d'une main par rapport au poignet. Réglez son échelle et surtout vérifier que les edges correspondent bien :

Image utilisateur

Faites un "Move and Sew UVs" pour attacher la main au bras. Coupez ensuite le bras en deux en sélectionnant une continuité d'edges.

Image utilisateur

Attachez ensuite l'autre main au bras.

Image utilisateur

Pour la beauté, attachez les morceaux d'un bras sur un autre si c'est nécessaire. ^^

Image utilisateur

Une fois que c'est fait, mettez bien tous les UVs dans le cadre en haut à droite comme je vous avez montré. Sinon vous ne pourrez pas peindre dessus sous votre logiciel Zbrush ou Mudbox.

Image utilisateur

Donc, voici le bras déplié, petites imperfections au niveau du pouce malheureusement. :(

Image utilisateur

Et la version peinte sous mudbox. :

Image utilisateur


Les outils basiques Dépliage d'une tête

Dépliage d'une tête

Dépliage d'un bras Réaliser ses textures et détails sous Autodesk Mudbox

Pour la main il aura fallu deux types de projections : un cylindrical mapping pour le bras (c'était évident :) ) et le planar mapping pour la main (là ça l'était moins :p ). Nous allons voir cette fois le dépliage d'une tête parce que pour le moment notre texture ressemble à ça :

Image utilisateur

Nous allons pour la déplier effectuer en quelque sorte de la couture ! Je m'explique :
nous allons faire un planar mapping projeté sur le coté puis couper la tête de deux avec les edges passant par le nez. Ensuite nous effectueront un gros unfold sur le tout puis rattacheront le front, le nez et la machoire. Nous effectueront un relax pour corriger les petites problèmes d'overlapping. C'est partie ! :D

Donc nous allons commencer par un planar mapping de côté. Indiquez la même valeur pour la projection Width et Height, j'arrondis à la plus grande valeur des deux. Technique qui je vous le rappel permet de garder la tête de taille proportionnelle dans l'UV texture editor.

Image utilisateur

Sélectionnez les edges tout le long de la tête. Si vous en oubliez un nous ne pourront pas couper correctement et ne pourons séparer les UVs avec "To Shell".

Image utilisateur

Donc voilà faites le Cut UVs puis un To Shell pour déplacer une partie qui sera sans surprise toute violette.

Image utilisateur

Un petit Flip pour corriger ça...

Image utilisateur

Maintenant sélectionnez tout les UVs d'une partie et faites un Unfold à fond ! :pirate:

Image utilisateur

Sélectionnez un edge du front pour que la tête s'oriente avec le Move and Sew. Si on auvait sélectionné un edge du nez on aurait risquez d'avoir un/des overlapping(s).

Image utilisateur

Maitenant va falloir être barbare. Sélectionnez tout les edges du front, du nez, et du menton (pas la bouche, en tout cas surtout pas l'intérieur) et faites un Move and Sew du bousin. :p
Quand se sera fait faite un gros unfold de tout ça.

Image utilisateur

Sa commence à prendre forme même si c'est bien bordélique. Ce n'est pas bien grave il suffit de lui appliquer un relax à fond.

Image utilisateur

Oh !

Donc la texture sera de taille est d'orientation variable, mais on s'en fiche complètement, ça ne pose aucun problème pour peindre dessus ! :soleil:

Image utilisateur

La preuve, je me suis lâché sous Mudbox. :lol:

Image utilisateur

Voilà en gros le dépliage même s'il y a quelques imperfections dans les miens. C'est vraiment pas évident et c'est tellement lourd à faire que je ne vous cache pas que j'ai un peu la flemme d'apprendre. :p

Quand j'aurai plus d'expérience, je ferai un chapitre sur des techniques poussés de correction des erreurs. Même si ce tutoriel couvre les bases, la projection des textures est indispensable en 3D.

Passons maintenant à une étape essentielle en 3D : l'utilisation de mudbox qui nous permettra de peindre nos polygones et de créer nos « normals maps », les fameuses textures qui simulent les reliefs ! Alors, ne ratez pas le prochain épisode ! :D


Dépliage d'un bras Réaliser ses textures et détails sous Autodesk Mudbox

Réaliser ses textures et détails sous Autodesk Mudbox

Dépliage d'une tête Générer une texture procédurale avec « Substance »

// Importer PTex dans Maya (?)
// rendu substance sous MR
// Crazy Bump
// Comparaison détaillé entre les normals et bump map dans le chapitre sur Mudbox
// lier manuellement Maya à Mudbox et inversement

Une fois l'UV Mapping terminé, vous pouvez envoyer votre modélisation vers un logiciel de sculpture et de création de textures pour y appliquer les détails les plus fins. Le logiciel Autodesk Mudbox va nous permettre cela, on pourra ensuite intégrer les modifications dans Maya par l'intermédiaire d'une normal map (simulation des reliefs), diffuse map (textures) et specular map (gestion de la brillance).
Les outils et le logiciel sont simples à prendre en main, mais il vous faudra de la pratique pour réussir à faire quelque chose de potable : des bases en dessin et sur le maniement d'une tablette graphique vous seront d'une aide précieuse.
Dans ce chapitre je vous ferai une sorte de preview de Mudbox, j'essayerai de faire au moins un TP vidéo de sculpt pour vous permettre de pratiquer.

Mais avant, voyons comment texturer rapidement un polygone à l'aide du nouveau plug-in « Substance » de Maya 2012.

En cadeau, je vous montrerai vers la fin de ce chapitre une superbe fonctionnalité de Mudbox 2012 permettant de projeter des textures sans que le polygone n'ai d'UVs ! :D

Générer une texture procédurale avec « Substance »

Réaliser ses textures et détails sous Autodesk Mudbox Présentation de Mudbox

Le plug-in « Substance » d'allegorithmic a été intégré à Maya 2012. C'est un générateur de textures procédurales...

J'ai déjà entendu ce terme pour la texture à damier qui nous a aidés à faire l'UV Mapping. C'est la même chose ?

Oui, c'est la même chose. Une texture procédurale est une image générée par ordinateur grâce à des algorithmes. La texture à damier est très (trop) simple, on ne peut pas s'en servir pour texturer une scène, mais juste pour repérer les erreurs d'UV Mapping. Il y a d'autres textures procédurales dans Maya comme le « Noise », vous le retrouverez dans tous les logiciels de 3D celui-là, on s'en sert plutôt en tant que bump map pour créer des imperfections.
Substance, lui, utilise des algorithmes beaucoup plus poussés pour générer une texture photoréaliste avec sa normal map et sa specular map (brillance) !
Comme la texture est générée par ordinateur, on peut à tout moment changer sa résolution et animer ses paramètres ! :D

Vous trouverez Substance parmi les différents nodes de Maya, ce n'est pas un shader. Chargez-le à partir du paramètre Color, il se connectera automatiquement aux autres paramètres.

Image utilisateur

Vous trouverez les différentes textures procédurales dans le dossier « ..\Autodesk\Maya2012\substances ». Vous ne pourrez pas les prévisualiser et leur nom est en anglais. :(

Je charge la texture « Grass ». Le petit carré à gauche de Diffuse (= Color) va s'illuminer pour indiquer que le node est connecté. Cliquez en bas sur « Create shader network » pour connecter la texture aux paramètres importants. Le node va tout seul se lier à Specular (brillance) et Normal (simulation de relief).

Vous pouvez à la volée changer la résolution de la texture :

Image utilisateur

Dans « Substance Parameter » vous trouverez les paramètres propres à la texture ! Le « Grass Amount » par exemple pour la quantité d'herbe. Vous pouvez ajouter une key sur le paramètre (clic droit -> Set key) pour ensuite l'animer. L'avantage de Substance c'est que même après modification votre texture peut toujours se répéter sans problème.

Image utilisateur

Vous pouvez comme ça réaliser des tonnes d'effets spéciaux ! :D

Notre texture ne prends que très peu de place, quelques infimes Ko tout en étant animable. Le problème c'est qu'elle ne peut pas être exportée vers un autre logiciel de 3D voire un moteur de jeu. Il vous faut cliquer sur « Export images to disk » pour la baker en image JPG, PNG ou autre.

Image utilisateur

J'ai testé les différents formats d'export, pour comparer leur place occupée sur le disque dur. Voilà se que ça m'a donné pour du 1024*1024 de résolution.

Type

Poids

jpg

1.5 Mo (légère perte de qualité)

png

2.9 Mo

tif

3 Mo

tga

4.1 Mo

Le png et jpg sont les meilleurs choix. Évitez le tga si la résolution d'image est élevée.

Voilà pour cette courte introduction sur Substance. Les paramètres étant propre à chaque texture je ne peux pas faire le tour des 80 fournis avec Maya 2012. Je vous laisse vous amuser. ^^


Réaliser ses textures et détails sous Autodesk Mudbox Présentation de Mudbox

Présentation de Mudbox

Générer une texture procédurale avec « Substance » Le sculpt

Image utilisateurImage provenant d'autodesk.com

Présentation du logiciel

Autodesk Mudbox, le nom ne vous dit pas grand chose je suppose, pourtant il s'agit d'un logiciel indispensable lorsqu'il faut ajouter des détails sur les modélisations. Il est le seul avec Pixologic Zbrush à gérer correctement des millions de polygones sans crasher ! :lol:

Et pourquoi Blender, Maya et compagnie crashent ?

Mudbox n'est pas vraiment un logiciel de modélisation, mais plutôt de sculpture. Quand vous travaillez sur des polygones avec, il ne permet que de déplacer des vertices (sommets). Vous ne pouvez effectuer d'extrusion, de split, etc. comme dans vos logiciels de 3D habituels. Cela lui permet d'être plus léger et apte à gérer beaucoup plus de faces en même temps.

En sculpture numérique la quantité de polygones de nos objets détermine le niveau de détails, d'où l'intérêt de gérer toujours plus de polygones dans les scènes 3D. Cela servira à tracer les plus fins détails tels que les rides d'un personnage ! :D
Bien entendu, afficher des millions de polys n'est pas à la portée de toutes les machines. Vous aurez besoin d'une grande quantité de RAM : 4 Go minimum vous assure un certain confort. Il faut savoir que parfois vous aurez Maya et Mudbox ouverts en même temps. Rassurez-vous les coûts de la RAM baissent rapidement. ;)
Il vous faut aussi une carte graphique assez véloce capable de gérer des millions de faces sans saccader.

Je ne comprends pas. Plus haut tu nous as dit que Mudbox était le seul logiciel à gérer des millions de faces sans ralentissement, alors si j'importe mon polygone dans Maya que se passera t'il ?

Votre Maya crachera ou ralentira énormément, ce n'est pas une blague !
Il faut donc diminuer le nombre de faces pour revenir en low poly. Le problème qui se pose, c'est que cela fera disparaitre les détails... . :-°

Il existe heureusement une méthode qui permet de pallier ça. On l'utilise de plus en plus dans les jeux vidéo pour avoir à la fois des polygones avec peu de faces, mais avec de bons détails. Je vous en avais parlé en début de cette partie, il s'agit des normal maps et bump maps.
Le logiciel peut créer automatiquement ce type de texture. Elle permettra dans Maya de simuler les reliefs très fins sur un polygone low poly (avec peu de faces) telle que des rides qui réagiront à la lumière !

Ça va encore plus loin, puisque Mudbox tout comme Zbrush permettent de peindre directement sur les polygones sans forcément avoir d'UVs ! :D

Souris VS tablette graphique

Image utilisateur

Dans Mudbox/Zbrush la tablette graphique est quasi indispensable. On pourrait facilement le comparer à Photoshop : vous ne vous imaginerez pas dessiner, peindre avec votre souris, c'est bien trop laborieux et imprécis.
Et bien sur Mudbox c'est pareil, vous aurez beaucoup de mal à définir vos formes sans tablettes, mais vous pouvez toujours appliquer des textures ou paramétrer vos brosses de façon à ce qu'elles soient plus adaptées à la souris.

En plus d'un tracé plus confortable sur tablette graphique, l'appareil prend aussi en compte la pression du stylet. Ce tracé que j'ai fait ci-dessous est impossible à réaliser à la souris !

Image utilisateur

Si vous recherchez une tablette, demandez conseil dans le forum Matériel. Je vous conseille la marque « Wacom » qui est une référence.

Fonctionnement

Une petite démo de Mudbox ça vous dit ? :D
Je vais schématiser, en partant d'un plan que je vais bosseler sous Mudbox.

J'ai juste à créer mon plan dans Maya et à faire File -> Send to Mudbox -> Send as New Scene. Mudbox se lance automatiquement et importe mon plan, c'est un gain de temps important, surtout que ça marche aussi avec les textures !

Image utilisateur

Donc, mon polygone low poly est dans mudbox maintenant. Je le subdivise pour pouvoir sculpter dessus et appliquer des détails. Je trace une croix (j'aurai pu faire mieux, mais c'est pour l'exemple :p ), puis le renvoi vers Maya avec File -> Send to Maya. Pas plus compliqué que ça, ou presque...

Image utilisateur

J'ai fait volontairement une erreur, si vous avez bien lu l'intro vous devriez l'avoir repéré. J'ai exporté mon polygone high poly directement dans Maya pour conserver les détails. Le problème c'est que ce petit plan seul consomme énormément de RAM.

Image utilisateur

Ce qu'il aurait fallu faire c'est revenir en low poly dans Mudbox, c'est un avantage des logiciels de sculpt ; on peut revenir au niveau de subdivision précédent et retourner au niveau le plus élevé pour retrouver les détails (ma croix). Une fois en low poly sur Mudbox je lui demande de créer une normal map des détails de ma version high poly. Il va donc me générer une texture avec une croix dessus. En faisant « Send to Maya », Maya importe le polygone low poly et la texture servant à simuler les reliefs ! Je n'ai plus qu'à passer en affichage « High Quality » ou « Viewport 2.0 » pour voir ma petite croix. ^^

Image utilisateur

Notre plan n'est composé que d'une seule face et pourtant on peut distinguer très clairement les reliefs. Ils réagissent même à la lumière et créent de fausses ombres :D :

Image utilisateur

... et pourtant, tout est plat, la preuve la grille de Maya passe par dessus le plan.
Je vais me servir de l'aptidute de Mudbox à peindre pour colorer le plan :

Image utilisateur

Mieux, je vais créer une texture pour indiquer les zones plus brillantes que d'autres !

Image utilisateur

Vous commencez à comprendre pourquoi un logiciel de sculpt combiné à votre logiciel favori est indispensable pour ajouter de petits détails, textures et zones de brillance.
Vous êtes conquis ? :p
Alors, voyons Mudbox plus en détail !

Présentation de l'interface

Image utilisateurLa fenêtre d'accueilC'est l'interface de Mudbox qui m'a poussé à faire un chapitre dessus plutôt que sur Zbrush son concurrent. Aussi parce qu'il est utilisable 3 ans en version student !
L'interface de Mudbox est très simple à prendre en main et ressemble beaucoup à Maya, même ses raccourcis. Vous n'aurez aucun problème à vous adapter. ;)
Seul point noir des deux logiciels : il vous faudra une pratique intensive pour arriver à quelques choses.

Commencez par télécharger Mudbox :

Télécharger Mudbox

Télécharger Zbrush (si vous voulez ;) )

Au lancement de Mudbox on vous proposera d'utiliser les raccourcis de votre logiciel favori. « Mudbox Hotkeys » et « Maya Hotkeys » sont les mêmes.

À l'ouverture du logiciel, vous aurez plusieurs options. À gauche : des vidéos tutoriel très bien faits que je vous conseille de regarder. Au milieu : des bases mesh, des polygones low poly sur lesquels vous pouvez commencer votre projet ; vous avez même le base mesh d'une tête. :)
À droite vous ouvrez vos fichiers que vous avez exportés depuis Maya en .obj ou des sculpt en cours en .mud.

L'interface de Mudbox n'est pas du tout surchargée, c'est même sa force par rapport à Zbrush auquel ont a des menus et sous-menus partout qu'il faut chercher.
Toute l'interface est clairement découpée :

Image utilisateur

Images de référence :

Image utilisateur

1- Main Menu

On ne se servira du Main Menu que pour envoyer la modélisation vers Maya, pour générer des normals map, displacement map, etc. Vous pourrez aussi vous filmer en train de modéliser dans Render -> Create Movie... . Il vous faudra un bon PC pour ne pas saturer la RAM et avoir un affichage fluide. Ou encore vous pouvez réaliser des turntables en faisant tourner la caméra autour de votre modélisation puis en exportant en vidéo. (Render -> Turntable Movie...).

Image utilisateur

2- Onglets des vues

En haut on trouvera différents onglets pour passer de la vue 3D, aux UVs, aux images à charger dans votre ordinateur pour en faire des textures ou encore la Mudbox Community pour télécharger des textures et consulter des tutoriels.

Image utilisateur

3- Brush

La partie la plus importante de Mudbox, c'est ici que vous sélectionnerez tous ses outils.
« Sculpt Tools » regroupe toutes les brush de sculpt, Paint Tools pour la création de textures, Pose Tool pour donner une posture à votre personnage et le Select Move Tools qui vous permet d'accéder au Move, Rotate et Scale.

Image utilisateur

4- Presets

Les presets vous permettront d'accéder à vos textures, aux presets de comportement des brush, shaders , éclairage et de créer des cameras bookmarks comme dans Maya pour sauvegarder un angle de vue.

Image utilisateur

Le plus important parmi ces onglets est « Stencil » qui va nous permettre de sculpter et texturer des détails.

5- Contenu de la scène

Il y a trois onglets pour le contenu de la scène, on restera presque toujours dans le premier « Layer ». Il permet de créer des layers de sculpt pour ensuite changer l'opacité d'une modification et surtout de créer les différents types de textures.

Image utilisateur

6- Options

Les options d'un outil sont accessibles en double cliquant sur son icône.

Image utilisateur

Générer une texture procédurale avec « Substance » Le sculpt

Le sculpt

Présentation de Mudbox Le texturing

Mudbox est un logiciel de sculpture « multirésolution ». Cela veut dire qu'à tout moment vous pouvez réduire le nombre de faces d'un polygone pour travailler sur sa forme globale plutôt que ses détails.
Aussi cela va nous permettre de revenir en low poly pour générer la normal map à partir des détails.

Pour smoother votre polygone vous devez appuyer sur shift + d. Vous pouvez avec les touches Pages up et Page down passer d'un niveau de division à l'autre.

Image utilisateur

J'ai 2 Go de RAM, Windows doit utiliser 500 Mo, donc avec mes 1.5 Go restants je monte à 8 millions de polygones. Par contre je n'essayerais pas de faire ça dans Maya ! :p

Appuyez sur la touche w pour montrer/cacher le wireframe.

La navigation se fait comme dans Maya, ce sont les mêmes raccourcie. Pour le zoom au mieux c'est pareil : la touche a.

Je vais faire le tour des brushs que propose Mudbox. Mais, avant, voilà les trois raccourcis que vous devez absolument retenir pour sculpter :

Vous trouverez la symétrie dans les options de la brush en double cliquant dessus, à la ligne Mirror.

Image utilisateur

Icône

Description et astuce(s)

Image de l'utilisation

Image utilisateurImage utilisateur

L'outil basique, mais indispensable, celui que vous utiliserez quasiment tout le temps. Il sert à tout : donner la forme globale de votre polygone en low poly, tout comme sculpter les détails les plus fins à l'aide de textures.
Avec la pression du stylet sur la tablette vous pourrez pousser plus ou moins les vertices.

Image utilisateurImage utilisateur
Image utilisateurImage utilisateur

A ne pas confondre avec le smooth pour ajouter des subdivisions. Cet outil va rendre les formes du maillage actuel plus lisse là où vous passerez la brush. On s'en sert très souvent, à tel point qu'il a un raccourci dédié : la touche shift.
Si vous avez une tablette graphique, vous pourrez agir sur la force du smooth grâce à la pression du stylet pour avoir beaucoup plus de contrôle. Un smooth trop important pourra aplatir complètement certaines zones.

Image utilisateurImage utilisateur
Image utilisateurImage utilisateur

Le troisième et dernier outil le plus utilisé : le grab pour saisir des vertices. On s'en sert surtout en low poly pour arranger la forme globale. Par exemple pour le base mesh de la tête il servira à arranger la forme du crâne, de la mâchoire, la position des yeux, etc.

Image utilisateurImage utilisateur
Image utilisateurImage utilisateur

On va pincer des zones en relief avec le pinch. Très utile lorsque vous avez creusé le polygone avec la sculpt brush et que vous souhaitez rapprocher les bords pour créer des rides. Vous pouvez faire plusieurs passages avec le curseur pour accentuer le pincement.

Image utilisateurImage utilisateur
Image utilisateurImage utilisateur

Le flatten va aplatir des zones un peu comme le smooth, mais sans forcément garder des parties lisses et courbes. On peut aussi avec cet outil simuler des surfaces dures comme un personnage métallique.

Image utilisateurImage utilisateur
Image utilisateurImage utilisateur

Si on aurait appelé cette brush « Sculpt brush » je n'aurais pas vu la différence... .
Le brush foamy crée quelques chose de mousseux, mais le résultat est sensiblement le même qu'avec la sculpt brush.

Image utilisateurImage utilisateur
Image utilisateurImage utilisateur

Le spray peut appliquer des textures pour sculpter... le truc c'est que toutes les brushs peuvent faire ça dans leur option. Disons que c'est une sculpt brush avec la texture préchargée... .
Avec la texture on pourra faire les détails les plus fins, il vous faudra donc être en high poly. Vous pourrez à partir d'une texture à rayures créer des rides ou les poils de la barbe, une texture a points pour créer des boutons, etc.
Vous trouverez les textures pour la brush dans l'onglet « Stamp ».

Image utilisateurImage utilisateur
Image utilisateurImage utilisateur

Cette brush ne fonctionne qu'avec les textures, mais est bien plus utilisée que le spray. C'est même le meilleur outil pour utiliser les stamps, vous projetez avec toute la texture sur le polygone et pouvez changer son orientation et taille. Vous pourrez vous en servir pour placer des vis et boulons sur une modélisation mécanique.

Image utilisateurImage utilisateur
Image utilisateurImage utilisateur

Wax (cire) aplatit les formes tout en ajoutant un peu de matière pour créer un léger relief. Tout comme flatten vous aurez surtout à l'utiliser pour des formes solides.

Image utilisateurImage utilisateur
Image utilisateurImage utilisateur

Scrape (gratter) va plutôt aplatir tout en enlevant de la matière.

Image utilisateurImage utilisateur
Image utilisateurImage utilisateur

Fill va remplir des trous.

Image utilisateurImage utilisateur
Image utilisateurImage utilisateur

Le couteau vous servira à ajouter des imperfections, blessures et rides.

Image utilisateurImage utilisateur
Image utilisateurImage utilisateur

Cette brush fonctionne un peu comme l'outil "doigt" des logiciels de 2D pour faire une bouillie de pixel, mais dans notre cas pour des polygones. Attention aux problèmes de maillage, vous aurez souvent besoin d'utiliser le smooth avec.

Image utilisateurImage utilisateur
Image utilisateurImage utilisateur

Voilà une sorte de sculpt brush qui gonfle en même temps la zone peinte. On peut l'utiliser pour les joues, le front ou créer différentes bosses.

Image utilisateurImage utilisateur
Image utilisateurImage utilisateur

Amplify fait l'inverse du smooth, il va contraster les bosses pour les rendre plus visibles.

Image utilisateurImage utilisateur

Comment s'y prendre pour modéliser ?

Le bon "base mesh"

Partir sur un bon polygone de départ c'est important. Ça vous évitera les problèmes de smooth mais aussi pour ajouter des détails en high poly. S'il comporte des zones trop denses en polygone et d'autres, trop faibles, vous aurez du mal à ajouter des détails dans ses zones là. Il faut essayer d'avoir le maillage le plus homogène possible.
Aussi, la difficulté est de ne pas avoir de formes trop anguleuses, c'est un problème qu'on rencontre sur les bases mesh cubiques où les bords sont souvent pincés même une fois subdivisée.

Image utilisateur

Vous pouvez partir de bases mesh déjà fait, certains sont proposés par Mudbox. La modélisation est suffisamment avancée pour vous éviter les problèmes de smooth.
Je ne dis pas que c'est mal de partir de cubes extrudés, mais juste que c'est difficile à travailler au début.

Image utilisateurOn peut partir de tout type de base mesh, d'un buste à un corps entier ou bien même d'un animal

Utiliser la brush Sculpt, Grab et Smooth aux bons moments

C'est la brush Grab qui va surtout nous servir à travailler le base mesh low poly. C'est elle qui nous permettra d'avoir la forme globale. Les problèmes de proportions sont fréquents au début. Je vous recommande soit de partir d'un blueprint, ce que nous allons voir plus bas, soit pour débuter de commencer sur un personnage toon ou de science-fiction pour avoir plus de liberté.
Je vous conseille de toujours laisser la symétrie en X active, enfin au début, après vous pourrez l'enlever pour créer des imperfections.

Image utilisateurEn vue de côté on se concentre sur l'arrière du crane, la position de l'oreille, le menton et le relief du nez.

En vue de face on passe sur le sculpt et smooth tool. On répare les quelques imperfections faites avec le Grab tool puis on esquisse grossièrement le visage. On creuse pour les yeux, on donne du relief au front, nez, menton et autour de la bouche. On dessine rapidement des lèvres. De toute façon nous sommes en low poly, le maillage ne nous permet pas d'aller plus loin. C'est une fois que les proportions vous semblent correctes que vous pourrez « valider » la subdivision actuelle et monter d'un niveau de subdivision (shift + d).

Image utilisateurEssayez d'avoir une tête pas trop ronde de lui donner des formes

À la subdivision au dessus, on peut repasser par-dessus nos esquisses et commencer à réaliser les détails les plus fins. On peut déjà creuser les narines, créer les paupières des yeux, créer les sourcils et commencer à travailler les oreilles.

Image utilisateur

On smooth encore, on attaque les gros détails maintenant. Vous avez toujours le choix en faisant des petits arrangements à transformer la tête en personnage toon en exagérant les expressions :

Image utilisateurPersonnage provenant de Luxology Modo

Pour les rides utilisez les textures « stamps » avec la sculpt brush ou le knife (couteau). Combinez le avec Pinch pour pincer les rides et les rendre plus réalistes.

Utiliser les stencils en tant que blueprint

Durant toute la modélisation, vous aurez besoin de blueprints, que ce soit pour le base mesh ou pour réaliser des parties complexes comme les oreilles. Le mieux c'est d'avoir des photos de visages, bien de face et de côté (de dessus si vous êtes chanceux), vous en trouverez des tonnes sur google.
Pour l'exemple, j'ai utilisé un dessin trouvé sur the-blueprint.com. Vous pouvez aussi utiliser des photos pour avoir de quoi travailler les détails par la suite.

Chargez votre image depuis l'onglet « Image Browser » et cliquez sur « Set Stencil »

Image utilisateur

A l'aide du Grab tool déplacez les vertices pour qu'ils coïncident avec les lignes du blueprint ou la photo. Je vous conseille de décocher l'option « Hide When Sculpt » pour que le blueprint reste visible même pendant que vous sculptez.

Image utilisateur

Sculpter les détails

Utiliser les stamps

Comme vous vous en doutez, pour attaquer les détails il vous faudra être en high poly. Pour les rides, plutôt que de les tracer une par une et passer 3 heures servez vous des stamps.
Prenez la sculpt brush, chargez un stamp à rayures et mettez un strength très faible. Utilisez la touche Ctrl pour creuser les rides. Activez le « Steady Stroke » pour avoir un retard sur le déplacement et tracer des courbes plus fluides.

Image utilisateur

En cachant le wireframe vous gagnez en performances d'affichage

Utiliser les stencils

Pour avoir des détails réalistes, vous pouvez utiliser toute une image et plaquer ses reliefs sur le modèle 3D. Pour ça il vous faut utiliser un stencils. Vous pouvez utiliser ceux déjà présents dans l'onglet ou en ajouter dans l'image browser (comme nous avions fait pour le blueprint).
Le stencil apparaitra sous forme transparente dans la scène 3D. Vous pouvez le déplacer avec s + clic du milieu, lui faire une rotation avec s + clic gauche et lui appliquer un scale avec s + clic droit.

Je vous conseille d'ajouter des bookmarks dans l'onglet « Camera Bookmarks » pour sauvegarder des angles de vues et projeter vos stencils plus facilement. Vu que j'ai un plan, je vais créer qu'un seul bookmark en vue de dessus.

Image utilisateur

Plus qu'à peindre avec la sculpt brush. Une fois que les détails auront apparu sur le polygone, changez d'angle de vue pour vérifier le relief, s'il n'est pas bon ajustez le strength et revenez à l'angle de vue enregistré dans le bookmark.
J'ai utilisé la valeur -5 en strength.

Image utilisateur

La sculpt brush applique partiellement la texture. Dans les paramètres de la brush vous avez l'option « Flood » qui va pousser les vertices sur tout le polygone :

Image utilisateur

Vector Map

On va finir sur une map un peu spéciale, qui fait tout le boulot à votre place j'ai envie de dire. :p
J'ai nommé : la vector map. Celle-ci va utiliser un code RGB pour dessiner toute une forme très complexe. Dans les stencils vous avez une vector map, une sorte de boule verte et bleu.
En l'appliquant avec la sculpt brush ou avec un « flood » cela fera apparaitre toute une oreille ! Mettez la valeur de strength à 100.

Image utilisateur

Vous en trouverez aussi pour le nez dans l'onglet Mudbox Community.
Mais bon, ça reste un outil un peu de la triche de modéliser que par ça, le mieux c'est de générer une vector map de votre modèle pour lui appliquer des détails dans Maya. ^^


Présentation de Mudbox Le texturing

Le texturing

Le sculpt Envoyer les fichiers dans Maya

Pour l'instant nous avons réalisé des détails sur nos polygones sans générer de normal map. C'est parce que je souhaiterais qu'on exporte tout en même temps : le polygone low poly, sa normal map et ses textures. ;)

Peindre sur les UVs

Utiliser les stencils

Image utilisateur

Encore une fois c'est des stencils que nous allons nous servir, plutôt que les stamps.
Je vais continuer sur le mur de briques, il y a déjà les détails, il ne reste plus qu'à le peindre pour le finaliser. ^^
Il faut aller dans l'onglet « Paint Tools » et sélectionner l'outil "Projection" (la « Paint Brush » ne peint que d'une couleur).

En cliquant sur le polygone, Mudbox vous proposera de créer un calque qui servira ensuite à générer une texture .jpg ou autre. Sélectionnez le type Diffuse (couleur). On se servira ensuite du type Specular pour les zones de brillance.

Image utilisateur

Plus qu'à peindre ! Il faut que l'angle de vue n'ai pas bougé, sinon vous ne peindrez pas par rapport à ce que vous aviez sculpté.

Image utilisateur

Dans le menu de droite, dans Paint, créez un nouveau calque de type "specular" cette fois.

Image utilisateur

La brillance va se générer en fonction des couleurs de notre stencil. Y aura davantage de contraste entre les briques et le ciment.

Image utilisateur

J'utilise encore une fois la brush « Projection »

Vous pouvez directement projeter votre blueprint sur votre modélisation en cours, pour avoir tout de suite un résultat plus réaliste et pouvoir sculpter ensuite plus facilement les détails.

Image utilisateur

Utiliser les stamps

Avec les stamps c'est plus compliqué pour texturer, le dessin suit la brush. Je vous conseille d'utiliser la "Airbrush" pour peindre avec un peu d'opacité, ça vous servira à créer des salissures.
J'ai pu de cette manière ajouter de la terre sur le mur (j'ai supprimé la specular map) :

Image utilisateur

Mieux, on peut directement peindre dans les interstices ou les bosses avec la « Dry Brush ». Par défaut la brush ne peint que les bosses, vous devez appuyer sur Ctrl pour peindre les creux. J'ai pris la texture d'herbe.
J'ai aussi créé un nouveau calque dans lequel j'ai mis une opacité de 50.

Image utilisateur

Peindre sans se soucier des UVs avec Ptex

Alors ça, c'est l'avenir de la peinture polygonale : aucuns UVs et une projection parfaite ! :D
Par défaut lorsque vous peignez dans Mudbox, la texture est appliquée sur les UVs de celui-ci. Vous pouvez voir ses UVs dans l'onglet en haut "UV View".

Image utilisateur

Il faut vraiment beaucoup d'expérience pour réussir à les déplier correctement, un mauvais dépliage et c'est la catastrophe ! Toutes vos textures (y compris les bump/normal map) ne s'appliqueront pas correctement. :-° Exemple d'un spherical mapping sur le tronc d'arbre :

Image utilisateur

Avec PTex pour "Per-Face Texture Mapping", quand vous êtes en low poly, chaque face se voit affecté un plan XY sur lequel peindre. Vous pouvez à tout moment changer la résolution (le nombre de pixels) de ces plans !
La projection sera toujours parfaite.

Pour utiliser Ptex revenez au niveau de subdivision le plus bas (page down), puis faite Mesh -> PTex Setup.... Cliquez sur « Decrease » ou « Increase » pour changer la résolution des plans. Une texture avec des losanges sera là pour vous aider, faites en sorte que le crénelage ne se voit pas et que l'affichage soit bien net. Si vous faites un gros plan de l'objet dans votre rendu, zoomez sur les losanges pour vous assurer que le crénelage n'est pas visible.

Image utilisateur

Appuyez ensuite sur Done, à partir de ce moment-là les UVs de votre polygone seront supprimés.
Vous pourrez changer la résolution de PTex à tout moment.

Je peux maintenant me servir des stamps et stencils sans aucun problème de projection et en ayant passé quelques secondes à paramétrer PTex ! La classe ! :soleil:

Image utilisateur

Un pur bonheur de projeter des textures sans les contraintes des UVs ! :)

A l'avenir PTex remplacera complètement les UVs... à l'avenir seulement, car actuellement il y a un hic. Maya et Mental Ray ne prennent pas encore en charge PTex ainsi que les moteurs de jeux vidéo.
Vous allez devoir continuer à déplier vos UVs pendant un petit moment. :(

Importer des textures de la Mudbox Community

Mudbox à toute une communauté présente sur « area.autodesk.com ». Dans l'onglet « Mudbox Community » vous pourrez télécharger de nouvelles textures, des bases mesh et consulter des tutos vidéos (il faut souvent être inscrit sur le site pour les visionner).

Image utilisateur


Le sculpt Envoyer les fichiers dans Maya

Envoyer les fichiers dans Maya

Le texturing Entrez dans la 4e dimension

Générer une normal map

Vous avez sculpté/texturé tout se qu'il fallait ? Vous voulez tout envoyer dans Maya ?

Déjà il va nous falloir générer les normals map pour conserver les détails en low poly. Allez dans Maps -> Extract Texture Maps -> New Operation...
Choisissez « Normal Map ».
Dans Target Models sélectionnez la version low poly que vous exporterez dans Maya. On n'exporte pas forcément le niveau le plus bas hein. ;)
Dans Source Models choisissez le niveau de division le plus élevé.

Image utilisateur

Descendez jusqu'à voir « Output options » et indiquez où sauvegarder la texture une fois qu'elle sera générée.

C'est déjà fini, cliquez sur « Extract » et attendez quelques secondes. Ça m'a généré ceci : normal map.

Exporter la scène dans Maya

Descendez de niveau de division dans Mudbox jusqu'à celui souhaité pour envoyer dans Maya. Pour mon simple plan de briques, je peux descendre au niveau le plus bas, il y a peu de reliefs.
On peut voir la normal map en action dans Mudbox :

Image utilisateur

On dirait que les briques sont légèrement en relief.

Pour exporter la scène dans Maya faites File -> Send to Maya -> Send Selected as New Scene. Il vous proposera d'envoyer toute la scène. Si vous voulez en envoyer qu'une partie allez en en bas dans l'onglet « Select/Move Tools » et cliquez sur l'icône « Objects » les objets sélectionnés seront ceux exportés.

Image utilisateur

Il vous faut passer en Viewport 2.0 ou High Quality Rendering pour voir les reliefs de la normal map

Nous avons fait un petit tour du fonctionnement des outils de Mudbox. Le plus dur reste à pratiquer pendant des jours et assimiler des techniques de sculpt et texturing. Vous pouvez vous entrainer à dessiner sur papier ou tablette graphique dans Autodesk SketchBook Pro par exemple que vous trouverez sur « students.autodesk.com ». Je vous conseille de beaucoup décalquer au début. ;)

J'ai prévu des TPs vidéo sur Mudbox dans la partie annexes.


Le texturing Entrez dans la 4e dimension

Entrez dans la 4e dimension

Envoyer les fichiers dans Maya Les images par seconde (frames)

// Indiquer comment activer les autokeys...

Nous y voilà enfin : l'animation !
À la fin de cette partie vous serez capables de réaliser vos premiers courts métrages... enfin, ne nous emballons pas. Il vous restera le rigging à découvrir dans la partie qui suit pour constituer le squelette d'un personnage et pouvoir l'animer. :)

L'animation est aussi appelée la 4e dimension, car elle vient ajouter le temps à notre scène 3D. Au terme de ce premier chapitre, vous saurez réaliser votre première animation. Je vous parlerai aussi des unités de temps, des "Time Slider" et "Range Slider" de Maya.

Silence ! On tourne ! :D

Les images par seconde (frames)

Entrez dans la 4e dimension Time Slider et Range Slider

Une animation est constituée de plusieurs images. Avec Maya vous devrez faire des rendus image par image, cela peut devenir très long. Ça peut prendre de plusieurs heures à plusieurs jours selon la puissance de votre ordinateur. Si vous voulez faire de l'animation avec une résolution en HD (1920*1080) il vous faudra un ordinateur très puissant (voire même un supercalculateur... :-° ).
Pendant des années, les rendus étaient réalisés à partir du processeur, mais cela risque de changer : les cartes graphiques étant bien plus performantes en vitesse de calcul (plus de 30 fois plus rapides), Mental Ray 3.8 propose un moteur de rendu temps réel basé sur la carte graphique appelée "iRay" permettant d'effectuer des rendus très rapidement. Sa limitation est qu'il ne fonctionne qu'avec des cartes graphiques Nvidia, car Mental Ray ou plutôt Mental Image, la société qui développe ce logiciel, appartient à Nvidia.

Pour qu'une animation soit fluide, il faut qu'elle comporte plusieurs images par seconde, c'est 24 pour un film au cinéma, 25 pour la télévision et 30 pour la télévision aux États-Unis et au Japon. Pour faire une animation d'une seconde il faut lancer 24 rendus, vous comprenez maintenant pourquoi les rendus d'animation sont très longs, on doit souvent limiter la qualité des rendus (pas de final gathering par exemple, antialiasing au minimum...) et utiliser des résolutions en dessous de la HD.
Heureusement, les cartes graphiques pourront donner un coup de fouet au temps de rendu et probablement permettre de mettre les options de rendu à fond. :)

Donc, dans une animation nous avons plusieurs images par seconde, on appelle ça une "frame". Par défaut, comme je vous l'ai dit, il y a 24 frames par seconde :

Image utilisateur

Chaque carré représente une frame.

Le temps étant infini, nous avons une infinité de frames. Rien que pour 3 secondes d'animation il faut faire le rendu de 24*3=72 frames. Il faut que Maya effectue 72 rendus pour une petite animation de 3 secondes ! :waw:

Image utilisateur

Modifier le nombre de frames par seconde

Image utilisateur

Vous pouvez modifier le nombre de frames par seconde. Rappelez-vous seulement que moins il y a d'images, plus l'affichage sera saccadé (on utilise peu d'images par seconde pour la création de GIFs animés) et qu'au dessus de 24 frames on ne voit plus la différence.
Pour modifier le nombre de frames par seconde (qu'on appelle en anglais FPS pour Frame Per Second), cliquez en bas à droite sur l'icône représentant un petit personnage rouge.

A Playback Speed vérifiez que vous êtes sur Real-time [24 fps]. On se servira du « Play every frame » pour la simulation de vêtements, etc. pour que Maya ne saute pas de frames et anime correctement.

Image utilisateur

Maintenant, voyons comment manipuler le temps avec les Time Slider et Range Slider de Maya. :)


Entrez dans la 4e dimension Time Slider et Range Slider

Time Slider et Range Slider

Les images par seconde (frames) Les keys et principes de l'interpolation de mouvement

Nous allons enfin voir à quoi servent tous ces numéros en bas de l'interface de Maya. ^^

La Time Slider

Vous pouvez voir la Time Slider, c'est la barre qui affiche des numéros de 1 à 24... ça ne vous dit pas quelque chose ?
Ce sont les frames, la Time Slider permet comme son nom l'indique de glisser d'une frame à l'autre. C'est elle qui nous permettra de nous rendre à une frame précise et de jouer l'animation.

Image utilisateur

Les options de lecture se trouvent à droite de cette barre, voici à quoi elles servent :

Image utilisateur

La Range Slider

La Range Slider ne sert qu'à une chose : déterminer sur quelle rangée de frames nous allons travailler. Par défaut, elle est réglée pour afficher les frames de 1 à 24 (pour afficher 1 seconde) :

Image utilisateur

En faisant glisser la Range Slider, vous changez la rangée de frames sur laquelle vous allez travailler. Ici, ça nous permet de toujours travailler sur une séquence d'une seconde :

Image utilisateur

Pour faire varier la taille du Range Slider cliquez sur les carrés à ses bords. Vous pouvez aussi modifier avec plus de précision la rangée de frames sur laquelle vous allez travailler avec les valeurs à gauche et à droite de la Range Slider.

Image utilisateur

Et enfin, une fonction très importante est le nombre total de frames. Ces valeurs se trouvent tout à gauche et tout à droite de la Range Slider. Vous pouvez aussi descendre dans les valeurs négatives.

Par exemple, voilà à quoi ressemble la Range Slider pour 10 secondes d'animation (10 secondes * 24 frames = 240 frames) :

Image utilisateur

Maintenant que vous savez comment afficher une rangée de frames, vous allez pouvoir sans plus tarder commencer votre première animation ! :D


Les images par seconde (frames) Les keys et principes de l'interpolation de mouvement

Les keys et principes de l'interpolation de mouvement

Time Slider et Range Slider Key selected et les autokeys

Les keys

L'animation que nous allons réaliser sera très basique : il faudra créer un polygone qui se déplacera d'un point à un autre en une seconde. J'ai commencé à créer un polygone dans le coin gauche de la grille qui devra en une seconde arriver à droite... et logiquement en une demi-seconde il sera au centre.
Pour commencer, il faut indiquer que le polygone situé à gauche est la position de départ de l'animation. Rendons-nous à la frame numéro 1. Sélectionnez le polygone et appuyez sur la "touche s" pour ajouter une clé d'animation (on dit "key" en anglais). Les keys sauvegardent les paramètres du polygone dans la frame en cours. Si une key a été ajoutée, une petite ligne verticale apparait à gauche du numéro de la frame :

Image utilisateur

Une key a bien été ajoutée en frame 1, le polygone partira donc de la gauche. Quand une key est ajoutée, les paramètres de la channel box deviennent orange, cela veut dire qu'ils sont liés aux frames. Un freeze transformation (remettre les valeurs à 0) ne fonctionne pas.

Image utilisateur

Maintenant, allez en frame 24, qui correspond à une seconde. Placez le polygone à droite et ajoutez une key :

Image utilisateur

En cliquant sur le bouton play de la Time Slider, la lecture se lance de la frame 1 à 24. Si les keys ont bien été ajoutées, le cube se déplacera de gauche à droite :

Image utilisateur

L'interpolation de mouvement

Mais pourquoi le cube se déplace-t-il progressivement de gauche à droite et ne se téléporte pas ? On a ajouté deux keys mais aucune pour les frames intermédiaires de 2 à 23.

Je vois ce que vous voulez dire (en même temps je me pose la question moi-même :p ).
Normalement, par exemple dans une animation de 10 secondes où à 0 seconde on a une key du cube à gauche et à 10 une key du cube à droite, notre cube devrait rester fixe de 0 à 9 secondes puis se téléporter à 10 secondes :

Image utilisateur

Mais comme vous avez pu le voir ce n'est pas comme ça, notre cube s'est déplacé progressivement d'un point à un autre ce qui nous a permis de gagner du temps. Il aurait fallu sinon définir l'emplacement du cube sur chaque frame. Ce déplacement même sur les frames intermédiaires qui n'ont pas de key s'appelle une "interpolation".

Image utilisateur

J'ai réalisé un schéma animé d'une sphère se déplaçant de bas en haut. En frame 1 elle est en bas et en frame 24 elle est en haut. Sur chaque frame la sphère va se déplacer (les frames sont représentées par des pavés bleus et la frame en cours par un pavé rouge) :

Image utilisateur

Grâce à l'interpolation, on peut créer des animations plus complexes rien qu'avec trois keys. Ci-dessous j'ai ajouté une key pour la sphère en frame 1 avec la sphère en bas à gauche, une key en frame 12 avec la sphère au haut et une troisième key en frame 24 avec la sphère en bas à droite :

Image utilisateur

Et voici l'animation avec l'interpolation :

Image utilisateur

Les carrés orange sont les frames où une key a été ajoutée.

Déplacer et supprimer des keys

Faites shift + clic gauche pour sélectionner une frame. Quand elle est sélectionnée, elle apparait surlignée en rouge. Cliquez sur les flèches et tout en restant appuyé sur le bouton de la souris, déplacez le curseur pour déplacer la frame puis cliquez sur l'une des 2-3 frames suivante ou précédente pour déselectionner :

Image utilisateur

La key qui était en frame 1 est maintenant en frame 5. Le polygone se déplacera de gauche à droite de la frame 5 à 24, il se déplacera plus rapidement puisqu'il y a moins de frames intermédiaires. Par contre, au début de l'animation, le cube ne bougera pas.

Vous pouvez sélectionner plusieurs keys à la fois. Quand vous faites le raccourci shift + clic gauche, faites glisser la souris pour étendre la zone de sélection. Vous pourrez déplacer les frames contenues dans la sélection et modifier leur espacement :) :

Image utilisateur

Pour supprimer les keys contenues dans la sélection faites un clic droit et cliquez sur Delete.
Et logiquement, quand toutes les keys sont supprimées, les paramètres de la channel box ne sont plus colorés. ;)


Time Slider et Range Slider Key selected et les autokeys

Key selected et les autokeys

Les keys et principes de l'interpolation de mouvement Interpolation et motion path

Key Selected

Vous pouvez ajouter une key sur un paramètre précis et donc seul un paramètre sera surligné en orange. De cette manière, vous ne pouvez enregistrer qu'un déplacement selon un axe.
Imaginez par exemple avoir animé un cube, mais plus tard vouloir modifier son échelle parce que vous remarquez que le cube est trop petit. Si vous avez ajouté des keys avec la touche S, les paramètres du scale seront enregistrés et donc il ne vous sera pas possible de modifier sa taille ; par contre, si aucune key n'a été ajoutée pour le scale, vous pourrez modifier sa taille à tout moment pour toute l'animation. :)

Pour ajouter une key à un ou plusieurs paramètres, cliquez sur le paramètre pour qu'il soit surligné en noir et faites un clic droit -> Key Selected (n'oubliez pas de vous mettre en frame 1 avant).
La valeur apparaitra en rouge pour indiquer qu'une key a bien était ajoutée (pour la frame en cours).

Image utilisateur

Vous pouvez également faire shift + w pour ajouter des keys sur tout les paramètres de translate.

Image utilisateur

Allez en frame 24, déplacez le cube à droite et faites Key Selected.

Comme dans le sous-chapitre précédent, le cube se déplace de gauche à droite sauf que seules ses informations en translate X ont été enregistrées dans les keys. Donc, si je déplace le polygone en Translate Y et que j'oriente le polygone n'importe comment, il n'y a que le translate X qui restera avec la key :

Image utilisateur

J'ai pu de cette manière élever le cube au-dessus de la grille et modifier son orientation tout en conservant l'animation de gauche à droite de la frame 1 à 24 :

Image utilisateur

J'en profite pour préciser que je vous recommande de ne jamais mettre de key pour le scale. Un polygone change rarement d'échelle durant une animation et cela vous permettra de régler sa taille pour toute l'animation si celle-ci est mal réglée.

Supprimer une key sur un paramètre

Pour supprimer une key sur un seul paramètre, faites un Break Connections (comme vous faisiez pour enlever une texture liée à un shader dans la partie "Shading et Texturing") :

Image utilisateur

Autokeys

Les autokeys ajoutent une key automatiquement lorsqu'une valeur est modifiée, mais seulement sur un paramètre surligné en rouge (donc sur un paramètre qui a déjà reçu une key).
Je vous conseil d'abord de faire shift + w en frame 1 pour ajouter une key aux paramètres de position. Changez ensuite de frame et déplacez le polygone de nouvelles keys seront enregistré automatiquement. :)

N'oubliez pas de désactiver l'autokey quand vous n'en aurez pas besoin, vous pourriez vous retrouver avec plein de keys au final... . :p

En un chapitre vous êtes déjà capables de réaliser vos premières animations ! :D
Vous pouvez tout animer grâce au Clic droit -> Key Selected, comme l'intensité d'une lampe, sa couleur, etc.

Dans le prochain chapitre, vous apprendrez à gérer l'interpolation de mouvement en modifiant les accélérations et décélérations des objets en mouvement.


Les keys et principes de l'interpolation de mouvement Interpolation et motion path

Interpolation et motion path

Key selected et les autokeys Découverte des F-curves et gestion des keys

// Editer la range frame pour les motion paths
// Pour les motion path remontrer par où passer pour créer une curve
// accélérer/ralentir une animation en rapprochant ou éloignant les keys avec les outils de Maya 2013

Vous connaissez l'essentiel de l'animation, qui consiste à placer des keys contenant de multiples informations sur différentes frames (de position, d'orientation et d'échelle principalement). J'avais commencé à vous parler de l'interpolation de mouvement sans entrer dans les détails. Ici, vous allez apprendre à la modifier grâce au Graph Editor de Maya. :)

Cette fameuse interpolation va permettre de modifier la façon dont se déplace un polygone d'un point à un autre et permettre de créer des accélérations (l'objet se déplace lentement et va de plus en plus vite) ou des décélérations (l'objet ralentit). De quoi complexifier vos animations. :D

Découverte des F-curves et gestion des keys

Interpolation et motion path Gérer les accélérations

Image utilisateur

Commençons par le commencement, en ouvrant le Graph Editor sur lequel nous allons travailler tout au long de ce chapitre. Faites Window -> Animation Editors -> Graph Editor.
Personnellement, je préfère cliquer sur l'icône "Persp/Graph" qui se trouve dans la "Tool box" à gauche. Cela fera apparaitre le Graph Editor directement sous la scène 3D et non dans une nouvelle fenêtre :

Votre plan de travail sera alors scindé :

Image utilisateur

Le Graph Editor n'affiche pour le moment qu'une grille. Dans le coté blanc à gauche (qui ressemble à l'outliner) vous verrez affiché le nom de l'objet sélectionné...

Réaction du Zéro :

T'es sérieux là ? :-°

Attendez, je n'ai pas fini ! :p
Toutes les informations enregistrées dans une key, c'est-à-dire surlignées en orange, seront aussi listées. Par exemple, en frame 1, j'ajoute une key avec la touche s de mon cube situé à gauche de la grille :

Le graph editor affichera toutes les informations de translate, rotate et scale selon les axes XYZ.

Image utilisateur

Et comment je gère l'interpolation avec ça ? :euh:

Vous ne pouvez pas, enfin pas pour le moment. Rappelez-vous ce que je vous ai dit : "l'interpolation permet de gérer l'animation intermédiaire entre deux keys". Il nous faut au minimum deux keys pour travailler sur l'interpolation, or nous n'en avons placé qu'une... plaçons sans plus attendre la seconde en frame 24, par exemple. Vous pouvez très bien la mettre en frame 48, en frame 10 ou tout ce que vous voulez sauf en frame 2. Bah oui, entre la frame 1 et 2 il n'y a pas de frame intermédiaire, donc pas d'interpolation. ^^

Des lignes apparaissent, ce sont elles qui vont nous permettre de gérer l'interpolation. Elles sont représentées de différentes couleurs qui correspondent chacune à une propriété différente. Par exemple, la propriété Translate X est écrite en rouge donc la ligne rouge en biais représente le Translate X.

Image utilisateur

Et le rotate X est aussi en rouge, pourtant je ne vois qu'une ligne rouge, pourquoi ?

Les lignes se superposent, une peut en cacher une autre. Pour la voir, cliquez sur le nom Rotate X :

Image utilisateur

Et pourquoi les lignes ne sont pas à la même hauteur ? Pourquoi la ligne du Translate X est en biais ?

Pour information, on n'appelle pas cela des lignes en infographie, mais des F-Curves (on met F devant pour les différencier des curves). D'autres diront "Curves IPO", comme c'est le cas pour les utilisateurs de Blender.

Les F-curves changent de hauteur selon la valeur de leur paramètre. Par exemple, si en frame 12 je veux que mon polygone s'élève, la ligne verte qui correspond au Translate Y sera courbée (évidemment il ne faut pas oublier d'ajouter une key après avoir élevé l'objet) :

Image utilisateur

Donc, comment ça marche tout ça ? Eh bien nos F-curves traversent différents points, ces points sont tout simplement des keys que l'on a placées. Lorsqu'on sélectionne un point, par exemple le point au milieu de la F-curve du Translate Y, on peut y retrouver des informations intéressantes.
Regardez sur l'image ci-dessous. Je peux voir que le point, ou plutôt la key, est en frame 12 et qu'elle a pour valeur de Translate Y "10". Dans le menu de gauche, un point vert est apparu devant Translate Y pour indiquer que la key que j'ai sélectionnée appartient au Translate Y. Dans la grille, on retrouvera à l'horizontale le temps, donc les frames et à la verticale les valeurs des paramètres. C'est ce qui explique pourquoi notre F-curve du translate Y est courbée puisqu'en frame 1 sa valeur est de 2, en frame 12 sa valeur est de 10 et en frame 24 sa valeur redescend à 2 :

Image utilisateur

Vous pouvez modifier les paramètres directement avec le Graph Editor. Notre key, qui a pour valeur 10 en frame 12, a été baissée à 5. Résultat, la F-curve est moins courbée, mais surtout l'objet dans la scène s'élèvera moins au-dessus de la grille.

Image utilisateur

Cela marche aussi pour changer une key d'une seule propriété de frame. J'ai déplacé la key du Translate Y qui était en frame 12 pour la mettre en frame 6 :

Image utilisateur

À l'allure de la courbe on peut comprendre l'interpolation qui se produit. Tout d'abord, celle-ci monte rapidement de la frame 1 à 6, donc l'objet s'élèvera rapidement au-dessus de la grille, puis de la frame 6 à 24 la courbe redescend lentement donc la valeur du Translate Y redescend aussi lentement.
Vous pouvez aussi déplacer directement dans la grille l'emplacement d'une key, mais n'oubliez pas avant d'activer le Move Tool. Retenez qu'en hauteur vous modifiez la valeur du paramètre et de gauche à droite la frame.

Filtrer l'affichage

Je vous avais montré que pour filtrer l'affichage il vous fallait cliquer sur le nom d'un paramètre à gauche pour voir sa F-curve affichée. Vous pouvez aussi sélectionner plusieurs paramètres à la fois ; par exemple, le Translate XYZ :

Image utilisateur

Pour tout afficher à nouveau, cliquez sur le nom de l'objet.

Supprimer une key

Ça semble presque idiot de vous l'expliquer, tellement c'est évident. :p
Pour supprimer une key, sélectionnez une key sur une F-curve et appuyez sur la touche Suppr... mais de toute façon, vous l'auriez intuitivement deviné. :)

Au boulot !

Ami cinéastes, j'ai une mission pour vous ! Si vous l'accomplissez avec succès eh bien vous pourrez entrer chez Disney/Pixar cela voudra dire que vous avez bien compris le fonctionnement du Graph Editor. Ce qui est déjà pas mal puisque si vous avez compris ça, vous connaissez déjà les bases de l'animation et le reste devrait passer tout seul. ^^

Votre mission est donc de mettre en mouvement un cube. Il devra se déplacer de gauche à droite en 24 frames (facile), mais vous devrez ensuite éditer l'animation dans le Graph Editor pour que celui-ci effectue une rotation sur lui même selon l'axe X toujours en 24 frames.
Vous avez droit à une aide : pour qu'un objet effectue un tour sur lui-même, il doit faire une rotation de 360°.

Ajouter une key du cube à gauche de la grille en frame 1 et une key en frame 24 de celui-ci à droite de la grille.

Pour faire une rotation selon l'axe X, il faut modifier la valeur du Rotate X. Je clique sur Rotate X dans le Graph Editor pour n'afficher que cette F-curve.
Je vais sélectionner la key en frame 24 et entrer la valeur 360 pour que le cube tourne... et c'est fini ! :p

Pour afficher la F-curve correctement, appuyez sur la touche F.

Image utilisateur

Voici le résultat :

Image utilisateur

Interpolation et motion path Gérer les accélérations

Gérer les accélérations

Découverte des F-curves et gestion des keys Editer facilement une animation avec le Motion Trail

Modification de la tangence

L'interpolation est donc différente selon l'allure des courbes.
Un outil vous permet de déformer manuellement l'allure des courbes. Pour le faire apparaitre sélectionnez une key.
Cliquez sur un des deux points qui apparaissent autour de la key et déplacez-le avec le clic du milieu. Cela fera varier l'allure de la courbe. Cliquez sur l'image ci-dessous pour qu'elle s'anime :

Image utilisateur

Voyons comment se déplace notre objet avec la tangence du Translate X modifiée. Plus la courbe descend plus la valeur diminue et donc l'objet partira vers la gauche et plus la valeur augmente, eh bien c'est l'inverse le déplacement se fait vers la droite. À partir de la frame 14 la F-curve monte brusquement est donc l'objet va se déplacer très rapidement vers la droite :

Image utilisateur

Presets

Vous pouvez utiliser des modèles de courbes tangentes prédéfinies. Allez dans le menu Tangents du Graph Editor pour faire apparaitre la liste des différentes tangentes. La tangente par défaut est la "Spline".
Les tangentes Stepped et Stepped Next annulent en quelques sortes l'interpolation.

Image utilisateur

Flat, Fixed et Plateau font la même chose...


Découverte des F-curves et gestion des keys Editer facilement une animation avec le Motion Trail

Editer facilement une animation avec le Motion Trail

Gérer les accélérations Animer le long d'un chemin avec le Motion Path

Prochainement !


Gérer les accélérations Animer le long d'un chemin avec le Motion Path

Animer le long d'un chemin avec le Motion Path

Editer facilement une animation avec le Motion Trail Dupliquer le long d'une curve

Le chemin que suivra l'objet pour l'animation s'appelle un motion path. Vous avez donc besoin de créer un objet qui se déplacera le long du motion path, ça peut très bien être un polygone ou encore une caméra et même une lampe. Le chemin est une curve.
Le sens de création de la curve est important, il s'agit du sens de l'animation. Vous pouvez inverser son sens en faisant Edit Curve -> Reverse Curve Direction. Vous pouvez inverser le sens du motion path à tout moment. ;)

Sélectionnez l'objet et la curve. Pour que l'objet se déplace le long de la curve faites Animate -> Motion Paths -> Attach to Motion Path.
Par défaut, dans les paramètres de "Attach to Motion Path", le paramètre Time Slider est coché, donc l'animation se fait par rapport à la rangée de frames affichées dans la Time Slider. Par défaut, c'est de 1 à 24.

Image utilisateur

Notre objet se déplace donc sur le motion path de la frame 1 à 24, vous pouvez voir qu'il est écrit 1 au point de départ du motion path et 24 au point d'arrivée.

Image utilisateur

L'animation est très rapide, l'objet traverse tout le motion path en 1 seconde ! Nous allons voir comment changer celà grâce au graph editor.

Image utilisateur

Tweaking (peaufinage)

L'objet se déplace le long du motion path à vitesse constante, on peut peaufiner l'animation (tweaking en anglais) pour que l'objet accélère, décélère ou voire même s'arrête.

Sélectionnez l'objet en mouvement et dans l'Attribute Editor allez dans l'objet MotionPath1. Cochez le paramètre Parametric Length.
L'animation sur le motion path dure une 1 seconde, pour l'allonger sélectionnez la dernière key du graph editor et la de frame en la déplaçant à gauche ou à droite. J'ai directement entré 240 pour avoir une animation sur le motion path de 10 secondes.

Image utilisateur

Nous allons créer une accélération d'une seconde. Allez en frame 24 et modifiez la valeur de U Value dans l'Attribute Editor pour déplacer et rapprocher le polygone vers le point de départ. Comme le polygone fera moins de distance de la frame 1 à 24, il commencera doucement.
Faites un clic droit sur U Value et cliquez sur Set Key pour ajouter une key :

Image utilisateur

Vous verrez un point marqué du nombre 24 apparaitre sur le motion path.
Pour la fin de l'animation, il faut créer une décélération. Pour que ça se passe en 1 seconde, la décélération commencera en frame 216 (240-24 frames). Rapprochez le polygone vers le point d'arrivée avec le U Value pour que le polygone ralentisse.
N'oubliez pas ensuite d'ajouter une key en faisant une nouvelle fois Set Key sur le paramètre U Value. Vous verrez la frame 216 apparaitre sur le motion path :

Image utilisateur

Voilà à quoi ressemble la F-curve dans le Graph Editor :

Image utilisateur

Image utilisateur

Modifier l'orientation de l'objet sur le motion path

Vous pouvez modifier l'orientation de l'objet et même le faire virer sur les côtés dans les virages !
Vu qu'on travaille avec un cube, ce sera difficile de voir le changement de son orientation. Nous allons lui donner des ailes. :magicien:
Pour utiliser le Move Tool sur les components, assurez-vous que l'option Objet soit cochée dans les paramètres du Move Tool pour que les axes soient orientés en fonction de l'objet et non de la scène 3D (World).

Voilà notre petit cube prêt à s'envoler ! :p
Pour changer l'orientation de l'objet, modifiez le paramètre Front Twist. Évidemment, vous pouvez ajouter des keys à ce paramètre.
Utilisez Up Twist pour orienter l'objet selon l'axe Y (l'axe Y de l'objet et pas celui de la scène) pour qu'il tourne à gauche et à droite. Ca peut servir par exemple à faire déraper une voiture.
Et Side Twist pour orienter l'objet selon l'axe Z. Normalement vous n'avez pas besoin d'y toucher puisque l'orientation change en fonction du motion path.

Image utilisateur

Enfin, une fonction très utile pour animer des véhicules volants est la fonction Bank (virer). En cochant cette option, le véhicule penchera d'un côté ou d'un autre selon le virage effectué.
En modifiant le Bank Scale on peut amplifier la façon dont l'objet prend les virages ou au contraire diminuer en mettant des valeurs inférieures à 1.

Image utilisateur

J'ai animé le cube volant avec le Bank Scale à 0.5 :

Lire la vidéo


Editer facilement une animation avec le Motion Trail Dupliquer le long d'une curve

Dupliquer le long d'une curve

Animer le long d'un chemin avec le Motion Path Animation de véhicules et de caméras (à refaire)

Il pourra vous arriver lors de la modélisation d'avoir à dupliquer un objet en plusieurs fois dans un sens non rectiligne, donc le long d'une curve. Par exemple, pour placer des lampadaires le long d'une route, créer une barrière, etc.
La technique est simple et rapide. ^^

Votre curve sera en fait un motion path, pour commencer sélectionnez donc l'objet et la curve et faites Animate >> Motion Paths >> Attach to Motion Path.

Image utilisateur

Pour dupliquer l'objet le long du motion path il ne vous reste plus qu'à faire Animate >> Create Animation Snapshot :

Image utilisateur

Par défaut, vous pouvez voir que Start time est à 1 et End time à 10 donc le cube sera dupliqué sur les 10 premières frames de l'animation. Enfin Incrément à 1 indique que le polygone est dupliqué sur chaque frame. En mettant 5, le cube aurait était dupliqué sur une frame sur cinq.

Image utilisateur

Voilà ce que cela donne avec les paramètres par défaut :

Image utilisateur

Modifiez End time par 24 pour que la duplication se fasse sur toute la curve. N'oubliez pas de faire un retour arrière au préalable pour éviter d'avoir des cubes en double de la frame 1 à 10.

Image utilisateur

Si les objets s'entrecroisent, modifiez la valeur "increment". Je vais mettre 2 pour que la duplication se fasse sur une frame sur deux :

Image utilisateur

Voilà ce que donne la duplication :

Image utilisateur

Vous connaissez l'essentiel de l'animation. Vous savez placer des keys, éditer l'animation en déplaçant les keys via le Graph Editor et modifier l'interpolation avec l'outil de déformation et les tangentes prédéfinies.

Dans le prochain chapitre, vous verrez une façon plus poussée d'animer en déplaçant un objet selon un chemin à l'aide des curves (ça fait un moment que je vous en parle... depuis la découverte des curves en faites :p ).


Animer le long d'un chemin avec le Motion Path Animation de véhicules et de caméras (à refaire)

Animation de véhicules et de caméras (à refaire)

Dupliquer le long d'une curve Modélisation de la scène

// Parler d'un logiciel libre multiplateforme pour le montage vidéo

Faisons circuler notre petite tuture dans la ville ! :)
Vous allez utiliser pour ça la technique du motion path et gérer l'interpolation de façon à modifier la vitesse de déplacement de la voiture et à la faire s'arrêter à un carrefour. Je vous montrerai comment déplacer une caméra le long d'un motion path et à changer son orientation au cours de l'animation.

En route ! :D

Modélisation de la scène

Animation de véhicules et de caméras (à refaire) Animation

Commençons par modéliser une partie de la route à partir d'un plan :

Image utilisateur

Sélectionnez l'edge à son bord et faites trois extrusions pour obtenir le trottoir :

Image utilisateur

Faites une symétrie de la route, placez snappez le pivot à son bord et faites un scale en -1 :

Image utilisateur

Voilà ce que donne la route symétrisée :

Image utilisateur

Combinez les deux parties et mergez les vertices qui sont au centre :

Image utilisateur

Après avoir attaché les deux demi-routes, sélectionnez l'edge central et faites Delete Edge (si vous appuyez sur Suppr les vertices de chaque coté de l'edge resteront).

Image utilisateur

Pour la tuture, ça ne devrait pas vous poser trop de problème pour la modéliser. :p
Ajustez sa taille par rapport à la route :

Image utilisateur

Élevez le cube et ajoutez les roues (souvenir, souvenir ! :D ).

Image utilisateur

Mettez le radius à 0.5 :

Image utilisateur

Ensuite, snappez le pivot et alignez-le au vertice le plus haut de la roue et à celui le plus à gauche puis snappez-le à la grille :

Image utilisateur

Ensuite, c'est du déjà vu, snappez le pivot dans le coin de la roue et snappez-la à la grille.

Image utilisateur

Faites une symétrie de la roue.

Image utilisateur

Puis dupliquez-les à l'avant de la voiture... ou, non, l'arrière est de l'autre côté... euh, mettez les roues à l'autre bout de la voiture. :p

Image utilisateur

Dupliquez votre route pour en avoir quatre parties. Ce que vous allez faire, c'est un bridge entre les edge pour générer deux routes qui vont se croiser. En plus de ça on pourra se servir de la curve générée par le bridge pour s'en servir comme motion path ! :D

Image utilisateur

Combinez la route à gauche et à droite :

Image utilisateur

Sélectionnez les edges au bord d'une des routes (les plus proches de la route opposée) :

Image utilisateur

Voici un gros plan sur les edges à sélectionner :

Image utilisateur

Sélectionnez les edges de l'autre route et allez dans les options du bridge. Vous pouvez vous y rendre à partir du Marking Menu :

Image utilisateur

Dans le bridge option cochez Smooth path + curve qui permettra de faire apparaitre une curve entre les deux routes tout en ayant un tracé smoothé et pas en ligne droite.

Image utilisateur

Voilà ce que donnera la route après avoir fait le bridge :

Image utilisateur

Faites la même chose avec les deux autres morceaux de route. N'oubliez pas de les combiner avant de faire le bridge, sinon ça ne marchera pas. ;)

Image utilisateur

Sélectionnez toute la tuture et créez un groupe Tuture :

Image utilisateur

Déplacez-la avec le bout de route pour les garder de côté. Le bout de route pourra vous servir à générer de nouvelles routes. :)

Image utilisateur

Modélisation du carrefour

Éditez les curves pour déplacer les routes pour que les faces qui se croisent aient à peu près le même centre :

Image utilisateur

Sélectionnez une partie de la route du carrefour et supprimez-la :

Image utilisateur

Faites pareil pour l'autre route :

Image utilisateur

Rapprochez les vertices entre eux, mergez-les avec l'autre route :

Image utilisateur

Combinez les deux routes et mergez les vertices :

Image utilisateur

Voilà ce que cela donne quand tous les vertices d'un coin du carrefour sont mergés :

Image utilisateur

Quand vous aurez mergé tous les vertices, déplacez-les pour que le trou soit le plus carré possible :

Image utilisateur

Faites un Append Polygon Tool pour reboucher le trou :

Image utilisateur

Modélisation du panneau stop

Ajoutez un panneau stop au carrefour qui obligera la tuture à s'arrêter. Faites ça avec deux cylindres. Mettez une division de 8 pour le panneau :

Image utilisateur

Orientez-le ensuite à 22.5° :

Image utilisateur

Ajout des bâtiments

Modélisez les bâtiments à partir de cubes. Ne perdez pas trop de temps à faire ça, l'important c'est l'animation. ;)

Image utilisateur

Mettez le bout de route dans un calque pour le cacher :

Image utilisateur

Et enfin, supprimez l'historique de la route, car on va se servir de la curve comme motion path, donc il faut que la route ne soit plus liée. Pour supprimer l'historique, faites Edit >> Delete by Type >> History ou encore appuyez sur Verr. Maj pour activer la majuscule et faites Alt + D.

Image utilisateur

Animation de véhicules et de caméras (à refaire) Animation

Animation

Modélisation de la scène Rendu de l'animation avec Maya Hardware 2.0 et playblast

On passe maintenant à l'animation de la tuture. Il faudra que la voiture avance jusqu'au panneau Stop, s'arrête quelques secondes pour laisser passer un camion puis se dirige vers le bout de la route.

Pour commencer, mettez dans la Range Slider 480 frames pour que l'animation dure 20 secondes. On pourra arranger la durée de l'animation pour modifier la vitesse de la voiture par la suite.

Image utilisateur

Avant de lier la tuture à la curve pour en faire une motion path, je vais vous donner une petite astuce pour que l'objet se déplace sur le côté de la curve, pour que la voiture roule à droite sur la route et pas au milieu.
Quand vous attachez un objet à une motion path, c'est son pivot qui passe par le motion path et non le centre de l'objet. En déplaçant le pivot à côté de la voiture, elle se déplacera à côté du motion path. N'oubliez pas de sélectionner le groupe Tuture car c'est tout le groupe qui va être attaché. C'est donc le pivot du groupe qu'il faut déplacer.

Image utilisateur

Attachez ensuite le groupe Tuture à la curve en faisant (pour rappel) Animate >> Motion Paths >> Attach to Motion Path :

Image utilisateur

J'ai fait un playblast pour avoir un aperçu de la vitesse de l'animation, faites la même chose. Même si vous aussi vous avez défini 480 frames, la vitesse de déplacement de la tuture ne sera pas la même selon la longueur de la route.

Lire la vidéo

La tuture se déplace très lentement, mais avant de réduire le nombre de frames pour accélérer sa vitesse, nous allons la faire s'arrêter au stop. Elle avancera plus rapidement avant et après s'être arrêtée.

Imaginons que la voiture arrive au stop en 5 secondes, nous allons entrer la valeur 120 (24 frames/s * 5 secondes = 120) à droite de la Time Slider :

Image utilisateur

Faites apparaitre l'Attribute Editor et cochez "Parametric Lenght" pour pouvoir déplacer la voiture sur la curve. Modifiez la valeur U Value pour placer la voiture avant le Stop. J'ai mis la valeur 0.288, n'oubliez pas ensuite d'entrer une key (clic droit près de U Value >> Set Key) et retenez la valeur que vous avez entrée. Si vous l'oubliez, il vous suffira de revenir en frame 120 :

Image utilisateur

Je veux que la voiture s'arrête 6 secondes, ça fait 24 frames/s * 6 secondes = 144 frames qui sont ajoutées aux frames précédentes donc 120 + 144 = 264. Pour faire de l'animation, vous aurez très souvent besoin de faire des maths, mais ce seront des opérations très simples, des multiplications pour déterminer combien il y a de frames par seconde et des additions pour calculer sur quelle frame on est si on ne part pas de la frame 1.
Je passe en frame 264 :

Image utilisateur

On ne voit plus la tuture, car celle-ci a continué son chemin, elle s'est déplacée. Entrez la valeur U Value que vous avez retenue pour placer la tuture devant le Stop et ajoutez une key :

Image utilisateur

Voilà ce que donne l'animation avec la voiture qui s'arrête au stop :

Lire la vidéo

Ajustement de la vitesse de déplacement

La tuture se déplace encore une fois trop lentement, mais un peu plus rapidement quand même.
Pour ajuster la vitesse, il va falloir modifier l'espacement entre les keys. Nous allons faire ça dans le Graph Editor. Sélectionnez le groupe Tuture et faites apparaitre le Graph Editor. Pour faire apparaitre les F-curves correctement, pressez la touche F.
Sélectionnez toutes les curves, sauf celle en frame 1, qui ne bougera pas :

Image utilisateur

Activez le scale avec la touche R. Faites un clic depuis le milieu et déplacez la souris vers la gauche pour les rapprocher ou au contraire vers la droite pour les éloigner. Cliquez sur l'image pour qu'elle s'anime :

Image utilisateur

Utilisez le Move Tool pour déplacer les keys. Faites Shift + clic du milieu pour les déplacer selon un axe. Déplacez selon l'axe horizontal X :

Image utilisateur

Faites plusieurs playblasts jusqu'à avoir une vitesse d'animation correcte. Il faut que la voiture se déplace pratiquement à la même vitesse avant le Stop et après l'avoir franchi. Utilisez le scale pour modifier la distance entre les keys et le move tool pour les rapprocher ou éloigner de la key en frame 1.
J'ai délimité l'animation entre la frame 1 et 192, n'oubliez pas de réduire ou agrandir la range slider.

Image utilisateur

Je vous montre ce que me donne mon playblast :

Lire la vidéo

Modélisation et animation du camion

Modélisez un camion à partir de deux pavés. Le deuxième est plus long pour la remorque. Ensuite, placez les roues. Faites attention à ce qu'il ne soit pas trop gros pour tenir sur la route. ;)

Image utilisateur

Créez un groupe camion et placez le pivot à côté :

Image utilisateur

Attachez le camion au motion path de l'autre route :

Image utilisateur

Si le camion n'est pas dans le bon sens, modifiez la valeur Up Twist dans la Channel Box ou l'Attribute Editor :

Image utilisateur

La valeur entrée est exprimée en degrés, mettez 90° :

Image utilisateur

Voici le playblast avec le camion :

Lire la vidéo

Ajout d'une caméra

Histoire de ne pas garder le même angle de vue et de rendre l'animation plus dynamique, nous allons ajouter une caméra. :)
La caméra suivra un motion path. Créez une caméra et esquissez une curve au-dessus de la scène :

Image utilisateur

Attachez la caméra au motion path et passez en vue de caméra (Panels >> Perspective >> camera1) :

Image utilisateur

Dans l'Attribute Editor ou la Channel Box ajustez les valeurs de Front Twist et Up Twist pour que la tuture soit centrée en vue de caméra :

Image utilisateur

N'oubliez pas d'ajouter des keys aux paramètres, la caméra effectuera plusieurs rotations au cours de l'animation :

Image utilisateur

Si la caméra est trop proche de la tuture, élevez davantage le motion path au-dessus de la scène :

Image utilisateur

Le motion path est toujours éditable, vous pouvez déplacer ses components pour modifier la trajectoire :

Image utilisateur

Placez une série de keys pour les Twist Up et Front. Essayez d'avoir la tuture à peu près toujours au centre de la vue.
Si vous avez placé des keys en trop vous pouvez les supprimer en sélectionnant directement les chiffres sur le motion path et en les supprimant :

Image utilisateur

Voilà à quoi ressemble mon motion path après avoir ajouté des keys :

Image utilisateur

Le playblast me donne ceci :

Lire la vidéo


Modélisation de la scène Rendu de l'animation avec Maya Hardware 2.0 et playblast

Rendu de l'animation avec Maya Hardware 2.0 et playblast

Animation Craft Director Studio

Paramétrage du rendu

Une fois que vous serez satisfaits par votre playblast, vous pourrez commencer à faire le rendu. Celui-ci sera effectué en séquence d'images. Pourquoi pas directement un fichier vidéo ? La réponse est simple. Si vous faites un rendu qui doit être sauvegardé directement dans un format vidéo comme le .AVI, .MP4, etc. et que votre ordinateur plante ou que vous avez une coupure de courant, vous perdrez tout. Ça peut être très embêtant sur un rendu qui aura duré une dizaine d'heures. :-°
En enregistrant chaque frame dans une image, les images sont conservées si l'ordinateur plante et vous pourrez reprendre là où vous en étiez. :)

Mais si j'ai des images, comment je joue la vidéo ?

Si vous êtes sous Windows, je vous montrerai un logiciel pour unir vos images et exporter vos vidéos en AVI. ;)

Configurons tout ça pour lancer un rendu de chaque frame et les enregistrer au format BMP. Ouvrez les paramètres du moteur de rendu et je vous conseille d'utiliser Mental Ray si vous voulez utiliser l'éclairage Sun and Sky et le Final Gathering. ^^
Dans l'onglet Common, vous trouverez Image Format. C'est le format des fichiers qui seront enregistrés. Mettez bmp. Notez que Mental Ray ne permet pas d'exporter directement en AVI par rapport à Maya Software, ça prouve qu'enregistrer directement au format vidéo n'est pas recommandé. ;)

Image utilisateur

En dessous, à Frame/animation ext vous devez indiquer quel nom porteront vos fichiers. Par défaut c'est "name.ext (single frame)" qui est sélectionné. Votre fichier sera enregistré sous son nom suivi de son extension et une seule frame sera rendue, donc ça ne nous intéresse pas puisqu'on veut faire le rendu de toutes les frames. En dessous, vous avez à peu près la même chose, mais avec le symbole "#" (croisillon) qui apparait. C'est le numéro de la frame. Par exemple si vous sélectionnez "name_#.ext", cela donnera sur la frame 1 : "tuture_1.bmp".

Image utilisateur

Plus bas, un paramètre très important est la rangée de frames sur laquelle faire le rendu. Par défaut, elle est toujours de 1 à 10. Puisque mon animation comporte 196 frames, je vais mettre 196. Évidement vous n'aurez sûrement pas le même nombre de frames que moi. :p

Image utilisateur

Une autre option à ne pas oublier, c'est la caméra utilisée pour le rendu. Par défaut c'est sur "persp", mettez sur "camera1".

Image utilisateur

Je vous laisse paramétrer la qualité du rendu (final gathering, etc.), la résolution selon la puissance de votre ordinateur. Le mien n'étant pas très puissant je laisse l'antialiasing au minimum. >_
Pour finaliser un peu la scène, ajoutez un plan :

Image utilisateur

Et n'oubliez pas de choisir le dossier du projet. C'est dans ce dossier que seront enregistrées vos images. Parce que franchement, avoir 196 images qui apparaissent sur le bureau, ça risque d'être le bazar ! :lol:

Faites un rendu dans le render view d'une frame au hasard et jugez de la qualité d'image et surtout du temps de rendu.

Image utilisateur

J'ai fait un rendu d'une frame en 14 secondes. Si je multiplie ça par 196 frames ça me donne 14 * 196 = 2744 secondes à peu près au total (le rendu ne durera pas pile 14 secondes sur chaque frame). Pour l'avoir en minutes, il faut diviser cette valeur par 60, cela nous fait 2744 / 60 = 45 min. 45 minutes pour le rendu d'une animation, c'est très court. Si vous voulez avoir une meilleure qualité de rendu, je vous suggère de modifier les paramètres de Mental Ray pour avoir entre 5 et 10 heures de rendu. Vous pourrez comme ça laisser votre ordinateur faire le rendu toute une nuit.

Voilà c'est le moment de faire le rendu de l'animation ! Vous l'attendiez, hein ? Eh bien j'hésite à vous l'expliquer, j'ai la flemme, je fais grève !

...

Bon, c'est bien parce que c'est vous ! ^^
Passez en mode rendering dans la status line. Pour faire le rendu de l'animation nous n'allons pas utiliser le Render View mais le batch render. Vous ne verrez donc pas en direct ce qu'affiche le rendu, vous saurez où ça en est grâce à la ligne de commande qui s'affiche en bas de l'interface ou en allant dans le dossier où les images sont enregistrées.
Pour lancer le Batch Render, allez dans le menu Render et cliquez sur Batch Render :

Image utilisateur

Vous pouvez voir en bas à droite de l'interface où ça en est. J'en suis à 85 % du rendu de la frame 2. Allez, plus que 194 !

Image utilisateur

Cliquez sur la petite icône à droite pour ouvrir le Script Editor et avoir plus de détails :

Image utilisateur

Voilà ce qui s'affiche sous forme de lignes de commande :

Image utilisateur

Le rendu de la frame 10 commence.

Vous pouvez voir les rendus apparaitre dans le dossier du projet. Mon Windows cache l'extension des fichiers, mais ce sont bien des .bmp. ;)

Image utilisateur

Attacher des images pour avoir un fichier vidéo

Le logiciel que j'utilise pour réunir mes images est léger et gratuit. Il s'appelle Virtualdub.

Télécharger Virtualdub

Lancez le logiciel, sélectionnez toutes vos images et faites-les glisser sur l'interface de Virtualdub :

Image utilisateur

Vous pouvez jouer la vidéo avec le bouton play en bas de l'interface. Avant d'exporter en AVI, il va falloir paramétrer le nombre d'images par seconde. Allez dans Video >> Frame Rate... (ou utilisez le raccourci CTRL + R) :

Image utilisateur

Par défaut l'animation est configurée sur 10 frames par seconde. Cochez "Change frame rate to (fps)" et entrez 24, pour 24 images par seconde.

Image utilisateur

Une fois ça de fait, vous pouvez exporter l'animation. Faites File >> Save as AVI...

Image utilisateur

Eh voilà le résultat (je n'ai pas mis une qualité de rendu très élevée, si vous avez un bon PC vous pouvez avoir bien mieux ^^ ):

Lire la vidéo


Animation Craft Director Studio

Craft Director Studio

Rendu de l'animation avec Maya Hardware 2.0 et playblast Séquenceur de caméra

installateur : Maya Entertainment Creation Suite Premium 2012\3rdParty\CraftAnimations

CraftDirectorStudiomaya2012.exe

Cuvre>Simplify cuvre


Rendu de l'animation avec Maya Hardware 2.0 et playblast Séquenceur de caméra

Séquenceur de caméra

Craft Director Studio Animations automatiques

aaa

Le motion path, l'édition des keys et l'édition de l'interpolation n'ont plus de secret pour vous. :D
N'hésitez pas à vous entrainer en créant des animations plus complexes. Reprenez le TP de la tuture, ajoutez des véhicules et gérez toutes les interactions entre eux. Créez des playblasts pour vous donner une idée de la vitesse de déplacement des objets.

Dans le prochain chapitre, vous allez voir comment créer des animations cycliques pour avoir un mouvement infini (une hélice qui tourne par exemple) ou encore dupliquer un objet le long d'une curve grâce aux outils d'animation. ^^


Craft Director Studio Animations automatiques

Animations automatiques

Séquenceur de caméra Animation cyclique et hiérarchique

// Mini TP driven key un arc
// Driven Keys avancées

Vous savez comment animer un objet entier : par exemple, la tuture entière, pour qu'elle se déplace le long d'un motion path. Grâce à la hiérarchie, vous pouvez complexifier l'animation pour que les roues tournent tout en se déplaçant le long du motion path. Je vous apprendrai à générer une animation en boucle, qu'on appelle une animation "cyclique". Par exemple, nous commencerons par faire un cube avec une hélice et l'hélice devra tourner à l'infini tout en restant accrochée à l'objet qui se déplace.

Animation cyclique et hiérarchique

Animations automatiques Lier des paramètres avec les Driven Keys

Cycle

L'animation que nous allons réaliser comportera en quelques sortes une sous-animation, je m'explique : nous allons modéliser un cube avec des hélices. Les hélices devront tourner infiniment, mais en plus tout l'objet devra se déplacer ! :)
Il va falloir gérer la hiérarchie pour cette animation. Nous allons créer un groupe composé des hélices et un autre de l'ensemble de l'objet.
J'ai créé le groupe des hélices (Ctrl + G) que j'ai nommé "Hélice".
J'ai ensuite sélectionné tout l'objet et crée un groupe "Hélico". Le groupe hélice doit être en dessous dans la hiérarchie. Le groupe "Hélice" doit être à l'intérieur du groupe "Hélico".
Le groupe "Hélice" est appelé "Children" (enfants) du groupe Hélico qui lui est appelé "Parent" car il est au-dessus dans la hiérarchie.

Image utilisateur

Sélectionnez le groupe "Hélice", passez en frame 1 et ajoutez une key. Puisque les hélices tournent assez rapidement, j'ai mis une key en frame 8 d'une rotation à 360° (un tour complet). Les hélices feront donc 24 frames(1 seconde) / 8 = 3 tours par secondes.

Image utilisateur

Vous verrez la F-curve dans le Graph Editor qui correspond au Rotate Y en biais de la valeur 1 à 360 en 8 frames.
Maintenant, pour que cette animation soit infinie, faites Curves -> Post Infinity -> Cycle :

Image utilisateur

Vous pouvez voir avec ce GIF animé ce que cela rend dans la scène 3D entre la frame 1 et 24. Je vous rappelle qu'à partir de la frame 8 il n'y a plus de keys :

Image utilisateur

Dans le Graph Editor vous pouvez afficher la F-curve infinie en faisant View -> Infinity. Vous verrez en pointillés la F-curve.

Image utilisateur

Maintenant, il va falloir animer tout l'objet pour que celui-ci s'élève. Sélectionnez le groupe Hélico et placez une key (shift + w pour une key en translate uniquement) en frame 1 quand il est au sol, ou plutôt sur la grille. Placez l'objet en hauteur puis ajoutez une key en frame 24.
Dans cette animation l'objet s'élève en 1 seconde et l'hélice effectue 3 tours complets :

Image utilisateur

Vous pouvez continuer l'animation de l'objet et même attacher le groupe "Hélico" à un motion path, les hélices continueront à tourner ! :D

Cycle with Offset

Le Cycle with offset est une animation cyclique avec accumulation de la valeur.
J'ai quelque peu complexifié l'animation de tout à l'heure pour que le cube à hélices aille à droite en frame 12 :

Image utilisateur

Dans le Graph Editor, cliquez sur l'option « Cycle with Offset ».
En affichant la F-curve infinie, on peut voir que l'objet s'élève infiniment alors que si on avait utilisé le cycle sans l'offset l'objet serait redescendu au sol à chaque fois.
Vous pouvez voir que la F-curve rouge qui correspond au Translate X ondule, donc durant l'ascension l'objet ira à gauche et à droite (c'est normal, car le cube est saoul après toutes les expériences qu'on a faites dessus ! :lol: ) :

Image utilisateur

Voilà l'animation de la frame 1 à 72 (3 secondes) :

Image utilisateur

Oscillate

Avec ocscillate, l'objet part dans un sens puis d'un autre infiniment. L'exemple le plus simple que j'ai trouvé pour expliquer son fonctionnement est la balançoire. L'objet se balancera dans un sens, par exemple de gauche à droite puis avec oscillate il fera l'animation inverse.

J'ai fait un pavé avec le pivot au dessus pour qu'il puisse se balancer. Puis, une rotation de -45° et ai ajouté une key en frame 1. Je suis ensuite passé en frame 24 et ai ajouté une key avec la valeur de rotation à 45°

Image utilisateur

Cliquez ensuite sur le type Oscillate dans Post Infinity.

En faisant apparaitre la F-curve infinie, vous pouvez voir que l'allure est abrupte. L'objet ira d'un sens à l'autre brusquement. À l'aide des outils de modification de la tangence, faites en sorte d'avoir des vagues. Pour ça, placez l'outil de modification de la tangence à l'horizontale. Faites pareil avec la key du bas (enfin la key avec la valeur -45 ^^ ) :

Image utilisateur

Modifiez la rangée de frames visibles dans les paramètres de la range slider, je vais mettre 120. Voilà ce que j'obtiens :

Image utilisateur

Linear

Le type "Linear" poursuit la curve dans sa direction. L'animation va se poursuivre et la curve fera une ligne droite.
Par exemple, j'ai refait le cube qui se déplace de gauche à droite auquel j'applique le type « Linear ». La F-curve rouge qui correspond au déplacement du cube de gauche à droite continue à se déplacer infiniment vers la droite puisque la valeur du translate X augmente tout le temps. Ça ressemble beaucoup au Cycle with Offset qui permettait d'avoir une accumulation.
Le type Linear ne répète pas l'allure d'une courbe, au contraire du Cycle with Offset, elle se poursuit selon sa direction :

Image utilisateur

Constant

Le type Constant est le type par défaut qu'il y a dans toute animation, quand il n'y a plus de key il n'y a plus d'animation.

Image utilisateur

Animations automatiques Lier des paramètres avec les Driven Keys

Lier des paramètres avec les Driven Keys

Animation cyclique et hiérarchique Rigging et animation d'un bras

Il arrive un moment où l'ajout de keys et l'édition de l'interpolation ne suffisent plus, où l'animation devient beaucoup trop complexe à gérer. C'est pourquoi, dans Maya, il vous est possible de combiner des paramètres de la channel box. L'animation que vous allez apprendre à mettre en place s'exécutera de façon automatique. Vous créerez un bras animé qui soulèvera un cube auquel il est fixé :

Image utilisateur

On aurait pu créer cette animation en ajoutant des keys, mais l'avantage de l'animation automatique est qu'à chaque fois que le bras du cube touche la grille, le polygone s'incline comme s'il était soulevé. Vous pouvez de cette manière simuler des phénomènes physiques ! :D

Modélisation et hiérarchie

C'est le Driven Key qui va permettre de créer une animation automatique, en d'autres termes une animation en exécutera une autre.
Nous allons utiliser pour cet exemple un cube muni de bras. Le bras est composé d'un cylindre et d'un pavé.
Créez un groupe du bras (Ctrl + g) et nommez-le "bras_1" pour pouvoir différencier les deux bras :

Image utilisateur

Faites une symétrie du groupe "bras_1" en le dupliquant et en faisant un scale -1.
Modifiez ensuite le scale selon l'axe Z (ou un autre axe, ça dépend de l'orientation de votre polygone) pour qu'il soit de l'autre côté :

Image utilisateur

Nommez ensuite le deuxième groupe (le deuxième bras) en "bras_2".
Sélectionnez le groupe "bras_1", "bras_2" ainsi que le cube et créez un nouveau groupe. Nommez le groupe "jouet".

Nos groupes sont créés, nous allons pouvoir effectuer une animation hiérarchique combinée aux Driven Keys ! :soleil:

Driven Keys

Il va falloir maintenant placer correctement les bras.
Sélectionnez le groupe "bras_1" (dans l'outliner) et placez le pivot au centre du cylindre. Ensuite faites une rotation jusqu'à ce que le bout du bras touche la grille (qui représente le sol). Faites la même chose avec le "bras_2" :

Image utilisateur

J'ai déplacé le pivot des bras au niveau de la zone de rotation.

Nous allons pouvoir ajouter nos Driven Keys. Faites Animate -> Set Driven Key -> Set.... La fenêtre "Set Driven Key" s'ouvrira.
Pour l'instant rien n'est affiché à l'intérieur, vous devez sélectionner le driver (conducteur) et le driven (conduit). Le driver est l'animation effectuée, donc la rotation du bras, et le driven est l'animation qui en résulte, donc le soulèvement du cube.
Vous allez donc sélectionner le groupe "bras_1" et cliquer "Load Driver". Le driven est tout l'objet, car tout l'objet va se mettre à pencher d'un côté. Sélectionnez le groupe "jouet" et cliquez sur "Load Driven" :

Image utilisateur

Vous pouvez voir les paramètres apparaitre dans la colonne de droite de la fenêtre "Set Driven Keys". En cliquant dessus, vous pouvez sélectionner ceux qu'on va lier. Le bras n'effectuera qu'une animation de rotation donc je sélectionne "Rotate Z".
Pour le groupe "objet", je vais sélectionner le paramètre "rotate X" pour que l'objet puisse s'incliner et le paramètre "Translate Y", qui nous sera utile pour régler sa hauteur.
Ensuite, cliquez sur key en bas à gauche pour sauvegarder les valeurs des paramètres.

Image utilisateur

Maintenez Ctrl pour sélectionner plusieurs paramètres.

Faites maintenant une rotation du groupe "bras_1" pour qu'il soit orienté del l'autre côté. J'ai 39.35 degré, vue qu'à la verticale il est à 90 degré. Pour l'avoir de l'autre côté il faut faire 90-39.35 = 50,65 degré de différence. Puis faite 90 + 50.65 = 140.65 degré (si vous n'avez pas bien compris ce n'est pas grâve, faite le à vue d'oeil ^^ ). Ajoutez ensuite une key dans le "Set Driven Key".

Image utilisateur

Donc, on a indiqué que le jouet doit être posé à plat lorsque le bras frole le sol, maintenant mettez le bras à la vertical et sélectionnez tout le groupe "jouet" pour le faire basculer, en prenant soin que les deux bras touchent le sol.

Image utilisateur

Faites une rotation du bras et votre polygone s'inclinera tout seul ! :D

Image utilisateur

Comme est-ce que tout cela fonctionne-t-il ?

Avec le Set Driven Key, nous avions ajouté une key quand le bras touchait la grille et que le polygone n'était pas incliné. Nous avons ensuite ajouté une key avec le bras orienté vers le bas et l'objet incliné. Ainsi, à chaque fois que le bras s'oriente en bas, le polygone s'incline grâce aux keys. Ensuite, nous avions ajouté une key avec le "bras_1" touchant la grille, mais de l'autre côté (dans le sens du bras_2), et avions reposé l'objet entier puis ajouté une key. Comme ça, d'un côté ou d'un autre du bras, le groupe objet n'est plus incliné.

Faites maintenant la même chose pour le "bras_2". Si vous avez bien compris, vous devriez être capable de le faire vous même.
Pour vous aider, il faut que le jouet ne soit pas inclinet et donc que le "bras_1" ne soit pas vers le bas. Vous n'aurez qu'à charger le bras_2 en tant que driver et à ajouter des keys selon l'orientation du bras.

Maintenant les deux bras inclinent le polygone et vous pouvez diriger les deux vers le bas pour rendre l'animation encore plus complexe ! :D

Image utilisateur

Vous pouvez maintenant ajouter des keys avec la fonction key selected dans la channel box. Par exemple en frame 1, le bras est d'un côté. Et en frame 24 le bras est de l'autre côté.
Vous pouvez donc animer les bras, qui sont les drivers ; cela animera automatiquement le driven qui est l'objet entier.
Et ce n'est pas tout, vous pouvez en plus modifier l'interpolation des bras !

Le Driven Key est donc l'outil indispensable pour l'animation automatique. En animant un driver cela aura des répercussions sur le driven.
Entraînez-vous à animer des drivers qui ont une répercusion sur un ou plusieurs drivens (en faisant plusieurs driven keys). ;)

Ces quelques techniques d'animation vous aideront à les complexifier et à corriger ce qui ne va pas. L'animation hiérarchique et l'animation cyclique permettent de créer des sous-animations : une animation sur un objet animé comme je vous l'ai montré pour l'hélice du cube hélico. ^^
Vous pourrez vous en servir pour animer des roues, les engrenages d'un moteur, animer des planètes (ça vous fera un bon entrainement, ça ^^ ), etc.

On en a fini avec les bases de l'animation, nous allons passer à la création d'un squelette pour animer vos personnages !


Animation cyclique et hiérarchique Rigging et animation d'un bras

Rigging et animation d'un bras

Lier des paramètres avec les Driven Keys Rappel sur la hiérarchie

Jusqu'à présent, vous saviez animer différents objets en "object mode". Le rigging va permettre de déplacer des vertices pour l'animation, c'était déjà possible en ajoutant des keys mais cela ne convient pas à l'animation d'un être organique ou à la simulation du mouvement d'un câble, par exemple. Ça demande trop de travail et c'est assez difficile de gérer les articulations de cette manière.

Le rigging s'effectue grâce à l'outil « Joint Tool ». Il permet en quelque sorte de placer un squelette sur lequel vous pourrez appliquer des rotations pour déformer le maillage et donc créer des articulations pour un personnage. :)

Image utilisateur

Le but de ce premier chapitre sera d'utiliser le Joint Tool pour créer le squelette d'un bras pour l'animer. Vous verrez ensuite l'outil « IK Handle », qui permet de plier automatiquement le bras en déplaçant la main par rapport à l'épaule ! :D
Et pour finir, je vous monterai comment lier ou détacher les joints entre eux.

Rappel sur la hiérarchie

Rigging et animation d'un bras Mise en places des bones (squelette)

Le principe de base du rigging c'est l'animation hiérarchie : bras -> avant bras -> main -> doigts.
Tout ça fonctionne de la même façon que les groupes qui sont parent des polygones compris à l'intérieur. On peut donc animer un groupe et les polygones qui sont à l'intérieur indépendamment. Le groupe est appelé le « parent » et le ou les objet(s) compris dedans les « enfants ». Les enfants suivront toujours le parent, tandis que l'inverse n'est pas possible.

Pour vous expliquer ça, j'ai créé de groupe. Un groupe Parent et un autre Enfant. Le groupe "enfant" est à l'intérieur du groupe "parent" comme vous pourrez le voir dans l'outliner :

Image utilisateur

L'enfant peut se déplacer, mais ses mouvements n'affectent pas le parent :

Image utilisateur

Le parent lui, en effectuant une rotation ou un déplacement entrainera l'enfant avec lui (l'enfant continu sont animation de tourner sur place) :

Image utilisateur

Mouvement de la terre et de la lune.

Pour certains ça parait évident, mais c'est un rappel. Et bien en rigging ça marche pareil, le bras entrainera la main, etc. . Une hiérarchie se constitue automatiquement dans l'outliner, chaque morceau de squelette que vous ajouterez sera l'enfant de celui précédemment créé. ;)


Rigging et animation d'un bras Mise en places des bones (squelette)

Mise en places des bones (squelette)

Rappel sur la hiérarchie Des pliures automatiques avec IK Handle

Commencez par télécharger un bras déjà modélisé ici. Je l'ai obtenu grâce au logiciel gratuit Make Human, c'est un logiciel Open Source, vous pouvez donc utiliser les modèles sans problème avec la licence. ;)
Avec, vous pourrez utiliser les personnages générés pour vos animations. :)

Image utilisateur

Nous allons attaquer la création du squelette, cela prend quelques secondes seulement. :p
Allez dans le shelf animation et cliquez sur l'icône représentant trois cercles attachés, il s'agit de l'outil Joint Tool dont je vous ai parlé en introduction :

Image utilisateur

Vous pouvez aussi accéder au Joint Tool via le menu principal en passant en mode Animation dans le Menu Set puis dans Skeleton -> Joint Tool.

Passez en vue de face pour faciliter la création. Cliquez aux différentes zones d'articulation en commençant par l'épaule jusqu'à la main.

Image utilisateur

Et pourquoi je ne peux pas commencer par la main ?

Le squelette est automatiquement hiérarchisé lors de sa création. C'est donc l'épaule qui contrôle le mouvement de tout le bras et non la main (à moins que vous ne souhaitiez créer un extraterrestre, là c'est différent :p ).

Image utilisateur

Il ne reste plus qu'à lier les joints au maillage. Là encore, c'est très simple, sélectionnez tout avec la touche Shift :

Image utilisateur

Allez maintenant dans Skin -> Bind Skin -> Smooth (le menu Skin n'est visible que dans le menu set "animation") :

Image utilisateur

Et maintenant, suspens, si tout fonctionne le rigging devrait animer le bras ! Sélectionnez un joint et effectuez une rotation (n'effectuez que des rotations sur les joints sinon vous déformerez le bras) :

Image utilisateur

Grâce à la sélection hiérarchique des joints, vous pouvez donner toutes sortes de positions au bras comme celle du salut :

Image utilisateur

Les rotations des joints peuvent entrainer des déformations du maillage comme sur l'image juste au-dessus. Vous pouvez utiliser le nouvel algorithme de Maya 2011 qui minimise les déformations. Sélectionnez le maillage et dans la channel box, cliquez sur « skinCluster1 », vous verrez Skinning Method ; choisissez « Dual Quaternion ».

Image utilisateur

Voici la différence entre l'algorithme de départ, le Classic Linear, et le nouveau de Maya 2011 :

Image utilisateur

Maintenant que le rigging est fait, nous allons l'optimiser. Pour ça, nous allons utiliser l'IK Handle.


Rappel sur la hiérarchie Des pliures automatiques avec IK Handle

Des pliures automatiques avec IK Handle

Mise en places des bones (squelette) Lier des joints

Les « IK Handles » gèrent automatiquement les articulations, vous n'aurez plus qu'à sélectionner la main et à la déplacer et l'articulation se fera toute seule ! :)

Pour commencer, revenez à la posture par défaut en sélectionnant les joints et en cliquant sur Assume Preferred Angle (remettre l'angle préféré) pour avoir la position du bras de départ. Vous pouvez cliquer sur Set Preferred Angle (définir comme angle préféré) pour désigner la posture actuelle comme la posture préférée. Je vous conseille de garder le bras tendu comme posture préférée.

Image utilisateur

Vous trouverez l'« IK Handle Tool » en dessous du « Joint Tool » dans le menu « Skeleton » :

Image utilisateur

Il faut définir la zone où se produira l'articulation. Cliquez au niveau de l'épaule et sur le poignet de la main :

Image utilisateur

Une fois que c'est fait, vous verrez une ligne apparaitre entre les deux extrémités sélectionnées. Utilisez le Move Tool pour déplacer l'IK Handle au niveau du poignet (si vous désélectionnez l'IK Handle et que vous souhaitez le resélectionner, celui-ci apparait sous la forme d'une croix).

Image utilisateur

En déplaçant le poignet, on a bien une articulation qui se fait automatiquement, mais pas dans le bon sens. :-°
Pour simplifier l'animation, il aurait fallu que le bras se plie quand le poignet se déplace en X et Z, alors que là il se plie en X et Y.

En fait, en générant l'IK Handle, Maya a recherché l'angle actuel, puisque nous avons créé les bones en vue de face, il n'y a pas d'angle en Z. Ce qu'il faut, c'est recréer les bones mais en mettant un angle en Z, pour ça il faut créer les bones en vue de dessus :

Image utilisateur

En vue de face, gardez tout à l'horizontale (sauf pour la main si vous voulez, car elle ne fait pas partie de la zone de pliure).

Image utilisateur

Appliquez à nouveau un IK Handle et cette fois la pliure se fera en Z ^^ :

Image utilisateur

Faites un Smooth Bind pour lier les Joints au maillage. Cela donne un mouvement très réaliste en quelques secondes !

Image utilisateur

Pour que la main salue, faites d'abord une rotation au niveau de l'épaule pour que la paume de la main soit en face :

Image utilisateur

En touchant à l'IK Handle du poignet, le bras se pliera automatiquement :

Image utilisateur

Vous pouvez ajouter des keys directement sur les joints pour animer votre personnage !

Vous connaissez déjà une grosse partie du rigging, car vous savez constituer un squelette, le lier à un maillage et gérer les pliures. Avant de boucler ce chapitre, je tiens à vous montrer une fonction importante lors de la création des bones, qui consiste à attacher et détacher des bones pour pouvoir les éditer.


Mise en places des bones (squelette) Lier des joints

Lier des joints

Des pliures automatiques avec IK Handle Friendly Control, symétrie et génération d'un squelette

Il vous arrivera de commettre des erreurs lors du placement des joints, vous vous apercevrez que certains joints sont manquants.
Par exemple, vous avez commencé à placer des joints, mais vous souhaitez en placer d'autres :

Image utilisateur

Comme je vous l'ai dit, les joints sont hiérarchisés entre eux, chaque joint a son parent sauf bien sûr le premier que vous avez placé. Placez donc un autre joint, sélectionnez-le (il sera l'enfant) et sélectionnez le sommet sur lequel il sera lié (qui sera le parent) et appuyez sur "p" :

Image utilisateur

Vous pouvez aussi effectuer cette opération sur le sommet d'un joint pour ajouter seulement un joint supplémentaire à votre rigging :

Image utilisateur

Il est possible de lier plusieurs joints à un même sommet, que plusieurs joints aient le même parent. Vous devrez lier chaque joint un par un en sélectionnant l'enfant puis le parent :

Image utilisateur

Pour supprimer un joint, il faut utiliser la fonction contraire : unparent. En utilisant cette commande, le bone précédent (le parent) sera supprimé. Sélectionnez un joint et faites "shift + p" pour exécuter la commande unparent :

Image utilisateur

Vous êtes déformais capables de rigger n'importe quoi ! :)
Retenez qu'il faut placer les joints entre chaque zone d'articulation. Les fonctions "parent" et "unparent" vous permettront de les éditer pour en attacher de nouveau ou en enlever.
Avec l'IK Handle que vous avez vu, vous n'avez plus à vous soucier de la pliure des bras et jambes, cela se fera tout seul. ^^


Des pliures automatiques avec IK Handle Friendly Control, symétrie et génération d'un squelette

Friendly Control, symétrie et génération d'un squelette

Lier des joints Renommer les joints et placer les friendly control

// Touche d centrer le pivot tuto symétrie
// Faire fonctionner rigging
// Les keys avec le rigging

Dans ce chapitre vous allez apprendre à utiliser des outils qui vous permettront de gagner du temps dans la création du squelette en effectuant une symétrie (qui permet aussi de renommer les joints automatiquement, par exemple le bras droit sera renommé en bras gauche, etc.).

Vous utiliserez le friendly controler qui vous servira à sélectionner plus facilement des parties du rigging comme les IK Handle, pour animer plus facilement.

À la fin, je vous montrerai le nouveau plug-in introduit dans Maya 2011 qui fait le rigging à votre place ! :p
Il génère un squelette, vous n'avez plus qu'à l'attacher au maillage ensuite... et à corriger les problèmes de déformations, mais nous verrons cela dans le chapitre suivant. ^^

Renommer les joints et placer les friendly control

Friendly Control, symétrie et génération d'un squelette Symétrie

Après avoir placé vos joints, prenez l'habitude de les nommer pour les retrouver plus facilement dans les menus comme l'outliner. Je vous ai fait une image qui comprend le nom des différentes parties en anglais (en français vous connaissez déjà... normalement :p ). Il est important que vous sachiez reconnaitre les différents joints avec leur nom anglais si par exemple vous souhaitez partager votre scène ou utiliser des fonctionnalités de Maya comme le « retargeting » que vous verrez plus tard.

Image utilisateur

Je vais reprendre le bras et le rigging du chapitre précédent et nommer les différents joints dans la channel box. Un peu plus bas je vous montrerai comment effectuer la symétrie du bras et remplacer "right" par "left". ;)

Image utilisateur

Le friendly control est une curve, car invisible au rendu servant à sélectionner plus facilement des parties du rigging, par exemple l'IK Handle. Créez un cercle NURBS (Create-> NURBS Primitives -> Circle) et snappez-le sur l'IK Handle avec la touche V :

Image utilisateur

Pour que le cercle dirige l'IK Handle, nous allons simplement établir une liaison hiérarchique pour que le cercle soit le parent de l'IK. Sélectionnez d'abord le fils — donc l'IK — puis le cercle et appuyez sur "p".

Image utilisateur

En déplaçant le cercle, cela déplacera l'IK Handle et donc le bras :) :

Image utilisateur

Le friendly control sert donc à faciliter la sélection. Il ne vous faut donc pas oublier de créer des curves dépassant le maillage pour que vous puissiez les voir et sélectionner plus facilement. Ici, le cercle a un diamètre plus élevé que le poignet.


Friendly Control, symétrie et génération d'un squelette Symétrie

Symétrie

Renommer les joints et placer les friendly control Générer un squelette avec HumanIK

Vous vous doutez bien que la modélisation organique demande un rigging symétrique pour les bras et pour les jambes. Pour plus de facilité dans l'animation, il est préférable d'avoir les joints positionnés de la même manière de chaque côté. L'outil de symétrie de Maya, appelé Mirror Joint, permet deux choses : comme prévu, il symétrise les différents joints, mais en plus permet de les renommer grâce à une fonction « rechercher/remplacer par ».

Vous trouverez la fonction Mirror Joint dans le menu Skeleton.
La première chose à faire est de repositionner les joints par rapport à la grille, déplacez-les vers la gauche (-X en langage 3D ^^ ).

Image utilisateur

Il vous faut indiquer sur quel axe s'effectuera la symétrie, mettez par rapport à YZ. Si vous avez du mal à choisir quel axe utiliser, voici un petit moyen mnémotechnique : dites-vous que s'il est écrit « mirror accross XY », la duplication se fera selon l'axe Z. Pour l'axe YZ, que vous avez choisi, elle se fera selon l'axe X. La duplication se fera selon l'axe qui n'est pas écrit (vous suivez toujours ? :p ).

En dessous, vous verrez écrit « Search for » (rechercher) et « Replace with » (remplacer par). Comme nous avons fait le côté right (droit), mettez « Search for Right» et « Replace with Left » :

Image utilisateur

Sélectionnez les joints (sans l'IK Handle et le friendly control) et appliquez le miroir, la duplication s'effectuera. En sélectionnant les différents joints, vous verrez que tous les "Right" ont été remplacés par "Left" :

Image utilisateur

Donc, quand vous effectuerez un rigging, ne travaillez que sur un côté tout comme en modélisation. Ça permet de gagner beaucoup de temps et d'avoir quelque chose de plus propre, car identique de chaque coté.

N'oubliez pas ensuite de dupliquer le friendly control de l'autre coté. Mais avant, il faut qu'il ne soit plus parent de l'IK Handle sinon il sera dupliqué avec. Un IK Handle ne peut être lié aux joints que lors de sa création, il ne peut pas être dupliqué et attaché à de nouveaux joints.

Faites aussi un Detach Skin (dans le menu Skin) pour pouvoir dupliquer le bras de l'autre côté. Normalement il faut faire la symétrie des joints avant de les avoir attaché au maillage. ;)

Il vous faudra ensuite faire un Detach Skin et faire en sorte que l'IK Handle ne soit plus l'enfant du cercle NURBS pour ne pas dupliquer l'IK Handle, car vous devrez le recréer de l'autre coté.

Image utilisateur

Créez un groupe du bras et du cercle NURBS et faites un scale -1 en X :

Image utilisateur

Ensuite, mettez un IK Handle pour le nouveau bras créé, attachez le friendly control à l'IK et faites un Smooth Bind pour lier les joints au maillage. N'oubliez pas d'appliquer un Dual Quaternion pour éviter les déformations quand le bras se plie. :)
Eh bien, dire que vous ne connaissiez pas tout ce vocabulaire il y a quelques minutes ! :lol:
Relisez les chapitres si ce n'est pas encore très clair.

Image utilisateur

Vous pouvez maintenant contrôler les deux bras du personnage !

Image utilisateur

Renommer les joints et placer les friendly control Générer un squelette avec HumanIK

Générer un squelette avec HumanIK

Symétrie Gérer la zone d'influence des joints

Le rigging était relativement simple à créer, vous n'aviez qu'à vous soucier d'un côté en plaçant les joints aux zones d'articulation.
Ici, nous allons générer le rigging de tout un personnage (eh oui, c'est possible), je ne voulais pas vous en parler dès le début sinon vous n'auriez pas lu les chapitres sur la création d'un rigging à la main, ai-je tort ? :p
Le rigging à la main vous sera tout de même indispensable si vous travaillez sur un être non humanoïde, comme un quadrupède.

Commencez par télécharger un modèle 3D, il provient lui aussi de Make Human.

Image utilisateur

Il se peut qu'en vue de dessus les bras ne soient pas visibles :

Image utilisateur

Pour les rendre apparents, sélectionnez les components d'un des bras en vue de perspective et faites un zoom au mieux avec la touche f dans la vue top.

Image utilisateur

Il est temps de générer le squelette, vous allez utiliser le plug-in HumanIK de Maya 2011. Allez dans Skeleton, vous verrez HumanIK.... En cliquant dessus, cela ouvrira automatiquement une fenêtre.
Allez dans l'onglet « Skeleton Generator » et cliquez sur « New » pour générer le squelette.

Image utilisateur

Le rigging n'est pas parfaitement en place (au niveau des mains), avant de le positionner correctement.

Image utilisateur

Ce que je vous conseille, c'est de retirer les joints représentant chaque orteil, même si le personnage est pieds nus parce que de toute façon on ne les déplace jamais. :p

Image utilisateur

Déplacez ensuite le rigging en Z pour le placer correctement par rapport au maillage et cliquez sur Save Edits dans la fenêtre HumanIK pour enregistrer la modification :

Image utilisateur

Occupez-vous ensuite du placement des doigts de la main gauche en effectuant des rotations et de légers déplacements sur le rigging. Ensuite, cliquez sur « Miror Left -> Right » à droite de « Save Edits » :

Image utilisateur

Une fois les joints en place, cliquez sur « Create Rig » dans la fenêtre d'HumanIK, des points rouges apparaitront, il s'agit de friendly controlers, qui permettent de déplacer des IK Handle (certains ne déplacent rien).

Image utilisateur

En sélectionnant le friendly controler du poignet, vous avez automatiquement le bras qui se plie comme si un IK Handle était en place ! ^^

Image utilisateur

Attachez les joints au maillage et commencez à déplacer certains membres du personnage. Vous verrez que le maillage ne suit pas correctement les joints. Ne vous inquiétez pas, ça arrive souvent, il y a des outils dans Maya pour corriger ça, c'est ce que nous allons voir dans le prochain chapitre. ;)

Image utilisateur

N'abusez pas trop de la dernière technique sur la génération d'un squelette automatiquement créé, essayez de faire un rigging complet d'un personnage en travaillant un seul côté puis en effectuant un Mirror Joint. Ensuite, il vous faudra placer des friendly controlers et les apparenter aux IK Handles pour faciliter la sélection.

Si vous avez Maya 2011, n'oubliez pas d'activer l'algorithme Dual Quaternion qui minimise les déformations aux zones de pliures. Ça peut aussi vous être très utile dans le chapitre suivant pour gérer la zone d'influence des joints tout en ayant moins de déformations pour s'y retrouver plus facilement. ^^


Symétrie Gérer la zone d'influence des joints

Gérer la zone d'influence des joints

Générer un squelette avec HumanIK Paint Skin Weight Tool

Comme vous avez pu le voir à la fin du chapitre précédent, le maillage ne suit pas toujours correctement les joints :

Image utilisateur

Et comme si cela ne suffisait pas, il peut arriver qu'en déplaçant les joints d'une jambe, une partie du maillage de l'autre suive !

Vous allez ici voir deux outils qui permettent en quelques sortes de peindre la zone d'influence de chaque joint sur le maillage. Le premier s'utilise un peu à la façon du Paint Select Tool qui utilisait une brush pour sélectionner des parties du maillage, l'autre disponible qu'à partir de Maya 2011 utilise un système de capsule plus proche du Soft Select.

Paint Skin Weight Tool

Gérer la zone d'influence des joints Interactive Skin Bind

Le premier outil appelé Paint Skin Weight est disponible dans toutes les versions de Maya. Bien sûr il n'est utilisable qu'après avoir attaché les joints au maillage, sinon ce serait difficile de gérer l'influence des joints. :p

Vous trouverez le Paint Skin Weights Tool dans le marking menu dans Maya 2011 après avoir sélectionné le maillage. Sinon vous pouvez y accéder via les menus dans Skin -> Edit Smooth Skin -> Paint Skin Weights Tool.

Image utilisateur

Si cela n'est pas déjà fait, appliquez le Dual Quaternion au maillage.

Le Paint Skin Weight Tool ouvrira le Tool Setting automatiquement. Vous verrez une liste regroupant le nom de tous les joints (d'où l'importance de les nommer pour s'y retrouver). En cliquant sur le nom d'un joint, Maya affiche en blanc sa zone d'influence sur le personnage.

Image utilisateur

La déformation que l'on avait en déplaçant la jambe était due au fait que le point de référence en bas, qui est le parent de tous les joints et donc qui permet de déplacer tout le rigging, agit sur une partie des jambes :

Image utilisateur

Mettez la valeur de la brush à 0 et cliquez sur Flood. Le bouton Flood applique la valeur sur tout le modèle donc le point de référence n'agira plus sur le maillage. S'il y a encore des déformations peignez la partie avec cette fois la valeur de la brush à 1.

Image utilisateur

Sélectionnez chaque joint un par un et vérifiez que le joint influe bien sur le maillage. Par exemple, pour le LeftLeg, le joint n'influe que sur une partie de la jambe ce qui provoque une bosse :

Image utilisateur

Peignez donc les zones bosselées qui n'ont pas été affectées par le joint. Pour le pied il y a également une déformation :

Image utilisateur

Effectuez des rotations aux joints pour vérifier s'il y a des déformations qui subsistent.

Image utilisateur

Déplacez les jambes pour voir les déformations restantes. Il y en a une en bas du ventre.

Image utilisateur

C'est le joint de la jambe qui influe sur le bas du ventre, vous devez donc rentrer cette zone noire. Mettez la valeur 0 pour la brush et peignez ou cliquez sur CTRL + clic gauche pour peindre la valeur inverse.

Image utilisateur

Même chose pour le bras lors de sa rotation, il agit sous l'épaule :

Image utilisateur

Il vous faudra réduire la zone d'influence du joint :

Image utilisateur

Eh voilà, vous avez déjà terminé. Donc, n'oubliez pas que pour gérer l'influence des joints, il vous faudra déplacer les membres, car le haut de la jambe peut affecter une partie du ventre et le bras sous l'épaule. Dans certains cas, un joint d'une jambe pourra influer sur le maillage de l'autre jambe.

Image utilisateur

Vous pouvez aussi utiliser les friendly control pour créer des animations de pliures, cela peut vous aider à corriger les déformations. Utilisez-les également pour faire une petite animation avec votre personnage. Pour déplacer tout le personnage, sélectionnez tous les friendly control :

Image utilisateur

Dans le chapitre qui va suivre vous verrez comment animer un personnage avec ses friendly control, mais avant voyons une autre technique de gestion de l'influence des joints grâce à l'Interactive Skin Bind.


Gérer la zone d'influence des joints Interactive Skin Bind

Interactive Skin Bind

Paint Skin Weight Tool Animation faciale et de câbles

Interactive Skin Bind est unique en son genre, car Maya est le seul logiciel à offrir un tel outil. Il a été introduit récemment dans le nouveau Maya 2011.
Il fonctionne par l'intermédiaire de capsules qui définissent la zone d'influence des joints. Ces capsules peuvent être déplacées, agrandies, etc. pour modifier la zone.

Sélectionnez les joints et le maillage et cette fois cliquez sur Skin -> Bind Skin -> Interactive Skin Bind.

Encore une fois la référence pose problème, on voit que la capsule affecte une partie des jambes. Déplacez-la pour qu'elle n'affecte plus le maillage :

Image utilisateur

Déplacez la jambe pour repérer les zones de déformations :

Image utilisateur

Pour sélectionner à nouveau les capsules, rendez-vous dans Skin -> Edit Smooth Skin -> Interactive Skin Bind Tool ou dans le menu de gauche, car il s'agit du dernier outil utilisé.

Image utilisateur

Pour régler les problèmes des articulations, il vous faut réduire la zone d'effet des joints. Pour ça, sélectionnez le bord d'une capsule pour modifier sa taille. Vous verrez une autre capsule en rose suivre les déformations, vous vous doutez qu'il s'agit en fait de son symétrique.

Image utilisateur

On a l'erreur dont je vous avais parlé, le joint d'une jambe affecte celui de l'autre. Modifiez l'épaisseur de la capsule en cliquant sur un des bords pour qu'il l'affecte plus ou moins :

Image utilisateur

Si le joint affecte toujours l'autre jambe faites Shift + clic gauche pour ne modifier qu'un coté de l'épaisseur de la capsule :

Image utilisateur

Pour les déformations situées sur le ventre, agrandissez le diamètre de la capsule pour que les joints des hanches (qui ne se déplacent pas) affectent davantage le maillage et limite les déformations.

Image utilisateur

Comme tout à l'heure, modifiez la zone d'affection des bras pour qu'ils n'agissent pas sur une partie du torse.

Image utilisateur

Il ne vous reste plus qu'à vous amuser à lui faire prendre différentes postures et à l'animer !

Image utilisateur

Maintenant que vous maitrisez le rigging d'un personnage (eh oui, déjà), voyons l'animation du visage !


Paint Skin Weight Tool Animation faciale et de câbles

Animation faciale et de câbles

Interactive Skin Bind Blend Shapes pour l'expression faciale

// Refaire les chapitres sur l'animation faciale avec un rig complet

Il ne faut pas oublier que tout être vivant doit exprimer ses émotions, il y a pour cela l'animation faciale. Ici, vous apprendrez à faire sourire un visage ou au contraire à le mettre en colère en déplaçant les vertices et en utilisant les Blend Shapes que vous aviez déjà vues. Évidemment, il y a beaucoup plus d'expressions faciales, surtout si vous comptez faire parler le personnage, il vous faudra alors faire un visage la bouche ouverte, etc.

Ensuite, je vous montrerai comment animer les yeux. Vous placerez un locator, il s'agit d'une entité invisible au rendu servant de point de localisation. En déplaçant le locator, le personnage le suivra du regard ! :)
En éloignant ou rapprochant le locator vous pourrez le faire loucher.

Blend Shapes pour l'expression faciale

Animation faciale et de câbles Animer les yeux avec "Aim Constrain"

Pour commencer, téléchargez le personnage avec les yeux et l'intérieur de la mâchoire (je le mets en ligne très prochainement).

Image utilisateur

Dans le dernier sous-chapitre de la partie animation, vous appreniez à utiliser les Blend Shapes. Il fallait faire une copie du modèle et déplacer les vertices pour créer plusieurs déformations :

Image utilisateur

Vous allez faire de même avec le personnage, copiez-le en plusieurs fois pour pouvoir déformer son visage pour qu'il ait diverses expressions. Ne dupliquez pas les yeux et la mâchoire, ils ne nous seront d'aucune utilité. On animera plus tard les yeux et je vous montrerai dans le prochain chapitre comment animer la bouche et la mâchoire pour faire parler le personnage.

Image utilisateur

Le Soft Modiciation Tool va nous permettre de modifier l'expression faciale du visage

Image utilisateur

. Pourquoi cet outil et pas le Soft Select ? Parce que le Soft Modification Tool place des S là où vous avez cliqué sur le maillage, ce qui vous permet de bouger le maillage en déplaçant les S.

Le personnage tout à gauche aura une expression neutre, celle de départ. Celui du milieu sourira et l'autre tout à droite sera en colère. Avec les Blend Shapes on pourra passer d'une expression à une autre avec le personnage tout à gauche qui a l'expression neutre.

Cliquez sur le coin de la bouche et réglez la zone d'influence de l'outil pour ne pas qu'il influence le nez.

Image utilisateur

Déplacez ensuite le maillage vers le haut pour déformer la lèvre :

Image utilisateur

Faites ensuite une rotation, pas avec l'outil rotate, mais en cliquant sur le cercle bleu du Soft Modification Tool :

Image utilisateur

Ensuite, avancez un peu la joue vers l'avant :

Image utilisateur

Faites ensuite la même chose de l'autre côté :

Image utilisateur

Ah je suis content !

Pour le visage en colère, descendez légèrement les extrémités de la lèvre :

Image utilisateur

Et froncez-lui les sourcils en les rapprochant des yeux :

Image utilisateur

Ils sont où mes Power Rangers ?! :p

Maintenant, pour créer le Blend Shape et passer d'un visage à l'autre, sélectionnez les trois personnages et en dernier celui tout à gauche pour qu'il soit en vert. Le personnage en vert sera toujours le principal, les autres seront les expressions qu'il pourra prendre.

Image utilisateur

Faites Create Deformers -> Blend Shapes. Faites maintenant apparaitre la fenêtre pour gérer le Blend Shape dans Window -> Animation Editors -> Blend Shape :

Image utilisateur

C'est une fois que les Blend Shapes sont réalisées que vous pourrez attacher des joints au maillage. Auparavant, il vous faudra faire un combine du personnage, des yeux et de la mâchoire pour qu'ils se déplacement ensemble lors du déplacement d'un joint.

Image utilisateur

Vous pouvez à la fois déplacer la tête grâce au rigging et changer l'expression faciale. Par exemple, j'ai baissé la tête et j'ai mis l'expression en colère :

Image utilisateur

Ou alors l'inverse, la tête vers le haut et le visage souriant.

Image utilisateur

Animation faciale et de câbles Animer les yeux avec "Aim Constrain"

Animer les yeux avec "Aim Constrain"

Blend Shapes pour l'expression faciale Animation de câbles, trompes et queues

J'ai fait rapidement des yeux auxquels j'ai appliqué deux shaders pour faire apparaitre la pupille. Quand vous aurez appris à animer les yeux, vous le ferez sur le personnage.

Image utilisateur

Nous allons créer la cible que regarderont les yeux. Nous allons utiliser le locator, qui est une entité servant de point de localisation. Vous trouverez le locator dans le menu Create.

Image utilisateur

Pour que les yeux soient pile en face du locator, faites-les loucher au maximum, mettez-les face à face en faisant une rotation à 90° pour l'un et à -90° pour l'autre et placez le locator entre les deux :

Image utilisateur

Maintenant, pour que les yeux regardent toujours le locator, allez dans les options de Contrain -> Aim, "Aim" qui veut dire "Viser" en anglais. Cliquez sur Maintain offset pour garder la rotation actuelle par rapport au locator.

Image utilisateur

Vous ne pouvez pas appliquer la constrain sur les deux yeux en même temps. Sélectionnez le locator et un des yeux puis appliquez la constrain. L'œil devrait suivre le locator lorsque celui-ci est déplacé :

Image utilisateur

Faites pareil pour l'autre œil (n'oubliez pas de sélectionner le locator avant l'œil) et ce sera fini. :)

Image utilisateur

Vous avez vu le concept, appliquons-le sur les yeux du personnage ! :)

Image utilisateur

Commencez par appliquer des shaders aux yeux pour discerner la pupille.

Image utilisateur

Faites un combine de la pupille et du blanc de l'œil, centrez le pivot et faites une rotation à 90° pour que les yeux soient en face.

Attention aux âmes sensibles, l'image ci-dessous et digne des plus grands films d'horreur. :lol:

Image utilisateur

Créez un locator et passez en vue de coté pour le placer, puis centrez-le en Y et Z grâce au snap :

Image utilisateur

Comme tout à l'heure, sélectionnez le locator puis un œil et appliquez le constrain Aim avec l'option Maintain Offset d'activer. Faites ensuite pareil pour l'autre œil et c'est bon ! Éloignez suffisamment le locator pour que les yeux louchent le moins possible.

Image utilisateurCliquez pour agrandir l'image et voir l'animation.


Blend Shapes pour l'expression faciale Animation de câbles, trompes et queues

Animation de câbles, trompes et queues

Animer les yeux avec "Aim Constrain" Effets spéciaux précréés

Retournons sur les joints, vous n'avez pas encore tout vu sur leur utilisation ! :)
On peut réaliser des mouvements de câbles ou de trombes à partir d'IK Handle ou d'animation hiérarchique.

Câble attaché

Le premier câble que nous allons voir est un câble attaché de chaque côté. Faites un câble à l'horizontale, il faut impérativement qu'il soit courbé dès sa création et dans le sens de la gravité (donc vers le bas). S'il n'est pas courbé, vous aurez constamment un cable droit qui ne pourra se plier.
Une fois qu'il est créé ajouter un IK Handle entre le début et la fin du câble :

Image utilisateur

Vous pouvez maintenant l'animer. Tendez-le au maximum et à l'horizontale pour l'attacher à un cylindre.

Image utilisateur

Créez un cylindre qui sera le câble donc avec un diamètre assez fin et plusieurs subdivisions pour qu'il puisse se tordre. Faites un Skin -> Bind Skin -> Smooth Bind pour l'attacher aux joints.

Image utilisateur

Voici notre câble animé ! :)

Image utilisateur

Vous pouvez ajouter des polygones aux extrémités et les parenter. Pour le dernier joint, sélectionnez plutôt l'IK handle puis le polygone et pressez p pour que l'IK soit l'enfant du polygone.

Image utilisateur

Et c'est terminé, vous pouvez éloigner ou rapprocher les polygones entre eux, on aura l'impression que le câble pendra et sera soumis à la gravité.

Image utilisateur

Une trompe/queue

L'animation d'une trompe ou queue se fait par animation hiérarchique. Chaque joint enfant effectue un certain angle de rotation par rapport au join parent se qui nous permet de créer des mouvements complexes.

Faites une ligne de joints, vous pouvez les faire directement à l'horizontale cette fois. Dans le marking menu cliquez sur "Select Hierarchy".

Image utilisateur

Utilisez maintenant le rotate tool. La série de joints va se courber, chaque joint sera orienté. On peut même ajouter des keys ! :)

Image utilisateur

Câble suspendu

Nous allons créer un câble attaché à un plafond avec un poids suspendu dessus. Je vais ici vous montrer comment simuler le balancement du câble provoqué par le poids.

Créez des joints à la verticale, attachés les à un cylindre et créez le poids en dessous.
Pour les paramètres c'est un peu spécial, ce sont les joints qui vont entrainer les poids alors que dans la réalité c'est l'inverse. Sélectionner d'abord le poids puis le dernier joint et pressez p pour que le poids soit l'enfant et soit entrainé.

Image utilisateur

Pour cacher les joints faites Show -> Joints dans le menu au dessus de la scène 3D. Vous n'avez plus qu'à ajouter des keys et à gérer l'interpolation pour avoir l'animation. ^^

Image utilisateur

Les Blend Shapes permettent d'animer l'expression faciale du personnage. Vous pouvez soit faire des expressions toutes faites comme nous avons fait dans ce chapitre (sourire, énervement avec sourcils froncés) ou alors des curseurs qui contrôlent chaque partie du visage. Par exemple : sourcil gauche, coin droit de la bouche, joue gauche gonflée ou non, etc.

Pour l'animation des yeux, retenez qu'il vous faut une cible et que vous devez utiliser la constrain Aim. Retenez que « Aim » veut dire en anglais « Viser ».
Avant d'appliquer la constrain, il faudra que les yeux soient bien en face de la cible en les faisant loucher au maximum à 90°.


Animer les yeux avec "Aim Constrain" Effets spéciaux précréés

Effets spéciaux précréés

Animation de câbles, trompes et queues Enflammez vos polygones avec « Fire »

La partie sur les effets spéciaux va couvrir des domaines très variés : vous passerez par la génération de la fourrure, de liquide ou encore d'éclairs ! :soleil: Si j'ai décidé de tout regrouper dans une seule partie c'est parce que le tutoriel contient déjà beaucoup de parties il n'y a pas énormément à dire sur chacun des effets de Maya. Il y a certes beaucoup d'options, mais faire le tour de chacune ne servirais à rien, il vaut mieux passer uniquement par les principales qui permettent déjà beaucoup de choses et pour que vous ne soyez pas perdu à la fin de cette partie. :p

Quoi de mieux pour commencer que de faire le tour des effets spéciaux précréés de Maya, histoire de vous chauffer un peu avant d'attaquer le reste (tout aussi intéressant, je l'espère ^^ ).

Enflammez vos polygones avec « Fire »

Effets spéciaux précréés Générez un feu d'artifice avec « Fireworks »

Maya vous propose des effets pour enflammer, décomposer un polygone en plusieurs morceaux, créer des éclairs ou bien même générer un magnifique feu d'artifice ! :D

Vous trouverez ces effets dans l'onglet « Dynamics » du shelf :

Image utilisateur

Appliquer l'effet de feu

Nous allons voir ces effets de gauche à droite, nous commencerons donc par "Fire" (feu), ensuite la génération de feu d'artifice (nous ne verrons pas l'effet fumé qui nécessite une image, vous pourrez faire de la fumée avec Fire en changeant les couleurs ;) ), les éclairs, la décomposition de polygones. Pour ce qui est des deux derniers qui permettent de créer des flux de particules, vous les verrez dans le chapitre suivant, ça me permettra de vous parler plus en détail des particules. ;)

L'effet fire enflamme n'importe quel polygone ; qu'il soit basique comme un cube ou une sphère, voire complexe tels une voiture, un personnage, etc.

Sélectionnez un polygone (et un seul sinon ça ne fonctionne pas sauf si vous les combinez (Mesh -> Combine)) et cliquez sur l'effet "Fire".

Image utilisateur

C'est tout ce que vous avez à faire puisque l'effet est précréé. Cliquez sur play dans la time line pour voir grandir et s'animer les flammes. Si vous n'avez pas le temps de les voir ajoutez plus de frames dans la range slider (lisez ce sous chapitre si vous ne savez pas le faire).

Image utilisateur

Vous devriez avoir la même chose que l'image au dessus. Des cercles verts animés apparaissent et se dirigent vers le haut. Pas de panique c'est une forme représentative des flammes, le feu est bien jaune/orange et non vert lorsque vous faite un rendu. :lol:

Image utilisateur

Modifier la couleur des flammes

Voyons maintenant comment modifier la nuance de couleur des flammes.
D'abord, appliquez une texture de magma à la sphère pour d'une part la rendre plus réaliste, mais surtout pour pouvoir récupérer les couleurs de la texture avec la pipette et ainsi les utiliser pour les flammes. :)
Vous pouvez changer les paramètres de couleurs dans l'attribute editor après avoir sélectionné les flammes. À la ligne Color descendez dans la hiérarchie cela va nous permettre de changer la nuance de couleurs :

Image utilisateur

Les différentes couleurs employées sont représentées dans un rectangle. Cliquez sur les trois petits cercles à gauche puis sur "Select Color" en dessous pour modifier la couleur. Les couleurs en haut doivent être plus sombres que celle en bas (vous pouvez évidemment faire l'inverse, mais l'effet sera moins réaliste ;) ). Utilisez la pipette sur votre texture, voilà ce que j'obtiens :

Image utilisateur

Et donc voici le rendu avec les couleurs des flammes modifiées et ma texture de magma sur laquelle j'ai récupéré les couleurs :

Image utilisateur

Par rapport au rendu précédent, les flammes sont plus contrastées, comme si plus de chaleur était dégagée par la sphère. :)

Supprimer les flammes

Nous allons voir comment supprimer les flammes cela va nous permettre de les recréer en changeant leur densité.
Allez dans l'outliner et supprimez :

Image utilisateur

Modifier la densité des flammes

Lors de la création des flammes, vous pouvez choisir la densité des flammes si vous souhaitez obtenir une petite braise ou que le polygone s'enflamme complètement.
Double cliquez sur l'icône Fire pour ouvrir la fenêtre qui contient ses options. Il vous faut régler "Fire Density" qui est par défaut à 10.

Image utilisateur

Voilà ce que ça donne en le mettant à 100 :

Image utilisateur

Les flammes sont très condensées je n'ose pas imaginer la chaleur que dégage cette petite sphère. :lol:

Un dernier effet important en plus de la couleur et de la densité est la direction des flammes comme si elles étaient poussées par le vent.
Vous trouverez l'effet vent parmi les icônes à gauche de l'onglet Dynamic. Il est représenté par une hélice.

Image utilisateur

Il vous faut régler deux paramètres : la force de poussée (la vitesse du vent) et sa direction. Pour la direction vous pourrez indiquer trois valeurs qui correspondent aux axes XYZ. N'oubliez pas aussi que vous pouvez utiliser une valeur négative, pour le X si c'est positif le vent ira à droite et si c'est négatif vers la gauche.

Par défaut la magnitude est à 4. Le vent exerce une très légère poussée sur les flammes. Je vais le mettre à 100 et la direction de X à 1.

Image utilisateur

Et donc voici le rendu toujours avec la densité à 100 :p :

Image utilisateur

L'effet fire vous permettra de créer de la fumée en changeant ses couleurs voire même de créer une matière extraterrestre ! Avec un peu d'imagination j'ai modélisé quelque chose de gluant et vert accroché à un plafond et ai appliqué l'effet fire de couleur verte. Pour que le feu stagne j'ai ajouté du vent en direction du bas (-Y) et voilà ce que ça donne :

Image utilisateur

Comme vous le voyez le fire vous permet aussi de créer des scènes intrigantes en ajoutant un nuage de fumée inquiétante.


Effets spéciaux précréés Générez un feu d'artifice avec « Fireworks »

Générez un feu d'artifice avec « Fireworks »

Enflammez vos polygones avec « Fire » Des éclairs avec « Lightning »

L'effet que vous allez voir est certes pas indispensable, mais pourra vous servir dans une « happy end » de votre futur court métrage qui sait. :D
Il n'y a quasiment rien à dire sur l'effet Fireworks (feux d'artifice) à part le nombre de roquettes tirées par frame et le nombre total de roquette lancée.

Pour générer un feu d'artifice vous n'avez rien à sélectionner au préalable cliquez directement sur l'icône fireworks dans le shelf.

Image utilisateur

Cela va faire apparaitre un « emitter » qui va émettre les particules de feu d'artifice. Comme tout à l'heure il vous faut lancer l'animation pour que l'effet apparaisse :

Image utilisateur

Le rendu dans la scène 3D est plutôt sympa par rapport aux cercles verts de l'effet fire. :p
Au rendu un effet de glow (lueur) sera ajouté aux particules :

Image utilisateur

Voyons les deux seuls paramètres importants : les roquettes lancées par frame et le nombre de roquettes à lancer. C'est le même procédé que pour l'effet fire, vous indiquez ça lors de la création de l'effet. Supprimez le feu d'artifice actuel et affichez les options de fireworks.

Image utilisateur

Le paramètre "Num rockets" vous l'avez compris indique le nombre de roquettes lancé pour se feu d'artifice. Par défaut 10 roquettes sont lancées (c'est un petit feu d'artifice amateur ;o) ).

Le deuxième paramètre changera l'aspect du feu d'artifice, avec beaucoup de roquettes lancées à très peu de temps d'intervalle on peut avoir un bouquet final. Pour comprendre comment marche le paramètre, il faut faire un peu de math (je sais je suis pas cool fouettez moi à la fin du chapitre :p ) :

Si la valeur est à 1 il y a une roquette lancée par frame c'est rapidement surchargé. Un peu beaucoup pour un bouquet final même si ça peut aller. :)
Si le paramètre est à 10 il y a dix roquettes lancées à chaque frame votre ordinateur va suer, et de toute façon le feu d'artifice ne sera pas du tout réaliste. :lol:
Le paramètre par défaut est 0.1 qui lance une roquette toute les 10 frames donc presque 3 en une seconde puisque une seconde dure 24 frames (sauf si vous avez défini 30 frames par secondes).

Voilà ce que ça donne avec le Launch Rate à 1 (donc une roquette par frame (24 lancées par seconde)). J'ai mis le nombre lancé à 100 donc par un calcul rapide 1 roquette par frame * 100 roquettes = un feu d'artifice qui dure 100 frames. ^^

Image utilisateur

Enflammez vos polygones avec « Fire » Des éclairs avec « Lightning »

Des éclairs avec « Lightning »

Générez un feu d'artifice avec « Fireworks » Briser avec « Shatter »

L'effet lighting créera un éclair entre deux polygones. Lorsque vous déplacerez les polygones, l'éclair s'adaptera, il s'allongera, s'orientera, etc. tout en ondulant sa forme ! :)
L'éclair tout comme le fire et fireworks s'anime tout seul avec le temps. :D

Donc, créé deux polygones, sélectionnez-les et cliquez sur l'effet lighting.

Image utilisateur

L'éclair apparaitra entre les deux polygones. Essayer de déplacer un des polygones vous verrez l'éclair s'adapter :

Image utilisateur

Le petit point entre les deux polygones est une lampe, l'éclair diffuse de la lumière. Vérifions ça tout de suite avec un rendu (j'ai changé le shader des sphères par quelque chose de plus métallique (le "dgs_material" de mental ray)) :

Image utilisateur

Coup de foudre polygonale ! <3

Une dernière chose sur l'éclair vous pouvez changer son angle à partir de bones . Cela peut vous servir par exemple si vous ajoutez un polygone entre qui repousse l'éclair.

Image utilisateur

Générez un feu d'artifice avec « Fireworks » Briser avec « Shatter »

Briser avec « Shatter »

Des éclairs avec « Lightning » Les nParticules

Le shatter va découper vos polygones le long de ses edges et donc plus le maillage sera dense plus vous éviterez l'effet escalier. Cependant gardez en tête que les objets solides qui se cassent donnent un effet "denté" donc l'effet escalier peut convenir. ^^

Avant d'utiliser le shatter vous devrez supprimer l'historique du polygone même si vous venez de le créer. Vous n'avez pas le choix, autrement ça ne marche pas ! Pour rappel il faut aller dans Edit -> Delete by Type -> History.

Sélectionnez votre polygone et cliquez sur l'effet shatter :

Image utilisateur

Il y a trois façons de briser le polygone si vous ne passez pas par les options vous passerez par défaut par le "Surface Shatter" que nous allons voir tout de suite. ^^

Surface Shatter

Le Surface Shatter va sélectionner aléatoirement les edges qui vont briser le polygone, mais coupera toujours le polygone en 5 parties, car il s'agit de la valeur par défaut. Une fois les coupures générées votre polygone sera automatiquement décomposé en plusieurs polygones, vous pourrez sélectionner chaque partie indépendamment et les séparer.

Image utilisateur

Solid Shatter

Pour effectuer un Solid Shatter passez par les options de l'outil en double cliquant sur l'icône dans le shelf.
Il vous faut ouvrir l'onglet Solid Shatter.

La différence entre le Solid Shatter et le Surface Shatter est que celui-ci créé automatiquement de la matière à l'intérieur du polygone !

Image utilisateur

On peut donc accéder à des options en plus. Il y a le "Shard count" qu'on retrouve du "Surface Shatter" qui indique le nombre de parties coupé.
En dessous l'option "Edge jaginess" est spécifique au "Solid Shatter" il permet de denter les zones coupées ! Maya ajoutera des edges et des détails pour la matière intérieure.

Image utilisateur

Plus bas vous pourrez indiquer ou non si vous souhaitez appliquer un nouveau matériau à la matière intérieure (le matériau jaune, que vous pouvez changer par la suite) et si vous souhaitez conserver le polygone original (la sphère de départ).

Voici se que vous obtenez avec le Shard Count (nombre de morceaux) à 10 et Edge jaginess à 0.5 pour denter le polygone :

Image utilisateur

Changer le matériau intérieur

Via l'hypershade vous retrouverez le matériau jaune "ShatterInterior". En le sélectionnant, vous pourrez changer sa couleur :

Image utilisateur

Ou bien même appliquer une texture. Vérifiez avec la texture à damier si elle est bien appliquée :

Image utilisateur

Si ce n'est pas le cas faites un clic droit sur le matériau de l'intérieur du polygone et glissez la souris sur "Select Object With Material" cela sélectionnera toutes les faces auxquels le matériau leur est assigné donc toutes les faces intérieures.

Image utilisateur

Maintenant que les faces intérieures sont sélectionnées, vous pouvez effectuer une nouvelle projection des UVs pour que la texture s'applique correctement en faisant Create UVs -> Automatic Mapping. Pour la matière extérieure de la sphère il n'y a pas besoin de reprojection des UVs puisque Maya créé les UVs des polygones primitifs lors de leur création. En gros toute la surface extérieure de la sphère a subi un sphérical mapping dès sa création. ;)

Image utilisateur

Crack Shatter

Le dernier effet appelé "Crack Shatter" va casser le polygone par rapport à un vertice sélectionné. Ça convient très bien lorsqu'il y a une zone d'impact comme un caillou qui tombe sur une vitre.

Pour mieux vous montrer le principe (et parce que les vitres sont rarement sphériques :p ) je vais partir d'un plan. Sélectionnez un vertice du polygone qui sera la zone d'intersection de la cassure donc la zone d'impact (voilà que je parle comme dans la pub Carglass :lol: ) :

Image utilisateur

Toutes les fissures se rejoindront sur votre vertice. Tout ça se fait encore une fois aléatoirement le principal paramètre est le nombre de morceaux et la zone d'impact.

Image utilisateur

A vous ensuite de peaufiner le tout en ajoutant un projectile et en modifiant l'orientation des polygones pour donner un effet de vitesse :

Image utilisateur

Et comment je fais si je veux casser une vitre en mille morceaux ? J'oriente les faces une par une ? Et comment animer la cassure ?

Nous verrons tout ça lorsque nous aborderons la gravité et les collisions du moteur physique.

En attendant vous avez de quoi faire, avec tout ce que je vous ai présenté dans se chapitre j'ai pu faire ça :

Image utilisateur

Un vaisseau qui tire un rayon d'éclair et détruit la lune. Au coeur de la lune, j'ai ajouté une sphère avec l'effet Fire et ai ajouté du vent qui le pousse vers la gauche.

J'espère vous avoir donné envie de vous plonger dans les effets spéciaux avec Maya, car dans ce qui va suivre vous allez paramétrer les effets de particules, de fluides, de chevelures, etc. ! :soleil:


Des éclairs avec « Lightning » Les nParticules

Les nParticules

Briser avec « Shatter » Particules VS nParticules lequel choisir ?

// Directions des particules selon les normales des faces.
// Emettre des parcticules sur une face avec l'extract (comme pour hair)

Les particules servent à créer de petites formes souvent affichées en très grand nombre. À partir de cercles opaques, on peut obtenir un gaz (fumé, nuage, etc.) ou utiliser des solides pour faire tomber des flocons de neige par exemple.

Elles ont la particularité d'être générées constamment et massivement tout en interagissant avec le décor par collision. Le moteur physique nous permettra d'ajouter aussi du vent, des turbulences et de la gravité que nous verrons dans le chapitre juste après sur les champs de force. :)

Avant une question se pose. Maya a deux moteurs physiques : un appelé Dynamotion qui gère le module "Particles" et l'autre plus récent Nucleus qui gère "nParticules". La question est de savoir lequel utiliser... ^^

Particules VS nParticules lequel choisir ?

Les nParticules Les presets d'émission et d'apparence

Un moteur physique dans un logiciel de 3D se nomme un "solver", parce qu'il doit résoudre un problème physique à l'aide d'algorithmes. Nous avons le solver vieillissant "Dynamotion" qui existe depuis la toute première version de Maya et le nouveau "Nucleus" (se prononce "nucléhouce") qui a vue le jour après l'arrivé des processeurs dual core. Ce dernier gère de plus en plus de modules de Maya. À l'heure où je vous parle, il ne gère pas encore les fluides (nous n'avons pas de nFluids, ça viendra ;) ).

Vous allez me dire : "Nucleus est plus récent donc il est mieux".
C'est exact, mais voyons ses deux principaux avantages en détail.

Tout d'abord au niveau des performances Nucleus est multi-threadé, il va donc utiliser plus efficacement les processeurs multi-coeur. Les solvers de Maya ne sont basés que sur le processeur et non la carte graphique, donc le multi-thread apporte à Nucleus un avantage sur Dynamotion dans le cas d'un processeur récent.
Cet avantage justifie à lui seul l'utilisation de Nucleus. ^^ Mais voyons son second atout :

Nucleus est se qu'on appel un « Solver unifié » ou tout en anglais « unified solver ». Les particules peuvent interagir avec les tissus, mais ce n'est pas tout ! Les paramètres de gravité, de vent, etc. sont partagés entre tous les objets de la scène. Si vous paramétrez le vent, il sera appliqué à tous les éléments de la scène : aux tissus "nCloth", aux "nParticules", aux polygones "nMesh", etc. Nucleus crée en quelque sorte des compartiments dans lesquels vous pouvez intégrer des éléments. Par exemple, vous pouvez créer un Nucleus1 dans lequel la gravité est à 9.8 (gravité terrestre) et un Nucleus2 avec la gravité à 20. Ensuite vous assignerez quelles particules, quel vêtement, etc. sera dans Nucleus 1 ou 2.

Image utilisateur

En plus de ça vous pouvez changer en live les paramètres : pendant l'animation vous pouvez toucher à la vitesse du vent qui agira sur tous les éléments compris dans le compartiment.

Mais dans le chapitre précédent avec les flammes nous avions dû ajouté un node wind (vent), pourquoi ?

Parce que cet effet est géré par Dynamotion qui n'est pas unifié. Avec les nParticules nous n'aurons pas ce problème. ^^

Vous allez aussi voir à la fin de ce chapitre qu'on peut convertir les nParticles en polygone ce qui sert à simuler un liquide; chose qu'on ne peut pas faire avec les Particles de Dynamotion.

Comme nous avons deux solvers, nous avons deux menus. Dans le Menu Set vous trouverez "Dynamics" (Dynamotion) et "nDynamics" (Nucleus).

Image utilisateur

Il nous faudra donc aller dans nDynamics pour trouver les nParticules avec lesquels nous allons travailler. :)

Image utilisateur

Menu de nDynamics

Image utilisateur

Menu de Dynamics

Vous comprenez maintenant pourquoi nFluids est très attendu pour le prochain Maya ! Plus de performances grâce au multi thread, des paramètres unifiés et pourquoi pas faire flotter des vêtements sur de l'eau. ^^
Donc, nous allons partir sur nParticules dans ce chapitre et dans le suivant nous verrons la gravité, collision et les champs de force ! :D


Les nParticules Les presets d'émission et d'apparence

Les presets d'émission et d'apparence

Particules VS nParticules lequel choisir ? Les paramètres d'emission

Image utilisateur

Avant de commencer, vérifiez que vous êtes bien en mode de lecture "Play Every Frame" et non "Real-time [24 fps]". En mettant 24 FPS, Maya sautera des frames pour avoir la simulation en vitesse réelle, le problème c'est qu'en sautant des frames la simulation ne se fera pas correctement.
Vérifiez également que l'animation n’est pas jouée en boucle en mettant Looping sur "Once".

Image utilisateur

Rendez-vous dans le menu « particules ». Allez ensuite dans « Create nParticules », plusieurs choix vous sont proposés : le type d'emitter au dessus et les presets d'apparence des particules (dans le cadre rouge) :

Image utilisateur

Nous allons commencer par le plus basique le « Create Emitter ». Il s'agit d'une entité qui va faire apparaitre des particules et les propager au fil du temps dans toutes les directions. Je vais vous présenter avec les différents presets d'apparence, nous allons commencer par celui par défaut le « Cloud » (nuage). Ça donne ceci :

Image utilisateur

Vous pouvez voir qu'il y a un preset de couleurs et de comportement des particules; elles ralentissent au fil du temps.

Attends, pourquoi les nParticles ne réagissent pas à la gravité ? Elles sont bien liées à Nucleus non ?

Pas tout à fait, dans leurs options on peut leur demander d'ignorer la gravité et/ou d'ignorer le vent. Le preset « Points » lui n'ignore pas la gravité de Nucleus :

Image utilisateur

Les nParticles tombent à l'infini vers le bas. Pour qu'ils ignorent la gravité, allez dans l'attribute editor, dans l'onglet nParticleShape1 (forme des nParticules). Dans "Dynamic Properties" cochez "Ignore Solver Gravity".

Image utilisateur

Les particules balls sont volumiques et entre en collision entre eux. Ils prennent en compte eux aussi la gravité de Nucleus :

Image utilisateur

Le Thick Cloud ressemble beaucoup au Cloud à première vue, le comportement des particules est exactement le même. Se qui change c'est que chaque particule se charge d'un Fluid (un preset d'une boule de gaz) se qui vous permet de faire de la fumer plus détaillé et réaliste...

Image utilisateur

... en contrepartie il vous faudra multiplier au moins par 10 le temps de rendu par rapport au Cloud classique. Si vous n'avez pas de processeur récent et haut de gamme, oubliez se preset.
Voici un rendu avec à gauche "Cloud" et à droite "Thick Cloud". Il a fallu supprimer des particules et diminuer l'antialising pour que le rendu ne soit pas trop long.

Image utilisateur

Rendu en 2 minutes 28 sec. sur un Core i7 920 (4x2.66 Ghz). Preset de Mental Ray sur "Preview : Final Gather".

Avec Water (eau) les gouttes générées se repoussent beaucoup moins entre elles qu'avec les balls, elles peuvent se chevaucher. Vous verrez à la fin de se chapitre comment améliorer l'apparence de se preset, parce que de l'eau sous forme de sphères c'est bof quoi. :p

Image utilisateur

Emettre à partir d'un objet

Emettre à partir d'un polygone/surface NURBS

N'importe quel polygone ou surface NURBS peut être une source d'émission de particules. Généralement on utilisera des formes plates pour diffuser les particules un peu partout. Ça peut servir à faire tomber de la neige.

J'ai créé un plan puis ai fait nParticles -> nParticles -> Emit from Object :

Image utilisateur

Notre emitter est par défaut en mode "Omni" (omnidirectionnel = qui émet dans toutes les directions). Avec ce mode chaque vertex émettra des particules. On s'en sert très rarement, la majorité du temps vous serez mené à utiliser le mode "Surface" :

Image utilisateur

Pourquoi n'ont-ils pas mis l'émission de type "Surface" par défaut pour le "Emit from Object" ?

Les paramètres du "Create Emitter" et du "Emit from Object" étant exactement les mêmes quand vous changer les paramètres d'un emitter ça change les paramètres de l'autre. La majorité du temps, on utilise "Create Emitter" avec un "Omni" c'est pour ça que le type sélectionné par défaut est omni.

Les presets eux continues à opérer de la même façon. Les balls émises depuis une surface entrent en collision entre elles et sont soumis à la gravité du solver.

Image utilisateur

Emettre à partir de particules

Vous pouvez émettre des particules à partir de particules, cela vous permettra de simuler une explosion ! Vu que les particules se repoussent entre elles, celle qui émet se déplacera.
Sélectionnez les particules puis faites « Emit from Object » :

Image utilisateur

Fill Object

Le fill object remplit un polygone de particules. Personnellement je préfère nettement utiliser le moteur physique pour que des particules entrent en collision avec un polygone pour le remplir.

Image utilisateur

nParticule Tool

Le nParticules tool permet de placer manuellement des particules. Vous n'aurez presque jamais à l'utiliser.

Image utilisateur

Particules VS nParticules lequel choisir ? Les paramètres d'emission

Les paramètres d'emission

Les presets d'émission et d'apparence Les paramètres d'apparence

Après avoir vu différents presets d'émission et d'apparence des particules, voyons plus en détail comment paramétrer l'émission et ensuite l'apparence.

Comme je vous l'ai dit, nous n'allons pas voir chacun des paramètres sinon vous serez encore là demain. :p
Seulement les principaux qui me paraissent inévitables; parmi eux la direction, les particules émises par seconde, la vitesse de propagation et la durée de vie.

La direction des particules

Par défaut les particules sont émises dans toutes les directions avec « omni ». Je vous ai montré l'utilisation du type "surface" pour émettre à partir d'un polygone ou surface NURBS.
Vous pouvez changer le type d'émission dans les options de l'emitter dans « Basic Emitter Attributes ». Mettons le troisième type le plus utilisé le « Directionnal ». Vous pouvez voir que plus bas les paramètres de configuration de la direction ne sont plus grisé, vous pouvez les modifier.

Image utilisateur
Image utilisateur

Augmenter la valeur du "Direction Y" à 2 ne changera rien à la simulation. Vous pouvez mettre une valeur négative pour émettre vers le bas. En faites les valeurs supérieures à 1 servent à régler l'angle d'émission. Avec un "Direction Y" à 3 et un "Direction X à -1" on obtient quelque chose de légèrement incliné à gauche.

Un paramètre intéressant si vous comptez faire de la fumé est le spread (éparpillé) qui va diffuser les particules sous forme d'un cône. Une petite valeur telle que 0.1 suffit :

Image utilisateur

Spread à 0.1

Particles/Sec

Image utilisateur

En-dessous du type d'emitter est écrit « Rate (Particles/Sec) ». Par défaut 100 particules sont émises par seconde (24 frames). J'ai réalisé une image avec différentes valeurs de Particles/Sec. La simulation se fait sous 400 frames (environ 20 secondes).

Image utilisateur

Speed (vitesse)

Image utilisateur

Toujours dans les options de l'emitter vous trouverez plus bas « Basic Emission Speed Attributes ». Sachez que plus les particules iront vite plus elles effectueront de la distance avant de s'arrêter et qu'il y a aura plus d'espace entre elles :

Image utilisateur

Durée de vie

Le dernier paramètre permettra de régler une durée de vie des particules. Vous choisissez, combien de secondes une particule doit être présente avant de disparaitre. Ca évite que les particules s'entassent comme c'est le cas avec notre fumé et de gagner en performances puisque moins de particules seront affichées.

En mode constant vous indiquez combien de secondes vivront les particules. Par exemple, voici à 2.

Image utilisateur

Le problème c'est que chaque particule vit 2 secondes, il est préférable d'indiquer une fourchette (un ensemble de valeurs).

Image utilisateur

Pour indiquer une fourchette de durée de vie, passez en mode « Random Range ». Le fonctionnement est assez spécial. Vous devez indiquer une durée de vie moyenne par exemple 5. Et la rangée de secondes. Par exemple en mettant 4 en Random Range, les particules vivent entre 5 -2 et 5 +2 (3 et 7 secondes).

Image utilisateur

Pour bien vous montrer le Random Range j'ai diminué le Particles/Sec et ai augmenté le spread. Vous pouvez voir que des particules font moins de distance que d'autres, elles vivent moins longtemps.

Image utilisateur

Les presets d'émission et d'apparence Les paramètres d'apparence

Les paramètres d'apparence

Les paramètres d'emission Combiner polygones et particules

Comme vous avez pu le voir il n'y a que 3-4 paramètres importants pour l'émission de particules, il en va de même pour l'apparence. Tout se joue sur la taille, les couleurs, l'opacité et l'incandescence.

Particle Size (Taille)

Image utilisateur

Que dire sur la taille pour être original... ça règle le diamètre... . Bien sûr ça n'a aucun intérêt avec les particules de type "point". :p

Image utilisateur

Vous pouvez en dessous régler la courbe de la taille, pour avoir quelque chose qui devient de plus en plus petit ou inversement. En faite le paramètre que vous aviez réglé est en quelque sorte un multiplicateur qui donne la taille globale des particules. C'est avec la courbe que vous règlerez plus finement.
Par exemple avec le radius à 0.2 et la valeur de la courbe à 0.5 vous aurez le scale à 0.2 * 0.5 = 0.1, pareil avec le radius à 0.1 et le scale à 1 (0.1*1=0.1). Tout ça pour dire que ça ne vous sert à rien de mettre d'énormes valeurs pour votre courbe à tel point quel s'afficherera pas correctement, changer plutôt le multiplicateur pour changer la taille globale des particules.

Image utilisateur

Vous pouvez placer un deuxième points pour avoir des particles de plus en plus petites ou grosses.

Image utilisateur

Si ça ne marche pas très bien comme sur mon image au dessus, passez plutôt en mode « Speed » au lieu de « Age ». Le mode Age change la taille de la particule selon sa durée de vie alors que le mode speed le change selon sa vitesse.
Comme la barre est comprise entre 0 et 1 il s'agit du changement de taille entre 0 et 1 seconde en mode age.
Le problème c'est que les particules s'entassent puisqu'elles ralentissent, on a plus de mal à gérer leur taille. Passer donc le type de la courbe en « Speed » à la place de « Age ». Cela changera la taille de particules en fonction de leur vitesse de déplacement. Et comme les particules ralentissent il y a des variations de leur taille :

Image utilisateur

Le paramètres tout à droite gère la taille des particules qui se déplace rapidement. Comme il y a une petite valeur, ça explique pourquoi à la base de l'emitter nous avons de petites particules.

Image utilisateur

Vous pouvez modifier la droite de la façon dont vous souhaitez, voire même en faire une spline (une courbe en français) pour avoir des effets complètement inventés :

Image utilisateur

Le shader (couleur et opacité)

Opacity

Le premier paramètre qui apparait dans shading (toujours dans nParticleShape#) et Opacity. De la même manière que pour le scale vous avez le multiplicateur qui cette fois ne peut pas aller au-delà de 1 ça ne sert donc à rien d'y toucher. En dessous l'opacity scale va nous permettre de faire des dégradés d'opacité :

Image utilisateur

Color

Image utilisateur

Color se règle de la même façon que fire. Vous choisissez diverses couleurs pour votre dégradé. Par défaut nous avons du bleu et blanc c'est original. ^^
Vous pouvez régler différentes méthodes de colorisation par exemple le random ID (fonctionne aussi avec l'opacity mais moins perceptible et intéressant). Avec les couleurs seront disposées aléatoirement. Ca donne un effet de relief. :)

Image utilisateur

Pour avoir un dégradé, passez en mode « Speed ». Pour le réalisme je vais passer ça en nuance de gris pour que ça ressemble d'avantage à de la fumé :

Image utilisateur
Image utilisateur

Vous pouvez ajouter autant de nuances de couleurs que vous voulez. J'ai ajouté une nuance d’orange pour simuler des flammes à la base de la fumé :

Image utilisateur

C'est bien beau dans la scène 3D, mais le problème de Color c'est qu'on ne voit presque rien au rendu.

Image utilisateur

On ne voit que la base de la fumé et encore...

Je vous conseil plutot de régler la couleur avec incandescence et d'utiliser un randomized ID de nuance de gris pour Color pour avoir du relief.

Incandescence

Image utilisateurJ'ai mis la même nuance de couleur avec incandescence et ai laissé color au gris. Au rendu les couleurs sont bien plus perceptibles.

Image utilisateur

Tout est clairement visible

Création d'une météorite

Bon, on a pas mal touché aux paramètres d'apparence, voyons si vous êtes capable de créer une météorite. Ça vous fera un premier exercice avec les nParticles. ^^

Pour commencer, il nous faut une source d'émission. Prenons une sphère pour la météorite. Comme elle est déformée par la vitesse, utilisez le scale pour l'allonger.

Image utilisateur

Affectez-lui un shader. J'ai choisi le blinn pour les effets d'Ambiant Color et de Glow qui lui permettront d'emettre de la lumière pour simuler la chaleur dégagée. :)

Image utilisateur

Faites traverser la météorite d'un bout à l'autre de la grille en ajoutant des keys (shift + w pour des keys du translate). Vous réglerez la vitesse de déplacement en fonction de la trainée derrière. Rappelez-vous qu'une météorite se déplace à des dizaines de milliers de km/h donc elle se déplace plutot rapidement. ^^
Pour ma part j'ai fait une animation en 100 frames.

Maintenant nous allons utiliser notre sphère comme emitter de particules. Le type d'emitter à choisir et donc... je vous laisse deviner, c'est facile. :D

Le "Emit From Object" avec un Omni. Pas besoin de le configurer en directionnel puisque la sphère créera une trainée derrière elle due à son déplacement.

Ensuite, on passe au réglage du shading. Opacity et Incandescence sont réglés en speed. Il faut que la fumé soit de plus en plus transparente au fur et à mesure qu'elle ralentit, faites donc une jolie courbe d'opacity. :)
Pour l'incandescence j'ai repris les couleurs de tout à l'heure. J'ai passé le Color en « Randomized ID » avec différentes nuances de gris pour accentuer les reliefs de la fumé (bien que par défaut les particules soient ombrées avec une source de lumière, ça amplifie encore le relief ;) ).

Image utilisateur

Ca parait impressionnant, mais il n'y a que 3 paramètres à régler. ^^

Maintenant, il va falloir que vous fassiez différents tests pour régler conjointement « Particule Size » et « Particles/Sec ». Les valeurs dépendront de la vitesse de déplacement de votre météorite. Dans tous les cas, mettez un Particle Scale plutôt élevé, ça rend mieux pour la fumé. ^^

Image utilisateur

---

Image utilisateur

N'oubliez pas d'ajouter une source lumineuse et d'activer les ombres avec "Use Ray Trace Shadows".

Image utilisateur

Choisissez comme d'habitude notre bon vieux "Mental Ray" comme moteur de rendu avec son meilleur preset (Production: Fine Trace), activez le Final Gathering et si vous le voulez le Motion Blur (flou de mouvement) :

Image utilisateur

Le grand moment de suspens, je plaisante normalement vous devez effectuez plusieurs rendus et test avec les particules. C'est assez difficile de régler chaque paramètre entre eux, l'apparence encore ça passe, mais pour les paramètres d'émission c'est un peu plus compliqué, il faut aussi prendre en compte la vitesse.
Le rendu me donne ceci :

Image utilisateur

Une météorite cartoon ! :p


Les paramètres d'emission Combiner polygones et particules

Combiner polygones et particules

Les paramètres d'apparence Poils et cheveux avec Fur et Hair

Non vous n'êtes hélas pas arrivé à la conclusion. :p
Vous devez encore vous demander à quoi peuvent bien servir les particules Points. A émettre des points ! A les remplacer par des polygones !
Par exemple : vous êtes chargé de créer une scène comportant des milliers de vaisseaux.
En remplaçant chaque particule par un vaisseau vous pourrez en quelques secondes constituer une armée. :D

L'instance

Créons ensemble une célèbre scène de la guerre des étoiles, l'attaque de l'étoile noire ! :soleil:
Tout d'abord, faisons un vaisseau. Comme ici l'intérêt et de remplacer les particules par des polygones et que mon PC crash facilement nous n'allons pas trop nous attarder sur la modélisation, je vous laisse le soin de faire les détails si vous voulez. Quand le vaisseau est prêt faites Mesh -> Combine pour n'avoir qu'un polygone.

Image utilisateur

Créez un plan qui émet des nParticles de type « Point ».
Ajustez maintenant les Particles/Sec, parce que 100 vaisseaux qui arrivent chaque seconde ça fait un peu beaucoup. J'ai mis 1 comme valeur.
Faites un "Ignore Solver Gravity" comme au début de se chapitre. Pour que les nParticles ne ralentissent pas avec le temps, mettez plus bas la mass à sa valeur maximale.

Image utilisateur

Il est temps d'attacher le vaisseau aux nParticles. Sélectionnez le vaisseau puis les particules (dans cet ordre sinon ça ne marche pas) puis allez dans nParticles -> Instancer (Replacement).
Vous pouvez ensuite changer l'échelle du vaisseau, ceux en instance suivront !

Image utilisateur

Cacher ensuite le plan et le vaisseau dans un calque pour n'avoir que les particules. Voilà notre petite scène :

Image utilisateur

Output mesh

Je vous avais promis plus haut que je vous expliquerai comment donner aux sphères de water l'apparence de l'eau. ^^
Il va pour ça nous falloir les convertir en polygones.

J'ai lancé une petite simulation d'un emitter omni qui émet sur 24 frames. Ensuite j'ai changé le radius pour le mettre à 1. Ne relancez pas la simulation, rappelez-vous qu'en changeant le radius les particules entreront plus facilement en collision et vous n'aurez pas le même résultat.

Faites ensuite Modify -> Convert -> nParticle to Polygons. Tout va disparaitre dans votre scène, mais pas de panique...

Image utilisateur

Les particules ont disparu pour laisser place aux polygones, il faut maintenant régler la taille des polygones pour les voir.
L'attribute editor affiche toujours les options des particules, il faut vous rendre dans « Output Mesh » pour régler l'apparence du polygone.

Image utilisateur

La première chose à faire est d'augmenter le radius des polygones avec le "Blobby Radius Scale".

Image utilisateur

Utilisez en même temps le Threshold qui permet de smoother. Plus vous smoothez plus l'échelle du polygone sera réduite.

Image utilisateur

Le « Motion Streak » ajoute une traînée derrière les gouttes d'eau, bien utile.

Image utilisateur

Le dernier paramètre qui est peut-être le plus important le « Triangle Size » qui indique le nombre de polygones affichés. Plus la valeur est petite, plus la taille des triangles et réduites se qui augmente leur nombre.

Image utilisateur

Pour finir, appliquez-lui un shader. J'ai choisi le mia_material avec le preset water. Et un « Physical Sun and Sky » pour l'éclairage.

Image utilisateur

Fiou, j'ai réussi à vous parler de l'essentiel des nParticles en un seul chapitre ! :D
Vous savez maintenant gérer les types d'émission et l'apparence de celles-ci pour obtenir de petits effets de fumés, d'eau ou encore de constituer une armée en quelques secondes. :pirate:

Dans ce qui va suivre, je vous parlerai des interactions par collisions. Vous allez apprendre à faire interagir des nParticles avec des polygones, des polygones entre eux et à utiliser différents champs de force. ;)


Les paramètres d'apparence Poils et cheveux avec Fur et Hair

Poils et cheveux avec Fur et Hair

Combiner polygones et particules Les fourrures précréées de Maya

// Dupliquer un Hair/Fur sur un autre polygone

Je n'aurais jamais imaginé autant m’intéresser aux cheveux et poils en rédigeant ce chapitre. Je pourrais même dire que mon chien a été source d’inspiration. :lol:
Ahem, vous aurez réussi à supporter mon humour pourri jusqu'au bout. Jusqu'au bout, oui, car nous arrivons à l'ultime chapitre de ce tutoriel. Pas de panique je vous vois déjà bouder. Des TPs vidéos sont prévus, je peux en ajouter continuellement, donc si vous avez des suggestions de TPs, je suis preneur. ;)

Nous allons voir deux choses dans ce chapitre : les poils (fur), qui se génèrent plus à base de presets et de combinaison de presets. Ensuite, nous passerons aux cheveux et là ça va se corser un poil ( :p ), car on bidouillera un peu les paramètres. M'enfin, vous commencez à avoir l'habitude maintenant. ^^

Les fourrures précréées de Maya

Poils et cheveux avec Fur et Hair Les principaux paramètres de Fur

Alors Maya fur, y a rien à comprendre... juste à utiliser les bons presets. Il y a quand même quelques paramètres que je vous montrerai dans le sous-chapitre juste après. Là, on va simplement les comparer, je vous ai concocté différents rendus pour que vous puissiez bien les différencier. :)

Pour appliquer un preset, il vous suffit juste de sélectionner un polygone et de cliquer sur le fur à appliquer parmi ceux dans le shelf.
Vous trouverez des poils de toutes sortent d'animaux :

Image utilisateur

Donc, voilà, j'ai fait un tableau de mes différents rendu. J'ai préféré le mettre en secret, car il y a pas mal de presets :

Type de fourrure

Rendu

Type de fourrure

Rendu

Ours (bear)

Image utilisateurImage utilisateur

Bison

Image utilisateurImage utilisateur

Chat (calico cat)

Image utilisateurImage utilisateur

Rasta (dreadlocks)

Image utilisateurImage utilisateur

Caneton (duckling)

Image utilisateurImage utilisateur

Gorille (gorilla)

Image utilisateurImage utilisateur

Herbe (grass)

Image utilisateurImage utilisateur

Crinière de lion (lion mane)

Image utilisateurImage utilisateur

Lama (Llama)

Image utilisateurImage utilisateur

Souris (mouse)

Image utilisateurImage utilisateur

Ours polaire (polar bear)

Image utilisateurImage utilisateur

Porc-epic (porcupine)

Image utilisateurImage utilisateur

Punk

Image utilisateurImage utilisateur

Raton laveur (raccon)

Image utilisateurImage utilisateur

Mouton (sheep)

Image utilisateurImage utilisateur

Ecureuil (squirrel)

Image utilisateurImage utilisateur

Labrador mouillé (wet labrador)

Image utilisateurImage utilisateur

Loutre mouillée (wet otter)

Image utilisateurImage utilisateur

Mixer des presets

Vous pouvez appliquer autant de presets que vous voulez sur le même polygone. Mais, plutôt que d'ajouter à chaque fois une nouvelle couche, le mieux c'est de les mélanger entre eux. Les combinaisons sont donc infinies ! :)
Comme pour Maya nCloth, vous pouvez indiquer dans l'attribute editor un pourcentage d'application d'un preset pour ne pas remplacer le précédent et ainsi les mélanger.

Allez sur le bouton presets dans les options du Fur, choisissez un nouveau preset à appliquer et aller sur Blend % (blend = mélanger).
Moi, j'ai appliqué un fur bear (ours), j'ai ajouté un 50 % porcupine (Porc-epic) pour avoir les poils en bataille et 50 % de poil de chat pour qu'ils partent en pointe :

Image utilisateur

Bear + Porcupine + CalicoCat

Vous pouvez mélanger tous les types de fur et les appliquer n'importe où. La preuve !

Image utilisateur

Poils et cheveux avec Fur et Hair Les principaux paramètres de Fur

Les principaux paramètres de Fur

Les fourrures précréées de Maya Maya Hair pour les cheveux

Régler l'apparence

Il y a qu'en même quelques paramètres intéressants à voir avec les Furs. Même si on peut se limiter à combiner des fur, la liberté n'est pas totale, vous n'aurez pas de résultat précis.

Je vais pour vous présenter les paramètres, testés sur le Bear.

Déjà première chose et puisque c'est le seul paramètre de cet onglet : l'« UV samples ». Vous le trouverez dans « Bear_FurFeedbackShape ». Il change la densité des poils dans la scène uniquement, le rendu n'est pas affecté. Ça vous permettra de garder un bon framerate si votre PC n'est pas une bête de course ou au contraire d'afficher davantage de poils si ça vous fait plaisir. :)

Image utilisateur

La densité

Le vrai paramètre pour changer la densité dans la scène et au rendu c'est « Density », que vous trouverez dans l'onglet d'à côté : « Bear » (ou le nom du fur que vous avez appliqué).

Image utilisateur

Couleur

En dessous, on passe directement à la gestion de la couleur des poils. Le Base Color pour la couleur proche de la racine, tip color pour la pointe et specular pour la brillance.

Image utilisateur

Pour un bon specular, je vous conseil le shampoing ZoZor Shoulders pour des poils lisses et soyeux ! :D

La longueur

Le paramètre length pour la longueur... . J'ai vraiment besoin de faire un tuto au faite ? :p
Pour compléter un peu : vous pouvez ajouter des keys au length pour animer la croissance des poils. ;)

Image utilisateur

Je ne touche pas au scale de la sphère, seulement au length de fur

1- L'inclinaison

Idem, inclinaison pour l'inclinaison. J'ai qu'en même fait un rendu pour vous donner une idée. Ne vous y trompez pas, je ne touche pas au length. On a l'impression que les poils changent de taille, ils sont en faite complètement redressé à la perpendiculaire ça donne cette impression.

Image utilisateur

2- La direction de l'inclinaison

Polar, lui, nous permettra de changer la direction de l'inclinaison, donc s'il n'y a pas d'inclinaison ça ne vous sert à rien d'y toucher.
Sa valeur est comprise entre 0 et 1 (le 1 = 360°).

Image utilisateur

L'épaisseur

Les deux paramètres qui suivent servent à gérer l'épaisseur des poils. On a le Base Width, qui s'occupera de l'épaisseur près de la racine. Vous ne verrez l'épaisseur que lors du rendu.

Image utilisateur

Et le Tip Width pour l'épaisseur de la pointe. Gardez toujours une épaisseur plus faible de la pointe par rapport à la base pour le réalisme.

Image utilisateur

Les imperfections

Pour avoir des bouclettes, il vous faudra toucher au paramètre « curl ». Vous avez encore une fois des paramètres pour la base et la pointe. Touchez plutôt à ceux de la pointe ou aux deux en même temps.
En touchant qu'au base curl ça donnera plutôt un aspect "mèche rebelle" du réveil.

Image utilisateur
Image utilisateur

Le scraggle en dessous va permettre d'étendre ou d'écraser les poils. C'est bien sympa pour faire désordre. Vous pouvez le combiner au curl pour ajouter des bouclettes.

Image utilisateur

Vous avez ensuite Clumping et Clump Frequency pour donner un effet "punk" aux poils. Le Clump Frequency servira à indiquer le nombre de mèches (plus il y en aura plus elles seront réduites de taille).

Image utilisateur

Détails

On a plutôt vite enchainé les paramètres principaux. Disons que c'est surtout visuel, il n'y a rien à comprendre, une fois qu'on connait la traduction des différents termes capillaire en anglais. :p

Dans l'attribute editor vous verrez plus bas le menu "Details". Il est surtout utile pour sa fonction noise sur chacun des paramètres.

Par exemple en changeant le Noise amplitude du Base Color et du Tip Color, on peut agir sur le vieillissement des poils ou créer des effets ^^ :

Image utilisateur

Aussi, à ne pas oublier pour le réalisme, le noise du length pour donner aux poils différentes tailles.

Image utilisateur

Vous pouvez tout combiner. Par exemple, mettre du noise pour l'inclinaison et pour la polarité histoire d'avoir vraiment les poils dans tous les sens, puis ajouter des bouclettes avec tip curl.


Les fourrures précréées de Maya Maya Hair pour les cheveux

Maya Hair pour les cheveux

Les principaux paramètres de Fur Personnalisation de l'interface de Maya

Création de cheveux

Create Hair

Hair sont en fait des poils, mais en plus long. Comme ils sont plus longs, ils sont gérés par le moteur physique qui peut les soumettre à la gravité et aux mouvements de la tête.

Pour appliquer Hair à un polygone, passez en mode "Dynamics", puis faite Hair -> Create Hair.
Les deux options importantes sont U et V Count qui détermine le nombre de follicules (follicles en anglais). Ce sont des points rouges sur le polygone, invisible au rendu qui sont en quelque sorte la racine d'un groupe de cheveux.

Image utilisateur

Là, on a pu appliquer Maya Hair au polygone sans problème, mais, sur un polygone complexe, il arrivera que hair ne soit assigné qu'à une partie de celui-ci voire nulle part. En fait, Hair se pose aux zones ou les UVs sont dépliés. Faites juste un Automatic Mapping si vous avez besoin de déplier les UVs d'un polygone, pas besoin de passer 3 heures à vous embêter, sauf si vous compter le texturer aussi. Mais, généralement, là où il y aura des cheveux il n'y aura pas besoin de texture, car les faces seront cachées.

Image utilisateur

Paint Hair Follicles

Une autre façon plus poussée pour ajouter des follicles est d'utiliser la brush pour peindre les zones où il y aura des groupes de cheveux. Pour encore plus de précision vous pouvez augmenter la densité UV dans les options (vu qu'on ne va mettre des follicles qu'à une partie du polygone, on peut pousser la précision).

Vous trouverez la brush dans Hair -> Paint Hair Follicles. Vous pouvez aussi régler la longueur des cheveux (c'était aussi possible pour le « Create Hair »), mais aussi la reflection pour la brush, pour peindre de façon symétrique.

Image utilisateur

Si vous peignez une zone par erreur, ce qui arrivera fréquemment surtout si votre ordinateur est lent, vous aurez un peu plus de mal à peindre certaines zones. Passez en « Delete Follicles » à la ligne Paint Mode.

Et pour changer la longueur des cheveux là où vous peignez, passez sur le Paint Mode « Hair Scale » et entrez la valeur dans les options de l'outil.

Image utilisateur

C'est pour moi la force de cet outil : modifier la longueur des cheveux sur la zone peinte, aucun autre outil ne permet de changer aussi rapidement la longueur de groupes de follicles. ^^

Création de cheveux sur une partie découpée

C'est la méthode que je préfère, il n'y a pas à s'embêter. Par exemple, vous découpez le haut et l'arrière d'un crâne à coup d'extract tool pour n'appliquer le Hair qu'à cette partie avec le "Create Hair".

Image utilisateur

Vous me reconnaissez ? Ici Sangoku !

La gravité

Comme je vous l'avais dit, la différence de Hair par rapport à fur, c'est la longueur des cheveux. On a donc besoin pour plus de réalisme de les lier à la physique. Je vais seulement vous montrer un petit aperçu de la physique, un peu plus bas je vous montrerai comment régler la rigditité des cheveux, etc.

Ça va surtout vous permettre de suivre, car avec les coupes mangas qu'on a pour l'instant ce ne sera pas évident de régler l'apparence des cheveux. :lol:
Vous n'avez qu'à appuyer sur play pour jouer la physique. Vérifiez bien d'être en "Play every frames" dans les options de la time slider.

Image utilisateur

Vous pouvez aussi utiliser l'icône dans le shelf Hair représentant trois flèches vertes. Elles permettront de jouer interactivement la scène pour que vous puissiez déplacer, orienter et effectuer un scale des objets pendant la simulation. Ça pourra vous aider à voir le comportement de la physique.

Image utilisateur
Image utilisateur

Tenez ça me rappel quelque chose. :lol:

Et au rendu, ça donne quoi ?

Rien de spécial, on a la même chose que dans la scène 3D, à savoir des groupes de cheveux par follicles. La seule différence on va dire c'est que les Hairs projettent des ombres sur le polygone... .

Image utilisateur

Ah au faite en parlant du rendu, les hair sont fait en Paint Effect, c'est le seul qui peut être rendu par Mental Ray et donc le seul qui projette des ombres. :-°

L'apparence

Forme

Attaquons-nous à l'apparence des cheveux maintenant. Pour commencer, revenons sur le scale, mais sur son édition cette fois. Vous pourrez le changer en faisant Hair -> Scale Hair Tool. Vous pouvez le changer en faisant un des clic de votre souris tout en la déplaçant vers la gauche ou la droite. Pour arrêter d'utiliser le Scale Hair Tool, revenez sur le select tool (touche q).

Image utilisateur

Passons aux paramètres dans l'attribute editor, dans l'onglet "HairSystemShape#" vous pourrez changer le Display Quality (qualité d'affichage) dans le viewport comme pour Maya fur. Pour l'instant, laissez-le à 100, il y a trop peu de cheveux pour que votre ordinateur rame. ^^

Allez dans la section "Clump and Hair Shape", vous trouverez les options qui affectent l'apparence directement au rendu et la scène 3D.
La première option "Hair per Clump" indique le nombre de cheveux à chaque follicle. Plus il y aura de cheveux, plus l'affichage sera lent, il vous faudra ensuite toucher au Display Quality si vous mettez des valeur élevées (ce sera le cas pour un rendu final).

Image utilisateur

Le Sub Segments en dessous est comparable au smooth. Il va donner aux courbes un effet plus lisse.

Image utilisateur

Je vais le laisser à 2, c'est une bonne valeur de lissage, à 3 on ne voit presque pas de différence.

Vient ensuite "Thinning" qui gère l'amincissement de la pointe des cheveux. Ce n'est pas l'épaisseur des cheveux qui change, mais plutôt leur longueur, une sorte de length noise en fait.

Image utilisateur

Le Clump Width va un peu plus éparpiller les cheveux pour qu'ils recouvrent le crâne et donnent un résultat plus réaliste. Je vous conseille de toujours augmenter cette valeur pour ne pas avoir des "trous" entre chaque follicles.

Image utilisateur

Le Hair Width va régler l'épaisseur des cheveux. Comme pour fur, il faut faire un rendu pour voir le résultat, ça tombe bien j'en ai fait pour vous. ^^

Image utilisateur

Les deux paramètres qui suivent servent en fait à modifier plus précisément le Clump Width et le Hair Width à l'aide de courbes.
On l'utilisera surtout pour des mèches de plus en plus fines, là pour mon exemple je suis aller dans les extrêmes pour bien vous montrer le fonctionnement. N'appliquez pas ça à vos personnages. :p

Image utilisateur

Là encore, je suis parti dans les extrêmes pour vous montrer le Hair Width Scale, mais dans la pratique on a pas vraiment besoin d'y toucher.

Image utilisateur

Couleur

Rien de bien compliqué pour la couleur, vous changez Hair Color et l'interpolation de Hair Color Scale qui lui sera plutôt la couleur de la brillance.
Par exemple pour des cheveux noirs, il vous faudra donc mettre le Hair Color sur le noir et obscurcir le Hair Color Scale pour ne pas avoir quelque chose de grisé pour les parties éclairées :

Image utilisateur

Création de nattes

L'option Braid

Pour créer des nattes, il vous faudra créer les cheveux en utilisant l'output "Paint Effects and NURBS Curves". Ce sont les curves qui dirigeront les nattes en Paint Effect.
Je vais faire un seul follicle pour pouvoir ensuite zoomer plus facilement sur la natte. Pour ça je vais indiquer 1 en valeur UV du "Create Hair Options".

Sélectionnez ensuite la curve et cochez l'option Braid (natte, ne confondez pas avec bread qui veut dire "pain" :p ).

Image utilisateur

J'ai augmenté le Hair per Clump à 100 pour avoir beaucoup de cheveux, le Sub Segment à 2 pour le lissage. Touchez à l'option Sample Density pour affiner la forme des nattes :

Image utilisateur

Augmentez aussi au Clump Width pour étaler un peu les cheveux et finaliser la natte. ;)

Image utilisateur

Appliquer le braid à plusieurs curves

Le problème avec la fonction braid, c'est que pour créer plusieurs nattes il faut sélectionner les curves une par une pour activer l'option. :-°
Il y a une petite astuce pour transformer toutes les curves sélectionnées en nattes.

Commencez par cacher le Paint Effects pour ne pas le sélectionner Show -> Strokes. Sélectionnez toutes les curves sur lesquels appliquer le braid, puis allez dans Window -> General Editors -> Attribute Spread Sheet. Vous accèderez à toutes les options en commun de votre sélection.
Dans Shape Keyable cherchez l'option braid et sélectionnez-là, ça sélectionnera toute la colonne. Pour le mettre sur "On", mettez la valeur 1, 0 se sera pour Off. ;)

À côté il y a le Sample Density, je l'ai changé à 3 pour affiner la forme de toutes les nattes.

Image utilisateur

Plus qu'à réafficher le Paint Effects et à modifier les Sub Segments, Clump Width, etc.

Image utilisateur

Dynamic et Collisions

Bon allez, on approche de la fin, il nous reste à voir rapidement de quoi le moteur physique est capable de gérer d'autre que la gravité. Je ne vais pas faire le tour de toutes les fonctions seulement des principales (il n'y en a que deux :p ).

Il y a le stiffness qui va jouer sur la rigidité des cheveux, plus ils seront rigides plus ils garderont leur position de départ. Ça peut imiter l'effet du gel.

Image utilisateur

Simulation sur 200 frames

Et il y a drag, ça, c'est plus à utiliser pour une animation sous marine de cheveux ou même de tentacules. ^^
Cet effet donnera l'impression que les cheveux ont perdu toute leur masse et ne font que flotter.

Image utilisateur

Collisions

Que serait un moteur physique sans la gestion des collisions ? La collision est plus importante qu'elle n'y parait, oui nos cheveux n'entrent pas en collision avec les objets qui nous entourent, mais ils doivent toujours entrer en collision avec le crâne s'ils sont longs. ;)
Avec des cheveux courts, vous n'aurez pas besoin de configurer de collision dans maya, les cheveux sont légèrement rigide et ne toucheront pas forcément le crâne.

Vous ne pourrez pas indiquer directement à Maya quel polygone entrera en collision avec Hair, il vous faudra créer un cube ou sphère de collision, qui sont en faite des entités invisibles au rendu. Vous devrez les parenter aux polygones.

Ça peut paraitre compliqué de tout gérer à partir de sphères et cubes de collision, mais les cheveux iront au maximum jusqu'à toucher les épaules et la nuque. Vous n'aurez pas à indiquer des collisions sur tout le corps du personnage.

J'ai fait une sphère et un cube en polygone (pour ne pas m'embêter :p ), qui devront pousser les cheveux quand je les déplacerai en lecture interactive. Pour ajouter une sphère ou cube de collisions allez dans Hair -> Create Constraint -> Collide Sphere/Cube. Placez-les par-dessus vos polygones, aidez-vous du snap à la grille pour ça. Faites un scale sur le collide pour qu'il soit un peu plus grand que le polygone et pouvoir le sélectionner plus facilement ensuite.
Pour parenter, cliquez sur le cube polygonal puis sur le collide cube et appuyez sur p. Voilà ce que ça me donne en lecture interactive :

Image utilisateur

Je ne déplace que les collides, les polygones suivent, car ils sont enfants.

Création d'un cache

Vous pouvez ajouter des keys sur vos cubes et sphere collider pour qu'ils se déplacent. Pour enregistrer le déplacement des cheveux qui sont poussés, vous n'avez qu'à faire un cache dans Hair -> Create Cache.

Application de Hair sur une tête

On en a suffisamment vu sur Hair, pour en ajouter sur n'importe quel type de personnage. Revoyons une dernière fois comment ça marche :

Ce qui nous amène à ça (j'ai coloré la partie découpée en noir, pour qu'elle soit bien visible, je vous conseille de faire de même pour vous donner une idée de la place qu'occuperont les cheveux une fois appliqués) :

Image utilisateur

Et tous ces réglages, ça donne quoi au final ? Je veux voir !

Faites-le rendu, vous verrez. :D
Ca me donne ça ^^ :

Image utilisateur

Ca donne ça, parce que je le vaux bien !

Vous connaissez la recette pour "déchauviser" vos petites têtes 3D. :p

Je vous laisse vous amusez avec tous ces poils (et pellicules powaa). Moi, tout ça, ça m'a rendu allergique. :p
Sur ces mots, je pars me raser ! :pirate:

On se retrouve dans les prochains TPs vidéos ! Bonne 3D.


Les principaux paramètres de Fur Personnalisation de l'interface de Maya

Personnalisation de l'interface de Maya

Maya Hair pour les cheveux Personnalisation

Techniques alignement blueprints

Ce chapitre vous montrera comment personnaliser Maya à votre convenance.

Personnalisation

Personnalisation de l'interface de Maya Changer l'échelle du panel

Maya est très personnalisable, je vais vous montrer ici l'essentiel. N'hésitez pas à toucher à tout, car je vous montrerai à la fin de ce sous-chapitre comment réinitialiser les paramètres en un clic. ;)

Montrer et cacher des éléments de l'interface

Montrer ou cacher des menus

Je vais commencer par vous apprendre à cacher les menus.

Petite anecdote : lors de ma première utilisation de Maya j'ai failli abandonné le logiciel, car je ne retrouvais plus les menus. Donc je préfère vous faire voir comment les cacher et les montrer. ;)

Pour cacher les menus dans Maya aller dans Display -> UI Elements -> menu à montrer ou cacher (quand un menu est coché, il est visible, et inversement).

Image utilisateur

Pour remettre tous les menus, il vous suffit de cliquer sur « Show All UI Elements » en bas et pour les faire tous disparaître, cliquez sur « Hide All UI Elements ».

Montrer / cacher le ViewCube

Le ViewCube est le petit cube en haut à droite du panel actif.

Image utilisateur

Il permet de passer aisément en vue de face, côté, etc. Dans le chapitre qui suit, vous allez apprendre à vous en servir. :)

Pour le montrer ou le cacher, allez dans Display -> Heads Up Display -> ViewCube.

Tout cacher en "Mode expert"

Le mode expert permet de cacher tous les menus de l'IU et de les réafficher avec un raccourci très simple: CTRL + barre espace.

Image utilisateur

Conserver un menu ouvert

Pour laisser les menus de la barre des menus ouverts, il vous suffit de cliquer sur les 2 lignes parallèles en dessous du nom du menu. Le menu reste alors ouvert, pour le faire disparaître vous n'avez qu'à cliquer sur la petite croix :

Image utilisateur

Afficher l'outliner

Pour afficher l'outliner, vous avez cette icône à gauche

Image utilisateur

.
Ce menu apparaît :

Image utilisateur

L'outliner affiche les différents éléments de la scène et peut les classer hiérarchiquement ou alphabétiquement.
Il permet aussi de sélectionner des éléments que vous avez du mal à sélectionner dans la scène. Durant les TP il vous sera très utile pour organiser vos projets.

Splitter l'écran

Image utilisateur

Vous pouvez aisément passer d'une à quatre fenêtres de modélisation. On peut appeler ça des Viewports (= points de vue).
Il vous suffit d'appuyer sur la barre d'espace ou sur l'icône à gauche.
Voici les noms des vues traduits :

Image utilisateur

Top = vue de dessus ; Front = vue de face ; Persp = vue de perspective ; Side = vue de côté.

Les vues 2D sont orthographic alors que la vue 3D reste en perspective (on peut toutefois afficher la vue 3D en orthographic), mais nous verrons cela plus loin dans le cours. ;)

Les hotkeys

Les hotkeys sont tout simplement des raccourcis que vous avez créés. Dans Maya, beaucoup de touches du clavier sont des raccourcis : il se peut donc que votre raccourci en remplace un autre.

Pour accéder aux raccourcis, allez dans Window -> Settings/Preferences -> Hotkey Editor.

Image utilisateur

Si c'est la première fois que vous touchez à Maya, je vous conseille de laisser les raccourcies par défaut pour pouvoir suivre le cours. ;)

Les shelves

Personnaliser l'onglet "Custom" des Shelves

Vous allez apprendre à placer les outils dans l'onglet custom des shelves. Comme vous ne connaissez pas d'outils, vous n'avez qu'à suivre l'exemple, ça marche de la même façon pour tous les outils de Maya. :)

Sélectionnez un outil au hasard. Il apparaîtra dans le menu à gauche. L'icône indique le dernier outil que vous avez sélectionné ; à chaque fois que vous sélectionnez un nouvel outil, cette icône change.

Image utilisateur

Dans les shelves, allez dans l'onglet custom.
Avec un clic du milieu (appuyez sur la molette de la souris), sélectionnez l'outil du menu de gauche et en restant enfoncé sur le bouton, déplacez-le dans l'onglet custom.
Pour supprimer l'outil de custom faites un clic du milieu sur l'outil dans custom et faites le glisser jusqu'à la petite poubelle tout à droite.

Image utilisateur

Il est aussi possible de mettre une commande dans le shelf. Lorsque vous exécutez une commande, celle-ci n'apparaît pas dans la barre d'outils.

Pour ce faire, il faut simplement presser les touches CTRL + Shift et sélectionner la commande dans la barre des menus. Il est aussi possible de placer les options des commandes en faisant ce raccourci clavier sur le petit carré près des noms dans les menus :

Ça marche aussi pour les polygones de Create -> Polygons Primitives.
Enfin, ça marche avec toute la barre des menus :D

Créer de nouveaux shelves

Pour créer un nouveau shelf cliquez sur la petite flèche à gauche du shelf, ensuite sélectionnez "New Shelf" :

Image utilisateur

On nomme le shelf :

Image utilisateur

Le nouveau shelf est apparu dans la barre des shelves :

Image utilisateur

Il ne reste plus qu'à lui mettre des outils et commandes. Puisque vous n'en connaissez pas pour le moment, on le fera plus tard. ;)

Supprimer le shelf

Pour supprimer le shelf FavoritesTools que nous venons de créer ouvrez le shelf "FavoritesTools" et à droite allez sur Delete Shelf :

Image utilisateur

Changer les couleurs

Un petit bonus pour la route, une petite technique pour changer la couleur de fond de Maya. Il suffit de pressez le raccourcie ALT + B.

Réinitialiser les paramètres de personnalisation

Vous avez touché à tous les paramètres de personnalisation au point que Maya est devenu méconnaissable ? :p
Vous pouvez en quelques clics remettre Maya tel qu'il était après son installation. Pour ça quittez le logiciel, et supprimez le dossier "maya" qui se trouve dans "C:\Users\Pseudo\Documents\maya".


Personnalisation de l'interface de Maya Changer l'échelle du panel

Changer l'échelle du panel

Personnalisation Importation de blueprints

Pour changer l'échelle dans le panel, rendez vous dans les options de "New" (File >> New). Dans la fenêtre qui s'ouvrira regardez dans le cadre "Default Working Units" et indiquez à la case Linear que vous travaillez en mètre :

Image utilisateur

Ensuite cliquez sur New.

Ma grille à disparu !

Votre grille dans la scène 3D n'a pas disparu. C'est juste qu'elle est trop grosse pour être affiché. :lol:
Pour la rendre de nouveau visible cliquez sur dans le Panel Menu sur View >> Camera Attribute Editor... ou dans le Panel Toolbar sur la deuxième case en partant de la gauche qui représente une caméra avec une feuille de papier :

Image utilisateur

La valeur qu'il va falloir augmenter s'appelle Far Clip Plane, ce qui se traduit par : "distance du plan de fond" :

Image utilisateur

Mettez la valeur à 100 est la grille réapparaitra. :magicien:
Faites de même pour les autres vues.


Personnalisation Importation de blueprints

Importation de blueprints

Changer l'échelle du panel [FAQ] Foire Aux Questions

Un « blueprint » est une image que l'on met en fond de scène pour avoir un modèle. On l'appelle aussi « guide ».

C'est une façon de décalquer en 3D. Vous faites un personnage, vous le mettez en fond et vous le recréez en 3D à l'aide de votre fond. Le blueprint est utilisé surtout pour tout ce qui demande beaucoup de précision, comme la modélisation d'une voiture.

Pour travailler plus efficacement, vous apprendrez dans ce chapitre à placer plusieurs blueprints pour avoir en fond une vue de côté, une vue de face et une vue du dessus.

Pour la recherche de blueprints, il vous suffit de taper dans un moteur de recherche « blueprint nomDeLaVoiture » par exemple.
Je vous recommande le site http://www.the-blueprints.com/, il y a à peu près tout (il faut être inscrit pour voir les images en grande résolution ;) ). Quand vous prenez un blueprint, vérifiez qu'ils sont bien en différentes vues. Sur the-blueprints.com, il y a une indication qui montrent les différentes vues disponibles :

Image utilisateur

J'ai recherché sur Internet les blueprints de la Viper SRT-10 coupé :

Image utilisateur

J'ai enregistré l'image dans mon disque dur, et je l'ai découpé avec Paint. Vous faites CTRL + A et placez votre image correctement en haut à gauche :

Image utilisateur

Ensuite vous réglez la hauteur et l'épaisseur en réduisant l'image à partir du point en bas à droite :

Image utilisateur

Faites Enregistrer sous, et nommez l'image selon le nom de la vue correspondante :

Image utilisateur

Je vous propose les blueprints déjà découpés. Cliquez dessus pour agrandir les images, puis enregistrez-les dans votre ordinateur (Clic droit >> Enregistrer l'image sous).

Side :

Image utilisateur

Front :

Image utilisateur

Top :

Image utilisateur

Back :

Image utilisateur

Maintenant, lancez Maya. Créez un nouveau projet et nommez-le, mettez par exemple le nom de la voiture comme nom de projet « Dodge Viper SRT-10 Coupé ». ;)

Image utilisateur

Une fois les images téléchargées, placez-les dans le dossier sourceimages de votre projet :

Image utilisateur

Placez-y aussi les photos que vous avez trouvées sur Internet. ;)

Mettons en place les blueprints dans Maya. :)

Pour chaque vue, faites View >> Image Plane >> Import Image comme sur l'image ci-dessous :

Image utilisateur

Ou encore si vous êtes sous Maya 2009 ou une version supérieure vous pouvez charger un blueprint en cliquant directement sur une icône du « Panel Toolbar » :

Image utilisateur

Pour la vue front, j'importe la vue de face de la voiture :

Image utilisateur

Importez les autres blueprints dans les vues correspondantes :

Image utilisateur

Comme vous pouvez le voir, la vue de face est un peu grande. Pour corriger ça, sélectionnez le blueprint à partir de la vue de perspective (il doit être surligné en vert), et dans la Channel Box, dépliez les paramètres du blueprint « ImagePlane1 » (ou ImagePlane2 ou 3, tout dépend de l'ordre de l'importation des blueprints). Changez les valeurs Width et Height. La valeur 13.4 est à peu près correcte :

Image utilisateur

Maintenant que tous nos blueprints sont à la bonne échelle, nous allons les déplacer pour plus de clarté. Ça facilitera la modélisation.
Gardez le blueprint de face sélectionné et modifiez dans la Channel Box la valeur Center Z à -15 pour le faire reculer et Center Y à 4.2 pour le déplacer en hauteur de façon à ce que les roues soit au niveau de la grille en vue de perspective :

Image utilisateur

Pour le blueprint de la vue de côté, élevez-le avec la même valeur que pour la vue de face, c'est-à-dire 4.2 pour Center Y et la valeur -7 pour Center X :

Image utilisateur

Voilà, tous nos blueprints sont en place, celui de la vue de dessus, nous n'avons pas besoin d'y toucher, il reste bien souvent au centre de la scène. ;)

Nous allons régler une dernière chose, le Color Gain. Ce paramètre accessible depuis l'Attribute Editor (CTRL + A) permet de diminuer la luminosité, cela permet de mieux voir les polygones en wireframe et les curves tracées :

Image utilisateur

Créez un calque que vous nommerez Blueprint et assignez-lui les blueprints de la scène puis mettez le calque en référence pour ne pas cliquer dessus.

Sauvegardez la scène, appelez-la viper1. Il faut que vous preniez l'habitude d'affecter un numéro à votre projet au fur et à mesure de son avancement en faisant Enregistrer sous : File >> Save As. Cela permet de retourner en arrière au cas où le fichier ne pourrait plus s'ouvrir (on ne sait jamais) ou simplement au cas où vous ne seriez pas satisfaits des modifications apportées à la voiture... ;)


Changer l'échelle du panel [FAQ] Foire Aux Questions

[FAQ] Foire Aux Questions

Importation de blueprints Contacter le support Autodesk

// Activer l'historique dans Maya pour avoir les subdivisions
// Régler le Far clip plane dans la Faq
// Problème rendu mettre dans FAQ
// FAQ : changer la langue : JAP > EN

Ce chapitre spécial est une FAQ. Ici, vous trouverez une réponse aux questions les plus fréquemment posées par les utilisateurs de Maya.

Ce chapitre est en construction et évoluera, vous pouvez y contribuer par commentaire ou MP. ;)

Oui sous deux conditions :

Contacter le support Autodesk

[FAQ] Foire Aux Questions Problèmes d'installation et d'activation

Pour raporter un bug, rendez-vous sur cette page. Vous pouvez vous y rendre directement en faisant Help >> Report a Problem...

Image utilisateur

Vous devrez indiquer les informations sur votre version de Maya, votre système d'exploitation. Si vous avez des problèmes au niveau des performances et de l'affichage, indiquez dans les commentaires votre configuration matérielle (surtout celle de votre carte graphique et la version du driver). Notez que la mise à jour de vos drivers peut corriger certains bugs.

Si Maya a crashé (quitté après une erreur fatale), la fenêtre Autodesk Maya Error Report apparaîtra sûrement. Vous pouvez reporter votre bug directement à partir de cette fenêtre :

Image utilisateur

En cliquant sur "View report détails" vous pouvez voir en détail les informations qui seront envoyées automatiquement :

Image utilisateur

Code de l'erreur
Application : Autodesk Maya Version: 200809110029-734661 Error: Unhandled Exception

Détails du rapport d'erreur :

Ce rapport d'erreur inclut les informations suivantes :

NOTE : même si vous ne fournissez pas vos informations de contact, elles seront envoyées avec le rapport d'erreur. Bien que vos informations pourraient être utilisées pour déterminer votre identité, Autodesk ne les utilisera pas dans ce but.

Autodesk utilise les données contenues dans le rapport d'erreur pour résoudre ce problème. Le rapport d'erreur est transmis via une connexion sécurisée et n'est pas utilisé à des fins commerciales. Pour une description complète de la politique de confidentialité d'Autodesk, cliquez sur le lien ci-dessous.

Rendez-vous sur cette page.

Vous pouvez aussi cliquer sur Help >> Suggest a Feature...

Image utilisateur

[FAQ] Foire Aux Questions Problèmes d'installation et d'activation

Problèmes d'installation et d'activation

Contacter le support Autodesk Problèmes d'affichage et d'interface

Installation

Il faut parfois attendre 5 à 10 minutes avant que la fenêtre d'installation se lance. Pendant ce temps, évitez de lancer trop d'applications pour que l'installateur démarre plus rapidement.

C'est un bug plutôt rare. L'installateur vous indique que Maya s'est installé correctement alors qu'il manque des fichiers. Dans ce cas, il ne vous reste plus qu'une chose à faire : retéléchargez Maya à partir d'un logiciel spécialisé, par exemple Internet Download Manager.

Activation

Maya 2010 et versions ultérieures

Au premier lancement de Maya, on vous demandera si vous souhaitez utiliser la version d'essai pendant 30 jours en cliquant sur Try ou si vous voulez activer Maya avec votre clé de licence.

Image utilisateur

Si vous décidez d'activer Maya, vous avez surement reçu une clé d'enregistrement par e-mail ou avec votre DVD Maya. Cette fenêtre sera affichée quand le logiciel sera activé :

Image utilisateur

Maya 2009 et versions antérieures

Si vous avez une version inférieure à Maya 2010, par exemple Maya 2009 Unlimited, au lancement du logiciel, la fenêtre "Licensing" s'ouvrira :

Image utilisateur

Très généralement, on active Maya de ces deux façons :


Contacter le support Autodesk Problèmes d'affichage et d'interface

Problèmes d'affichage et d'interface

Problèmes d'installation et d'activation Usage des fonctionnalités basiques de Maya

Comme dans un jeu vidéo Maya a une profondeur de champ, il fait dispairatre les objets trop éloignés pour conserver de bonnes performances. C'est utiles quand votre scène est très complèxe mais quand vous commencez un projet il vaut mieux prolonger la profondeur de champ.
Pour ça cliquez sur la deuxième icône en partant de la gauche juste au dessus de la vue 3D (la caméra et le morceau de papier) et augmentez la valeur du Far Clip Plane.>

Pour remettre tous les menus, cliquez sur Display >> UI Elements >> Restore UI Elements :

Image utilisateur

Le message d'erreur est :

// Warning: High Quality Rendering mode is not supported by the graphics card. Switching to default rendering mode

Lorsque vous lancez le mode High Quality, veillez à avoir une carte graphique assez puissante. Si vous n'avez pas de carte graphique mais un chipset graphique (VIA par exemple) le mode High Quality n'aura aucune chance de fonctionner et vos performances en 3D seront très mauvaises.
Si le driver n'est pas installé ou que vous utilisez un petit driver fourni avec l'installation de Windows, le mode High Quality ne peut fonctionner. Vous pouvez télécharger les drivers manquants ou non à jour avec le logiciel Driver Genius Professional.
Attention, certains drivers ne sont pas compatibles officiellement avec Windows 7 !

Image utilisateur

Mettez à jour vos drivers cela corrigera peut-être le bug. Le logiciel Driver Genius Professional peut vous simplifier la tâche en téléchargeant automatiquement les drivers manquant et pas à jour.

Si le bug persiste, c'est que votre système d'exploitation en est la cause. Windows XP et Vista produisent ce bug, Windows 7 pourrait le corriger.

Image utilisateur

Appuyez sur les touches "+" et "-" du pavé numérique pour régler sa taille.

Si vos polygones apparaissent en totalité ou en partie en wireframe vous devrez leur réassigner un shader pour corriger le problème. Sélectionnez votre ou vos polygone(s), ouvrez le marking menu avec un clic droit dans la scène, puis descendez à "Assign Existing Material". Le shader utilisé par défaut est le "lambert1".

Mettez à jour vos drivers, le bug sera peut-être corrigé. Le logiciel Driver Genius Professional peut vous simplifier la tâche en téléchargeant automatiquement les drivers manquant et pas à jour.


Problèmes d'installation et d'activation Usage des fonctionnalités basiques de Maya

Usage des fonctionnalités basiques de Maya

Problèmes d'affichage et d'interface Usage des fonctionnalités avancées de Maya

Vous êtes soit passé en clavier anglais : QWERTY, se qui fait qu'en pressant Ctrl + z Windows enregistre Ctrl + w. Vous pouvez voir en quelle langue vous êtes à droite de la barre démarrer, si vous voyais d'écrit EN plutôt que FR faire Alt + Shift pour changer la langue du clavier.

Il arrive aussi que le mode retour arrière se désactive, pour le réactiver allez dans Window -> Settings/Preference -> Preferences puis Undo et mettez Undo sur On.

Vous êtes passé en clavier anglais, faites Alt + Shift pour revenir en clavier français.

Faites File -> New et allez dans les options. Indiqué à la ligne Linear si vous utiliserez des centimètres ou mestres. En changeant d'unité, la grille s'adaptera, une case ne représentera plus 1 centimètre, mais 1 mètre idem pour les valeurs de la channel box.
Vous pouvez à tout moment changer d'unité dans Window -> Settings/Preferences -> Preferences puis dans la nouvelle fenêtre dans Settings à gauche.

Pour économiser des performances, la distance d'affiche de Maya est limitée, on appelle ça un « clipping » (on les retrouve souvent dans les premiers jeux 3D sur console). Vous serez très rapidement gêné par cette distance si vous travaillez avec des mètres. Pour corriger ce problème, cliquez au dessus de la scène 3D sur View -> Camera Settings Editor ou cliquez sur la petite icône avec une caméra représentée à côté d'un parchemin. L'atribute editor va s'ouvrir et afficher les paramètres de la caméra en cours d'utilisation, si vous êtes dans la vue 3D il s'agira surement de la caméra « Persp ». Augmenter la valeur de « Far Clip Plane ».

Le « Construction history » est peut être sur Off activez-le depuis la status line.

Image utilisateur

Quittez le logiciel, et supprimez le dossier "maya" qui se trouve dans "C:\Users\Peudo\Documents\maya".

Mental Ray est un plug-in, il peut arriver qu'il n'ait pas été chargé au lancement de Maya. Pour l'activer faites Window >> Settings/Preferences >> Plug-in Manager. Dans la fenêtre, cherchez mayatomr.mll et cochez la case load (charger) et autoload (charger à chaque démarrage de Maya).

Allez dans Window >> Settings/Preferences >> Plug-in Manager. Une fenêtre s'ouvre :

Image utilisateur

Essayez de trouver objExport.mll et cochez « Loaded » et « Auto load ».

Image utilisateur

Maintenant, faites File >> Export All, nommez votre fichier et exportez-le au format .obj.

Image utilisateur

Importer

Pour importer le .obj faites File -> Import ou faites un glissez/déposé du fichier .obj dans la scène 3D de Maya.

Problème au niveau de l'outil

Vous devez faire un reset de l'outil en question pour remettre ses paramètres par défaut. Le reset se trouve dans les options d'un outil. Pour accéder aux options double cliquez sur un outil dans le shelf :

Image utilisateur

Ou alors cliquez sur le petit carré près du nom de l'outil :

Image utilisateur

Si les options apparaissent dans le tool setting, c'est-à-dire à droite de l'interface, vous verrez un bouton appelé Reset Tool. Cliquez dessus.

Image utilisateur

Si les options apparaissent dans une fenêtre, cliquez sur Edit >> Reset Settings :

Image utilisateur

Si vous voulez faire un reset de tous les outils de Maya et de son interface, lisez l'astuce au-dessus appelée "Restaurer les paramètres de personnalisation par défaut."

Problème au niveau de la modélisation

Si ça ne marche toujours pas, c'est un problème au niveau de la modélisation. Exporter là en .obj puis importez la à nouveau.

Sur les ordinateurs portables compacts, le pavé numérique est caché.
Pour l'activer, il faut que vous pressiez les touches Fntouches Fn + F11 (= Verr Num pour l'activation du pavé numérique). Ensuite la touche j est égale à 1 du pavé numérique, k à 2, l à 3, u à 4, i à 5, o à 6, 7 à 7, 8 à 8, 9 à 9. Refaites le raccourci Fn + F11 pour désactiver le pavé numérique.

Pour remettre les quatre vues par défaut, cliquez à nouveau sur l'icône "Four View" à gauche

Image utilisateur

.

Appuyez sur la touche a pour effectuer un zoom au mieux sur tout les éléments de la scène. Vous pouvez aussi faire un zoom au mieux sur la sélection avec la touche f.
Le raccourcie shift + a et shift + f effectue un zoom au mieux dans toutes les vues.

C'est tout à fait normal, quand vous appliquez un preset des paramètres sont automatiquement réglés, dès lors que vous modifier un seul paramètre ne serait que pour ajouter une toute petite valeur, les preset se renomment en « Custom » (personnalisé en français), mais vous conservez tous les autres paramètres réglés par le preset.

Image utilisateurLes polygones à l'arrière se sélectionnent.

Image utilisateur

En faisant un edge loop, celui-ci se fait à l'arrière du polygone.

Téléchargez un Service Pack de Maya qui corrigera peut-être le bug et mettez à jour vos drivers. Si le bug persiste, cochez « Camera Based Selection» dans les paramètres du « Move Tool ».

Vous avez peut-être entré une clé d'animation ce qui empêche les paramètres de se remettre à zéro.
Sélectionnez toute la timeline pour qu'elle apparaisse en rouge et faites clic droit >> Delete pour supprimer toutes les keys. Le Freeze Transformation pourra alors se faire.

Quand vous installez un logiciel, il ajoute automatiquement un plug-in à Maya. Par exemple, si vous installez le moteur de rendu Renderman, il sera automatiquement intégré à Maya.

Pour en ajouter un manuellement, allez dans le dossier ...\Autodesk\Maya2010\bin\plug-ins. Le plug-in doit être au format .mll.

Allez dans Window >> Settings/Preferences >> Plug-in Manager. Une fenêtre s'ouvre :

Image utilisateur

Deux cases sont à cocher pour chaque plug-in : « Loaded » et « Auto load ».

Image utilisateur

Faites Help -> Find Menu... et taper le nom du menu à retrouver.

Si vous vous retrouvez avec un vertex isolé sur un edge impossible à supprimer; avec probablement se message d'erreur:

/ Warning: file: C:/Program Files/Autodesk/Maya2013/scripts/others/doDelete.mel line 101: Some selected vertices have complex edge attachment;

Exportez votre modélisation en .obj puis réimporter là, vous aurez alors un maillage brut complètement éditable et sans historique. Pour l'instant je n'ai pas trouvé comment cette erreur pouvait se produire, si vous savez quel outil en est la cause merci de me prévenir j'éditerais la FAQ.


Problèmes d'affichage et d'interface Usage des fonctionnalités avancées de Maya

Usage des fonctionnalités avancées de Maya

Usage des fonctionnalités basiques de Maya Autres problèmes

Il faut faire le rendu sous Maya Software ou convertir le Paint Effects en polygone.

Si vos arbres brillent vous devez leur appliquer un shader.


Usage des fonctionnalités basiques de Maya Autres problèmes

Autres problèmes

Usage des fonctionnalités avancées de Maya Autres logiciels/plug-ins

À partir de la version Maya 2009 (10.0), vous risquerez de voir cette fenêtre à l'ouverture du logiciel :

Image utilisateur
Image utilisateur

À gauche la fenêtre de Maya 2009 et l'autre de 2010.

Le programme de participation des clients d'Autodesk

Autodesk vous invite à utiliser le Programme de Participation des Clients (PPC). Votre participation au PPC nous aide à identifier les configurations matérielles actuelles et leur utilisation afin d'améliorer votre expérience avec nos produits.

En savoir plus sur le PPC.

Participer sous l'anonymat absolu

Les informations à propos de votre système et de l'utilisation que vous faites des logiciels Autodesk seront automatiquement transmises à Autodesk.
Ces informations sont envoyées anonymement.

Participer en envoyant vos coordonnées (recommandé)

Les informations à propos de votre système et de l'utilisation que vous faites des logiciels Autodesk seront automatiquement transmises. Autodesk pourra vous contacter si besoin est. Vos coordonnées ne seront jamais partagées avec des parties tierces pour des fins commerciales.

Plus d'informations.

e-mail :

Nom de votre entreprise (optionnel) :

Ne pas participer

Vous pouvez rejoindre ou quitter le programme à tout moment en cliquant sur Aide >> Customer Involvement Program... et en sélectionnant l'option désirée.

(À cocher) Rappelez-moi dans 7 jours

À l'ouverture de Maya des tutoriels vidéo apparaissent (vous pouvez aussi y avoir accès en faisant Help >> Learning Movies).

Il se peut que vous ayez ce message d'erreur à l'ouverture :

// Error: QuickTime not found. Download from bottom of Essential Skills movie window.


Usage des fonctionnalités avancées de Maya Autres logiciels/plug-ins

Autres logiciels/plug-ins

Autres problèmes Placement des blueprints

Pour importer les modélisations faites sous CATIA ouvrez tout votre assemblage et enregistre-le au format .STL pour qu'il soit converti en maillage polygonal.
Il y a que Maya qui permet d'ouvrir se format de fichier. Vous pouvez prendre la version trial de Maya pour ouvrir les fichiers STL et les exporter en .obj pour les ouvrir dans Blender et travailler dessus.

-- Foire Aux Questions [beta] --


Autres problèmes Placement des blueprints

Placement des blueprints

Autres logiciels/plug-ins Mise en place

// Predefined Bookmarks pour changer de vue orthographic, l'utiliser pour les blueprints

Un « blueprint » est une image que l'on met en fond de scène pour avoir un modèle. On l'appelle aussi « guide ».

C'est une façon de décalquer en 3D. Vous faites un personnage, vous le mettez en fond et vous le recréez en 3D à l'aide de votre fond. Le blueprint est utilisé surtout pour tout ce qui demande beaucoup de précision, comme la modélisation d'une voiture.

Pour travailler plus efficacement, vous apprendrez dans ce chapitre à placer plusieurs blueprints pour avoir en fond une vue de côté, une vue de face et une vue du dessus.

Pour la recherche de blueprints, il vous suffit de taper dans un moteur de recherche « blueprint nomDeLaVoiture » par exemple.
Je vous recommande le site http://www.the-blueprints.com/, il y a à peu près tout (il faut être inscrit pour voir les images en grande résolution ;) ). Quand vous prenez un blueprint, vérifiez qu'ils sont bien en différentes vues. Sur the-blueprints.com, il y a une indication qui montrent les différentes vues disponibles :

Image utilisateur

Mise en place

Placement des blueprints Liste des raccourcies, traductions et glossaire

J'ai recherché sur Internet les blueprints de la Viper SRT-10 coupé :

Image utilisateur

J'ai enregistré l'image dans mon disque dur, et je l'ai découpé avec Paint. Vous faites CTRL + A et placez votre image correctement en haut à gauche :

Image utilisateur

Ensuite vous réglez la hauteur et l'épaisseur en réduisant l'image à partir du point en bas à droite :

Image utilisateur

Faites Enregistrer sous, et nommez l'image selon le nom de la vue correspondante :

Image utilisateur

Je vous propose les blueprints déjà découpés. Cliquez dessus pour agrandir les images, puis enregistrez-les dans votre ordinateur (Clic droit >> Enregistrer l'image sous).

Side :

Image utilisateur

Front :

Image utilisateur

Top :

Image utilisateur

Back :

Image utilisateur

Maintenant, lancez Maya. Créez un nouveau projet et nommez-le, mettez par exemple le nom de la voiture comme nom de projet « Dodge Viper SRT-10 Coupé ». ;)

Image utilisateur

Une fois les images téléchargées, placez-les dans le dossier sourceimages de votre projet :

Image utilisateur

Placez-y aussi les photos que vous avez trouvées sur Internet. ;)

Mettons en place les blueprints dans Maya. :)

Pour chaque vue, faites View >> Image Plane >> Import Image comme sur l'image ci-dessous :

Image utilisateur

Ou encore si vous êtes sous Maya 2009 ou une version supérieure vous pouvez charger un blueprint en cliquant directement sur une icône du « Panel Toolbar » :

Image utilisateur

Pour la vue front, j'importe la vue de face de la voiture :

Image utilisateur

Importez les autres blueprints dans les vues correspondantes :

Image utilisateur

Comme vous pouvez le voir, la vue de face est un peu grande. Pour corriger ça, sélectionnez le blueprint à partir de la vue de perspective (il doit être surligné en vert), et dans la Channel Box, dépliez les paramètres du blueprint « ImagePlane1 » (ou ImagePlane2 ou 3, tout dépend de l'ordre de l'importation des blueprints). Changez les valeurs Width et Height. La valeur 13.4 est à peu près correcte :

Image utilisateur

Maintenant que tous nos blueprints sont à la bonne échelle, nous allons les déplacer pour plus de clarté. Ça facilitera la modélisation.
Gardez le blueprint de face sélectionné et modifiez dans la Channel Box la valeur Center Z à -15 pour le faire reculer et Center Y à 4.2 pour le déplacer en hauteur de façon à ce que les roues soit au niveau de la grille en vue de perspective :

Image utilisateur

Pour le blueprint de la vue de côté, élevez-le avec la même valeur que pour la vue de face, c'est-à-dire 4.2 pour Center Y et la valeur -7 pour Center X :

Image utilisateur

Voilà, tous nos blueprints sont en place, celui de la vue de dessus, nous n'avons pas besoin d'y toucher, il reste bien souvent au centre de la scène. ;)

Nous allons régler une dernière chose, le Color Gain. Ce paramètre accessible depuis l'Attribute Editor (CTRL + A) permet de diminuer la luminosité, cela permet de mieux voir les polygones en wireframe et les curves tracées :

Image utilisateur

Créez un calque que vous nommerez Blueprint et assignez-lui les blueprints de la scène puis mettez le calque en référence pour ne pas cliquer dessus.

Sauvegardez la scène, appelez-la viper1. Il faut que vous preniez l'habitude d'affecter un numéro à votre projet au fur et à mesure de son avancement en faisant Enregistrer sous : File >> Save As. Cela permet de retourner en arrière au cas où le fichier ne pourrait plus s'ouvrir (on ne sait jamais) ou simplement au cas où vous ne seriez pas satisfaits des modifications apportées à la voiture... ;)

Vous savez maintenant mettre en place des blueprints, il ne vous reste plus qu'à modéliser. :)


Placement des blueprints Liste des raccourcies, traductions et glossaire

Liste des raccourcies, traductions et glossaire

Mise en place Raccourcies des logiciels de 3D

Dans ce long chapitre annexe est répertorié tout le vocabulaire employé en infographie 3D et spécifiquement sur Maya (dans les autres logiciels, certains thermes ne sont pas les mêmes) !
Évidemment pour le rédiger il me faudra du temps et je vous invite à proposer du vocabulaire et définition manquants. :)

Contribuer !

Raccourcies des logiciels de 3D

Liste des raccourcies, traductions et glossaire Traduction des termes importants

Pour un amateur passer d'un logiciel à l'autre lui demande de retrouver les principaux raccourcies. Se sous chapitre regroupe les plus importants sur la modélisation et modes d'affichage.

Ctrl + numéro subdivision dans blender
Ctrl + flèche du haut pour agrandir une vue
Ctrl + Alt + 0 camera view dans Blender
shift + r répéter dernier outil
dot du pavé numérique pour un zoom au mieux sur la sélection

// ajouter snap, extrusion direction

Outil

3ds max

Blender

Cinema4D

Maya

Modo

Softimage

Move

w

g

e

w

w

v

Rotate

e

r

r

e

e

c

Scale

r

s

t

r

r

x

Sélection

q

b (cadre) ou c (cercle)

-

q

q

-

Sélection edge loop

-

Alt + RMB

-

Double clic sur un edge

-

-

Rotation de la vue

Alt + MMB

MMB

Alt + LMB

Alt + LMB

ALT+LMB

s + RMB

Translation de la vue

MMB

Shift + MMB

Alt + MMB

Alt + MMB

MAJ+ALT+LMB

s + LMB

Zoom

Molette

Ctrl+MMB ou molette

ALT+RMB

Alt + RMB ou molette

CTRL + ALT+LMB ou molette

s + MMB

Zoom au mieux

z

Del

o

a (scène entière) ou f (objet sélectionné)

a

-

Persp

p

Num pad : 5

-

space + RMB (haut)

CTRL + Space (menu)

-

Front

f

Num pad : 1

-

-

CTRL + Space (menu)

-

Side

l

Num pad : 3

-

-

CTRL + Space (menu)

-

Top

t

Num pad : 7

-

-

CTRL + Space (menu)

-

Create cube, sphere, cylinder...

-

Shift + a

-

Shift + RMB

-

-

Create polygon (vertices)

-

Ctrl + LMB (en edit mode)

-

Shift + RMB (haut)

-

-

Duplication

-

Shift + d

-

Shift + d

-

-

Object

-

Tab (alternance object/components)

-

RMB (haut droite) ou F8

Num pad : 5 ou Num pad : 4 (selec. par shader)

space

Vertex

1

Ctrl + Tab

-

RMB (gauche)

Num pad : 1

t

Edge

2 ou 3 (bordures)

Ctrl + Tab

-

RMB (haut)

Num pad : 2

e

Face

4

Ctrl + Tab

-

RMB (bas)

Num pad : 3

-

Bevel Edge selec.

-

N/A

-

Shift + RMB (droite)

b

-

Bridge Edge/Face selec.

-

N/A

-

Shift + RMB (menu)

-

-

Insert Edge Loop

-

Ctrl +r

u -> l

Shift + RMB (bas - gauche)

-

-

Extrusion Edge/Face selec.

-

e

-

Shift + RMB (bas)

Maj+x

-

Fill Edge selec.

Ctrl + p

f

-

Shift + RMB (menu)

Ctrl + p

-

Merge Edge/Vert. selec.

-

w -> merge -> at center / first / last

-

Shift + RMB (haut) -> Merge -> Merge to Center / Merge Vertex Tool

-

-

Proxy/Smooth Preview/Subsurf

-

Ctrl + 0 à 5 (le nombre indique l'iteration)

-

Num pad : 1 : normal, 2 : smooth preview cage, 3 : smooth preview / iteration +1 : Page Up , iteration -1 : Page Down

-

Tab

Smooth

-

w -> Subdivide Smooth

-

Shift + RMB (menu)

-

-

Split

-

k + RMB

-

Shift + RMB (gauche) -> Split -> Interactive Split Tool/Split Polygon Tool

-

-

Wireframe

F3

w

-

Num pad : 4 : wireframe

-

-

Shaded

F4

z ou Alt + z

-

Num pad : 5 : shaded

-

-

Textured

-

alt + z

-

Num pad : 6 : textured

-

-

Lighting

Ctrl + l

alt + z

-

Num pad : 7 : lighting

-

-

Render

F9

F12

MAJ+R

N/A

-

-

Save render

File -> Save (render view)

F3

File -> Save (render view)

File -> Save (render view)

File -> Save (render view)

File -> Save (render view)

*LMB : Left (gauche) Mouse Button / MMB : Middle (bouton du milieu) Mouse Button / RMB : Right (droite) Mouse button
*Shift + RMB (gauche) : indique que dans la scène 3D vous devez presser simultanément Shift et le clic droit de la souris puis tout en maintenant les boutons enfoncer déplacer la souris vers la gauche
*Shift + RMB (menu) : le raccourci se situe dans le menu en dessous de la souris
*N/A : Non/Applicable (outil/raccourcie inexistant)
*Face Selec. : une face doit être sélectionnée pour utiliser le raccourcie

Si vous avez des problèmes avec les logiciels, voici des liens utiles :


Liste des raccourcies, traductions et glossaire Traduction des termes importants

Traduction des termes importants

Raccourcies des logiciels de 3D Vocabulaire

Générale

Anglais

Français

Move

Déplacer

Rotate

Rotation

Scale

Echelle

-

-

-

-

-

-

-

-

-

-

-

-

-

-

Modélisation

Anglais

Français

Edge

Arrête

Vertex/Vertices

Sommet/Sommets

Extrude

Extrusion

Split/Cut

Couper

Merge

Souder

Append Polygon

Remplir le polygone (création d'une face entre deux edges)

Edge Loop

Continuité d'edges

Smooth

Adoucir (souvent en ajoutant des faces supplémentaires)

Smooth Preview

Prévisualise l'adoucissement (créé virtuellement des faces supplémentaires, plus utilisé que le smooth classique)

-

-

Lighting

Anglais

Français

Light

Lampe/Lumière

Vertex/Vertices

Sommet/Sommet

-

-

-

-

-

-

-

-

-

-

-

-

-

-

-

-

Texturing

Anglais

Français

Bump map

Texture de relief

Specular Map

Texture

-

-

-

-

-

-

-

-

-

-

-

-

-

-

-

-

Rendering

Anglais

Français

Fine Trace

Rendu final

Depth of field (DoF)

Profondeur de champ (ajoute du flou)

Antialiasing

Anticrénelage

-

-

-

-

-

-

-

-

-

-

-

-

-

-


Raccourcies des logiciels de 3D Vocabulaire

Vocabulaire

Traduction des termes importants

Image utilisateur

Numériques

2D motion blur : le motion blur en 2D ajoute un effet de flou de mouvement sur les formes 2D.

1D : en 1D on travaille avec une seule dimension. C'est l'axe X qu'on utilise.

2D : en 2D il y a deux dimensions

2.5D : la 2.5D met en scène des formes 2D simulant des reliefs 3D. On les appels les pixols, technologie propriétaire de Pixologic l'éditeur de Zbrush.

3D : la 3D est la vue en 3 dimensions qui permet de représenter des formes avec de la profondeur. Les axes X, Y et Z sont employés.

3D motion blur : le 3D motion blur ajoute un effet de flou de mouvement sur les formes 3D. Il faut paramétrer le moteur de rendu pour obtenir cet effet.

3D paint tool : le 3D paint tool permet de peindre sur des surfaces 3D. Il faut au préalable avoir déplié les UVs de celui-ci. Il permet de créer différents types de textures : color, bump, transparency, et specular map.

3ds max : 3ds max (connu sous son ancien nom 3D Studio Max) est le logiciel phare de 3D développé par la société Autodesk. Ce logiciel professionnel est utilisé dans les films, le design, l'architecture et principalement les jeux vidéo.

4D : la 4D est la représentation en 3 dimensions des objets selon les axes X, Y et Z tout en ajoutant la 4e dimension qui est le temps. Le monde réel est en 4 dimensions.

A

absolute mode/coordonnée absolue : le mode coordonnée absolue et la valeur de déplacement en X, Y et Z par rapport au centre de la scène 3D.

active lines : active lines signifie "lignes sélectionnées ". Dans Maya elles sont représentées en orange.

active view : active view est la vue active. La vue activée à ses bordures bleues, pour l'activer il faut cliquer dessus. Une vue activée est mise à jour en temps réel, c'est idéal pour l'animation.

AIFF file format : le format AIFF signifie "Audio Interchange File Format", c'est un format audio assez peu utilisé. On retrouve plus fréquemment le format .MP3 et .WAV. On se sert de format audio pour ajouter du son dans les animations.

aim constraint : cette contrainte permet à un objet d'en viser un autre. On s'en sert généralement pour animer des yeux qui vont s'orienter en direction de l'objet. Cette fonctionnalité s'utilise lors du rigging.

aim vector : l'aim vector est une cible que vise un objet. Sa particularité et que l'objet qui le vise se déplace pour être toujours en face de la cible, il ne change pas d'orientation.

air field : air field c'est tout simplement le terme employé en infographie pour désigner le vent.

algorithm/algorithme : un algorithme est un ensemble de codes qui permettent par l'intermédiaire de calculs de générer un résultat.

Alias : Alias est la marque qui a développé le logiciel Maya aujourd'hui racheté par Autodesk. La marque a aussi développé son ancêtre Power Animator.

aliasing : l'aliasing est un effet néfaste provoqué sur les lignes en biais qui leur donne une forme d'escalier. Cette forme est plus ou moins marquée selon la résolution de l'écran et donc de la taille des pixels. L'algorithme d'antialiasing peut filtrer cet effet.

alpha channel: l'alpha channel est la transparence sur image.

ambient light : lumière éclairant toute la scène (excepté les zones fermées).

Ambient Occlusion (AO) : l'ambient occlusion simule la diminution de l'intensité lumineuse en fonction de l'occlusion (l'espace entre les faces). Il permet de simuler la lumière du soleil entrant dans une pièce sans utiliser d'autres sources lumineuses pour générer une lumière ambiante. Attention cependant l'AO ralentit grandement le temps de rendu, il est alors nécessaire de faire un baking.

angle of view/angle de vue : l'angle de vue varie selon la position de la caméra, mais aussi selon la focal (le zoom).

angular unit : l'angular unit et l'unité de rotation : il s'agit du degré. Celui-ci est compris entre 0 et 360°.
A 360° l'objet effectue un tour complet sur lui même, à 180° l'objet fait un demi-tour et à 90° l'objet fait un quart de tour. Cette unité est à entrer pour les propriétés Rotate X, Y et Z.

angular velocity : l'angular velocity et la vitesse de rotation d'un objet lors de l'utilisation d'un moteur physique.

anim/animation curve : voir "f-curve".

anim file : un anim file est un fichier qui contient des informations sur l'animation.

animation : l'animation est la mise en mouvement d'objets par rapport au temps.

animation control : on emploi se terme lors du montage d'une animation en postproduction.

animation layer : cet outil de rendre actif ou non une animation par l'intermédiaire de calques d'animation.

Animator : le logiciel Animator a été développé par Autodesk en 1989. Il était destiné à l'animation 2D (voici son interface). À ne pas confondre avec Power Animator d'Alias qui lui gère la 3D.

antialiasing/anticrénelage : les images sont constituées de pixels. Les courbes obliques peuvent alors former des crénelages (forme d'escalier). L'anticrénelage utilise des filtres pour corriger cela. Plus le filtre est puissant plus cela nécessite des calculs et allonge le temps de rendu.

anticipation : ce terme s'emploie en animation, il définit comment le personnage ou l'objet doit réagir juste avant une action.

aperture : en photographie ce terme est utilisé pour parler de la quantité de lumière qui entre dans la lentille d'une caméra.

API : API est l'acronyme de "Application Programming Interface" qui est un ensemble de librairies codé en C++ qui donne accès aux fonctionnalités et outils de Maya.

area light : l'area light permet de créer un rectangle non visible au rendu qui émet de la lumière selon la zone rectangulaire.

area value : ce paramètre est présent dans Maya Fur. Il permet de modifier la densité de la fourrure dans une zone.

Arête : voir "Edge"

Arnold renderer :

articulation : les articulations sont les zones de pliures entre les bones (os).

Artisan tools : Maya détient une multitude de pinceaux appelés "Artisan tools". Ils permettent de peindre sur les polygones, de les sculpter ou encore pour le rigging pour modifier les pliures du maillage aux endroits où il y a des articulations.

ASCII file : ASCII signifie : "American Standard Code for Information Interchange". Il s'agit d'un standard utilisé pour sauvegardé du texte. Dans Maya il est possible de sauvegarder de deux façons. Au format .ma pour Maya ASCII qui enregistre la scène sous forme de texte qui est éditable dans un logiciel de traitement de texte. Et le format .mb pour Maya Binaries qui lui est enregistré avec des 0 et des 1. Il est n'est pas éditable, mais plus léger et rapide à lire pour l'ordinateur.

ASHLI : "Advanced Shading Language Interface" est un plug-in disponible dans la page bonus du site Area Autodesk. Il ajoute un nouveau type de shader dans l'hypershade de Maya.

aspect ratio : aspect ratio est la proportion d'une image. Dans les logiciels de compositing, l'image peut-être étirer de gauche à droite pour y appliquer des modifications.
Dans les films l'image est très étirée à gauche et à droite, on dit que l'image est en 16:9 (se dit 16 9ème). Par défaut l'affichage est en 4:3 (comme sur votre écran pour afficher une page web).

asset :

atmosphere :

attenuation :

attractor :

Attribute/attributs : les attributs sont des valeurs et options que vous définissez.

Attribute Editor :

attribute map :

Attribute Spread Sheet :

ATI : ATI est un constructeur de carte graphique destiné aux joueurs sur PC et aux l?infographistes avec sa gamme de cartes FireGL, FireMV et Fire Pro à des prix très compétitifs. Cette entreprise a été rachetée par AMD. Son siège social se situe à Ontario au Canada.

Auto Key Toogle : cet outil ajoute automatiquement une clé d'animation (keyframe) pour le paramètre modifié.

Autodesk : Autodesk est la marque leader dans le domaine de l'industrie avec ses logiciels de CAO, et dans les médias et divertissement avec ses logiciels Maya, 3ds max et Softimage.

automatic mapping : l'automatic mapping fait un dépliage automatique des UVs.

axis/axes : dans un logiciel de 3d on travaille sur 3 axes qui sont les trois dernières lettres de l'alphabet : X, Y et Z. X correspond généralement à la largeur, Y à la hauteur et Z à la profondeur. Grâce à ces axes, il est possible de déplacer les polygones, de les orienter et les étirer.

azimuth :

B

back light : Dans un éclairage 3 points la backlight est la lumière qui se trouve derrière l'objet. Elle est aussi appelée Rim Light.

back shadow :

backdrop :

backface culling (backculling) :

background

bake/baking : enregistrement d'un calcul/simulation (physique, animation, éclairage).

bake-set :

ball joint :

barre d'aide : voir "help line".

barrier constraint :

batch bake :

batch render :

bend deformer :

bevel : un bevel permet de faire un chanfrein. Il courbe le ou les edges sélectionnés pour avoir des angles moins anguleux.

beveling :

Bezier curve :

Bezier patch/courbe de bezier : voir "Curve".

bias :

billboard : Ce sont des plans 2D qui font toujours face à la caméra pour donner l'impression de la 3D.

bin :

bind : technique utilisé lors d'un rigging pour attacher des bones à un mesh

binary file :

bind pose :

binding skin :

Biped/Bipède : être se déplaçant sur deux jambes (à quatre jambes se dit quadrupède). Certains logiciels permettent d'insérer dans la scène des bonnes de bipèdes précréés.

birail :

bitmap : une image bitmap est constitué de pixel. Les pixels détiennent deux informations, leur position dans un système de coordonnées 2D et leur couleur. Chaque pixel est un point et donc possède une seule couleur.

blacking :

blend :

blend shape : cette fonction permet de définir plusieurs déplacements préenregistrés et de les combiner entre eux pour faciliter l'animation. Cette technique est efficace pour l'animation faciale.

Blender : Blender est un logiciel gratuit, léger et Open Source de 3D. Les mises à jour de ce logiciel sont fréquentes et régulières. Il peine encore à s'imposer dans le milieu professionnel.

blind data :

Blinn material : le matériau Blinn est le shader le plus utilisé en 3D. Il permet selon un algorithme de jouer sur la réflexion, réfraction, transparence, couleur d'un polygone ou d'une surface.

blobby surface :

Blueprint : un bluprint est une image qui va servir de guide afin de modéliser. On peut placer plusieurs blueprint pour différentes vues. Beaucoup utilisent les blueprint pour la modélisation de voitures et d'autres produits industriels.

blur :

bone : se traduit en français par "os". Il permet de créer des articulations. On l'utilise généralement pour le skinning, mais on peut très bien s'en servir pour la hiérarchie est ainsi créer des animations complexes.

bone lattice flexor :

bone sculpt flexor :

bookmark :

Boolean/Booléen : les booléens ne fonctionnent que si de polygone sont sélectionnés. Il est possible de les unir tout en créant des vertex aux intersections qu'un polygone enlève de la matière à l'autre ou de garder leur intersection.

border edge :

border line :

BOT :

bounciness :

bounding box :

breakdown :

broadcast quality :

Brownian texture :

brush :

brush stamp :

B-spline patch :

bump map : le bump mapping est une texture généralement en nuance de gris, qui simule le relief en jouant sur l'éclairage.

bumpiness :

C

cache file :

calque d'animation : voir "animation layer".

camera : la caméra est le point de vue par lequel vous regarder dans la scène 3D. Vous pouvez placer des caméras dans Maya, pour conserver des angles de vues pour le rendu et les animer. La vue de perspective, dessus, de face et de côté sont aussi projetées par des caméras qui sont créées par défaut dès le lancement de Maya.

canvas :

carré : un carré est une forme à quatre cotés perpendiculaire entre eux et de mêmes longueurs.

caustics : Une caustique désigne en optique et en mathématiques l'enveloppe des rayons lumineux subissant une réflexion ou une réfraction sur une surface ou une courbe. (définition Wikipédia).

cell-shading : mettre un polygone en cell-shading permet de le représenter sous une faible nuance de couleur et généralement avec un contour noir. On peut apparenter cela à un dessin animé en 3d.

cercle : un cercle est une forme ronde. Il est défini par un centre est un rayon, la somme des deux rayons donne le diamètre du cercle.

CgFX Viewer :

chamfer :

channel :

Channel Box :

Channel Control :

Chaos Group : Chaos Group est la société qui développe le moteur de rendu photoréaliste V-Ray. Il fonctionne par raytracing (lancé de rayon) comme Mental Ray.

character :

character mapper :

character partition :

character set :

character setup :

child scene :

child object :

chroma keying :

Cinema 4D (C4D) : Cinema 4D est un logiciel développer par une marque allemande: Maxon. Bien moins cher que les ténors de la 3d (3ds max et Maya) il permet de modéliser des choses très réalistes. Les professionnels l'aiment pour sa simplicité, et son accessibilité (disponible en français, prix intéressant, interface intuitive).

Cinématique inverse: voir "Inverse Kinematics".

clip :

clipping plane : un clipping plane est un plan de fond. En 3D on s'en sert pour mettre une image de fond. En 2.5D on y place des pixols.

cloth :

cloth solver :

cloud :

clumping :

cluster deformer :

CMYK :

color bar :

color curve :

color map :

color set :

combing :

common edge :

common end point :

component : le compoent d'un polygone est un composant : sont ses arêtes, sommets et faces. Les NURBS ont des components différents et les subdiv aussi.

component mode :

Component Editor :

component video :

composite video :

compositing :

compound attribute :

comprehensive solver :

concave polygon :

connection/connexion : les connexions servent à faire transiter des donnés entre des entités, polygones... . On peut de cette façon déplacer deux polygones en même temps en incrémentant leur valeur en axe X par exemple en même temps.

Connection Editor :

constrained object :

constraint :

construction history :

construction plane :

container :

container template :

contour rendering :

control curve :

control point :

control vertex (CV)/control vertices (CVs) : les control vertex sont des sous objets des NURBS. Il permet de les guider sur leurs formes à l'aide de calcul mathématique. Le degré de CV fait varier le calcul.

coordinate system :

coordonnée absolue : voir "absolute mode"

courbes d'animation/Courbes IPO : voir "f-curve".

courbe de bezier : voir "Curve".

CPU : « Central Processing Unit » désigne le processeur. Pour la carte graphique on dira GPU « Graphic Processing Unit »

CPV rendering :

crease line :

creation expression :

cube : un cube est un carré en volume. Toutes ses arêtes sont perpendiculaires entre elles et font la même longueur.

CUDA core :

culling :

current character set :

curvature modulation :

curve : un curve est une courbe 2d. On s'en sert pour générer des surfaces 3d appelées NURBS, pour définir un chemin d'extrusion ou d'animation.

curve attractor :

curve point (CP) : une curve point sert à guider une curve ou surface. Des calculs mathématiques permettent de créer une interpolation lisse entre les CV basés sur les travaux de M. Pierre Bézier.

curve-on-surface :

cylindrical projection :

D

DAG :

DAG object :

damping : C'est ce qu'on appelle l'amortissement. Il est utilisé lors de simulations physiques.

decoder :

deformable object :

deformation :

deformation chain :

deformation order :

deformers : deformers permet de déformer un polygone, subdiv ou surface NURBS. Il existe de nombreux outils de déformation comme le "Sculpt Geometry Tool" par exemple.

deformer set :

Degré : voir "angular unit".

Degré de CVs : le degré de CVs défini, comment la courbe sera modifiée. Une curve de degré 3 signifie que deux CVs intermédiaires déformeront la curve, le troisième sera l'extrémité.

dependency graph (DG) :

depth channel :

depth constraint :

depth map :

depth of field :

diffuse : diffuse définit la quantité de lumière réfléchit par un polygone, subdiv ou surface NURBS. Ce paramètre se retrouve dans les attributs des de certains shaders. Pour les utilisateurs de 3ds max cette fonction modifie la couleur du polygone.
Pour les utilisateurs de Blender, la fonction diffuse est remplacée par Spec (specularity) et permet de définir la quantité de lumière réfléchie.

digital disk recorder :

DirectConnect :

directionnal lights : Permets de placer une lampe suivant une direction. La position de la lampe n'a que très peu d'importance. Ce type de lampe est idéal pour simuler une lampe très éloignée ou tous les rayons lumineux qui arrivent sur la scène sont dans le même sens.

directional point emitter :

directX :

displacement map : le displacement mapping (displacement map) permet de déplacer les vertex d'un polygone par rapport à une image généralement en nuance de gris. Plus le polygone est subdivisé, plus le displacement est réaliste.

displacement material :

displacement to polygons :

distance constraint :

dolly :

dongle :

dope sheet :

double transformation effect :

dress-up pose :

driven key :

dropoff :

dropouts :

DWG :

DXF :

dynamic attribute :

dynamics/Dynamique : un objet dynamique est soumis aux lois de la physique.

dynamotion :

E

EBU time code :

edge : un edge est l'arête d'un polygone. Une arête est un bord reliant deux sommets.

edge loop :

edge ring :

edit point (EP) : les Edits Points sont les points par lesquels passent la curve. Entre deux CP, il y a un span.

effector :

effects :

elevation :

ELF :

emitter : l'emitter est l'objet source qui émet des particules.

encapsulation :

encoder :

end effector :

end joint :

entité : une entité est un symbole qui représente un objet dans votre scène.la lampe dans la scène est une entité lumineuse, la caméra en est une...

envelope :

environment fog :

environment map :

environment variable :

equalizer map :

ethernet address :

Euler angle :

Euler rotation :

expression :

extrude/Extrusion : une extrusion est l'ajout de matière à partir d'une forme 2d. Il est possible de combiner l'extrusion à une curve afin de définir un chemin d'extrusion.

F

f-curve :

face : une face est une partie 2d d'un polygone délimité par les sommets et arêtes.

falloff :

FBIK (full-body IK) :

FBIK effector :

FBIK solver :

FBX :

Fcheck :

FFD (free-form deformation) :

field :

field rendering :

file referencing :

file texture :

fill light : Dans un éclairage 3 points la fill light est la lumière qui se trouve sur le coté de l'objet. Elle est l'éclairage secondaire qui débouche les ombres du modèle.

fill shader :

fillet blend:

final gather :

final render :

FK (forward kinematics) :

FK posing :

flag :

flare deformer :

flat shading :

flexor :

floating license :

floor contact :

fluid effects : dans la 3d un fluide se compose de particules volumiques. Leurs mouvements varies selon la gravité, la densité du fluide et sa température.

FPS :

focal length :

follicle :

forward kinematics (FK) : C'est une technique d'animation qui se distingue de la cinématique inverse. La position du dernier point est obtenue par rotation successive des joint/bones de l'armature.

fractal :

frame :

framebuffer :

frame range :

frame rate :

free-form geometry :

Fresnel reflection :

frustum :

fur :

fur description :

fur feedback :

fur file :

fur render settings :

fur normal :

fur shading effects :

FurryBall :

freeze transformations : cette option disponible dans Maya permet permet de remettre tous les paramètres d'un polygone à 0 et les scales à 1.

friction : une friction est la résistance entre deux surfaces qui glissent entre elles.

G

gamma :

gamma correction :

garment :

geometry :

geometry cache :

geometry constraint :

ghosting : cette option est utilisée lors d'une animation. Il permet de représenter l'emplacement de la position du polygone ou entité dans les frames précédentes ou suivantes afin d'avoir un meilleur aperçu du déplacement.

gimbal lock :

gizmo : voir "pivot point".

global space :

glow object :

gnomon :

goal :

GPGPU : « General-Purpose Processing on Graphics Processing Units » est un terme employé lorsque la carte graphique se charge d'effectué les calculs réalisés normalement par le processeur. Les applications massivement multi threadé tel que les moteurs de rendu permettent des gains de performances de 30 à 300 fois plus plus élevés.

GPU : « Graphic Processing Unit » désine la carte graphique. Pour le processeur on dira CPU « Central Processing Unit ».

Graph Editor :

grid :

grouping :

gyro : voir "pivot point".

H

hair : hair signifie "cheveux". Grâce aux fonctions hair des logiciels de 3D il est possible de créer de la chevelure et fourrure pour vos êtres organiques. On peut également utiliser cette fonctionnalité pour faire de l'herbe.

hair curve :

halo :

handle :

handle vector :

handle wire :

hardware render :

havok : Havok est un moteur physique. Il calcule la simulation de la scène et permet par exemple de simuler la gravité, le vent, les tissus, etc. . Il est intégré dans 3ds max et dans de nombreux jeux vidéo tels que Half Life².

HDMI :

HDTV :

helix :

help line: dans les logiciels de modélisation 3D il existe bien souvent une barre d'aide dans un des coins. Elle explique ce que la souris pointe et en cliquant sur un outil ou une fonction on peut se renseigner sur son utilisation.

hidden attribute :

hidden-line :

hierarchy :

highlight :

high-poly : un polygone est appelé high poly si son nombre de vertex est important. Un polygone high poly est difficile à éditer avec précision. Il représente la version finale du polygone.

high-quality interactive shading :

hinge joint :

hinge rigid body constraint :

history/historique : l'historique montre les diverses modifications appliquer à un polygone par exemple de façon chronologique. Les modifications sont appelées "nodes".

hotbox :

hotkey :

Houdini :

HSL :

HSV :

hull : le hull est une ligne brisée que l'on peut faire apparaitre en tant que sous objet d'une curve ou surface NURBS. Il relie les CVs entre eux.

HumanIK :

Hypergraph :

Hypershade :

I

IFF :

IGES :

IK chain :

IK handle :

IK posing :

IK solver :

IK spline curve :

IK system :

image-based lighting (IBL) :

image plane : une image plane est une image que l'on charge généralement pour en faire un blueprint. On peut aussi s'en servir comme image d'arrière-plan.

image viewer :

IMF :

impulse :

incremental save : Ce procédé permet lorsque vous sauvegarder de directement créer un nouveau fichier du type : nom_de_votre_fichierN ou N s'incrémente à chaque sauvegarde. (visage01, visage02, ... , visageN).

industrial quality :

inflection :

influence object :

in-point :

input connection :

input node :

instance :

interface :

interpenetration : C'est lorsque les faces de l'objet se rentrent les unes dans les autres. On parle souvent d'interpénétration lors de calculs physiques de type simulation de tissus (et qu'on souhaite limiter).

interpolation : l'interpolation est le calcul des étapes intermédiaire. Par exemple si un objet et à un endroit à 0 seconde et que 10 secondes après il est à un autre, l'interpolation va calculer l'emplacement de l'objet avant les 10 secondes.

intersection line :

invisible node :

invisible object :

Inverse Kinematics (IK) : C'est une technique d'animation. La position du dernier point est connue et c'est elle qui donne les angles des joints/bones de l'armature pour arriver à cette position. Elle est souvent utilisée pour les bras/jambes. On bouge la main/le pied et les joints/bones des bras/jambes tournent en fonction.

IPR :

iRay :

isoparm :

J

jaggies :

jiggle deformer :

joint :

joint chain :

joint chain plane :

joint chain plane indicator :

joint cluster flexor :

joint lattice flexor :

joint sculpt flexor :

K

key :

kinematics :

knot : knot signifie: couper. En coupant un polygone, vous pouvez insérer de nouveaux vertex et edges. Voir "split polygon tool".

L

lambert : le Lambert est un shader. Cet algorithme que l'on affecte au polygone permet de modifier leur couleur, leur quantité de réflexion de la lumière, etc. . On le retrouve fréquemment dans les logiciels de 3d, dans certains logiciels il s'agit du shader par défaut (appliqué aux polygones dès leur création).

lattice deformer : la cage de lattice déforme le polygone

layer : layer signifie "calque" en français. Les calques permettent d'organiser les éléments présents dans votre scène. Vous pouvez réunir dans un calque les éléments appartenant à un groupe. Vous pouvez cacher des objets, montrer leur wireframe pour alléger les calcule de votre PC ou pour plus de visibilité.

Layer Editor :

layer set :

lens flare :

light fog (illuminated fog) :

light source :

linear unit :

LMB :

local axes :

local space :

locator :

loft :

low poly : un polygone low poly est un polygone qui contient peu de vertex. Il est donc aisé de le modifier. Quand le polygone est fini, il arrive qu'il soit smoothé pour être en high poly.

luminance :

M

.ma file format :

macro :

manipulator :

mapping : le mapping est la création de map (carte) pour les jeux vidéo. Certains logiciels sont spécialisés pour le mapping, comme "Valve Hammer Editor".

marking menu :

mask channel :

mass/masse : la masse est le poids d'un polygone. Lors d'une simulation à l'aide d'un moteur physique la masse joue un rôle important.

match moving :

material :

matrix :

matte :

matte channel :

Maxwell Render :

Maya : Maya est un logiciel de modélisation, d'animation et d'effets spéciaux développé à l'origine par Alias et racheté en 2005 par Autodesk. On l'utilise dans de nombreux domaines : jeux vidéo, architecture, design et principalement dans l'industrie cinématographique.
Il s'agit d'un des plus gros system sellers (l'un des logiciels les plus vendus au monde).

mayalounge : forum communautaire francophone créé par Pitiwazou (Cedric). Accéder à Mayalounge.

.mb file format :

MEL :

.mel file format :

mental ray :

mesh :

mesh brush :

MMB :

model :

modeling/Modélisation : la modélisation est la modification d'un polygone par ses sous objets. Le but de la modélisation et de le transformer en objet complexe.

Modo :

moteur de rendu : voir "Rendering engine". un moteur de rendu génère une image ou animation en fonction de ce que vous avez dans la scène. Les entités de lampes vont générer de la lumière, les textures de bump map vont simuler du relief, etc. .

moteur physique : voir "Physics engine".

motion blur : le motion blur est une fonction inventée dans Power Animator d'Alias (créateur de Maya). Il permet de flouter un polygone en mouvement lors du rendu pour plus de réalisme.

MotionBuilder :

motion capture :

motion history dependence :

motion path :

motion warping :

MP3 :

Mudbox :

MultiPoint :

MultiStreak :

muting :

N

nail rigid body constraint :

namespace :

nCloth :

neutral pose :

Newton field :

Ngon : face à plus de quatre sommets.

nickeling :

node :

nonlinear deformer :

nonmanifold topology :

non-planar polygon :

normal : la normale d'une face est la direction de la face. Lorsque qu'une face est dans un sens et que l'autre attaché est dans l'autre sens certaines parties du polygone devient noir.

normal constraint :

normalization :

NTSC :

Maya Nucleus :

nucleus

numeric render type :

NURBS : NURBS est l'acronyme de "Non Uniform Rational Basis-Spline". Il permet de créer des surfaces lisses et courbes en se basant sur des calculs de Mr Pierre Bézier. On utilise ce type de modélisation principalement dans les logiciels de CAO pour représenter en 3D des produits industriels.

Nvidia :

O

object :

object space :

occlusion culling :

ocean :

octane render : Octane Render est un moteur de rendu raytracing tirant partie de la carte graphique est plus précisément de CUDA (uniquement compatible avec les cartes graphiques Nvidia donc). La carte graphique est réputée pour être bien plus rapide que le processeur lorsqu'il s'agit d'applications massivement multi threadé. Cela permet des gains de vitesse de 30 à 300 fois plus vite par rapport au processeur.

offset :

offset mesh :

opacity :

openCL :

openGL :

opération booléenne: voir "Boolean".

optical FX node :

orient constraint :

origin axis :

orthographic projection :

Outliner :

out-point :

output connection :

output node :

outside points transform :

oversampling :

P

Paint Effects : le Paint Effects est un module du logiciel Maya qui permet de peindre directement dans la scène divers effets spéciaux tels que des flammes, effets lumineux, pluie, mais aussi des arbres, de l'herbe, des bâtiments, et plein d'autres choses. Le Paint Effect est paramétrable. On ne peut en faire un rendu qu'avec le moteur de rendu propre à Maya. Il n'est pas possible de l'exporter.On peut par contre le convertir en polygone, mais il risque de perdre de sa qualité d'affichage et de faire ramer la scène 3D.

Paint Hair :

painting skin weights : cette fonction de Maya permet de modifier la pliure d'un polygone une fois skinné. Il agit comme un pinceau.

paint sculpt map :

PAL :

panel :

parameter :

parameterization :

parametric space :

parent constraint :

parent object : parenter un objet par rapport à un autre permet à ce que ces enfants (children) le suivent. Cette fonction hiérarchique est très utile lors de la création d'un squelette ou d'une animation complexe. Pour que l'avant-bras suit le bras et que la main suit l'avant-bras par exemple.

parent scene :

particle/particule : les particules sont de petits éléments en grand nombre. On s'en sert pour représenter de la fumer généralement. On peut aussi l'utiliser pour faire de l'herbe.

particle object :

partition set :

patch :

path :

path curve :

Phong material :

Phong E material :

photon map :

physics engine : le physics engine est le moteur physique. C'est lui qui calcule la graviter, les collisions, le vent... . Le moteur physique est aussi appelé "solver". Maya a deux moteurs de rendu, dynamotion, un ancien moteur de rendu et Nucleus qui gère les processeurs multi cores (à plusieurs coeurs). Pour savoir si une simulation est gérée par Nucleus un "n" apparait devant son nom. Par exmple nCloth est géré par Nucleus par contre Fluids Effect ne l'ai pas, sinon on aurai eu nFluids Effect.
La physique peut-être enregistré dans des keyframes pour sauvegarder l'animation. On appelle cette technique un baking.

pick mask :

pin constraint :

pipeline :

pivot point : pivot point est la représentation des axes X, Y, et Z sur un objet de la scène. Vous pouvez avec celui-ci déplacer, orienter et mettre à l'échelle vos objets facilement.

pixel :

planar polygon :

planar surface : une surface plane est représentée par des bordures appelées isoparms. Il est créé par rapport à un point de référence UV.

plane :

plane constraint :

plateau tangent :

Platonic solid :

Playblast :

plug-in :

point :

point constraint :

point d'inflexion : voir "inflection".

point light :

point of view :

pole vector :

pole vector constraint :

polygon :

polygon count :

polygon proxy mode :

polygonal shell :

polygonal solid :

pond :

popup help :

pose :

post-production : la post production est la retouche de la création. On effectue des pass avec After Effect généralement. On modifie l'éclairage, on ajoute des détails avec un logiciel 2D... .

Power Animator :

pre-production :

Preload Reference editor :

prelighting :

preroll :

preset :

primitive :

procedural texture :

production :

profile curve :

profile line :

projection map :

proxy reference :

proxy set :

proxy tag :

PSD :

PSD network :

Q

quadrupedal/quadripède :

quantize :

quaternion rotation :

R

radial field :

radial wrinkle deformer :

ramp :

ray (light ray) :

raytracing :

real time :

RealityServer :

rectangle : un rectangle est une forme 2D avec des arêtes perpendiculaires entres eux. Un de ces côtés est plus grand que l'autre. Si tous ses côtés ont la même longueur, c'est un carré.

redirect control :

Reference Editor :

reference view set :

referenced scene :

reflection : la réflection peut-être la quantité de lumière réfléchie, mais aussi la réfléchissante de l'environnement environnant (comme un miroir).

reflection map :

refraction :

Relationship Editor :

relative mode :

Render farm :

render layer :

render settings :

Render View :

rendering :

rendering engine : rendering engine : signifie "moteur de rendu". Il permet de générer une image ou animation en fonction de ce que vous avez dans la scène. Les entités de lampes vont générer de la lumière, les textures de bump map vont simuler du relief, etc. . Le rendu est effectué la plupart du temps par le CPU, mais il arrive que ce soit le GPU qui le prenne en charge comme le moteur iRay.

Renderman :

reserved word :

resolution :

rest pose :

retargeting :

reverse normal : cette fonction permet d'inverser la direction des normals de faces.

revolve surface :

RGB :

RGBA :

rigging :

rigid body :

rigid body constraint :

rigid skin :

rigid skin object :

rigid skin point :

RLE :

RMB :

rolling camera :

rolling effect :

root frame solver :

root joint :

rotate order :

rotation :

rotoscoping :

roughness :

runtime expression :

S

scale constraint :

scanline :

scene hierarchy :

scene view :

screen projection :

screenspace :

Script Editor :

scrubbing :

sculpt deformer :

sculpt geometry tool :

sculpt map :

search envelope :

SECAM :

selection mask :

selective file loading :

self-illumination :

self-shading :

serial number :

set :

set driven key :

shaded surface :

shader : un shader est un algorithme qu'on applique à un polygone, subdiv ou surface NURBS. Il permet de lui faire gérer la réflection/refraction, la couleur, les textures, etc. .

shader manager :

shading :

shading map :

shading network :

shadow :

shape node :

shared display layers :

shared polygons :

shelf :

shell :

shininess :

sine deformer :

skeleton :

skin object :

skin point :

skinning : le skinning est une technique qui consiste à lier des bones, IK Handles, locator... à un polygone. Ainsi quand un bone est lié à un bras, en bougeant, ce bone on déplace le bras.

smear :

smooth/smooth tool : smmoth signifie "adoucir". On subdivise un polygone pour l'avoir en high poly. On peut lui ajouter de la continuity afin qu'il soit plus lisse.

smooth proxy :

smooth shading :

smooth skin :

smooth skin influence object :

smooth skin object :

smooth skin point :

smoothing : voir "smooth/smooth tool".

SMPTE time code :

soft body :

soft modification :

Softimage :

software render :

solver :

sorting bin :

soundtrack :

source :

sous-objet : voir "component"

SPAR :

specular reflection :

sphere/sphère : une sphère est une boule. C'est un demi-cercle en révolution. Ce polygone est volumique.

sphere render type :

spherical projection :

spin impulse :

spline :

split polygon tool : le split de Maya permet d'ajouter des edges et vertex sur un polygone afin de travailler certains endroits avec plus de précision. Il permet aussi de reconstruire et corriger le maillage d'un polygone après une opération booléenne par exemple.

spot light : un spot light est un projecteur de lumière. Il éclaire de la même façon qu'une lampe torche.

spring constraint :

spring IK solver :

sprite :

squash deformer :

start pose :

stitching :

storyboard :

streak :

stroke :

STU space :

sub-tool : voir "component".

subcarrier :

subdivision surface : la subdivision crée des lignes s'entrecroisant dans une face. Une face à quatre sommets se voit divisée en huit sommets. Une face à trois sommets se divise en six sommets.

substitute geometry :

summary :

surface :

surface sampler :

surface highlights :

surface material :

swatch rendering :

sync :

sync generator :

T

tangent :

tangent constraint :

target :

template :

tessellation :

text filter field :

texture :

texture map :

thorn :

time :

time warp :

time working units :

toon shading :

topology :

tore : un tore est un cercle extrudé par rapport à un axe de façon circulaire. La forme du polygone est similaire à un donut.

track :

Transfer Maps :

transform (xform) :

transform node :

transformation :

translate :

transparency :

transplant :

Trax Editor :

trim :

tube :

tumble :

turbulence field :

Turttle :

tweaking :

twist deformer :

U

underworld nodes :

Unfold UVs :

uniform field :

universal joint :

universal manipulator :

unwarp UVW : unwarp UVW est le déploiement des UVs d'un polygone. il est possible de déplier de façon précrée ou manuellement. Dites-vous que déplier un polygone c'est essayer d'obtenir en quelque sorte son patron. On travail sur des polygones low poly pour le dépliage. Le déploiement manuel peut-être l'une des choses les plus difficiles à faire avec un logiciel de 3D pour un débutant et amateur.

up axis :

up vector :

utility node :

UV coordinate system : les UVs d'un polygone représentent la manière dont la texture sera déployée dessus.

UV Lattice :

UV Mapping : UV Mapping est le travail sur les UVs. Il consiste à redéployer ou à optimiser le déploiement de ceux-ci.

UV set :

UV Smudge :

UV Snapshot :

V

V-Ray :

valency :

value/valeur : une valeur est un nombre qui indique l'intensité d'une action.

vector :

vector render :

vertex/vertices : les vertex sont tout simplement les sommets des polygones.

vertex normal :

video field :

videotape controller :

view :

view axis :

ViewCube :

Visor :

visualization map :

volume axis field :

volumetric material :

vortex field :

voxel :

VTR :

W

wake :

warp image :

WAV :

wave deformer :

weight :

wheelmouse :

wire deformer :

wire dropoff locator :

wireframe : le wireframe est l'affichage des edges d'un polygone.

workflow

working units :

workspace :

world space :

world up vector :

wrap deformer :

wrinkle deformer :

X

xform :

x-ray shading :

XYZ coordinate system :

Z

Zbrush : logiciel de sculpture numérique, il est utilisé pour de la création d'êtres organiques et commence à se tourner vers le hard surface modeling. C'est également le seul logiciel de dessin en 2.5D avec sa technologie du Pixol.

zoom :

Z-up world :

Vous avez besoin d'aide ? Voici des liens utiles :
Forum du Site du Zéro
Forum français Mayalounge
Forum officiel Area Autodesk (anglais)
> Guide officiel de Maya 2012 (anglais)

Support :
Rapporter un bug
Image utilisateur Suggérer une nouvelle fonctionnalité pour Maya
Image utilisateur Les petits détails qui vous gênes dans Maya

Remerciements :

Auteur :Linko (Bekhoucha Danyl)
Validateur :SimSonic


Traduction des termes importants